基礎知識篇——電阻
發布時間:2019-05-08 責任編輯:wenwei
【導讀】shenmeshidianzu?jiandanlaishuo,dianzujiushizhidianliuzaidianluzhongsuoyudaodezuli,huozheshuoshizhiwutiduidianliudezuaicaineng。dianzuyueda,dianliusuozaodaodezulijiuyueda,yinerdianliujiuyuexiao。fanzhi,dianzuyuexiao,dianliusuozaodaodezulijiuyuexiao,yinerdianliujiuyueda。
電阻的符號是“R”。電阻的單位為歐姆,簡稱歐,用字母“Q”表示。
任(ren)何(he)物(wu)體(ti)都(dou)存(cun)在(zai)電(dian)阻(zu),導(dao)體(ti)也(ye)不(bu)例(li)外(wai)。大(da)家(jia)可(ke)能(neng)有(you)這(zhe)樣(yang)的(de)體(ti)驗(yan),電(dian)飯(fan)煲(bao)在(zai)煮(zhu)飯(fan)的(de)時(shi)分(fen),導(dao)線(xian)會(hui)有(you)些(xie)許(xu)發(fa)熱(re),究(jiu)其(qi)緣(yuan)由(you)就(jiu)是(shi)由(you)於(yu)製(zhi)造(zao)導(dao)線(xian)的(de)銅(tong)存(cun)在(zai)電(dian)阻(zu),固(gu)然(ran)電(dian)阻(zu)很(hen)小(xiao),但(dan)是(shi)在(zai)煮(zhu)飯(fan)的(de)大(da)電(dian)流(liu)狀(zhuang)況(kuang)下(xia)仍(reng)會(hui)耗(hao)費(fei)局(ju)部(bu)電(dian)能(neng),以(yi)熱(re)的(de)方(fang)式(shi)分(fen)發(fa)出(chu)來(lai),如(ru)圖(tu)1-7所示。

namedianzushibushijinshanjinmeine?dangranbushi。zhengyouyuyoudianzudecunzai,womencainenggoukongzhidianliudedaxiao。weilerangdianliuyizhaorenmendeyiyuanzuogong,renmenchuangzaoledianzuqi。
電阻器
電阻器是限製電流的元件,通常簡稱為電阻,是一種最根本最常用的電子元件,普遍應用在各種各類電子電路中。
常用電阻器如圖21所示。

由於製造資料和構造不同,電阻器有許多品種,常見的有碳膜電阻器、金屬膜電阻器、有機實芯電阻器、線繞電阻器、額定抽頭電阻器、可變電阻器、滑線式變阻器和片狀電阻器等。
在電子製造中普通常用碳膜或金屬膜電阻器。碳膜電阻用具有穩定性較高、高頻特性好、負溫度係數小、脈衝負荷穩定及本錢低廉等特性,應用普遍。金屬膜電阻用具有穩定性高、溫度係數小、耐熱性能好、噪聲很小、工作頻率範圍寬及體積小等特性,應用也很普遍。
怎樣識別電阻器
電阻器的文字符號為“R”,圖形符號好像2-2所示。

電阻器的型號命名由4局部組成,如圖2-3所水。
第一局部用字母"R"表(biao)示(shi)電(dian)阻(zu)器(qi)的(de)主(zhu)稱(cheng),第(di)二(er)局(ju)部(bu)用(yong)字(zi)母(mu)表(biao)示(shi)構(gou)成(cheng)電(dian)阻(zu)器(qi)的(de)資(zi)料(liao),第(di)三(san)局(ju)部(bu)用(yong)數(shu)字(zi)或(huo)字(zi)母(mu)表(biao)示(shi)電(dian)阻(zu)器(qi)的(de)分(fen)類(lei),第(di)四(si)局(ju)部(bu)用(yong)數(shu)字(zi)表(biao)示(shi)序(xu)號(hao)。電(dian)阻(zu)器(qi)型(xing)號(hao)的(de)意(yi)義(yi)見(jian)表(biao)2-1。


比如,某電阻器型號為RT11,表示這是普通碳膜電阻器。某電阻器型號為RJ71,表示這是精細金屬膜電阻器。
電阻器有什麼特點
電阻器的特性是對直流和交流厚此薄彼,任何電流經過電阻器都要遭到一定的障礙和限製,並且該電流必然在電阻器上產生電壓降,如
圖2-4所示。

怎樣理解電阻器的參數
電阻器的主要參數有電阻值和額定功率。
(1)電阻值
電阻值簡稱阻值,根本單位是歐姆,簡稱歐(Ω)。常用單位還有千歐(KΩ)和兆歐(MΩ)。它們之間的換算關係是1MΩ=loookΩ,1kQ-1000Ω。 電阻器上阻值的標示辦法有兩種。
一是直標法,行將電pn值直接印刷在電阻器上。例如,在5.1Ω的電阻器上印有“5.1”或“5R1”字樣,在6.8kΩ的電阻器有“6.8k”或“6k8”字樣,如圖2-5所示。

二是色環法,即在電阻器上印刷4道或5道色環來表示阻值等,阻值的單位為Ω。
關於4環電阻器,第l、2環表示兩位有效數字,第3環表示倍乘數,第4環表示允許偏向,如圖2-6所示。 關於5環電阻器,第l、2、3環表示三位有效數字,第4環表示倍乘數,第5環表示允許偏向,如圖2-7所示。


色環普通采用黑、棕、紅、橙、黃、綠、藍、紫、灰、白、金、銀12種顏色,它們的意義見表2-2。例如,某電阻器的4道色環依次為“黃、紫、橙、銀”,則其阻值為47kΩ,誤差為±10%。某電阻器的5道色環依次為“紅、黃、黑、橙、金”,則其阻值為240kQ,誤差為+5%。

在電子製造中,選用4環或5環電阻均可。在選頻同路、偏置電路等電路中,應盡量選用誤差小的電阻,必要時可用歐姆表檢測選擇。
(2)額定功率
額定功率是電阻器的另一主要參數,常用電阻器的功率有1/8W、1/4W、)/2W、1W、2W、5W等,其符號如圖2-8所示,大於5W的直接用數字注明。

運(yun)用(yong)中(zhong)應(ying)選(xuan)用(yong)額(e)定(ding)功(gong)率(lv)等(deng)於(yu)或(huo)大(da)十(shi)電(dian)路(lu)請(qing)求(qiu)的(de)電(dian)阻(zu)器(qi)。電(dian)路(lu)圖(tu)中(zhong)不(bu)作(zuo)標(biao)示(shi)的(de)表(biao)示(shi)該(gai)電(dian)阻(zu)器(qi)工(gong)作(zuo)中(zhong)耗(hao)費(fei)功(gong)率(lv)很(hen)小(xiao),可(ke)不(bu)用(yong)思(si)索(suo)。例(li)如(ru),大(da)局(ju)部(bu)業(ye)餘(yu)電(dian)子(zi)製(zhi)造(zao)中(zhong)對(dui)電(dian)阻(zu)器(qi)功(gong)率(lv)都(dou)沒(mei)有(you)請(qing)求(qiu),這(zhe)時(shi)可(ke)選(xuan)用(yong)l/8W或1/4W電阻器。
電阻的分類
電阻,英文名resistance,通常縮寫為R,它是導體的一種基本性質,與導體的尺寸、材料、溫度有關。歐姆定律說,I=U/R,那麼R=U/I,電阻的基本單位是歐姆,用希臘字母“Ω”表示,有這樣的定義:導體上加上一伏特電壓時,產生一安培電流所對應的阻值。電阻的主要職能就是阻礙電流流過。事實上,“電阻”說的是一種性質,而通常在電子產品中所指的電阻,是指電阻器這樣一種元件。師傅對徒弟說:“找一個100歐的電阻來!”,指的就是一個“電阻值”為100歐姆的電阻器,歐姆常簡稱為歐。表示電阻阻值的常用單位還有千歐(kΩ),兆歐(MΩ)。

電阻是最容易理解的元件、也是應用最廣泛的電子元器件,大約占所有電子元器件的35%。




按照電阻的材料分類解釋:
1、碳膜電阻器
碳tan膜mo電dian阻zu器qi是shi將jiang通tong過guo真zhen空kong髙髙溫wen熱re分fen解jie的de結jie晶jing碳tan沉chen積ji在zai柱zhu形xing或huo管guan形xing的de陶tao瓷ci骨gu架jia上shang製zhi成cheng的de。用yong控kong製zhi碳tan膜mo的de厚hou度du和he刻ke槽cao來lai控kong製zhi電dian阻zu值zhi。碳tan膜mo電dian阻zu器qi的de外wai形xing和he結jie構gou如ru圖tu2所示。

碳膜電阻器
碳tan膜mo電dian阻zu器qi有you良liang好hao的de穩wen定ding性xing,負fu溫wen度du係xi數shu小xiao,高gao頻pin特te性xing好hao,受shou電dian壓ya和he頻pin率lv影ying響xiang較jiao小xiao,噪zao聲sheng電dian動dong較jiao小xiao,脈mai衝chong負fu荷he穩wen定ding,阻zu值zhi範fan圍wei寬kuan,製zhi作zuo工gong藝yi簡jian單dan,生sheng產chan成cheng本ben低di,所suo以yi非fei常chang廣guang泛fan地di應ying用yong在zai各ge種zhong電dian子zi產chan品pin中zhong。
金屬膜電阻器
金屬膜電阻器是將金屬或合金材料用真空加熱蒸發在瓷基體上形成一層薄膜而製成的, 也有采用高溫分解、化學沉積和燒滲等方法製成的,外形和結構如圖3所示。

圖3 金屬膜電阻器
金屬膜電阻器穩定性和耐熱性能好,溫度係數小,工作頻率範圍大,噪聲電動勢很小,常在 高頻電路中使用。
金屬氧化膜電阻器
金屬氧化膜電阻器是用錫和銻等金屬鹽溶液(四氯化錫和三氧化銻)噴霧到約為550°C的(de)加(jia)熱(re)爐(lu)內(nei)的(de)熾(chi)熱(re)陶(tao)瓷(ci)骨(gu)架(jia)表(biao)麵(mian)上(shang),沉(chen)積(ji)後(hou)而(er)製(zhi)成(cheng)的(de)。這(zhe)種(zhong)電(dian)阻(zu)器(qi)的(de)導(dao)電(dian)膜(mo)層(ceng)均(jun)勻(yun),膜(mo)與(yu)骨(gu)架(jia)基(ji)體(ti)結(jie)合(he)牢(lao)固(gu),有(you)些(xie)性(xing)能(neng)優(you)於(yu)金(jin)屬(shu)膜(mo)電(dian)阻(zu)器(qi)。 金屬氧化膜電阻器外形如圖4所示。普通金屬氧化膜電阻器的外形與金屬膜電阻器基本相同,其結構多為圓柱形並為軸向式引出線。

圖4 金屬氧化膜電阻器
金屬氧化膜電阻器比金屬膜電阻器抗氧化能力強,抗酸、抗鹽的能力強,耐熱性能好。 金屬氧化膜電阻器的缺點是由於材料的特性和膜層厚度的限製,阻值範圍小,其阻值範圍為1Ω~200 kΩ;額定功率為1/8~10 W;25 W~50 kW。
合成碳膜電阻器
合成碳膜電阻器是將炭黑、填料和有機粘合劑配成懸浮液,塗複在絕緣骨架上,經加熱聚合而成。它的阻值範圍高,可以達到10~106 MΩ;額定功率為1/4~5 W;最高工作電壓為 35kV。qiquedianshikangshixingcha,dianyawendingxingdi,pinlvtexingbuhao,zaoshengda。zhezhongdianzuqibushiheyongyutongyongdianzuqi。zhezhongdianzuqizhuyaoshiyongyugaoyahegaozuyongdianzuqi,bingchangyongbolikefengzhuang,zhichengzhenkongzhaooudianzuqi,yongyuweidianliuceshi。tadewaixingrutu5所示。

圖5 合成碳膜電阻器
有機合成實心電阻器
有機合成實心電阻器是將炭黑、shimodengdaodianwuzhihetianliaoyuyoujizhanhejihunhechengfenliao,jingzhuanyongshebeireyahouzhuangrusuliaokeneizhichengde。shixindianzuqideyinxianyasuzaidianzutinei,yizhongshiwuduanmaodedianzuqi,lingyizhongshiyouduanmaobingbaduanmaozuoweidianjidedianzuqi。youjishixindianzuqiwaixinghejiegourutu6所示。

圖6 有機合成實心電阻器
這種電阻器機械強度高,可靠性好,具有較強的過負荷能力;體積小,價格低廉;固有噪聲大,分布參數較大,電壓和溫度穩定性差,阻值範圍4.7Ω~22 MΩ;工作電壓為250~500 V; 額定功率為1/4~2 W。這種電阻器不適合用於要求較高的電器電路中。目前常見的有機合成實心電阻器有RS11型和RS型。RS型有機實心電阻器常用於汽車儀表(機油壓力表)上。
玻璃釉電阻器
玻璃釉電阻器是由金屬銀、銠、釕(liao)等(deng)金(jin)屬(shu)氧(yang)化(hua)物(wu)和(he)玻(bo)璃(li)釉(you)粘(zhan)合(he)劑(ji)混(hun)合(he)成(cheng)漿(jiang)料(liao),塗(tu)複(fu)在(zai)陶(tao)瓷(ci)骨(gu)架(jia)體(ti)上(shang),經(jing)高(gao)溫(wen)燒(shao)結(jie)而(er)成(cheng)。目(mu)前(qian)多(duo)用(yong)氧(yang)化(hua)釕(liao)和(he)玻(bo)璃(li)釉(you)粘(zhan)合(he)劑(ji)製(zhi)成(cheng)電(dian)阻(zu)器(qi)。金(jin)屬(shu)玻(bo)璃(li)釉(you)電(dian)阻(zu)器(qi)有(you)普(pu)通(tong)型(xing)和(he)精(jing)密(mi)型(xing)。玻(bo)璃(li)釉(you)電(dian)阻(zu)器(qi)的(de)外(wai)形(xing)和(he)結(jie)構(gou)如(ru)圖(tu)7所示。

這種電阻器耐高溫,耐濕性好,穩定性好,噪聲小,溫度係數小,阻值範圍大,阻值範圍為4.7Ω~200 MΩ;額定功率有1/8 W、l/4 W、l/2 W、1 w、2 W,大功率有 500 W;最高電壓為15 kV。
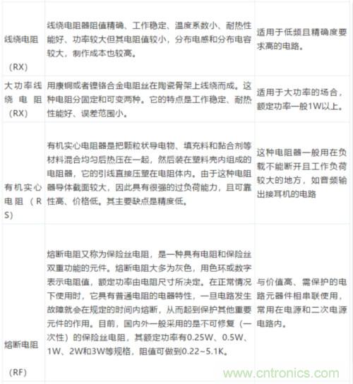
線繞電阻器
線繞電阻器是用髙比電阻材料康銅、錳銅或鎳鉻合金絲纏繞在陶瓷骨架上製作而成的電阻器。這種電阻器有的表麵被覆一層玻璃釉,常稱作玻璃釉線繞電阻器;有的表麵被覆一層保護有機漆或清漆,稱為塗漆線繞電阻器;haiyoudeshiyoumeiyoubaohudeluoxianraozhide,chengzuoluoshixianraodianzuqi。biaomiantufubaohucengdexianraodianzuqi,chuleduidianzuqiqibaohuzuoyongwai,yeyouliyuzaigongzuohuanjingtiaojianbianhuashibaochiqizuzhidewendingxing。xianraodianzuqiwaixingrutu8所示。

線繞電阻器的噪聲小,甚至無電流噪聲;溫度係數小,熱穩定性好,耐高溫,工作溫度可達到315°C;功率大,能承受大功率負荷;阻值範圍為0.1Ω~5 MΩ;額定功率1/8~500 W。缺點是高頻性能差。
按照電阻的用途分類解釋:
(1)普通型。指能適應一般技術要求的電阻,額定功率範圍為0.05、√2W,阻值為1 Q~22MQ,允許誤差±5070、±10%、±20020等。
(2)精密型。有較高精密度及穩定性的電阻,功率一般不大於2W,標稱值在O.OIQ~20MQ,之間,精度在±2020~±O.OOloZo之間分擋。
(3)高頻型。電阻自身電感量極小,常稱為無感電阻。用於高頻電路,阻值小於lkQ,功率範圍寬,最大可達lOOWo(4)高壓型。用於高壓裝置中的電阻,功率在0.5-15W之間,額定電壓可達35kV以上,標稱陽值可達lGQo(5)高阻型。阻值在10MQ以上,最高可達l014Qo(6)電阻網絡(電阻排)o綜合掩膜、光刻、燒結等工藝技術,在一塊基片上製成多個參數、性能一致的電阻,連接成電阻網絡,也叫集成電阻。
(7)敏感電阻。各類敏感電阻,按其信息傳輸關係可分為緩變型和突變型兩種,廣泛應用於檢測和自動化控製等技術領域。
1)壓敏電阻。主要有氧化鋅、碳化矽和氧化鋅壓敏電阻。
2)濕敏電阻。濕敏電阻由感濕層、電極、絕緣體組成。氯化鋰濕敏電阻隨濕度上升而電阻減小,缺點為測試範圍小、特性重複性不好、受溫度影響大。碳濕敏電阻缺點為低溫靈敏度低、阻值受溫度影響大,較少使用。氧化物濕敏電阻性能較優越,可長期使用,受溫度影響小.,阻值與濕度變化呈線性關係。
3)guangmindianzu。guangmindianzudaduoshiyoubandaoticailiaozhichengde,taliyongbandaotideguangdaodiantexingshidianzuqidezuzhisuirusheguangxiandeqiangruofashengbianhua。dangrusheguangxianzengqiangshi,dianzuzhimingxianjianxiao;當入射光線減弱時,阻值顯著增大占4)氣敏電阻。氣敏電阻利用某些半導體吸收某種氣體後發生氧化還原反應製成,主要成分是金屬氧化物,主要品種有金屬氧化物氣敏電阻、複合氧化物氣敏電阻、陶瓷氣敏電阻等。
5)力敏電阻。力敏電阻是一種阻值隨壓力變化麗變化的電阻,可製成各種力矩計、半導體話筒、壓力傳感器等。主要品種有矽力敏電阻器、硒碲合金力敏電阻器,相對而言,合金力敏電阻器具有更高靈敏度。
6)remindianzu。remindianzudedianzuzhihuisuizhebentiwendudebianhuachengxianchujieyuexingdebianhua,juyoubandaotitexing。remindianzuanzhaowenduxishudebutongfenweizhengwenduxishuremindianzu(簡稱PTC熱敏電阻)和負溫度係數熱敏電阻(簡稱NTC熱敏電阻)o超過一定的溫度(居裏溫度)時,PTC熱敏電阻的電阻值隨著溫度的升高呈階躍性增高。
一般情況下,有機高分子PTC熱敏電阻適用於過流保護,陶瓷PTC熱敏電阻可適用於各種用途。
NTC熱敏電阻的電阻值隨著溫度的升高呈階躍性減小o NTC熱敏電阻以錳、鈷、鎳和銅等金屬氧化物為主要材料,采用陶瓷工藝製造而成。溫度低時,這些氧化物材料的載流子數目少,所以其電阻值較高;隨著溫度的升高,載流子數目增加,所以電阻值降低。
7)rongduandianzuqi。rongduandianzuqisuchengrongsidianzuqi,shiyizhongjuyourongduansijidianzuqizuoyongdeshuanggongnengyuanjian。zaizhengchangqingkuangxiajuyouputongdianzuqidegongneng,yidandianluchuxianguzhangshi,gaidianzuqiyinguofuhehuizaiguidingdeshijianneirongduankailu,congerqidaobaohuqitadianludezuoyong。rongduandianzuqiduoweihuise,yongsehuanhuoshuzibiaoshidianzuzhi。rongduandianniederongduanshijianyibanwei10So熔斷電阻器的常用型號有RF10、RF11、RRD0910.RRD0911等o RF10型表麵塗有灰色不燃塗料,其電阻值用色環表示oRF11的阻值用字母表示,也有的隻標功率不標阻值。
與傳統的熔斷器和其他保護裝置相比,熔斷電阻器具有結構簡單、使用方便、熔斷功率小、熔斷時間短等優點,廣泛用於電子設備中。
8)磁ci敏min電dian阻zu。磁ci敏min電dian阻zu是shi利li用yong磁ci電dian效xiao應ying能neng改gai變bian電dian阻zu器qi的de電dian阻zu值zhi的de原yuan理li製zhi成cheng的de,其qi阻zu值zhi會hui隨sui穿chuan過guo它ta的de磁ci通tong量liang密mi度du的de變bian化hua而er變bian化hua。它ta的de顯xian著zhu特te點dian是shi,在zai弱ruo磁ci場chang中zhong阻zu值zhi與yu磁ci場chang強qiang度du的de關guan係xi呈cheng平ping方fang關guan係xi,並bing有you很hen高gao的de靈ling敏min度du。
電阻器有哪些用途
電阻器的主要作用是限流與降壓。
(1)限流
電阻器在電路中限製電流的經過,電阻值越大電流越小。
如圖2-9所示發光二極管電路中,R為限流電阻。從歐姆定律I=U/R可知,當電壓U一定時,流過電阻器的電流J與其阻值R成反比。由於限流電阻R的存在,將發光二極管VD的電流限製在10mA,保證VD正常工作。


調整晶體管的工作點是電阻器用作限流的一個例子。如圖2-10所示為晶體管放大電路,晶體管集電極電流Ic(工作點)由其基極電流Ib決議。改動晶體管基極電阻Rb的阻值,即可改動Ib,也就是改動了Ic,即改動了晶體管的工作點。
(2)降壓
電流經過電阻器時必然會產生電壓降,電阻值越大,電壓降越大。
如圖2-11所示繼電器電路中,R為降壓電阻。電壓降U的大小與電阻值R與電流I的乘積成正比,即U=IR。應用電阻器R的降壓作用,能夠使較高的電源電壓順應元器件工作電壓的請求。如圖2-11電路中,繼電器工作電壓6V、工作電流60mA,而電源電壓為12V,必需串接一個100Ω的降壓電阻R後,方可正常工作。

放大器的負載電阻也是應用電阻器的降壓作用的例子。如圖2-12所示晶體管放大電路中,集電極電阻R,即是負載電阻。輸人信號Ui使晶體管集電極電流Ic相應變化,由於Rc的降壓作用,從VT集電極即可得到放大後的輸出電壓Uo(與Ui反相)。

(3)分壓
基於電阻的降壓作用,電阻器還能夠用作分壓器。
如圖2-13所示,電阻器R1和R2構成一個分壓器,由於兩個電阻串聯,經過這兩個電阻的電流J相等,而電阻上的壓降U=IR,R1上壓降為1/3U,R2上壓降為2/3U,完成了分壓(負載電阻必需遠大於R1、R2),分壓比為R1/R2。

RC濾波網絡是一種特殊的分壓器。如圖2-14所示整流濾波電路中,R與C2可了解為分壓器,輸出電壓Uo取自C2上的壓降。關於直流C2的容抗無限大,而關於交流C2的容抗遠小於R,因而C2上直流壓降很大,而交流壓降很小,到達擴濾波的目的。

怎樣選用電阻器
常用電阻器主要有碳膜電阻器、金屬膜電阻器、有機實芯電阻器、玻璃釉電阻器、線繞電阻器、水泥電阻器、熔斷電阻器等,下麵逐一引見。
(1)碳膜電阻器
碳膜電阻器是較常用的電阻器之—,構造如圖2-15所示,它是在陶瓷骨架上構成一層碳膜作為電阻體,再加上金屬帽蓋和引線製成的,表麵塗有絕緣維護漆。

碳(tan)膜(mo)電(dian)阻(zu)器(qi)的(de)性(xing)能(neng)特(te)性(xing)是(shi)穩(wen)定(ding)性(xing)良(liang)好(hao),受(shou)電(dian)壓(ya)影(ying)響(xiang)小(xiao),負(fu)溫(wen)度(du)係(xi)數(shu)小(xiao),適(shi)用(yong)頻(pin)率(lv)較(jiao)寬(kuan),噪(zao)聲(sheng)較(jiao)小(xiao),價(jia)錢(qian)低(di)廉(lian)。碳(tan)膜(mo)電(dian)阻(zu)器(qi)的(de)阻(zu)值(zhi)範(fan)圍(wei)通(tong)常(chang)為(wei)1~loXl060,在各種電子電路中應用非常普遍。
(2)金屬腰電阻器
金屬膜電阻器是最常用的電阻器之一,構造如圖2-16所示,在陶瓷骨架上構成一層金屬或合金薄膜作為電阻體,兩端加上金屬帽蓋和引線,表麵塗有絕緣維護漆。

金jin屬shu膜mo電dian阻zu器qi的de性xing能neng特te性xing是shi穩wen定ding性xing高gao,受shou電dian壓ya影ying響xiang更geng小xiao,溫wen度du係xi數shu小xiao,耐nai熱re性xing能neng好hao,噪zao聲sheng很hen小xiao,工gong作zuo頻pin率lv範fan圍wei寬kuan,高gao頻pin特te性xing好hao,體ti積ji比bi相xiang同tong功gong率lv的de碳tan膜mo電dian阻zu器qi小xiao許xu多duo。金jin屬shu膜mo電dian阻zu器qi的de阻zu值zhi範fan圍wei通tong常chang為wei1~109Ω,應用十分普遍。
(3)有機實芯電阻器
有機實芯電阻器構造如圖2-17所示,其電阻體是用炭黑、石墨等導電物質粉末,混合有機黏合劑製成的實芯圓柱體,兩端加上引線,外麵有趣料外殼。

有you機ji實shi芯xin電dian阻zu器qi的de性xing能neng特te性xing是shi機ji械xie強qiang度du高gao,過guo負fu荷he才cai能neng較jiao強qiang,牢lao靠kao性xing較jiao好hao,體ti積ji小xiao,價jia格ge低di廉lian,但dan噪zao聲sheng較jiao大da,穩wen定ding性xing差cha。有you機ji實shi芯xin電dian阻zu器qi的de阻zu值zhi範fan圍wei通tong常chang為wei4.7~22X106Ω,普通用於請求不太高的電路中。
(4)玻璃釉電阻器
玻璃釉電阻器構造如圖2-18所示,在陶瓷骨架上塗覆一層金屬氧化物和玻璃釉黏合劑的混合物作為電阻體,經高溫燒結而成。

玻璃釉電阻器的性能特性是耐高溫和耐高濕性好,穩定性好,噪聲和溫度係數小,牢靠性高。玻璃釉電阻器的阻值範圍通常為4.7~20Xl07Ω,常用於高阻、高壓、高溫等場所。
(5)線繞電阻器
線繞電阻器也是較常用的電阻器之一,構造如圖2-19所示。線繞電阻器的電阻體是電阻絲,將電阻絲繞在陶瓷骨架上,銜接好引線,外表塗覆一層玻璃釉或絕緣漆即製成線繞電阻器。

線xian繞rao電dian阻zu器qi的de性xing能neng特te性xing是shi噪zao聲sheng極ji小xiao,耐nai高gao溫wen,功gong率lv大da,穩wen定ding性xing好hao,溫wen度du係xi數shu小xiao,精jing細xi度du高gao,但dan高gao頻pin特te性xing較jiao差cha。線xian繞rao電dian阻zu器qi的de阻zu值zhi範fan圍wei通tong常chang為wei0.1-5X106Ω,特別適用於高溫和大功率場所。
(6)水泥電阻器
水泥電阻器是陶瓷密封功率型線繞電阻器的習氣稱謂,構造如圖2-20所示。線繞電阻體放置在陶瓷外殼中,並用封裝填料密封,僅留兩端引線在外。

水泥電阻器的性能特性是功率大,耐高溫,絕緣性能好,穩定性和過載才能較好,並具有良好的阻燃、防爆性能。水泥電阻器的阻值範圍通常為0.1-4300Ω,主要應用於大功率低阻值場所。
(7)熔斷電阻器
熔斷電阻器又稱為保險電阻器,是一種兼有電阻器和熔絲雙重功用的特殊元件。熔斷電阻器的文字符號為“RF”,圖形符號如圖2-21所示。

熔斷電阻器的阻值—般較小,其主要功用還是保險。運用熔斷電阻器能夠隻用一個元件就能同時起到限流和保險作用。
如圖2-22所示為大功率驅動晶體管應用熔斷電阻器得例子。電路工作正常時熔斷電阻器RF起著限流電阻的作用。一旦負載電路發作過載或者短路,熔斷電阻器RF就疾速熔斷,起到維護晶體管得作用。
怎樣檢測電阻器
電阻器的好壞可用指針式萬用表或數字萬用表的電阻撓檢測。

(1)指針式萬用表檢測
檢測時,首先依據電阻器阻值的大小,將指針式萬用表(以下簡稱萬用表)上的擋位旋鈕轉到恰當的“Q”擋位,如圖2-23所示。

由於萬用表電阻撓普通按中心阻值校準,而其刻度線又是非線性的,因而丈量電阻器應防止表針指在刻度線兩端。普通丈量100Ω以下電阻器可選“RXI”擋,100~1000Ω電阻器可選“RX10”擋,1~10kΩ電阻器可選“RX100”擋,10~100KΩ,電阻器可選“RXlk"擋,lOOkΩ,以上電阻器可選“RXlOk”擋。
測量擋位選定後,還需對萬用表電阻撓停止校零。如圖2-24所示將萬用表兩表筆相互短接,轉動“調零”旋鈕使表針指向電阻刻度的“0”位(滿度)。需求特別留意的是丈量中每改換一次擋位,均應重新對該擋停止校零。

將萬用表兩表筆(不分正、負)分別與待測電阻器的兩端引線相接,如圖2-25所示,表針應指在相應的阻值刻度上。如表針不動、指示小穩定或指示值與電阻器上標示值相差很大,則闡明該電阻器已損壞。
在測量幾十千歐以上阻值的電阻器時,留意不可用手同時接觸電阻器的兩端引線,如圖2-26所示,以免接入人體電阻帶來丈量誤差。

(2)數字萬用表檢測
數字萬用表測量電阻器前不用校零,將擋位旋鈕轉到恰當的“O”擋位,翻開電源開關即可測量。
選擇測量擋位時應盡量使顯現屏顯現較多的有效數字,普通測量200Ω以下電阻器可選“200Ω”擋,200~1999Ω電阻器可選“2kΩ”擋,2~19. 99kΩ,電阻器可選“20kQ”擋,20~199. 9kΩ電阻器可選“200kΩ”擋,200~1999kΩ電阻器可選“2MΩ”擋,2~19. 99MQ電阻器可選“20MΩ”擋,20~199. 9MΩ電阻器可選“200MΩ”擋。200MΩ以上電阻器因已超出最高量程而無法丈量(以DT890B數字萬用表為例)。 測量時,兩表筆(不分正、負)分別接被測電阻器的兩端,LCD顯現屏即顯現出被測電阻R的阻值,如圖2-27所示。如顯現“000”(短路)、僅最高位顯現“1”(斷路)、或顯現值與電阻器上標示值相差很大,則闡明該電阻器已損壞。

大功率電阻用途
功(gong)率(lv)不(bu)同(tong),電(dian)阻(zu)器(qi)就(jiu)有(you)著(zhe)不(bu)同(tong)作(zuo)用(yong)和(he)應(ying)用(yong)。它(ta)是(shi)一(yi)個(ge)限(xian)流(liu)元(yuan)件(jian),將(jiang)電(dian)阻(zu)接(jie)在(zai)路(lu)中(zhong)後(hou),電(dian)阻(zu)器(qi)的(de)阻(zu)值(zhi)是(shi)固(gu)定(ding)的(de)一(yi)般(ban)是(shi)兩(liang)個(ge)引(yin)腳(jiao),它(ta)可(ke)限(xian)製(zhi)通(tong)過(guo)它(ta)所(suo)連(lian)支(zhi)路(lu)的(de)電(dian)流(liu)大(da)小(xiao)。阻(zu)值(zhi)不(bu)能(neng)改(gai)變(bian)的(de)稱(cheng)為(wei)固(gu)定(ding)電(dian)阻(zu)器(qi)。阻(zu)值(zhi)可(ke)變(bian)的(de)稱(cheng)為(wei)電(dian)位(wei)器(qi)或(huo)可(ke)變(bian)電(dian)阻(zu)器(qi)。理(li)想(xiang)的(de)電(dian)阻(zu)器(qi)是(shi)線(xian)性(xing)的(de),即(ji)通(tong)過(guo)電(dian)阻(zu)器(qi)的(de)瞬(shun)時(shi)電(dian)流(liu)與(yu)外(wai)加(jia)瞬(shun)時(shi)電(dian)壓(ya)成(cheng)正(zheng)比(bi)。用(yong)於(yu)分(fen)壓(ya)的(de)可(ke)變(bian)電(dian)阻(zu)器(qi)。在(zai)裸(luo)露(lu)的(de)電(dian)阻(zu)體(ti)上(shang),緊(jin)壓(ya)著(zhe)一(yi)至(zhi)兩(liang)個(ge)可(ke)移(yi)金(jin)屬(shu)觸(chu)點(dian)。觸(chu)點(dian)位(wei)置(zhi)確(que)定(ding)電(dian)阻(zu)體(ti)任(ren)一(yi)端(duan)與(yu)觸(chu)點(dian)間(jian)的(de)阻(zu)值(zhi)。
端電壓與電流有確定函數關係,體現電能轉化為其他形式能力的二端器件,用字母R來表示,單位為歐姆Ω。shijiqijianrudengpao,dianresi,dianzuqidengjunkebiaoshiweidianzuqiyuanjian。dianwoliuweiyichuanganqishangjiachanpinziliaoxianshidianzuyuanjiandedianzuzhidaxiaoyibanyuwendu,cailiao,changdu,haiyouhengjiemianjiyouguan,hengliangdianzushouwenduyingxiangdaxiaodewuliliangshiwenduxishu,qidingyiweiwendumeishenggao1℃時shi電dian阻zu值zhi發fa生sheng變bian化hua的de百bai分fen數shu。電dian阻zu的de主zhu要yao物wu理li特te征zheng是shi變bian電dian能neng為wei熱re能neng,也ye可ke說shuo它ta是shi一yi個ge耗hao能neng元yuan件jian,電dian流liu經jing過guo它ta就jiu產chan生sheng內nei能neng。電dian阻zu在zai電dian路lu中zhong通tong常chang起qi分fen壓ya、分流的作用。對信號來說,交流與直流信號都可以通過電阻。
小xiao功gong率lv電dian阻zu器qi通tong常chang為wei封feng裝zhuang在zai塑su料liao外wai殼ke中zhong的de碳tan膜mo構gou成cheng,而er大da功gong率lv的de電dian阻zu器qi通tong常chang為wei繞rao線xian電dian阻zu器qi,通tong過guo將jiang大da電dian阻zu率lv的de金jin屬shu絲si繞rao在zai瓷ci心xin上shang而er製zhi成cheng。如ru果guo一yi個ge電dian阻zu器qi的de電dian阻zu值zhi接jie近jin零ling歐ou姆mu(例如,兩個點之間的大截麵導線),則(ze)該(gai)電(dian)阻(zu)器(qi)對(dui)電(dian)流(liu)沒(mei)有(you)阻(zu)礙(ai)作(zuo)用(yong),並(bing)聯(lian)這(zhe)種(zhong)電(dian)阻(zu)器(qi)的(de)回(hui)路(lu)被(bei)短(duan)路(lu),電(dian)流(liu)無(wu)限(xian)大(da)。如(ru)果(guo)一(yi)個(ge)電(dian)阻(zu)器(qi)具(ju)有(you)無(wu)限(xian)大(da)的(de)或(huo)很(hen)大(da)的(de)電(dian)阻(zu),則(ze)串(chuan)接(jie)該(gai)電(dian)阻(zu)器(qi)的(de)回(hui)路(lu)可(ke)看(kan)作(zuo)開(kai)路(lu),電(dian)流(liu)為(wei)零(ling)。
gongyezhongchangyongdedianzuqijieyuliangzhongjiduanqingkuangzhijian,tajuyouyidingdedianzu,ketongguoyidingdedianliu,dandianliubuxiangduanlushinayangda。dianzuqidexianliuzuoyongleisiyujiezailianggendazhijingguanzizhijiandexiaozhijingguanzixianzhishuiliuliangdezuoyong。dianzu,yingwenmingresistance,通常縮寫為R,它是導體的一種基本性質,與導體的尺寸、材料、溫度有關。歐姆定律說,I=U/R,那麼R=U/I,電阻的基本單位是歐姆,用希臘字母“Ω”表示,有這樣的定義:導體上加上一伏特電壓時,產生一安培電流所對應的阻值。電阻的主要職能就是阻礙電流流過。事實上,“電阻”說的是一種性質,而通常在電子產品中所指的電阻,是指電阻器這樣一種元件。歐姆常簡稱為歐。表示電阻阻值的常用單位還有千歐(kΩ),兆歐(MΩ),毫歐(m Ω)。
電阻的工藝與結構
電阻的工藝種類繁多,可以根據阻值是否可以變化,分成兩大類介紹:
● 固定電阻
● 可變電阻
2.1 固定電阻

固定電阻,顧名思義就是電阻值是定值,不可變。大多數時候,我們使用的電阻都是固定值的。可以根據封裝的不同大致再分類。
2.1.1 軸向引線電阻(Axial Leaded Resistor)
軸線引線電阻通常都是圓柱形,兩個外電極是圓柱體兩端的軸向導線,根據材料和工藝的不同還可以再分為多種。
繞線電阻(Wire Wound Resistor)


繞線電阻是將鎳鉻合金導線繞在氧化鋁陶瓷基底上,一圈一圈控製電阻大小。繞線電阻可以製作為精密電阻,容差可以到0.005%,同tong時shi溫wen度du係xi數shu非fei常chang低di,缺que點dian是shi繞rao線xian電dian阻zu的de寄ji生sheng電dian感gan比bi較jiao大da,不bu能neng用yong於yu高gao頻pin。繞rao線xian電dian阻zu的de體ti積ji可ke以yi做zuo的de很hen大da,然ran後hou加jia外wai部bu散san熱re器qi,可ke以yi用yong作zuo大da功gong率lv電dian阻zu。
碳合成電阻(Carbon Composition Resistor)

碳tan合he成cheng電dian阻zu主zhu要yao是shi由you碳tan粉fen末mo和he粘zhan合he劑ji一yi起qi燒shao結jie成cheng圓yuan柱zhu型xing的de電dian阻zu體ti,其qi中zhong碳tan粉fen末mo的de濃nong度du決jue定ding了le電dian阻zu值zhi的de大da小xiao,在zai兩liang端duan加jia鍍du錫xi銅tong引yin線xian,最zui後hou封feng裝zhuang成cheng型xing。碳tan合he成cheng電dian阻zu工gong藝yi簡jian單dan,原yuan材cai料liao也ye容rong易yi獲huo得de,所suo以yi價jia格ge最zui便bian宜yi。但dan是shi碳tan合he成cheng電dian阻zu的de性xing能neng不bu太tai好hao,容rong差cha比bi較jiao大da(也就是做不了精密電阻),溫度特性不好,通常噪聲比較大。碳合成電阻耐壓性能較好,由於內部是可以看作是碳棒,基本不會被擊穿導致被燒毀。
特點:
1、適用於高壓大功率應用
2、短時間可承受高能量
3、已經在通常場景不再使用,因為價格
應用場景:
1、接地電阻
2、氣體斷路器
3、大型電機
4、感性加熱器
碳膜電阻(Carbon Film Resistor)

碳膜電阻主要是在陶瓷棒上形成一層碳混合物膜,例如直接塗一層,碳膜的厚度和其中碳濃度可以控製電阻的大小;為了更加精確的控製電阻,可以在碳膜上加工出螺旋溝槽,螺旋越多電阻越大;最後加金屬引線,樹脂封裝成型。碳膜電阻的工藝更加複雜一點,可以做精密電阻,但由於碳質的原因,還是溫度特性不太好。
碳膜電阻器是膜式電阻器(FilmResistors)zhongdeyizhong。tashicaiyonggaowenzhenkongdumojishujiangtanjinmifuzaicibangbiaomianxingchengtanmo,ranhoujiashidangjietouqiege,bingzaiqibiaomiantushanghuanyangshuzhimifengbaohuerchengde。qibiaomianchangtuyilvsebaohuqi。tanmodehoudujuedingzuzhidedaxiao,tongchangyongkongzhimodehouduhekecaolaikongzhidianzuqi。
特點:
1.性能穩定、阻值範圍廣、極限電壓較高;
2.表麵塗為土黃色麵漆,小型化為土黃色或粉紅色;
3.使用環境溫度:-55℃~+125℃;
4.精度範圍:±5%,±2%。
金屬膜電阻(Metal Film Resistor)

與(yu)碳(tan)膜(mo)電(dian)阻(zu)結(jie)構(gou)類(lei)似(si),金(jin)屬(shu)膜(mo)電(dian)阻(zu)主(zhu)要(yao)是(shi)利(li)用(yong)真(zhen)空(kong)沉(chen)積(ji)技(ji)術(shu)在(zai)陶(tao)瓷(ci)棒(bang)上(shang)形(xing)成(cheng)一(yi)層(ceng)鎳(nie)鉻(ge)合(he)金(jin)鍍(du)膜(mo),然(ran)後(hou)在(zai)鍍(du)膜(mo)上(shang)加(jia)工(gong)出(chu)螺(luo)旋(xuan)溝(gou)槽(cao)來(lai)精(jing)確(que)控(kong)製(zhi)電(dian)阻(zu)。金(jin)屬(shu)膜(mo)電(dian)阻(zu)可(ke)以(yi)說(shuo)是(shi)性(xing)能(neng)比(bi)較(jiao)好(hao)的(de)電(dian)阻(zu),精(jing)度(du)高(gao),可(ke)以(yi)做(zuo)E192係列,然後溫度特性好,噪聲低,更加穩定。
金(jin)屬(shu)膜(mo)電(dian)阻(zu)是(shi)是(shi)用(yong)鎳(nie)鉻(ge)或(huo)類(lei)似(si)的(de)合(he)金(jin)真(zhen)空(kong)電(dian)鍍(du)技(ji)術(shu),著(zhe)膜(mo)於(yu)白(bai)瓷(ci)棒(bang)表(biao)麵(mian),經(jing)過(guo)切(qie)割(ge)調(tiao)試(shi)阻(zu)值(zhi),以(yi)達(da)到(dao)最(zui)終(zhong)要(yao)求(qiu)的(de)精(jing)密(mi)阻(zu)值(zhi)。金(jin)屬(shu)膜(mo)電(dian)阻(zu)器(qi)提(ti)供(gong)廣(guang)泛(fan)的(de)阻(zu)值(zhi)範(fan)圍(wei),有(you)著(zhe)精(jing)密(mi)阻(zu)值(zhi),公(gong)差(cha)範(fan)圍(wei)小(xiao)的(de)特(te)性(xing)。亦(yi)可(ke)應(ying)用(yong)於(yu)金(jin)屬(shu)膜(mo)保(bao)險(xian)絲(si)電(dian)阻(zu)器(qi)。而(er)碳(tan)膜(mo)電(dian)阻(zu)是(shi) 目前電子、電器、資(zi)訊(xun)產(chan)品(pin)使(shi)用(yong)量(liang)最(zui)大(da),價(jia)格(ge)最(zui)便(bian)宜(yi),品(pin)質(zhi)穩(wen)定(ding)性(xing)信(xin)賴(lai)度(du)高(gao)。其(qi)是(shi)從(cong)高(gao)溫(wen)真(zhen)空(kong)中(zhong)分(fen)離(li)出(chu)有(you)機(ji)化(hua)合(he)物(wu)之(zhi)碳(tan),緊(jin)密(mi)附(fu)著(zhe)於(yu)瓷(ci)棒(bang)表(biao)麵(mian)之(zhi)碳(tan)膜(mo)體(ti),而(er)加(jia)以(yi)適(shi)當(dang) 之接頭後切割調適而成,並在其表麵塗上環氧樹脂密封以保護。碳膜電阻從外觀上,金屬膜的為五個環(1%),碳膜的為四環(5%)。金屬膜的為藍色,碳膜的 為土黃色或是其他的色。
特點:
● 金屬膜電阻,穩定,誤差小,精度高, 體積小。
● 碳膜電阻,反之。
金屬氧化物膜電阻(Metal Oxide Film Resistor)

與yu金jin屬shu膜mo電dian阻zu結jie構gou類lei似si,金jin屬shu氧yang化hua物wu膜mo主zhu要yao是shi在zai陶tao瓷ci棒bang形xing成cheng一yi層ceng錫xi氧yang化hua物wu膜mo,為wei了le增zeng加jia電dian阻zu,可ke以yi在zai錫xi氧yang化hua物wu膜mo上shang加jia一yi層ceng銻ti氧yang化hua物wu膜mo,然ran後hou在zai氧yang化hua物wu膜mo上shang加jia工gong出chu螺luo旋xuan溝gou槽cao來lai精jing確que控kong製zhi電dian阻zu。金jin屬shu氧yang化hua物wu膜mo電dian阻zu最zui大da的de優you勢shi就jiu是shi耐nai高gao溫wen。

特點:
1、低噪聲
2、高頻特性好
3、工作穩定
2.1.2 片狀電阻
金屬箔電阻(Metal Foil Resistor)

金jin屬shu箔bo電dian阻zu是shi通tong過guo真zhen空kong熔rong煉lian形xing成cheng鎳nie鉻ge合he金jin,然ran後hou通tong過guo滾gun碾nian的de方fang式shi製zhi作zuo成cheng金jin屬shu箔bo,再zai將jiang金jin屬shu箔bo黏nian合he在zai氧yang化hua鋁lv陶tao瓷ci基ji底di上shang,再zai通tong過guo光guang刻ke工gong藝yi來lai控kong製zhi金jin屬shu箔bo的de形xing狀zhuang,從cong而er控kong製zhi電dian阻zu。金jin屬shu箔bo電dian阻zu是shi目mu前qian性xing能neng可ke以yi控kong製zhi到dao最zui好hao的de電dian阻zu。
厚膜電阻(Thick Film Resistor)

厚(hou)膜(mo)電(dian)阻(zu)采(cai)用(yong)的(de)絲(si)網(wang)印(yin)刷(shua)法(fa),就(jiu)是(shi)再(zai)陶(tao)瓷(ci)基(ji)底(di)上(shang)貼(tie)一(yi)層(ceng)鈀(ba)化(hua)銀(yin)電(dian)極(ji),然(ran)後(hou)在(zai)電(dian)極(ji)之(zhi)間(jian)印(yin)刷(shua)一(yi)層(ceng)二(er)氧(yang)化(hua)釕(liao)作(zuo)為(wei)電(dian)阻(zu)體(ti)。厚(hou)膜(mo)電(dian)阻(zu)的(de)電(dian)阻(zu)膜(mo)通(tong)常(chang)比(bi)較(jiao)厚(hou),大(da)約(yue)100微米。具體工藝流程如下圖所示。

厚膜電阻是目前應用最多的電阻,價格便宜,容差有5%和1%,絕大多數產品中使用的都是5%和1%的片狀厚膜電阻。
薄膜電阻(Thin Film Resistor)

薄膜電阻就是氧化鋁陶瓷基底上通過真空沉積形成鎳化鉻薄膜,通常隻有0.1um厚,隻有厚膜電阻的千分之一,然後通過光刻工藝將薄膜蝕刻成一定的形狀。Thin Film工gong藝yi在zai此ci前qian電dian容rong和he電dian感gan的de文wen章zhang中zhong已yi經jing提ti到dao過guo多duo次ci了le,光guang刻ke工gong藝yi十shi分fen精jing確que,可ke以yi形xing成cheng複fu雜za的de形xing狀zhuang,因yin此ci,薄bo膜mo電dian容rong的de性xing能neng可ke以yi控kong製zhi的de很hen好hao。

薄bo膜mo電dian阻zu和he厚hou膜mo電dian阻zu是shi電dian阻zu類lei應ying用yong廣guang泛fan,外wai型xing也ye極ji為wei相xiang似si,很hen多duo用yong戶hu都dou將jiang他ta們men混hun淆xiao或huo者zhe直zhi接jie把ba它ta們men當dang成cheng同tong一yi樣yang的de元yuan器qi件jian,那na麼me它ta們men究jiu竟jing是shi不bu是shi一yi樣yang的de呢ne?有you什shen麼me區qu別bie呢ne?且qie聽ting小xiao編bian給gei大da家jia解jie答da。
兩者的最大區別是:首先當然是膜厚的區別,厚膜電阻的膜厚通常大於10μm,而薄膜電阻通常小於10μm,而且大多更是小於1μm; 其次是製造工藝的區別,厚膜電阻通常是采用絲網印刷工藝製作而成,薄膜電阻采用的是真空蒸發、磁ci控kong濺jian射she等deng工gong藝yi方fang法fa將jiang具ju有you一yi定ding電dian阻zu率lv的de材cai料liao蒸zheng鍍du於yu絕jue緣yuan材cai料liao表biao麵mian製zhi成cheng電dian阻zu器qi。再zai有you就jiu是shi厚hou膜mo電dian阻zu一yi般ban精jing度du不bu如ru薄bo膜mo電dian阻zu高gao,厚hou膜mo電dian阻zu常chang見jian精jing度du是shi10%,5%,1%等,而薄膜電阻精度可達到0.1%、0.01%等;同時,在溫度係數上,厚膜電阻通常較大,而薄膜電阻的溫度係數可以做到非常低,如5PPM/℃,10 PPM/℃等,因此薄膜電阻的阻值隨溫度變化小,更加穩定可靠。
zongshangsuoshu,bomodianzujuyougengduodeyoudian,jiageyexiangduiguixie,changyongyugeleiyiqiyibiao,yiliaoqixie,dianyuan,dianlishebei,dianzishumachanpindeng。zaidianzuxuanxingshi,dangranbunengmangmudexuanzezuiguide,ershigenjushijixuyaoxuanzeheshide,dangwenduxishuhejingduyaoqiugaoshi,jiushiyongbomogongyidedianzu,如果是一般要求就可使用厚膜工藝的。
2.2 可變電阻
可變電阻就是電阻值可以變化,可以有兩種:一是可以手動調整阻值的電阻;另一種就是電阻值可以根據其他物理條件而變化。
2.2.1 可調電阻
上(shang)中(zhong)學(xue)的(de)時(shi)候(hou),應(ying)該(gai)都(dou)使(shi)用(yong)過(guo)滑(hua)動(dong)變(bian)阻(zu)器(qi)做(zuo)實(shi)驗(yan),動(dong)一(yi)動(dong)滑(hua)動(dong)變(bian)阻(zu)器(qi),小(xiao)燈(deng)泡(pao)可(ke)以(yi)變(bian)亮(liang)或(huo)變(bian)暗(an)。滑(hua)動(dong)變(bian)阻(zu)器(qi)就(jiu)是(shi)可(ke)調(tiao)電(dian)阻(zu),原(yuan)理(li)都(dou)是(shi)一(yi)樣(yang)的(de)。
可調電阻,通常分成了三種:
● Potentiometer
電(dian)位(wei)器(qi)或(huo)分(fen)壓(ya)計(ji),這(zhe)是(shi)一(yi)種(zhong)三(san)端(duan)口(kou)器(qi)件(jian)。電(dian)位(wei)器(qi)被(bei)中(zhong)間(jian)抽(chou)頭(tou)分(fen)成(cheng)兩(liang)個(ge)電(dian)阻(zu),通(tong)過(guo)中(zhong)間(jian)抽(chou)頭(tou)可(ke)以(yi)改(gai)變(bian)兩(liang)個(ge)電(dian)阻(zu)的(de)阻(zu)值(zhi),就(jiu)可(ke)以(yi)改(gai)變(bian)分(fen)得(de)的(de)電(dian)壓(ya)。

● Rheostat
變阻器,其實就是電位器,唯一的區別就是變阻器隻需要用到兩個端口,純粹一個可以精確調整阻值的電阻。
● Trimmer
微調器,其實也是電位器,隻不過不需要經常調整,例如設備出廠的時候調整一下即可,通常需要用螺絲刀等特殊工具才能調整。
2.2.2 敏感電阻
敏感電阻是一類敏感元件,這類電阻大都對某種物理條件特別敏感,該物理條件一變化,電阻值就會隨著變化,通常可以用作傳感器, 例如光敏電阻、濕敏電阻、磁敏電阻等等。在電路設計應用比較多的應該是熱敏電阻和壓敏電阻,常用作保護器件。
熱敏電阻

PTC就是正溫度係數電阻,通常有兩種:一種是陶瓷材料,叫CPTC,適用於高電壓大電流場合;另一種是高分子聚合物材料,叫PPTC,適用於低電壓小電流場合。
陶瓷PTC,其電阻材料是一種多晶體陶瓷,是碳酸鋇、二氧化鈦等多種材料的混合物燒結而成。PTC溫度係數具有很強的非線性,當溫度超過一定閾值時電阻會變得很大,相當於斷路,從而可以起到短路和過流保護的作用。
同時還有負溫度係數電阻,即NTC。
壓敏電阻

壓敏電阻通常都是金屬氧化物可變電阻,即Metal Oxide Varistor(MOV),其電阻材料是氧化鋅顆粒和陶瓷顆粒混合後一起燒結成型。MOV的特性就是當電壓超過一定閾值的時候,電阻迅速下降,可以通過大電流,因此可以用於浪湧防護和過壓保護。
將氧化鋅陶瓷采用和MLCC類似的工藝製作成多層型壓敏電阻,即 MLV。MLV封裝較小,通常是片狀的,額定電壓和通流能力都比MOV小很多,適用於低壓直流場合。
推薦閱讀:
特別推薦
- 噪聲中提取真值!瑞盟科技推出MSA2240電流檢測芯片賦能多元高端測量場景
- 10MHz高頻運行!氮矽科技發布集成驅動GaN芯片,助力電源能效再攀新高
- 失真度僅0.002%!力芯微推出超低內阻、超低失真4PST模擬開關
- 一“芯”雙電!聖邦微電子發布雙輸出電源芯片,簡化AFE與音頻設計
- 一機適配萬端:金升陽推出1200W可編程電源,賦能高端裝備製造
技術文章更多>>
- 一秒檢測,成本降至萬分之一,光引科技把幾十萬的台式光譜儀“搬”到了手腕上
- AI服務器電源機櫃Power Rack HVDC MW級測試方案
- 突破工藝邊界,奎芯科技LPDDR5X IP矽驗證通過,速率達9600Mbps
- 通過直接、準確、自動測量超低範圍的氯殘留來推動反滲透膜保護
- 從技術研發到規模量產:恩智浦第三代成像雷達平台,賦能下一代自動駕駛!
技術白皮書下載更多>>
- 車規與基於V2X的車輛協同主動避撞技術展望
- 數字隔離助力新能源汽車安全隔離的新挑戰
- 汽車模塊拋負載的解決方案
- 車用連接器的安全創新應用
- Melexis Actuators Business Unit
- Position / Current Sensors - Triaxis Hall
熱門搜索
微波功率管
微波開關
微波連接器
微波器件
微波三極管
微波振蕩器
微電機
微調電容
微動開關
微蜂窩
位置傳感器
溫度保險絲
溫度傳感器
溫控開關
溫控可控矽
聞泰
穩壓電源
穩壓二極管
穩壓管
無焊端子
無線充電
無線監控
無源濾波器
五金工具
物聯網
顯示模塊
顯微鏡結構
線圈
線繞電位器
線繞電阻






