基於LM5036的半橋DC/DC電源
發布時間:2019-05-07 責任編輯:wenwei
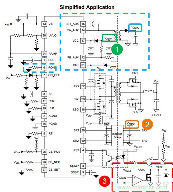
【導讀】LM5036是一款高度集成化的半橋PWM控製器,集成了輔助偏置電源,為電信、數據通信、工業電源轉換器提供高功率密度解決方案。LM5036包含使用電壓模式控製實現半橋拓撲功率轉換器所需的所有功能。該器件適用於隔離式DC-DC轉換器的初級側,輸入電壓高達100V。與傳統半橋及全橋控製器相比,LM5036有著自身不可替代的優勢:
(1)、集成輔助偏置電源,為LM5036及初級側和次級側元器件供電,無需外部輔助電源,減少電路板尺寸和成本,有助於實現高功率密度和良好的熱可靠性。
(2)、增強的預偏置啟動性能可實現負載帶壓啟動時,輸出電壓的單調遞增並避免倒灌電流。
(3)、通過脈衝匹配改善了逐周期電流限製,從而在輸入電壓範圍內產生均勻的輸出電流限製水平,並且還可以防止變壓器飽和。
電流保護篇
脈衝匹配的電流限製保護機製:
恒流限製問題和解決方案:
在逐周期運行期間,當電流感測信號ISENSE達到正閾值IPOS_LIM時,激活CBC電流限製操作。控製器基本上表現為峰值電流模式控製,在CBC操作期間電壓回路打開。峰值電流模式控製的一個常見問題是當半橋拓撲的占空比大於0.25(降壓轉換器為0.5)時出現的次諧波振蕩。
經jing驗yan法fa則ze是shi增zeng加jia補bu償chang斜xie坡po,其qi斜xie率lv必bi須xu設she置zhi為wei通tong過guo電dian流liu檢jian測ce電dian阻zu器qi轉zhuan換huan到dao初chu級ji側ce的de輸shu出chu電dian感gan器qi電dian流liu的de下xia坡po的de至zhi少shao一yi半ban。如ru果guo希xi望wang在zai一yi個ge開kai關guan周zhou期qi後hou消xiao除chu次ci諧xie波bo振zhen蕩dang,則ze必bi須xu將jiang斜xie率lv補bu償chang設she置zhi為wei輸shu出chu電dian感gan電dian流liu下xia行xing斜xie率lv的de一yi倍bei。這zhe被bei稱cheng為wei無wu差cha拍pai控kong製zhi。
但dan是shi,在zai添tian加jia斜xie率lv補bu償chang後hou會hui出chu現xian另ling一yi個ge問wen題ti。電dian流liu限xian製zhi電dian平ping隨sui輸shu入ru電dian壓ya而er變bian化hua,如ru下xia圖tu所suo示shi。由you於yu不bu同tong輸shu入ru電dian壓ya下xia的de斜xie率lv補bu償chang幅fu度du不bu同tong,實shi際ji電dian流liu限xian製zhi電dian平ping隨sui給gei定ding內nei部bu電dian流liu限xian製zhi閾yu值zhi的de輸shu入ru電dian壓ya而er變bian化hua。這zhe樣yang的de機ji製zhi使shi得de輸shu出chu電dian流liu限xian製zhi容rong差cha較jiao差cha。需xu要yao更geng多duo的de設she計ji餘yu量liang,導dao致zhi功gong率lv密mi度du較jiao差cha。

非恒定電流限製
LM5036通過匹配初級MOSFET的ton次數來確保穩定的CBC操作。通過VIN調節峰值電流限製閾值,以確保減小輸出電流限製隨輸入電壓的變化。所有這些功能都由三個CS引腳和相關的外部電阻設置。使用LM5036設計計算表格可以計算這些電阻的值。正電流和負電流(導致輸出電壓下降甚至損壞)都將被感測和限製。

LM5036器件開發了一種新技術-輸(shu)入(ru)電(dian)壓(ya)補(bu)償(chang)。通(tong)過(guo)在(zai)電(dian)流(liu)感(gan)測(ce)信(xin)號(hao)和(he)斜(xie)率(lv)補(bu)償(chang)信(xin)號(hao)之(zhi)上(shang)添(tian)加(jia)作(zuo)為(wei)輸(shu)入(ru)電(dian)壓(ya)的(de)函(han)數(shu)的(de)額(e)外(wai)信(xin)號(hao),可(ke)以(yi)在(zai)整(zheng)個(ge)輸(shu)入(ru)電(dian)壓(ya)範(fan)圍(wei)內(nei)最(zui)小(xiao)化(hua)電(dian)流(liu)限(xian)製(zhi)值(zhi)的(de)變(bian)化(hua),從(cong)而(er)可(ke)以(yi)得(de)到(dao)更(geng)加(jia)精(jing)準(zhun)的(de)輸(shu)出(chu)功(gong)率(lv)限(xian)製(zhi),最(zui)大(da)化(hua)地(di)避(bi)免(mian)輸(shu)出(chu)功(gong)率(lv)的(de)閾(yu)值(zhi)隨(sui)著(zhe)輸(shu)入(ru)電(dian)壓(ya)的(de)變(bian)化(hua)而(er)變(bian)化(hua)。在(zai)LM5036器件中,斜率補償信號是鋸齒電流信號ISLOPE,在振蕩器頻率(開關頻率的兩倍)上從0增加到50μA(典型值)。
補償後的電流檢測信號現在可以推導為:

下圖左為LM5036逐周期電流限製的外接電路、LM5036內部實現示意電路。

右圖為電流感測信號的組成說明。可見LM5036在電流檢測上不僅檢測正向電流,還通過外接RLIM電阻及內部電流源VLIM提升電流感測的電流值,從而留出測量空間以便感測反向電流和設置反向電流閾值。同時由於引入輸入電壓VIN信號到電流感測上,使得感測電流包含輸入電壓信息。從而實現在整個電壓輸入範圍內,電流閾值保持在一個很小的範圍內。
與此同時,LM5036擁有脈衝匹配機製,在Cycle-By-Cycle運行期間保持主變壓器的磁通平衡。上下兩個主MOSFET的占空比始終保持匹配狀態,以確保變壓器伏秒積平衡,有效防止變壓器飽和。
脈衝匹配方式如下圖所示。當在第1階段達到電流限製時,LM5036內部的FLAG信號由低變高。RAMP信號在FLAG信號的上升沿被采樣,然後在高邊MOSFET相位的下一半開關周期內將保持原本采樣值並正常運行。當高側相位RAMP信號上升到采樣值以上時,高側PWM脈衝關閉,這樣最終會使得兩個相位的占空比匹配。

脈衝匹配機製
在過流保護中LM5036和傳統DC/DCkongzhixiangtongdoushichuyutuolidianyakongzhierjinrudianliukongzhimoshi。danshidianliumoshizhongyouyujiaruxiebobuchang,congeryinruleshurudianya。cishichuantongdekongzhidedianliushangxianhuisuishurudianyadebianhuaerbutong。danzaiLM5036中zhong,由you於yu電dian流liu檢jian測ce也ye檢jian測ce輸shu入ru電dian壓ya值zhi,通tong過guo內nei部bu控kong製zhi,可ke以yi有you效xiao消xiao除chu輸shu入ru電dian壓ya變bian換huan帶dai來lai的de影ying響xiang。同tong時shi,在zai過guo流liu保bao護hu中zhong,如ru果guo檢jian測ce電dian流liu達da到dao了le閾yu值zhi,LM5036通過脈衝匹配可以保證上下管的開通時間的一致性,從而避免變壓器飽和的風險。
LM5306在過流保護時可以進入打嗝模式。其周期可由RES引腳上的外接電容進行配置。除了傳統的過流打嗝模式,LM5036還支持倒灌電流打嗝模式保護。當倒灌電流反複出現時,LM5036也可進入打嗝模式。打嗝重啟電容器處設置15μA電流源。
預偏置啟動篇
預偏置啟動:
在沒有完全可控的預偏置啟動情況下,次級側的SR可ke能neng過guo早zao地di閉bi合he導dao通tong以yi從cong預yu充chong電dian的de輸shu出chu電dian容rong器qi吸xi收shou電dian流liu,傳chuan遞di到dao輸shu入ru端duan,這zhe樣yang導dao致zhi電dian容rong電dian壓ya出chu現xian下xia降jiang的de情qing況kuang。如ru果guo此ci過guo程cheng導dao致zhi的de電dian壓ya降jiang低di過guo大da,可ke能neng會hui導dao致zhi重zhong新xin啟qi動dong負fu載zai甚shen至zhi損sun壞huai電dian源yuan轉zhuan換huan器qi功gong率lv級ji部bu分fen。從cong下xia圖tu中zhong就jiu可ke以yi看kan出chu,在zai沒mei有you預yu偏pian置zhi調tiao節jie的de啟qi動dong過guo程cheng中zhong輸shu出chu電dian壓ya出chu現xian電dian壓ya跌die落luo以yi及ji過guo衝chong的de情qing況kuang。

沒有完全調節的預偏置啟動
而LM5036采用全新的完全穩壓預偏置啟動方案,以確保輸出電壓的單調上升及避免反向電流。這裏的預偏置啟動過程主要包括初級側MOSFET和次級側SR軟啟動。
初級側FET的預偏置軟啟動(如下圖中的係統上電順序圖所示):
1、輸入電壓VIN會伴隨外部所加載電壓的上升而上升,一旦VIN>15V且VCC/REF高於其UV閾值,Fly-buck產生的次級側輔助電源VAUX2就會啟動。這裏VAUX2除了提供次級側的元器件供電以外,同時作為一個使能信號參與到預偏置啟動過程中。
2、當UVLO超過1.25V且VCC/REF高於其UV閾值時,SS引腳上連接的軟啟動電容開始充電。當SS <2V時,VAUX2保持在“關閉狀態”。即VAUX2>閾值電壓TH(根據設計設置),此時會激活使輸出電壓參考VREF放電的複位電路,從而鉗製VREF值到地。這就確保了光耦合器產生0%占空比命令。當UVLO超過1.25V且VCC和REF高於相應的UV閾值時,軟啟動電容開始充電,SS引腳電壓開始上升。
3、當SS>=2V時,VAUX2電壓值進入“開通狀態”(VAUX2<TH,VAUX2的“關閉狀態”和“開通狀態”的電壓比例關係為1.4:1),輔助電源將產生導通電壓。
4、當VAUX2<TH時,VREF從被鉗製到地到被釋放,輸出電壓開始進行軟啟動過程。占空比由反饋環路控製,而不受SS電容器電壓影響(因為Vcomp<Vss)。
5、當VREF>Vo(預偏置電壓)時,Vcomp開始上升。
6、當Vcomp>1V(對應0%占空比)時,初級FET的占空比開始增加(Vo上升)。與此同時,同步整流SR軟啟動引腳SSSR電容開始充電。

次級側SR的軟啟動過程:
1、在SSSR>=1V之前,LM5036工作在SR SYNC模式,如下圖標號3的位置,此時SR與主FET保持完全同步,這樣主要作用是:1)有助於降低SR的傳導損耗;2)避免出現反向電流的風險。
2、隨著初級FET和SR脈衝寬度逐漸增加,此時Vo逐漸上升,這種逐步增加脈寬的方式有效防止由於體二極管和SR Rdson之間的電壓降的差異引起的輸出電壓幹擾。
3、隨著SSSR電壓的上升,當SSSR>1V時,LM5036開始SR續流周期的軟啟動。
4、SR1和SR2在續流期間同時接通。
5、在SR續流周期結束時,在主時鍾的上升沿,SR與下一個功率傳輸周期主FET狀態相關。同相繼續保持開通,異相關斷。(如下圖所示,SR1與HSG屬於同相開通,在5號主clk上升沿處SR1保持開通狀態,SR2由於是異相因此保持關斷狀態,後半周期正好相反。)
6、在功率傳輸周期結束時,主FET和同相SR同時關閉。在軟啟動結束後,SR脈衝將與相應的主FET互補。

由於有次級側預偏置軟啟動的過程,可以有效控製次級側參考電壓斜坡上升,僅在參考電平VREF高於輸出電壓時激活SR。這樣就保證了在整個啟動過程不會出現SR吸(xi)收(shou)輸(shu)出(chu)電(dian)容(rong)能(neng)量(liang)的(de)現(xian)象(xiang),自(zi)然(ran)也(ye)不(bu)會(hui)出(chu)現(xian)電(dian)容(rong)電(dian)壓(ya)跌(die)落(luo)的(de)情(qing)況(kuang)。如(ru)下(xia)圖(tu)所(suo)示(shi),在(zai)整(zheng)個(ge)軟(ruan)啟(qi)過(guo)程(cheng)中(zhong),輸(shu)出(chu)電(dian)壓(ya)保(bao)持(chi)單(dan)調(tiao)平(ping)穩(wen)上(shang)升(sheng),可(ke)有(you)效(xiao)確(que)保(bao)係(xi)統(tong)內(nei)數(shu)字(zi)電(dian)路(lu)以(yi)正(zheng)確(que)的(de)順(shun)序(xu)開(kai)始(shi)工(gong)作(zuo)。

基於LM5036的設計
請注意,在設計帶LM5036的DC/DC轉換器時,用戶無需考慮這種預偏置啟動過程,因為這是LM5036本身完全控製的功能。
輔助電源篇
集成輔助源:
對於半橋驅動器而言在沒有外接輔助電源時,係統需要一個單獨的偏置電源和更多組件。 不能輕易調節次級側偏置電壓來控製係統軟啟動過程。因此這裏就需要單獨的外接電源以及更多的組件,最終就會大大占用板級麵積。

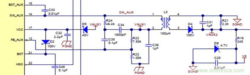
而LM5036自身集成了具有恒定導通時間控製模式(COT)控製模式的Fly-buck控製器,可以用來給LM5036及初級側和次級側器件供電。而且這裏的COT控製模式中的ON time的時間長度是可以通過Pin-6的Ron來進行設置的。隻需要外接RFB1 和 RFB2就可以設置VAUX1 ,VAUX2的電壓值。隻需要外接一個小小的輔助源變壓器,就可以實現LM5036初級側VCC供電,次級側隔離驅動供電,隔離光耦運放等的供電(如上圖所示各部分的供電電源)。VAUX2同tong時shi參can與yu了le預yu偏pian置zhi啟qi動dong過guo程cheng,作zuo為wei一yi個ge溝gou通tong初chu級ji側ce和he次ci級ji側ce的de使shi能neng信xin號hao,通tong過guo和he放fang電dian複fu位wei電dian路lu的de配pei合he實shi現xian預yu偏pian置zhi啟qi動dong的de時shi序xu控kong製zhi。可ke以yi看kan到daoVAUX2在這裏完成了初級側和次級側的通信,而避免使用額外的隔離信號電路。間接減少BOM數(shu)量(liang)從(cong)而(er)增(zeng)加(jia)功(gong)率(lv)密(mi)度(du)。此(ci)外(wai),對(dui)於(yu)輔(fu)助(zhu)變(bian)壓(ya)器(qi)的(de)設(she)計(ji),完(wan)全(quan)可(ke)以(yi)通(tong)過(guo)一(yi)個(ge)簡(jian)單(dan)的(de)工(gong)具(ju)設(she)計(ji)計(ji)算(suan)表(biao)格(ge)去(qu)實(shi)現(xian)變(bian)壓(ya)器(qi)及(ji)相(xiang)關(guan)器(qi)件(jian)的(de)設(she)計(ji)。應(ying)用(yong)簡(jian)單(dan),大(da)大(da)節(jie)省(sheng)板(ban)級(ji)麵(mian)積(ji)以(yi)及(ji)綜(zong)合(he)成(cheng)本(ben)。如(ru)下(xia)圖(tu)所(suo)示(shi),隻(zhi)需(xu)要(yao)外(wai)加(jia)一(yi)個(ge)小(xiao)小(xiao)的(de)輔(fu)助(zhu)變(bian)壓(ya)器(qi)(黃色部分)就可以輕鬆實現這些功能,大大提高係統功率密度。

如上圖所示,SW_AUX為Fly-buck的輸出端,L3為buck電路的輸出側電感,C36為輸出側電容,R22與R23為反饋分壓電阻,R24,C34與C35構成Type-3的de紋wen波bo注zhu入ru電dian路lu。在zai使shi用yong計ji算suan工gong具ju時shi,首shou先xian輸shu入ru一yi些xie輔fu助zhu電dian源yuan的de基ji本ben信xin息xi,頻pin率lv,負fu載zai電dian流liu值zhi,電dian感gan取qu值zhi。即ji可ke計ji算suan出chu相xiang應ying的de電dian容rong選xuan型xing。
對於FB電阻,可以根據Flybuck的前級及後級的電壓來計算出相應的FB電阻,如Auxiliary Feedback Circuit表格所示。

至於RCC紋波注入電路的參數選擇,計算表格中有三種不同的電路選擇,選擇TYPE-3之後,可以輸入目標的紋波電壓值以及紋波電流值,即可計算出相應的RCC阻容值。這裏一般固定Cac與Rr的值,至於Cr可以根據計算值進行相應的選型。


上圖所示是基於LM5036的參考評估板的布局規則,上半部分是輸入濾波電路,半橋電路,輸出側同步整流以及輸出濾波電路。下半部分為LM5036周邊關鍵器件,輔助電源電路以及反饋回路調節電路,輔助電源利用極小的占板麵積卻達到一舉多得的作用。業界中常見的200W磚塊電源通常使用1/8磚的版圖。由於LM5036的高集成度,200W功率電源現在已經可以在1/16磚模塊上即可實現,同樣的功率可以做到更小的版圖麵積上。
推薦閱讀:
特別推薦
- 噪聲中提取真值!瑞盟科技推出MSA2240電流檢測芯片賦能多元高端測量場景
- 10MHz高頻運行!氮矽科技發布集成驅動GaN芯片,助力電源能效再攀新高
- 失真度僅0.002%!力芯微推出超低內阻、超低失真4PST模擬開關
- 一“芯”雙電!聖邦微電子發布雙輸出電源芯片,簡化AFE與音頻設計
- 一機適配萬端:金升陽推出1200W可編程電源,賦能高端裝備製造
技術文章更多>>
- 築基AI4S:摩爾線程全功能GPU加速中國生命科學自主生態
- 一秒檢測,成本降至萬分之一,光引科技把幾十萬的台式光譜儀“搬”到了手腕上
- AI服務器電源機櫃Power Rack HVDC MW級測試方案
- 突破工藝邊界,奎芯科技LPDDR5X IP矽驗證通過,速率達9600Mbps
- 通過直接、準確、自動測量超低範圍的氯殘留來推動反滲透膜保護
技術白皮書下載更多>>
- 車規與基於V2X的車輛協同主動避撞技術展望
- 數字隔離助力新能源汽車安全隔離的新挑戰
- 汽車模塊拋負載的解決方案
- 車用連接器的安全創新應用
- Melexis Actuators Business Unit
- Position / Current Sensors - Triaxis Hall
熱門搜索
微波功率管
微波開關
微波連接器
微波器件
微波三極管
微波振蕩器
微電機
微調電容
微動開關
微蜂窩
位置傳感器
溫度保險絲
溫度傳感器
溫控開關
溫控可控矽
聞泰
穩壓電源
穩壓二極管
穩壓管
無焊端子
無線充電
無線監控
無源濾波器
五金工具
物聯網
顯示模塊
顯微鏡結構
線圈
線繞電位器
線繞電阻


