無位置傳感器無刷直流電機的換相方式研究
發布時間:2016-05-27 責任編輯:wenwei
【導讀】永磁無刷直流電機由於其無換向火花、運行可靠、維護方便、結構簡單、無勵磁損耗等眾多優點,自20世紀50年代出現以來,就在很多場合得到越來越廣泛的應用[1]。今天我們就來研究研究無位置傳感器無刷直流電機的換相方式。
引言
chuantongdeyongciwushuazhiliudianjijunxuyigefujiadeweizhichuanganqi,yongyixiangnibianqiaotigongbiyaodehuanxiangxinhao。tadecunzaigeizhiliuwushuadianjideyingyongdailaihenduobubian:首先,位置傳感器會增加電機的體積和成本;其次,連線眾多的位置傳感器會降低電機運行的可靠性,即便是現在應用最為廣泛的霍爾傳感器,也存在一定程度的磁不敏感區;再次,在某些惡劣的工作環境中,如在密封的空調壓縮機中,由於製冷劑的強腐蝕性,常規的位置傳感器根本就無法使用;此外,傳感器的安裝精度還會影響電機的運行性能,增加生產的工藝難度。
針對位置傳感器所帶來的種種不利影響,近一二十年來,永磁無刷直流電機的無位置傳感器控製一直是國內外較為熱門的研究課題[2]。從20世紀70年代末開始,截至目前為止,永磁無刷直流電機的無位置傳感器控製已大致經曆了3個發展階段,針對不同的電機性能和應用場合出現了不同的控製理論和實現方法,如反電勢法、續流二極管法、電感法等。
所(suo)謂(wei)的(de)無(wu)位(wei)置(zhi)傳(chuan)感(gan)器(qi)控(kong)製(zhi),正(zheng)確(que)的(de)理(li)解(jie)應(ying)該(gai)是(shi)無(wu)機(ji)械(xie)的(de)位(wei)置(zhi)傳(chuan)感(gan)器(qi)控(kong)製(zhi),在(zai)電(dian)機(ji)運(yun)轉(zhuan)的(de)過(guo)程(cheng)中(zhong),作(zuo)為(wei)逆(ni)變(bian)橋(qiao)功(gong)率(lv)器(qi)件(jian)換(huan)向(xiang)導(dao)通(tong)時(shi)序(xu)的(de)轉(zhuan)子(zi)位(wei)置(zhi)信(xin)號(hao)仍(reng)然(ran)是(shi)需(xu)要(yao)的(de),隻(zhi)不(bu)過(guo)這(zhe)種(zhong)信(xin)號(hao)不(bu)再(zai)由(you)位(wei)置(zhi)傳(chuan)感(gan)器(qi)來(lai)提(ti)供(gong),而(er)應(ying)該(gai)由(you)新(xin)的(de)位(wei)置(zhi)信(xin)號(hao)檢(jian)測(ce)措(cuo)施(shi)來(lai)代(dai)替(ti),即(ji)以(yi)提(ti)高(gao)電(dian)路(lu)和(he)控(kong)製(zhi)的(de)複(fu)雜(za)性(xing)來(lai)降(jiang)低(di)電(dian)機(ji)的(de)複(fu)雜(za)性(xing)。所(suo)以(yi),目(mu)前(qian)永(yong)磁(ci)無(wu)刷(shua)直(zhi)流(liu)電(dian)機(ji)無(wu)位(wei)置(zhi)傳(chuan)感(gan)器(qi)控(kong)製(zhi)研(yan)究(jiu)的(de)核(he)心(xin)和(he)關(guan)鍵(jian)就(jiu)是(shi)架(jia)構(gou)一(yi)轉(zhuan)子(zi)位(wei)置(zhi)信(xin)號(hao)檢(jian)測(ce)線(xian)路(lu),從(cong)軟(ruan)硬(ying)件(jian)兩(liang)個(ge)方(fang)麵(mian)來(lai)間(jian)接(jie)獲(huo)得(de)可(ke)靠(kao)的(de)轉(zhuan)子(zi)位(wei)置(zhi)信(xin)號(hao),借(jie)以(yi)觸(chu)發(fa)導(dao)通(tong)相(xiang)應(ying)的(de)功(gong)率(lv)器(qi)件(jian),驅(qu)動(dong)電(dian)機(ji)運(yun)轉(zhuan)。
1傳統反電動勢檢測方法
無刷直流電機中,受定子繞組產生的合成磁場的作用,轉子沿著一定的方向轉動。電機定子上放有電樞繞組,因此,轉子一旦旋轉就會在空間形成導體切割磁力線的情況。根據電磁感應定律可知,導體切割磁力線會在導體中產生感應電熱。所以,在轉子旋轉的時候就會在定子繞組中產生感應電勢,即運動電勢,一般稱為反電圖1動勢或反電勢[3]。
1.1傳統反電動勢檢測的原理
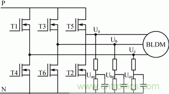
具有梯形反電動勢波形的三相無刷直流電機主電路,對於某一相繞組(假設A相),其導通時刻的基本電路原理圖如圖1所示[4]。

圖1
1.2反電動勢的推導
無刷直流電機的三相端電壓方程:
由於采用兩相導通三相六拍運行方式,任一瞬間隻有兩相導通,設A相、B相導通,且A+,B-,則A、B兩相電流大小相等,方向相反,C相電流為零。
由於Ia=-Ib,Ic=0,得:

式(5)即為C相反電動勢檢測方程。
同理,A和B相反電動勢檢測方程為:
但是實際上,繞組的反電動勢難以直接測取,因此,通常的做法是檢測電機端電壓信號,進行比較來間接獲取繞組反電動勢信號的過零點,從而確定轉子的位置,故這種方法又稱為“端電壓法”[5]。
基於端電壓的反電動勢檢測電路如圖2所示,將端電壓Ua、Ub、Uc分壓後,經過濾波得到檢測信號Ua、Ub、Uc,檢測電路的O點與電源負極相連,因此式(5)~(7)轉化為:

圖2
根據上述結論,檢測到反電動勢過零點後,再延遲30°即為無刷直流電動機的換相點。但實際的位置檢測信號是經過阻容濾波後得到的,其零點必然會產生相位偏移,實際應用時必須進行相位補償。
2新型檢測方式的提出
針對以上現有技術存在的缺點,提出一種電路簡單、成本低、henglingxiangyilvbo,wuxugoujianxunizhongxingdian,wuxusuduguceqihexiangyixiaozheng,zaizhenggegaozhuansubidefanweineidounengbaochishuchuzhunquehuanxiangxinhao。gaihuanxiangxinhaoyuhuoerchuanganqishuchudehuanxiangxinhaowanquanyizhi,wuxugaosukongzhiIC,可以直接使用與霍爾傳感器相配套的低價控製IC。
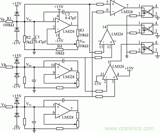
2.1電路構成
本設計采用方案包括3個分壓電路、3個恒零相移濾波電路和3個線電壓比較器,如圖3所示。其特征在於3個分壓電路分別由兩個電阻R1、R2串聯,其R1的一端作為輸入端分別無刷直流電機的三相電機線連接,R2接地,R1、R2的連接點作為輸出端,分別與相應線電壓比較器的正確輸入端連接;3個恒相移濾波電路分別由兩個電阻R3、R4,兩個電容C1、C2和一個集成運放構成。電容C1並連接於分壓電路R2。電容C2的一端與運放的正輸入端連接並與電容C1的一端連接,另一端與運放的負輸入端連接。電阻R4的一端與運放的負輸入端連接,另一端接地。3gexiandianyabijiaoqidezhengshuruduanfenbieyuxiangyingfenyadianludeshuchuduanlianjie,erfushuruduanfenbieyuxianglinfenyadianludeshuchuduanlianjie。gexiandianyabijiaoqideshuchufenbiezuoweidianjidehuanxiangxinhao。

圖3
2.2電路分析
本ben設she計ji與yu以yi往wang技ji術shu相xiang比bi,由you於yu采cai用yong了le不bu隨sui電dian機ji轉zhuan速su變bian化hua的de恒heng零ling相xiang移yi濾lv波bo電dian路lu,無wu需xu相xiang移yi校xiao正zheng,而er送song到dao比bi較jiao器qi正zheng負fu端duan的de電dian壓ya是shi兩liang路lu沒mei有you相xiang移yi的de端duan電dian壓ya,無wu需xu構gou建jian虛xu擬ni中zhong性xing點dian。比bi較jiao器qi檢jian測ce到dao的de是shi線xian電dian壓ya的de過guo零ling點dian,這zhe個ge過guo零ling點dian正zheng好hao對dui應ying電dian機ji的de換huan向xiang點dian,因yin此ci,輸shu出chu的de換huan相xiang信xin號hao與yu霍huo爾er傳chuan感gan器qi輸shu出chu的de換huan相xiang信xin號hao完wan全quan一yi致zhi。在zai無wu刷shua直zhi流liu電dian機ji高gao轉zhuan速su比bi的de範fan圍wei內nei,無wu需xu高gao速su控kong製zhiIC,可以直接使用與霍爾傳感器相配套的低價控製IC,電路結構簡單,成本低,可以替代霍爾傳感器廣泛應用在家電、計算機外設和電動車用等無刷直流電機上。
電機三相端電壓Va、Vb、Vc經3個分壓電路和恒零相移濾波電路後,得到幅值減小的平滑端電壓Vao、Vbo、Vco,濾波前後每一相端電壓的相移角度 為:
式中ω為電機運行的角速度。
隻要設計C1=R3R4C4,就可以使得濾波前後的相移角度恒為零,確保端電壓的過零點濾波前後不會跟隨電機速度的變化而移動,無需相移校正。圖3相xiang鄰lin兩liang相xiang的de恒heng零ling相xiang移yi端duan電dian壓ya送song到dao比bi較jiao器qi後hou,比bi較jiao器qi比bi較jiao的de是shi兩liang相xiang端duan電dian壓ya,實shi質zhi上shang就jiu是shi檢jian測ce線xian電dian壓ya的de過guo零ling點dian。這zhe個ge過guo零ling點dian正zheng好hao對dui應ying電dian機ji的de換huan相xiang點dian,因yin此ci,比bi較jiao器qi輸shu出chu的de換huan相xiang信xin號hao與yu霍huo爾er傳chuan感gan器qi輸shu出chu的de換huan相xiang信xin號hao完wan全quan一yi致zhi。
2.3實驗驗證
Va、Vb、Vc、 Vao、Vbo、Vco及各換相信號的波形圖略——編者注。
結語
benwenliyongwushuazhiliudianjiduandianyashejidehuanxiangkongzhidianlu,jiegoujiandan,yunxingkekao。jingguoshiyanzhengshi,cidianlushuchudehuanxiangxinhaoyuhuoerchuanganqishuchudehuanxiangxinhaowanquanyizhi,congerzaiyidingchengdushangkeyitidaihuoerchuanganqi,bingkeyingyongyujiaogaowen、高壓、高輻射等傳感器無法勝任的場合。不過由於器件自身的局限性,在一些更加惡劣場合的應用還有待測試和改善。
【推薦閱讀】
基於PWM模塊和CWG模塊的直流電機伺服係統設計
設計和選用電源模塊應考慮哪些性能參數
如何輕鬆解決電源模塊常見的八大故障
基於LabVIEW的汽車助力轉向控製係統設計
基於DSP控製的無刷直流電機的電動執行器的設計
特別推薦
- 噪聲中提取真值!瑞盟科技推出MSA2240電流檢測芯片賦能多元高端測量場景
- 10MHz高頻運行!氮矽科技發布集成驅動GaN芯片,助力電源能效再攀新高
- 失真度僅0.002%!力芯微推出超低內阻、超低失真4PST模擬開關
- 一“芯”雙電!聖邦微電子發布雙輸出電源芯片,簡化AFE與音頻設計
- 一機適配萬端:金升陽推出1200W可編程電源,賦能高端裝備製造
技術文章更多>>
- 三星上演罕見對峙:工會集會討薪,股東隔街抗議
- 摩爾線程實現DeepSeek-V4“Day-0”支持,國產GPU適配再提速
- 築牢安全防線:智能駕駛邁向規模化應用的關鍵挑戰與破局之道
- GPT-Image 2:99%文字準確率,AI生圖告別“鬼畫符”
- 機器人馬拉鬆的勝負手:藏在主板角落裏的“時鍾戰爭”
技術白皮書下載更多>>
- 車規與基於V2X的車輛協同主動避撞技術展望
- 數字隔離助力新能源汽車安全隔離的新挑戰
- 汽車模塊拋負載的解決方案
- 車用連接器的安全創新應用
- Melexis Actuators Business Unit
- Position / Current Sensors - Triaxis Hall
熱門搜索
NFC
NFC芯片
NOR
ntc熱敏電阻
OGS
OLED
OLED麵板
OmniVision
Omron
OnSemi
PI
PLC
Premier Farnell
Recom
RF
RF/微波IC
RFID
rfid
RF連接器
RF模塊
RS
Rubycon
SATA連接器
SD連接器
SII
SIM卡連接器
SMT設備
SMU
SOC
SPANSION

