基於PWM模塊和CWG模塊的直流電機伺服係統設計
發布時間:2016-05-27 責任編輯:wenwei
【導讀】直流電動機結構簡單,工作穩定可靠,較易實現伺服控製。本文以PIC16F1508單片機為控製器,運用其PWM模塊和CWG模塊產生帶死區的互補PWM波形,輸入給H橋驅動的上下橋臂,有效解決了直流電動機H橋驅動上下橋臂的直通問題。
引言
直流電動機是最早發明的電動機,也是最早實現調速的電動機。在大多數調速場合,優先選擇的還是直流電動機,因為其價格便宜、調速較易實現,且調速效果相對平穩。目前,直流電動機仍被廣泛應用於智能玩具與按鈕調節式汽車座椅中。
1 直流電動機伺服係統組成
直流電動機伺服係統主要包括控製器PIC16F1508、光電隔離電路、驅動電路、速度檢測與電平轉換電路,如圖1所示。

圖1 直流電動機伺服係統框圖
2 伺服係統的硬件設計
2.1 PIC16F1508
PIC16F1508是Microchip公司的一款8位閃存單片機,與Microchip其他單片機相比,增加了一些特色功能模塊,比如互補波形發生器模塊(CWG)、可配置邏輯單元模塊(CLC)及數控振蕩器模塊(NCO)等。在直流電動機伺服係統中主要使用CWG模塊。
互補波形發生器模塊(CWG)具有針對所選擇的輸入源產生帶死區延時的互補波形的功能[2]。簡言之,CWG模塊能對所選的輸入源產生雙輸出的互補波形,而且還帶有一定時間的死區延時。在本伺服係統中,通過CWG模塊選用特定的PWM輸入源,產生帶有死區延時的互補PWM波形,輸出給H橋的上下橋臂,有效地避免了上下開關管的直通問題,是本伺服係統中的一大優勢。此外,通過單片機本身產生帶死區的PWM波形,不僅使係統可調和穩定,而且整個係統結構更加緊湊,成本大大降低。
2.2 光電隔離電路
為了保護PIC控製器的安全並有效抑製信號幹擾,在控製器和H橋之間增加了光電隔離芯片HCPL4504。其對PIC16F1508輸出的4路PWM脈衝進行光電隔離,其中一路PWM信號輸出的光電隔離電路如圖2所示,其他3路類似。

圖2 PWM信號輸出光電耦合隔離電路
2.3驅動電路
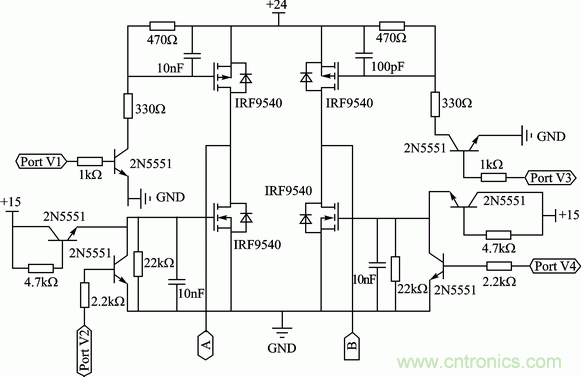
直流電動機可逆係統的驅動主要包括雙極性驅動和單極性驅動。雙極性驅動是指在一個PWM周期裏,電動機電樞的電壓極性呈正負變化;而單極性是在一個PWM周期內,電動機電樞隻承受單極性的電壓[3]。此係統采用單極性驅動,而單極性驅動又有T型和H型之分,應用較多的是H型,如圖3所示。

圖3 H型單極性可逆PWM 驅動係統
由圖3可知,H型單極性可逆PWM 驅動係統主要由4個MOSFET管構成。本係統H橋上橋臂均為PMOS管,下橋臂均為NMOS管,有效地避免了均使用NMOS或均為PMOS時所需的升壓或降壓電路,降低了電路的複雜性,並相對提高了係統的穩定性。
此外,MOSFET管是電壓型驅動元件,P MOS管和N MOS管的G極驅動電路都采用的是低成本、製作簡單的三極管驅動,具體電路如圖4和圖5所示。整體的H橋驅動電路如圖6所示。

圖4 PMOS驅動電路

圖5 NMOS驅動電路

圖6 H橋驅動電路
2.4 速度檢測與電平轉換電路
直流電動機的速度檢測方法有采用霍爾傳感器檢測、guangdianbianmaqijiancejizhiliucesufadianjijiance。benxitongxuanyongdeshizhiliucesufadianjilaijiancesudu。jiangzhiliucesufadianjianzhuangzaibeicezhiliudiandongjizhoushang,yiyubeicediandongjixiangtongdezhuansuxuanzhuan。xuanyongdezhiliucesufadianjixinghaoshiZCF221A,直流電動機速度的獲得是通過直流測速發電機反饋電壓來檢測的,考慮到直流發電機輸出-50~50 V電壓,遠超出A/D轉換采集輸入信號範圍,所以需要進行電平轉換。
本係統先通過精密穩壓元件TL431將電壓降到2.5~7.5 V,然後采用的是高精度差分放大器INA132。INA132能夠構成減法電路,使電壓滿足A/D采樣電路的輸入要求;此外,還具有中等輸入阻抗、閉環和固定增益的模塊,可在有接地回路及噪聲的情況下進行信號采集。INA132差分增益為固定的1/2或1,具有較高的共模抑製比。具體電平轉換電路如圖7所示。

圖7 電平轉換電路
3 伺服係統的軟件設計
直流電動機伺服控製的軟件主要由3部分組成:主程序、PWM周期中斷子程序、A/D轉換中斷子程序。
3.1 主程序
主程序主要包括各I/O輸入輸出狀態的設定、PWM模塊配置、CWG模塊設置,然後等待中斷響應,如圖8所示。主程序的模塊配置比較簡明,使得程序占用資源少、可移植性好。

圖8 主程序流程圖
3.2 PWM周期中斷子程序
PWMzhouqizhongduanzichengxuzaidadaocaiyangzhouqijinxingcaiyanghou,tongguoyucesufadianjijizhidebijiao,ranhouzaichengyixiangyingdezhuanhuanxishu,dechusudushijizhi,ranhouduisudujinxingPI調節,具體流程圖如圖9所示。

圖9 PWM周期中斷子程序流程圖
3.3 A/D轉換中斷子程序
A/D轉換中斷子程序主要功能是在連續自動采樣和A/D轉換後申請A/D中斷,即將反饋輸入的模擬信號轉換成數字信號,在A/D轉換中斷子程序中讀出速度轉換結果。具體流程圖如圖10所示。

圖10 A/D轉換中斷子程序流程圖
4 實驗現象與結論
係統上電後,通過PWM模塊和CWG模塊程序的運行,用示波器檢測到帶死區延時的互補的PWM波形,具體如圖11所示。它能有效地避免驅動H橋電路中上下橋臂的直通,為整個係統的穩定運行奠定了基礎。
經過測試,當PWM頻率為4 kHz時,直流電動機調速如圖12所示。由圖可知,直流電動機的轉速與PWM的占空比呈比例關係。理論轉速與實際轉速求差後與理論值相比較的值是相對誤差,18組相對誤差的平均值為0.15%,滿足應用的要求。

圖11帶死區的互補PWM波形實驗圖 1—PWM波形,2—帶上升沿死區的PWM波形,3—帶下降沿死區的PWM波形

圖12 直流電動機開環控製時轉速
總之,以單片機PIC16F1508為控製器,運用其特有的互補波形發生器模塊(CWG),通過H橋(qiao)驅(qu)動(dong)直(zhi)流(liu)電(dian)動(dong)機(ji),並(bing)用(yong)直(zhi)流(liu)測(ce)速(su)發(fa)電(dian)機(ji)檢(jian)測(ce)速(su)度(du)並(bing)反(fan)饋(kui)給(gei)單(dan)片(pian)機(ji)的(de)伺(si)服(fu)係(xi)統(tong)。僅(jin)用(yong)單(dan)片(pian)機(ji)就(jiu)能(neng)夠(gou)輸(shu)出(chu)帶(dai)死(si)區(qu)的(de)互(hu)補(bu)波(bo)形(xing),不(bu)僅(jin)使(shi)整(zheng)個(ge)係(xi)統(tong)結(jie)構(gou)相(xiang)對(dui)簡(jian)單(dan)、比較穩定,而且使係統成本大大降低,為直流電動機伺服係統研究者提供了一定的參考和借鑒。
【推薦閱讀】
特別推薦
- 噪聲中提取真值!瑞盟科技推出MSA2240電流檢測芯片賦能多元高端測量場景
- 10MHz高頻運行!氮矽科技發布集成驅動GaN芯片,助力電源能效再攀新高
- 失真度僅0.002%!力芯微推出超低內阻、超低失真4PST模擬開關
- 一“芯”雙電!聖邦微電子發布雙輸出電源芯片,簡化AFE與音頻設計
- 一機適配萬端:金升陽推出1200W可編程電源,賦能高端裝備製造
技術文章更多>>
- 三星上演罕見對峙:工會集會討薪,股東隔街抗議
- 摩爾線程實現DeepSeek-V4“Day-0”支持,國產GPU適配再提速
- 築牢安全防線:智能駕駛邁向規模化應用的關鍵挑戰與破局之道
- GPT-Image 2:99%文字準確率,AI生圖告別“鬼畫符”
- 機器人馬拉鬆的勝負手:藏在主板角落裏的“時鍾戰爭”
技術白皮書下載更多>>
- 車規與基於V2X的車輛協同主動避撞技術展望
- 數字隔離助力新能源汽車安全隔離的新挑戰
- 汽車模塊拋負載的解決方案
- 車用連接器的安全創新應用
- Melexis Actuators Business Unit
- Position / Current Sensors - Triaxis Hall
熱門搜索
NFC
NFC芯片
NOR
ntc熱敏電阻
OGS
OLED
OLED麵板
OmniVision
Omron
OnSemi
PI
PLC
Premier Farnell
Recom
RF
RF/微波IC
RFID
rfid
RF連接器
RF模塊
RS
Rubycon
SATA連接器
SD連接器
SII
SIM卡連接器
SMT設備
SMU
SOC
SPANSION

