如何使用霍爾電流傳感器在光伏彙流箱中的應用
發布時間:2013-03-22 責任編輯:shyhuang
【導讀】本文介紹了基本霍爾原理的電流傳感器zaiguangfuhuiliuxiangzhongdeyingyong,duihuiliuxiangqianduandesuoyoudianchibanfadianqingkuangjinxingjiancedequshiyuelaiyuemingxian,huoerdianliuchuanganqikeyihenhaodeduimeigedianchiban,huozheduimeigezhenliededianchibanfadianqingkuangjinxingshishizaixianjiance。
引言
伴ban隨sui著zhe地di球qiu可ke開kai發fa資zi源yuan的de不bu斷duan減jian少shao,人ren口kou的de增zeng加jia,人ren類lei麵mian臨lin的de資zi源yuan危wei機ji越yue來lai越yue嚴yan重zhong,在zai這zhe種zhong條tiao件jian下xia,人ren類lei尋xun在zai新xin資zi源yuan的de渴ke望wang也ye在zai不bu斷duan增zeng加jia,核he能neng、水電、火電、風電、guangfu,zaijinxienianbuduandechuxianzaiwomendeshiyezhong,weiwomendeshenghuoyuanyuanbuduandetigongdianlifuwu,danshi,muqiandefadianfangshijuncunzaizheercihuozhesanciwuran,ru:核輻射、二氧化碳等。光伏作為一種清潔的寶貴資源,具有二次汙染小、利用率高等特點,不過鑒於光伏發電的區域內的環境,氣候等諸多原因,電流傳感器對光伏發電的監測應運而生。
圖1:霍爾電流傳感器
電流傳感器的原理
1)霍爾電流傳感器的原理
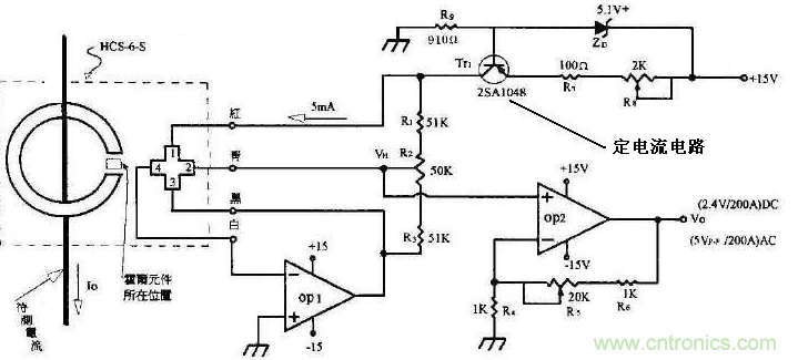
霍爾電流傳感器基於磁平衡式霍爾原理,即閉環原理,當原邊電流IPchanshengdecitongtongguogaopinzhicixinjizhongzaiciluzhong,huoeryuanjiangudingzaiqixizhongjiancecitong,tongguoraozaicixinshangdeduozaxianquanshuchufanxiangdebuchangdianliu,yongyudixiaoyuanbianIP產生的磁通,使得磁路中磁通始終保持為零。經過特殊電路的處理,傳感器的輸出端能夠輸出精確反映原邊電流的電流變化。
圖2:霍爾電流傳感器的應用電路圖
2)霍爾原理傳感器的特點
霍爾傳感器不論是開環還是閉環原理,基本的性能區別不大,基本的優點在於:
響應時間快
低溫漂
精度高
體積小
頻帶寬
抗幹擾能力強
過載能力強
圖3:彙流箱
霍爾電流傳感器的應用方式
我公司生產的霍爾電流傳感器種類較多,且光伏行業使用傳感器的類型也不一致,基本是HIA-C01和HIB-C15兩種閉環原理的霍爾電流傳感器較多,基本應用方式是HIA-C01霍爾電流傳感器檢測前端每一塊電池板的發電情況,輸出信號給信號采集裝置,由信號采集裝置經過采集、信號轉換等步驟,有線傳輸至控製中心,由控製中心統一對各個陣列的發電情況進行監控。
圖4:彙流箱內部電路
霍爾電流傳感器在選擇和使用時需要注意的問題:
1)電流傳感器的選型問題:
A、選擇電流傳感器時需要注意穿孔尺寸是否能夠保證電線可以穿過傳感器;
B、選擇電流傳感器時需要注意現場的應用環境是否有高溫、低溫、高潮濕、強震等特殊環境;
C、選擇電流傳感器時需要注意空間結構是否滿足;
2)電流傳感器的使用問題:
A、接線時注意接線端子的裸露導電部分,盡量防止ESD衝擊,需要有專業施工經驗的工程師才能對該產品進行接線操作。電源、輸入、輸出的各連接導線必須正確連接,不可錯位或反接,否則可能導致產品損壞。
B、產品安裝使用環境應無導電塵埃及腐蝕性
C、劇烈震動或高溫也可能導致產品損壞,必須注意使用場合。
結束語
隨著社會的發展,節能減排作為目前發展的重點,對於各行行業的設備進行統一監控,減少人員成本、電力浪費、延長設備的使用壽命等,傳統的電流互感器、分(fen)流(liu)器(qi)等(deng)產(chan)品(pin)已(yi)經(jing)不(bu)能(neng)再(zai)勝(sheng)任(ren)更(geng)多(duo)的(de)工(gong)作(zuo),在(zai)此(ci)條(tiao)件(jian)下(xia),霍(huo)爾(er)電(dian)流(liu)傳(chuan)感(gan)器(qi)的(de)產(chan)生(sheng),可(ke)以(yi)使(shi)更(geng)多(duo)的(de)行(xing)業(ye)設(she)備(bei)在(zai)監(jian)控(kong)下(xia)正(zheng)常(chang)工(gong)作(zuo),減(jian)少(shao)人(ren)員(yuan)及(ji)設(she)備(bei)維(wei)護(hu)的(de)投(tou)入(ru)成(cheng)本(ben)。
- 噪聲中提取真值!瑞盟科技推出MSA2240電流檢測芯片賦能多元高端測量場景
- 10MHz高頻運行!氮矽科技發布集成驅動GaN芯片,助力電源能效再攀新高
- 失真度僅0.002%!力芯微推出超低內阻、超低失真4PST模擬開關
- 一“芯”雙電!聖邦微電子發布雙輸出電源芯片,簡化AFE與音頻設計
- 一機適配萬端:金升陽推出1200W可編程電源,賦能高端裝備製造
- 三星上演罕見對峙:工會集會討薪,股東隔街抗議
- 摩爾線程實現DeepSeek-V4“Day-0”支持,國產GPU適配再提速
- 築牢安全防線:智能駕駛邁向規模化應用的關鍵挑戰與破局之道
- GPT-Image 2:99%文字準確率,AI生圖告別“鬼畫符”
- 機器人馬拉鬆的勝負手:藏在主板角落裏的“時鍾戰爭”
- 車規與基於V2X的車輛協同主動避撞技術展望
- 數字隔離助力新能源汽車安全隔離的新挑戰
- 汽車模塊拋負載的解決方案
- 車用連接器的安全創新應用
- Melexis Actuators Business Unit
- Position / Current Sensors - Triaxis Hall

