超結MOS/低壓MOS在5G基站電源上的應用
發布時間:2023-12-18 責任編輯:lina
【導讀】5G基站是5G網絡的核心設備,實現有線通信網絡與無線終端之間的無線信號傳輸,5G基站主要分為宏基站和小基站。5G基站由於通信設備功耗大,采用由電源插座、交直流配電、防雷器、整流模塊和監控模塊組成的電氣櫃。所以顧名思義,5G電源就是指5G通訊設備專用電源。
一、前言
5G基站是5G網絡的核心設備,實現有線通信網絡與無線終端之間的無線信號傳輸,5G基站主要分為宏基站和小基站。5G基站由於通信設備功耗大,采用由電源插座、交直流配電、防雷器、整流模塊和監控模塊組成的電氣櫃。所以顧名思義,5G電源就是指5G通訊設備專用電源。
5G基站電源,分兩大主流:目前,5G基站供電係統有兩大主流,一是UPS供電係統,二是HVDC 供電係統。5G基站電源的發展趨勢主要向著解決方案小型化、高頻化、高可靠性以及效率提升的目標前進。
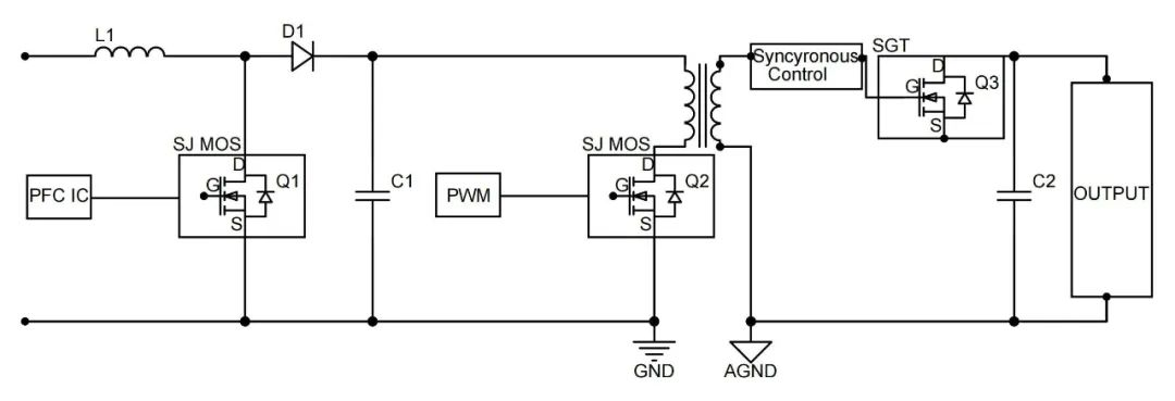
二、典型應用拓撲
針對MOS管在5G電源上的應用,推薦瑞森半導體兩款產品係列;
在PFC線路和Flyback線路,推薦瑞森半導體超結MOSFET係列:
由原深溝槽工藝革新成多層外延工藝,具有低導通電阻,優異EMI特性,低損耗,高效率,低溫升等特性。能夠顯著降低高電壓下單位麵積的導通電阻,進而降低導通損耗。同時,超結MOSFET擁有極低的FOM值,從而擁有極低的開關能量損耗和驅動能量損耗。
為適應電源係統高效率小型化的需求,同步整流線路圖推薦使用瑞森半導體低壓SGT MOS係列:
采用SGT溝槽屏蔽柵設計及工藝製造技術,具有更高的工藝穩定性和可靠性及更快的開關速度、更小的柵電荷和更高的應用效率等優點。
三、推薦產品選型
針對5G線路圖的PFC線路和Flyback線路,推薦瑞森半導體超結MOSFET係列。
為適應電源係統高效率小型化的需求,同步整流線路推薦使用瑞森半導體低壓SGT MOS係列。
免責聲明:本文為轉載文章,轉載此文目的在於傳遞更多信息,版權歸原作者所有。本文所用視頻、圖片、文字如涉及作品版權問題,請聯係小編進行處理。
推薦閱讀:
- 噪聲中提取真值!瑞盟科技推出MSA2240電流檢測芯片賦能多元高端測量場景
- 10MHz高頻運行!氮矽科技發布集成驅動GaN芯片,助力電源能效再攀新高
- 失真度僅0.002%!力芯微推出超低內阻、超低失真4PST模擬開關
- 一“芯”雙電!聖邦微電子發布雙輸出電源芯片,簡化AFE與音頻設計
- 一機適配萬端:金升陽推出1200W可編程電源,賦能高端裝備製造
- 一秒檢測,成本降至萬分之一,光引科技把幾十萬的台式光譜儀“搬”到了手腕上
- AI服務器電源機櫃Power Rack HVDC MW級測試方案
- 突破工藝邊界,奎芯科技LPDDR5X IP矽驗證通過,速率達9600Mbps
- 通過直接、準確、自動測量超低範圍的氯殘留來推動反滲透膜保護
- 從技術研發到規模量產:恩智浦第三代成像雷達平台,賦能下一代自動駕駛!
- 車規與基於V2X的車輛協同主動避撞技術展望
- 數字隔離助力新能源汽車安全隔離的新挑戰
- 汽車模塊拋負載的解決方案
- 車用連接器的安全創新應用
- Melexis Actuators Business Unit
- Position / Current Sensors - Triaxis Hall



