阻抗匹配的基本原理及負載阻抗匹配方法
發布時間:2012-03-01
中心議題:
- 阻抗匹配的基本原理
- 負載阻抗匹配方法
- 各匹配電路的比較和分析
解決方案:
- 集總參數匹配電路
- 分布式參數元件電路匹配
- 噪聲匹配電路
信號或廣泛電能在傳輸過程中,為實現信號的無反射傳輸或最大功率傳輸,要求電路連接實現阻抗匹配。阻抗匹配關係著係統的整體性能,實現匹配可使係統性能達到最優。阻抗匹配的概念應用範圍廣泛,阻抗匹配常見於各級放大電路之間,放大電路與負載之間,信號與傳輸電路之間,weibodianluyuxitongdeshejizhong,wulunshiyouyuanhaishiwuyuan,doubixukaolvpipeiwenti,genbenyuanyinshizaidipindianluzhongshidianyayudianliu,ergaopinzhongshidaoxingdiancibobupipeijiuhuifashengyanzhongdefanshe,sunhuaiyiqiheshebei。benwenjieshaozukangpipeidianludeyuanlijiqiyingyong。
1 阻抗匹配的基本原理
阻抗匹配是使微波電路或是係統的反射,載行波盡量接近行波狀態的技術措施。阻抗匹配分為兩大類:
(1)負載與傳輸線之間的阻抗匹配,使負載無反射。方法是接入匹配裝置使輸入阻抗和特性阻抗相等。
(2)信號源與傳輸線之間匹配,分為兩種情況:1)使信號源無反射,方法是接入信號源與傳輸線之間接人匹配裝置。2)信號源共軛匹配,方法是信號源與被匹配電路之間接入匹配裝置,這種情況下多屬於有源電路設計。
2 負載阻抗匹配方法
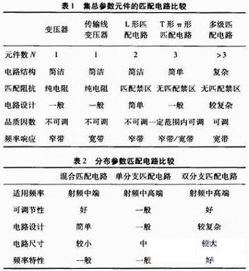
2.1 集總參數匹配電路
通常情況下,使用電容電感實現阻抗匹配,在比較低的頻段使用變壓器實現匹配,也可以采用L形、π形、T形實現匹配電路,這類電路體積小、結構簡單、應用廣泛。
變壓器:主要實現低頻段,隨著工作頻段的升高,這類電路的應用越來越少。傳輸線變壓器可以實現寬帶阻抗變換,實現4:1和1:4工作模式如圖1和圖2所示。可以實現平衡和非平衡的變換,尤其在電視機外接天線到同軸線輸入端口的連接中得到應用。

[page]
L形匹配電路:這類電路具有線路簡潔和成本較低的優點,缺點是窄帶電路。由於要考慮匹配和功率的損耗,盡量使用電感和電容性的元件,因此共有8種基本的電路可供選擇。要設計合理的匹配電路就要選擇合適的電容電抗元件參數,計算元件參數有兩類方法:通tong過guo阻zu抗kang直zhi接jie計ji算suan和he通tong過guo史shi密mi斯si圓yuan圖tu。前qian者zhe的de優you點dian是shi計ji算suan精jing確que且qie適shi合he計ji算suan機ji計ji算suan,後hou者zhe是shi一yi種zhong直zhi觀guan有you效xiao的de設she計ji,可ke以yi充chong分fen合he理li地di選xuan擇ze最zui優you性xing能neng。現xian在zai可ke以yi通tong過guo使shi用yong計ji算suan機ji和he功gong能neng強qiang大da的de軟ruan件jian直zhi接jie設she計ji。

T形和丌形電路:這類電路可以實現電路的品質因數的調節,靈活性更高。多元件的匹配電路設計能降低電路的品質因數,卻可以提高頻帶寬度。

2.2 分布式參數元件電路匹配
(1)混合型匹配電路(中低頻)這zhe類lei電dian路lu設she計ji中zhong盡jin量liang的de少shao用yong電dian感gan元yuan件jian,因yin為wei它ta有you較jiao高gao的de電dian阻zu損sun耗hao且qie寄ji生sheng參can數shu也ye很hen嚴yan重zhong。設she計ji中zhong多duo使shi用yong電dian容rong元yuan件jian的de並bing聯lian和he傳chuan輸shu線xian可ke以yi完wan成cheng設she計ji要yao求qiu。
(2)單(dan)分(fen)支(zhi)匹(pi)配(pei)電(dian)路(lu)並(bing)聯(lian)單(dan)分(fen)支(zhi)電(dian)路(lu)由(you)一(yi)段(duan)串(chuan)聯(lian)的(de)傳(chuan)輸(shu)線(xian)和(he)一(yi)段(duan)並(bing)聯(lian)的(de)終(zhong)端(duan)開(kai)路(lu)或(huo)短(duan)路(lu)傳(chuan)輸(shu)線(xian)構(gou)成(cheng),設(she)計(ji)時(shi)通(tong)常(chang)取(qu)恒(heng)定(ding)的(de)傳(chuan)輸(shu)線(xian)的(de)特(te)性(xing)阻(zu)抗(kang),通(tong)過(guo)調(tiao)節(jie)傳(chuan)輸(shu)線(xian)的(de)長(chang)度(du),進(jin)行(xing)阻(zu)抗(kang)匹(pi)配(pei)設(she)計(ji)。
(3)雙分支匹配電路這類匹配電路更易於實現匹配阻抗的調節,隻是設計有點複雜。
[page]
2.3 噪聲匹配電路
熱噪聲:在電阻中電子的無規律波動將隨溫度的上升而增加

可以看出第一級噪聲的影響最大。當Rs=Rs0時,F=Fmin噪聲電路匹配。

3 各匹配電路分析

4 結束語
無(wu)論(lun)是(shi)精(jing)心(xin)設(she)計(ji)的(de)集(ji)總(zong)參(can)數(shu)電(dian)路(lu)還(hai)是(shi)微(wei)波(bo)電(dian)路(lu),需(xu)認(ren)清(qing)特(te)征(zheng),如(ru)果(guo)阻(zu)抗(kang)值(zhi)要(yao)提(ti)高(gao),用(yong)串(chuan)聯(lian)方(fang)式(shi)。如(ru)果(guo)阻(zu)抗(kang)值(zhi)要(yao)降(jiang)低(di),則(ze)使(shi)用(yong)並(bing)聯(lian)方(fang)式(shi),兩(liang)個(ge)電(dian)抗(kang)要(yao)有(you)相(xiang)反(fan)的(de)類(lei)型(xing),且(qie)要(yao)產(chan)生(sheng)諧(xie)振(zhen)。14頻率低端,多采用集總參數匹配電路,L形匹配電路是最簡潔的設計,也是低端的首選。
如果電路設計中要求品質因數,可以使用Txinghuozhejixingpipeidianlu,yinweizheleidianludepinzhiyinshuketiao,buguoyeyaokaolvduojipipeidianlu,dadaodianludepinlvxiangying。shiyongduojipipeidianlushejigenglinghuo,keyimanzudianludekuandaixuyao。fenbucanshupipeidianlu,shiyongzaizhonggaopinduan,ruojieyujizonghefenbuzhijiandehua,zuihaocaiyonghunhepipeidianlu。ruoshiyongshuangfenzhidianlubunengmanzuyaoqiu,keyikaolvduojipipeidianlu。dianludepipeishejibushidanyide,yaozonghekaolvpianzhidianlu、反饋電路和頻率調節電路的相互連接,要反複進行設計和修改,最終達到滿意效果。
- 噪聲中提取真值!瑞盟科技推出MSA2240電流檢測芯片賦能多元高端測量場景
- 10MHz高頻運行!氮矽科技發布集成驅動GaN芯片,助力電源能效再攀新高
- 失真度僅0.002%!力芯微推出超低內阻、超低失真4PST模擬開關
- 一“芯”雙電!聖邦微電子發布雙輸出電源芯片,簡化AFE與音頻設計
- 一機適配萬端:金升陽推出1200W可編程電源,賦能高端裝備製造
- 大聯大世平集團首度亮相北京國際汽車展 攜手全球芯片夥伴打造智能車整合應用新典範
- 2026北京車展即將啟幕,高通攜手汽車生態“朋友圈”推動智能化體驗再升級
- 邊緣重構智慧城市:FPGA SoM 如何破解視頻係統 “重而慢”
- 如何使用工業級串行數字輸入來設計具有並行接口的數字輸入模塊
- 意法半導體將舉辦投資者會議探討低地球軌道(LEO)發展機遇
- 車規與基於V2X的車輛協同主動避撞技術展望
- 數字隔離助力新能源汽車安全隔離的新挑戰
- 汽車模塊拋負載的解決方案
- 車用連接器的安全創新應用
- Melexis Actuators Business Unit
- Position / Current Sensors - Triaxis Hall


