隔離式 DC-DC 轉換器
發布時間:2023-11-05 責任編輯:lina
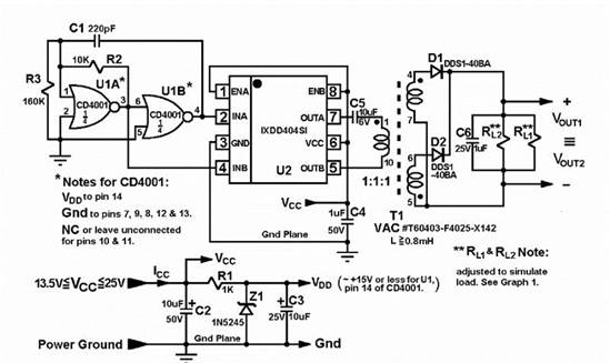
【導讀】電路的實際測量結果為 250 kHz。R3 的值可能會變化,並且可能需要端接至 VDD 或接地,插入 R3 是為了調整振蕩器跳變點,以便在 U1A 的輸出端提供 50% 占空比波形,並在 U1B 提供其補充波形。該方波及其補碼連接到IXDD404SI(4Amp 雙柵極驅動器)的 INA 和 INB 輸入。
隔離式 6 W DC-DC 轉換器,可在 2500 VAC 勢壘上提供低成本且高效的隔離電源。圖 1 中所示的這種隔離式 DC-DC 轉換器采用現成的電源組件構建,從設計之初就融入了低成本、現成的組件,但批量生產的成本低於 3 美元。DC-DC 轉換器可以提供兩個隔離的 3 瓦輸出,也可以提供單個隔離的 6 瓦輸出(如圖 2 所示)。
圖 1 雙隔離 DC-DC 轉換器 IXYS
電路的實際測量結果為 250 kHz。R3 的值可能會變化,並且可能需要端接至 VDD 或接地,插入 R3 是為了調整振蕩器跳變點,以便在 U1A 的輸出端提供 50% 占空比波形,並在 U1B 提供其補充波形。該方波及其補碼連接到IXDD404SI(4Amp 雙柵極驅動器)的 INA 和 INB 輸入。U2 的輸出 OUTA 和 OUTB 然後施加到 T1 的初級(VAC #T60403-F4025-X142 變壓器),該變壓器具有單個初級繞組和 2500 VAC 隔離雙次級繞組。
DC-DC 轉換器設計用於在 13.5V 至 25V VCC 功率範圍內運行。C6 是一個低電壓、低 ESR 和 ESL 多層陶瓷電容器,用於阻止來自 T1 初級的直流電,而 D1 和 D2、DDS10-40BA 1 Amp 肖特基二極管則對 T1 產生的方波輸出進行半波整流。D1 和 D2 以反並聯配置連接,限度地降低高電流下 T1 的飽和度。對於單個隔離輸出,DC-DC 轉換器進行了修改,如圖 2 所示,其中 D1 和 D2 形成推挽輸出。由於 VCC 電源電壓變化較大,因此使用 15 V 齊納二極管 Z1 將 U1 的電壓輸出電壓限製在 +15 V 或更低。
圖 2 單隔離 6 W DC 至 DC 轉換器
圖 1 或圖 2 中給出的隔離式 DC-DC 轉換器的總製造成本低於 3 美元,即大約 0.50 美元/瓦。溶液的總體積約為 3 中的 0.25。
免責聲明:本文為轉載文章,轉載此文目的在於傳遞更多信息,版權歸原作者所有。本文所用視頻、圖片、文字如涉及作品版權問題,請聯係小編進行處理。
推薦閱讀:
- 噪聲中提取真值!瑞盟科技推出MSA2240電流檢測芯片賦能多元高端測量場景
- 10MHz高頻運行!氮矽科技發布集成驅動GaN芯片,助力電源能效再攀新高
- 失真度僅0.002%!力芯微推出超低內阻、超低失真4PST模擬開關
- 一“芯”雙電!聖邦微電子發布雙輸出電源芯片,簡化AFE與音頻設計
- 一機適配萬端:金升陽推出1200W可編程電源,賦能高端裝備製造
- 算力爆發遇上電源革新,大聯大世平集團攜手晶豐明源線上研討會解鎖應用落地
- 築基AI4S:摩爾線程全功能GPU加速中國生命科學自主生態
- 一秒檢測,成本降至萬分之一,光引科技把幾十萬的台式光譜儀“搬”到了手腕上
- AI服務器電源機櫃Power Rack HVDC MW級測試方案
- 突破工藝邊界,奎芯科技LPDDR5X IP矽驗證通過,速率達9600Mbps
- 車規與基於V2X的車輛協同主動避撞技術展望
- 數字隔離助力新能源汽車安全隔離的新挑戰
- 汽車模塊拋負載的解決方案
- 車用連接器的安全創新應用
- Melexis Actuators Business Unit
- Position / Current Sensors - Triaxis Hall



