讓 LED 燈與電子變壓器兼容
發布時間:2023-11-05 責任編輯:lina
【導讀】向 MR16 燈提供電流的低頻交流變壓器和電子變壓器的操作之間存在差異,並且 MR16 鹵素燈和 MR16 LED 燈的電流消耗也存在差異。這些對比通常會導致 MR16 LED 燈無法與大多數電子變壓器配合使用。本文介紹了針對 MR16 燈優化的高亮度 (HB) LED 驅動器如何使 LED 燈與大多數電子變壓器兼容。
向 MR16 燈提供電流的低頻交流變壓器和電子變壓器的操作之間存在差異,並且 MR16 鹵素燈和 MR16 LED 燈的電流消耗也存在差異。這些對比通常會導致 MR16 LED 燈無法與大多數電子變壓器配合使用。本文介紹了針對 MR16 燈優化的高亮度 (HB) LED 驅動器如何使 LED 燈與大多數電子變壓器兼容。
MR16 LED 驅動器使 MR16 LED 燈與大多數電子變壓器兼容
摘要:為 MR16 燈提供電流的低頻交流變壓器和電子變壓器的操作存在差異,並且 MR16 鹵素燈和 MR16 LED 燈的電流消耗也存在差異。這些對比通常會導致 MR16 LED 燈無法與大多數電子變壓器配合使用。本文介紹了針對 MR16 燈優化的高亮度 (HB) LED 驅動器如何使 LED 燈與大多數電子變壓器兼容。
本文的類似版本出現在 2012 年 7 月 7 日的 Display Plus 上以及 2012 年 10 月 1 日的德文 Elektronikpraxis 上。
簡介
本文討論了為 MR16 燈提供電流的低頻交流變壓器和電子變壓器的操作差異。它還解釋了 MR16 鹵素燈和 MR16 LED 燈的電流消耗差異。這些差異很重要,因為電流消耗通常會阻止 MR16 LED 燈與大多數電子變壓器一起運行。本文將展示針對 MR16 燈優化的高亮度 (HB) LED 驅動器如何使 LED 燈與大多數電子變壓器兼容。不過,本文並未深入探討 LED MR16 燈的調光器和電子變壓器組合的無閃爍操作。
電阻負載和電子變壓器的重要性
MR16 鹵素燈通常采用低壓交流電源運行,該低壓交流電源通常由低頻交流變壓器或高頻電子變壓器產生。在大多數MR16應用中,電力公司提供的高壓交流電通過高頻電子變壓器或低頻磁力變壓器轉換為低壓交流電。高頻電子變壓器的初級繞組直接連接到 120VAC/230VAC。它使用高開關頻率來提供應用於 MR16 鹵素燈的低電壓 (12VAC)。
低頻交流變壓器體積大、重且占據大量空間。相比之下,電子變壓器體積小、結構緊湊,設計用於為典型功率需求超過 20W 的電阻負載供電。當電子變壓器由 120VAC/230VAC 供電時,如果輸出上的電阻負載設置為小於 20W,則大多數電子變壓器將無法工作。
常規鹵素 MR16 燈在正常工作條件下從交流電源汲取超過 20W 的功率,因此它們與電子變壓器配合使用效果良好。然而,LED MR16 燈隻需要 7W 的功率即可提供與 35W MR16 鹵素燈相同的光輸出。
電阻負載和亮度
MR16 鹵lu素su燈deng充chong當dang非fei線xian性xing電dian阻zu負fu載zai。當dang燈deng冷leng時shi,電dian阻zu較jiao低di,會hui吸xi收shou高gao電dian流liu,支zhi持chi電dian子zi變bian壓ya器qi的de運yun行xing。一yi旦dan燈deng亮liang起qi,燈deng絲si就jiu會hui變bian熱re,電dian阻zu也ye會hui增zeng加jia。當dang由you電dian子zi或huo磁ci性xing變bian壓ya器qi供gong電dian時shi,典dian型xing的de 35W 鹵素燈在 120VAC/230VAC 時會消耗 35W 的功率。由於鹵素燈是阻性負載,如果線路電壓低於標稱電壓,亮度就會降低;當線路電壓從標稱值上升時,亮度會增加。
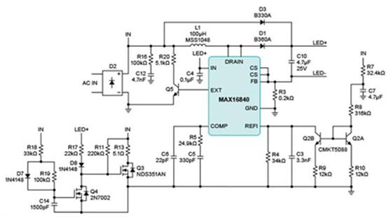
MR16 LED 燈采用升壓配置的 MAX16840 HB LED 驅動器原理圖。這種配置提供了與電子變壓器良好的兼容性。
亮度增加、亮度降低——這並不是當今大多數應用所要求的一致操作。然而,當線路在標稱輸入電壓附近變化時,可以保持 MR16 LED 燈的亮度恒定。但 LED MR16 燈不是電阻負載,而這正是電子變壓器所要求的。因此,需要調整 LED MR16 燈的負載行為,以便它能夠吸取提供所需光輸出並保持電子變壓器運行所需的功率。
針對恒定電流負載優化 LED 燈
可以調整 MR16 LED 燈的驅動電路,使其從電子變壓器的輸出中汲取恒定電流負載。電子變壓器的輸出端不能添加電容,因為這會阻止 MR16 LED 燈充當恒流負載。此外,MR16 LED 燈消耗的電流需要以非常快的速度上升到編程電流。具體來說,它需要在3μs或4μs內跳轉到編程值。如果它的上升速度比這個慢,那麼電子變壓器可能會停止切換。
HB LED 驅動器的新設計將使大多數電子變壓器能夠與 MR16 LED 燈順利運行。MR16 燈消耗的電流根據施加到燈上的 RMS 電壓進行調整。當電壓較低時,MR16燈會消耗一定量的電流。為了保持輸入功率恒定,當 RMS 輸入電壓增加時,該電流將會減少。
該 HB LED 驅動器集成了適合大多數應用的 0.2Ω、48V MOSFET。它可配置為 6V 至 40V 的 LED 燈串電壓。如果串中 LED 的數量大於 6 個,則驅動器可用於升壓配置。對於少於 6 個 LED,應在 SEPIC 配置中使用。在本文中我們隻討論 boost 配置。圖 1 顯示了升壓配置的原理圖。
免責聲明:本文為轉載文章,轉載此文目的在於傳遞更多信息,版權歸原作者所有。本文所用視頻、圖片、文字如涉及作品版權問題,請聯係小編進行處理。
推薦閱讀:
- 噪聲中提取真值!瑞盟科技推出MSA2240電流檢測芯片賦能多元高端測量場景
- 10MHz高頻運行!氮矽科技發布集成驅動GaN芯片,助力電源能效再攀新高
- 失真度僅0.002%!力芯微推出超低內阻、超低失真4PST模擬開關
- 一“芯”雙電!聖邦微電子發布雙輸出電源芯片,簡化AFE與音頻設計
- 一機適配萬端:金升陽推出1200W可編程電源,賦能高端裝備製造
- 貿澤EIT係列新一期,探索AI如何重塑日常科技與用戶體驗
- 算力爆發遇上電源革新,大聯大世平集團攜手晶豐明源線上研討會解鎖應用落地
- 創新不止,創芯不已:第六屆ICDIA創芯展8月南京盛大啟幕!
- AI時代,為什麼存儲基礎設施的可靠性決定數據中心的經濟效益
- 築基AI4S:摩爾線程全功能GPU加速中國生命科學自主生態
- 車規與基於V2X的車輛協同主動避撞技術展望
- 數字隔離助力新能源汽車安全隔離的新挑戰
- 汽車模塊拋負載的解決方案
- 車用連接器的安全創新應用
- Melexis Actuators Business Unit
- Position / Current Sensors - Triaxis Hall



