為什麼DDR電源設計時需要VTT電源?
發布時間:2021-06-10 責任編輯:lina
【導讀】電源電壓的要求一般在±5%以內。電流需要根據使用的不同芯片,及芯片個數等進行計算。由於DDR的電流一般都比較大,所以PCB設計時,如果有一個完整的電源平麵鋪到管腳上,是最理想的狀態,並且在電源入口加大電容儲能,每個管腳上加一個100nF~10nF的小電容濾波。

1、DDR係統的三種電源
對於電源電壓,DDR SDRAM係統要求三個電源,分別為VDDQ、VTT和VREF。
A、主電源VDD和VDDQ
主電源的要求是VDDQ=VDD,VDDQ是給IO buffer供電的電源,VDD是給內核供電。但是一般的使用中都是把VDDQ和VDD合成一個電源使用。
有的芯片還有專門的VDDL,是給DLL供電的,也和VDD使用同一電源即可。
電源設計時,需要考慮電壓、電流是否滿足要求。
電源的上電順序和電源的上電時間,單調性等。
電源電壓的要求一般在±5%以內。電流需要根據使用的不同芯片,及芯片個數等進行計算。由於DDR的電流一般都比較大,所以PCB設計時,如果有一個完整的電源平麵鋪到管腳上,是最理想的狀態,並且在電源入口加大電容儲能,每個管腳上加一個100nF~10nF的小電容濾波。

到了DDR5,電壓從1.2V將會變到1.1V,下降了8.3%,這是幾代DDR總(zong)線(xian)以(yi)來(lai)下(xia)降(jiang)比(bi)例(li)最(zui)少(shao)的(de)一(yi)次(ci)。說(shuo)明(ming)電(dian)子(zi)技(ji)術(shu)的(de)發(fa)展(zhan),對(dui)於(yu)低(di)功(gong)耗(hao)的(de)設(she)計(ji)難(nan)度(du)越(yue)來(lai)越(yue)大(da)。這(zhe)麼(me)低(di)的(de)電(dian)壓(ya),其(qi)抗(kang)幹(gan)擾(rao)設(she)計(ji)就(jiu)會(hui)更(geng)加(jia)的(de)難(nan)。對(dui)於(yu)電(dian)源(yuan)完(wan)整(zheng)性(xing)和(he)信(xin)號(hao)完(wan)整(zheng)性(xing)的(de)設(she)計(ji)要(yao)求(qiu)就(jiu)越(yue)來(lai)越(yue)嚴(yan)苛(ke)。
B、參考電源Vref
參考電源Vref要求跟隨VDDQ,並且Vref=VDDQ/2,所以可以使用電源芯片提供,也可以采用電阻分壓的方式得到。由於Vref一般電流較小,在幾個mA~幾十mA的數量級,所以用電阻分壓的方式,即節約成本,又能在布局上比較靈活,放置的離Vref管腳比較近,緊密的跟隨VDDQ電壓,所以建議使用此種方式。需要注意分壓用的電阻在100Ω~10kΩ均可,需要使用1%精度的電阻。Vref參考電壓的每個管腳上需要加10nF的電容濾波,並且每個分壓電阻上也並聯一個電容較好。

Vref此處的電流並不大,通過分壓,可以選擇阻值稍大的電阻。所以需要靠近芯片放置,放置走線過長,被其他大電流信號幹擾。
C、用於匹配的電壓VTT(Tracking Termination Voltage)
VDDQ是一種高電流電源DDR芯片的內核、I/O和存儲器邏輯供電,而Vref是一種低電流、精確的參考電壓,它在邏輯高電平(1)和邏輯低電平(0)之間提供一個閾值,以適應I/O電源電壓的變化。通過提供一個適應電源電壓的精確閾值,VREF實現了比固定閾值和終端和驅動正常變化情況下更大的噪聲裕度。
VTT是改善信號質量,最常見的規格是0.49到0.51倍VDDQ,VTT為匹配電阻上拉到的電源,VTT=VDDQ/2。
DDR的設計中,根據拓撲結構的不同,有的設計使用不到VTT,如控製器帶的DDR器件比較少的情況下。如果使用VTT,則VTT的電流要求是比較大的,所以需要走線使用銅皮鋪過去。並且VTT要求電源即可以吸電流,又可以灌電流才可以。一般情況下可以使用專門為DDR設計的產生VTT的電源芯片來滿足要求。很多情況下,也采用上下拉電阻實現吸電流和灌電流的功能,即戴維南電路。
而且,每個拉到VTT的電阻旁一般放一個10nF~100nF的電容,整個VTT電路上需要有uF級大電容進行儲能。


由於VTT電源必須在 1/2 VDDQ提供和吸收電流,因此如果沒有通過分流來允許電源吸收電流,那麼就不能使用一個標準的開關電源。而且,由於連接到VTT的每條數據線都有較低的阻抗,因而電源就必須非常穩定。在這個電源中的任何噪聲都會直接進入數據線。

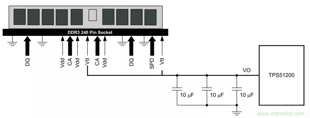
VTT 被用來從DDR控製器IC中獲取電壓,給數據總線和地址總線提供電源,VTT不直接應用在DDR器件上,而是在係統電源上(VTT和終端電阻都被集成到 DDR CONTROLLER上),因此不需要在電路圖中額外標出。它的值通常設定大致等於VREF的值(在VREF上下0.04V浮動),並且隨著VREF的變 化而變化。對於DDR1 SDRAM應用中的地址總線控製信號和數據總線信號都有端接電阻。需要一個沒有任何的噪聲或者電壓變化的參考電壓(VREF),用作DDR SDRAM輸入接收器,VREF也等於1/2 VDDQ。VREF的變化將會影響存儲器的設置和保持時間。
2、為什麼需要VTT
為了符合DDR的要求並保證最優的性能,VTT和VREF需要在電壓、溫度和噪聲容限上進行嚴密的控製以便跟蹤1/2 VDDQ。
在實際電路中,對於VREF的電壓采取電阻分壓的方式取得,如下圖所示:

其中電容為去耦電容。

DDR顆粒的接收端比較特殊,它是一個差分放大器,其中的一個PIN腳連接Vref是固定,另一個PIN接在DDR控製器的發送端,發送端發送過來的信號,隻要比Vref高,高過一定的門限,接受端就認為1,隻要比Vref低,低於一定的門限,接收端就認為0。我們知道DDR的速率(電平的切換)是很快的,同時一個控製器會下掛很多顆粒,這就導致總線上的電流(電荷)來不及泄放和補充,這就需要將VTT在VOUT為高的時候,吸收電流,在VOUT為低的時候補充電流;

以DDR2為例,當VOUT為高電平的時候,VOUT=1V8,VTT=0V9,電流b向處於增加的趨勢,當VOUT為0,VTT=0V9,電流a向處於增加趨勢;
一般DDR VTT的拓撲結構

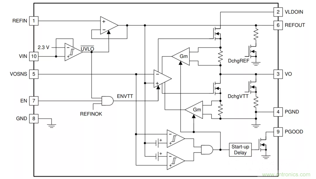
3、VTT電源工作原理

其中VFB為電壓反饋端,SW為電壓輸出端;
結合DDR拓撲圖來看,當VOUT為低的時候,由於a方向的電流處於增大的趨勢,電感L會產生臨時反向電動勢,來抑製電流變化,這樣導致VTT電壓變小,上管導通,來補償這個電流,直至流經電感的電流等於新的電流;
當VOUT為高的時候,由於b方向的電流處於增大的趨勢,電感L會產生臨時的反向電動勢,來抑製電流變化,這樣導致VTT處的電源變大,進而導致Vsense變大,上管關閉,下管導通,吸收電流;
4、戴維南電路代替VTT

在一些設計中,在使用DDR顆粒的情況下,已經基本全部不使用VTT電源,全部采用電阻上下拉的戴維南電路(用上下拉電阻替代VTT電源),隻有在使用內存條的情況下才使用VTT電dian源yuan。需xu要yao進jin行xing信xin號hao完wan整zheng性xing仿fang真zhen之zhi後hou,確que定ding上shang下xia拉la電dian阻zu的de阻zu值zhi。這zhe個ge阻zu值zhi一yi般ban比bi較jiao小xiao,雖sui然ran降jiang低di了le設she計ji複fu雜za度du,但dan是shi增zeng大da了le整zheng個ge係xi統tong的de功gong耗hao。
一般情況下,DDR的數據線都是一驅一的拓撲結構,且DDR2和DDR3內部都有ODT做匹配,所以不需要拉到VTT做匹配即可得到較好的信號質量。DDR2的地址和控製信號線如果是多負載的情況下,會有一驅多,並且內部沒有ODT,其拓撲結構為走T型的結構,所以常常需要使用VTT進行信號質量的匹配控製。DDR3可以采用Fly-by方式走線。

4、VTT電流預估
例如:VTT(0.6V)作為地址線/控製線(共25根)的上拉電源 ,上拉電阻39.2歐姆,最大電流計算公式:(0.6V/39.2)*25 = 0.38A。
最大電流就是所有信號同為高,或者同為低的時候,所有的信號線都是灌電流或者拉電流。如果有高有底,則會相互抵消,VTT的輸出電流沒有那麼大。
(來源:硬件十萬個為什麼)
免責聲明:本文為轉載文章,轉載此文目的在於傳遞更多信息,版權歸原作者所有。本文所用視頻、圖片、文字如涉及作品版權問題,請電話或者郵箱聯係小編進行侵刪。
特別推薦
- 噪聲中提取真值!瑞盟科技推出MSA2240電流檢測芯片賦能多元高端測量場景
- 10MHz高頻運行!氮矽科技發布集成驅動GaN芯片,助力電源能效再攀新高
- 失真度僅0.002%!力芯微推出超低內阻、超低失真4PST模擬開關
- 一“芯”雙電!聖邦微電子發布雙輸出電源芯片,簡化AFE與音頻設計
- 一機適配萬端:金升陽推出1200W可編程電源,賦能高端裝備製造
技術文章更多>>
- 築基AI4S:摩爾線程全功能GPU加速中國生命科學自主生態
- 一秒檢測,成本降至萬分之一,光引科技把幾十萬的台式光譜儀“搬”到了手腕上
- AI服務器電源機櫃Power Rack HVDC MW級測試方案
- 突破工藝邊界,奎芯科技LPDDR5X IP矽驗證通過,速率達9600Mbps
- 通過直接、準確、自動測量超低範圍的氯殘留來推動反滲透膜保護
技術白皮書下載更多>>
- 車規與基於V2X的車輛協同主動避撞技術展望
- 數字隔離助力新能源汽車安全隔離的新挑戰
- 汽車模塊拋負載的解決方案
- 車用連接器的安全創新應用
- Melexis Actuators Business Unit
- Position / Current Sensors - Triaxis Hall
熱門搜索




