使用追蹤電源來提高信號鏈性能
發布時間:2020-04-01 來源:Scot Lester,德州儀器 (TI) 應用工程師 責任編輯:wenwei
【導讀】本文闡述了直流偏置電源對敏感模擬應用中所使用運算放大器 (op amp) 產生的影響,此外還涉及了電源排序及直流電源對輸入失調電壓的影響。另外,本文還介紹了一種通過線性穩壓器(一般不具有追蹤能力)輕鬆實施追蹤分離電源的方法,以幫助最小化直流偏置電源帶來的一些不利影響。
在許多運算放大器電路中,直流偏置電源會影響運算放大器的性能,特別是在與高位計數模數轉換器 (ADC) 一起使用或者用於敏感傳感器電路的信號調節時。直流偏置電源電壓決定放大器的輸入共模電壓以及許多其他規範。
在上電期間,必須協調直流偏置電源的順序來防止運算放大器鎖閉。這樣會毀壞、損sun壞huai或huo者zhe阻zu止zhi運yun算suan放fang大da器qi正zheng常chang運yun行xing。本ben文wen解jie釋shi了le追zhui蹤zong電dian源yuan對dui運yun算suan放fang大da器qi的de重zhong要yao性xing,並bing介jie紹shao了le一yi種zhong利li用yong通tong常chang不bu具ju有you追zhui蹤zong能neng力li的de線xian性xing穩wen壓ya器qi輕qing鬆song實shi施shi一yi個ge追zhui蹤zong分fen離li電dian源yuan的de方fang法fa。
給一個運算放大器供電有兩種常見方法。第一種也是最簡單的一種方法是使用一個單一正電源,如圖 1 (a) 所示。第二種方法是使用一個分離(雙)電源(如圖1 (b) 所示),qitongshijuyouyigezhengdianyaheyigefudianya。zhezhongfenlidianyuanzaixuduomonidianluzhongdoufeichangyouyong,yinweitayunxubaokuolingdianyadianweideshuruxinhaohuozhezaizhengyufuzhijianyaobaideshuruxinhao。

圖 1 運算放大器供電選項
不管使用哪一種方法,輸入共模電壓都由電源電壓決定。輸入共模電壓隻是兩個電壓的算術平均數。方程式 1 可用於計算輸入共模電壓,其中 VP 為正電壓軌的值,而 VN 為負電壓軌的值。
就一個單電源係統而言,VN 始終為零,因為運算放大器的負電源軌連接到接地電位。

利用圖 1 所示數值,單電源運算放大器具有一個 7.5V 的輸入共模電壓,而分離電源運算放大器有一個 0V 的輸入共模電壓。
一些運算放大器可以工作在單電源結構也可以工作在分離電源結構中。一些運算放大器甚至可以同非對稱分離電源(VP 大小與 VN 不等)一起工作。所有情況下,設計人員都需要驗證運算放大器是否能夠支持期望的電源配置結構。
另(ling)外(wai),許(xu)多(duo)運(yun)算(suan)放(fang)大(da)器(qi)都(dou)具(ju)有(you)使(shi)用(yong)分(fen)離(li)電(dian)源(yuan)的(de)特(te)點(dian)。因(yin)此(ci),如(ru)果(guo)一(yi)個(ge)運(yun)算(suan)放(fang)大(da)器(qi)專(zhuan)為(wei)單(dan)電(dian)源(yuan)結(jie)構(gou)中(zhong)分(fen)離(li)電(dian)源(yuan)運(yun)行(xing)而(er)設(she)計(ji),則(ze)可(ke)能(neng)會(hui)存(cun)在(zai)一(yi)些(xie)性(xing)能(neng)差(cha)異(yi)。
shiyongduichengfenlidianyuanshi,zhengfudianyabixuhuxiangzhuizong,tebieshizaidianluchucishangdianshi。zhuizongdianyuanshiyizhongtiaojieqishuchudianyazhilingyigedianyahuoxinhaodedianyuan。duiyudaduoshuyunsuanfangdaqieryan,zhengdianyuandianyayufudianyuandianyashizhongyinggaidaxiaoxiangdengerjixingxiangfan。
另外,您也可以對負電源進行調節,使其與正電源大小相等而極性相反。兩種方法都會產生相同的上電波形。
如果兩個電源並非大小相等而極性相反,則運算放大器可在上電期間鎖閉。鎖閉可能會毀壞、損壞或者阻止運算放大器正常運行。
圖 2 顯示了一個典型運算放大器電源電路的示意圖。此處,一個開關電源提供一個正 18V 和一個負 18V。兩低壓降 (LDO) 線性穩壓器進一步將 ±18V 調節至 ±15V。該 LDO 一般安裝在電源和運算放大器之間,旨在降低開關電源產生的高頻開關噪聲。LDO 具有較高的電源抑製(以比率表示,PSRR),其減弱了寬帶頻率下 LDO 輸入的噪聲。

圖 2 運算放大器的典型電源結構
這樣可幫助向運算放大器提供低噪聲電源。運算放大器還具有自己的 PSRR,其一般在 80dB 以上。然而,運算放大器僅在數千赫茲帶寬時具有高 PSRR,因此 LDO 用於提供高達數百千赫茲帶寬的高 PSRR。
圖 2 所示電路本身沒有追蹤能力。在上電期間,無法保證每個 LDO 與另一個 LDO 大小相等而極性相反。上電期間每個 LDO 的輸出電壓都由所有軟啟動電路、限流、負載電容、負載電流以及輸入電壓決定。
因此,在啟動時兩個電壓大小不同而極性也不相反是有可能的。另外,LDO 上電並提供穩態的 DC 輸出以後,它們仍然有可能大小不等,因為每個 LDO 都具有其自己的輸出電壓精度,而且反饋電阻會因其容差而稍微不同。
除上電期間的鎖閉問題以外,如果每個電源的最終工作 DC 電壓隨時間而變化,則電源會對係統性能產生影響。電源輸出會因線電壓、負載電流變化和溫度變化而不同。電源輸出會在其精度規範內有所不同,其一般為額定輸出電壓的 3% 到 5%。
盡(jin)管(guan)這(zhe)些(xie)電(dian)源(yuan)電(dian)壓(ya)的(de)變(bian)化(hua)很(hen)小(xiao),但(dan)卻(que)會(hui)改(gai)變(bian)運(yun)算(suan)放(fang)大(da)器(qi)的(de)輸(shu)入(ru)共(gong)模(mo)電(dian)壓(ya)點(dian),其(qi)通(tong)常(chang)被(bei)建(jian)模(mo)為(wei)運(yun)算(suan)放(fang)大(da)器(qi)輸(shu)入(ru)的(de)額(e)外(wai)補(bu)償(chang)電(dian)壓(ya)。因(yin)為(wei)運(yun)算(suan)放(fang)大(da)器(qi)有(you)高(gao) PSRR,因此建模補償電壓等於輸入共模電壓變化值除以運算放大器的 PSRR。方程式 2可用於計算電源變化引起的運算放大器輸入的補償電壓。

方程式 2 所示 PSRR 以分貝表示,其可在大多數運算放大器產品說明書中找到。方程式 2 給出了以運算放大器輸入為參考的補償電壓。用方程式 2 所得結果乘以運算放大器增益,運算放大器輸出可參考補償電壓。
由於運算放大器的 PSRR 進一步降低了電源的微小變化,因此您可能會錯誤地得出如下結論:電dian源yuan電dian壓ya的de微wei小xiao變bian化hua在zai係xi統tong中zhong影ying響xiang極ji小xiao或huo者zhe沒mei有you影ying響xiang。作zuo為wei一yi個ge定ding量liang舉ju例li,我wo們men可ke對dui一yi個ge全quan差cha動dong運yun算suan放fang大da器qi進jin行xing分fen析xi,其qi將jiang信xin號hao緩huan衝chong至zhi一yi個ge 24位 ADC。
圖 3 顯示的是一個使用全差動運算放大器的簡化示意圖,例如:OPA1632,其配置為一個為 24 位 ADC(例如: ADS1271)提供信號的單位增益緩衝器。該電路是 ADC 評估電路板的簡化示意圖。運算放大器由 LDO 供電,其線壓、負載和溫度精度為 3%。LDO 的輸出電壓針對 ±15V 標稱值進行配置。

圖 3 計算補償誤差影響的示例電路
如果每個 LDO 的輸出電壓均恰好各是 +15V 和 -15V,則共模輸入電壓剛好為 0V。就本例而言,如果零伏在其輸入上,則我們自 ADC 讀取零計數。那麼,電源大小相等而在運算放大器輸入上沒有信號的情況下,您會從 ADC 讀取零計數。
然而,假設正電壓 LDO 輸出增加 3%,仍然沒有超出 LDO 規範。使用 15V 輸出時,這 3% 的變化等同於電源電壓從 450mV 上升到 15.45V。根據數據表,運算放大器的典型 PSRR 為 97dB。
方程式 2 現在可用於計算運算放大器輸入的失調電壓。在運算放大器輸入有一個額外的 3.178μV 失調電壓。由於運算放大器被配置為一個單位增益緩衝器,因此該 3.178μV 也存在於輸出,並施加於ADC。ADC 的滿量程輸入範圍為 ±2.5V,因此每個 ADC 位相當於 298nV。
使用電源產生的補償電壓,ADC 現在讀取 11 個計數,而非零計數。電源在讀取 ADC 計數中引入了一個 DC 補償誤差。該誤差會因 LDO 輸出電壓而不同,而 LDO 輸出電壓又隨時間、溫度、負載電流和輸入電壓而變化。這便使得這種誤差難以通過校準去除掉,也讓 ADC 的低四位變得不確定。
提高 LDO 追蹤和精度(或者漂移)性能的一種簡單方法是將圖 2 所示電路修改為圖 4 所示電路。附加放大器 U1 和四個電阻需要針對 2 增益進行配置。額定值條件下,R3 和 R4 之間的節點應為零伏。因此,R1 的值必須等於 R2,而 R3 的值必須等於 R4。

圖 4 添加追蹤的電路。
圖 2 中,每個 LDO 的反饋網絡都連接至接地。圖 4 中,反饋電阻連接至接地,且由 U1 的輸出驅動。現在,如果任何電源改變其輸出電壓,則差異出現在 U1 的非反相輸入上,並被增益至原來的 2 倍。由於 U1 的輸出同時驅動兩個 LDO 反饋網絡,因此同時對兩個 LDO 實施校正以強製其輸出大小相等。
必須注意圖 4 所示電路。U1 的輸出可驅動至接近或者等於為 U1 供電電源軌的電壓。如果使用輸入源的 ±18V 為 U1 供電,則輸出可驅動至高達 18V 的電壓。該 18V 輸出應用於 LDO 的反饋引腳,其可能超出其絕對最大電壓額定值。我們可以添加鉗位二極管,在 LDO 的高動態負載環境下、短路條件下或者上電期間保護 LDO 反饋引腳。
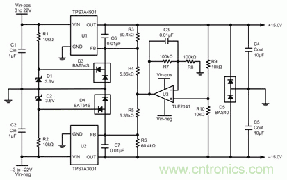
圖 5 顯示的是加裝追蹤電路和保護二極管的 LDO 示意圖。為了讓示意圖更易於理解,U3 的每個電源軌的 10 μF 旁路電容器都已脫去不用。

圖 5 帶電壓保護的 LDO 追蹤電路
圖 5 所示電路使用一個如 TPS7A3001 等可調節、負輸出電壓 LDO 線性穩壓器,以及如 TPS7A4901 等可調節、正輸出電壓 LDO。U3、R7-R10 和 C3 均為增加的組件,用於追蹤。R1、R2、D1-D5 均為增加組件,用於將反饋引腳的電壓控製在其各自產品說明書額定的絕對最大電壓範圍內。
所有其他組件一般都是為了支持 LDO,例如:輸入和輸出電容以及反饋電阻。所示 LDO 可支持 ±36V 範圍的輸入電壓,但由於 TLE2141 運算放大器的建議電壓極限,該電路的輸入電壓降低至 ±22V。可以選擇更高電壓的運算放大器,以覆蓋 LDO 完整的 ±36V 輸入範圍。
在兩種 LDO 反饋控製方案中,追蹤電路都形成了一個附加電壓環路。所增加的運算放大器 U3 的帶寬需要由 C3 降低,以維持係統穩定性。U3 帶寬需要至少為最低 LDO 電壓環路的 1/10。這就意味著 U3 一般隻會有幾千赫茲的帶寬。因此,它將不會加到係統的高頻 PSRR。LDO 的 PSRR 主要決定係統的高頻 PSRR。
總結
本文的討論明顯地說明了 DC 偏pian置zhi電dian源yuan如ru何he影ying響xiang運yun算suan放fang大da器qi的de一yi些xie性xing能neng參can數shu。使shi用yong本ben文wen提ti供gong的de方fang程cheng式shi,可ke實shi際ji測ce得de和he計ji算suan得de到dao這zhe些xie影ying響xiang的de大da小xiao,以yi確que定ding其qi在zai模mo擬ni係xi統tong中zhong的de影ying響xiang。此ci外wai您nin還hai可ke以yi了le解jie到dao,添tian加jia一yi些xie附fu加jia組zu件jian來lai為wei運yun算suan放fang大da器qi構gou建jian一yi個ge追zhui蹤zong電dian源yuan可ke以yi減jian少shao輸shu入ru補bu償chang電dian壓ya的de多duo少shao,可ke以yi建jian立li正zheng確que序xu列lie來lai減jian少shao鎖suo閉bi問wen題ti的de發fa生sheng,還hai可ke以yi提ti高gao用yong於yu運yun算suan放fang大da器qi DC 偏置電源的線性穩壓器的整體電壓精度。
推薦閱讀:
特別推薦
- 噪聲中提取真值!瑞盟科技推出MSA2240電流檢測芯片賦能多元高端測量場景
- 10MHz高頻運行!氮矽科技發布集成驅動GaN芯片,助力電源能效再攀新高
- 失真度僅0.002%!力芯微推出超低內阻、超低失真4PST模擬開關
- 一“芯”雙電!聖邦微電子發布雙輸出電源芯片,簡化AFE與音頻設計
- 一機適配萬端:金升陽推出1200W可編程電源,賦能高端裝備製造
技術文章更多>>
- 築基AI4S:摩爾線程全功能GPU加速中國生命科學自主生態
- 一秒檢測,成本降至萬分之一,光引科技把幾十萬的台式光譜儀“搬”到了手腕上
- AI服務器電源機櫃Power Rack HVDC MW級測試方案
- 突破工藝邊界,奎芯科技LPDDR5X IP矽驗證通過,速率達9600Mbps
- 通過直接、準確、自動測量超低範圍的氯殘留來推動反滲透膜保護
技術白皮書下載更多>>
- 車規與基於V2X的車輛協同主動避撞技術展望
- 數字隔離助力新能源汽車安全隔離的新挑戰
- 汽車模塊拋負載的解決方案
- 車用連接器的安全創新應用
- Melexis Actuators Business Unit
- Position / Current Sensors - Triaxis Hall
熱門搜索
微波功率管
微波開關
微波連接器
微波器件
微波三極管
微波振蕩器
微電機
微調電容
微動開關
微蜂窩
位置傳感器
溫度保險絲
溫度傳感器
溫控開關
溫控可控矽
聞泰
穩壓電源
穩壓二極管
穩壓管
無焊端子
無線充電
無線監控
無源濾波器
五金工具
物聯網
顯示模塊
顯微鏡結構
線圈
線繞電位器
線繞電阻





