從易到難,詳解電動機二次回路的基本控製原理
發布時間:2016-10-12 責任編輯:susan
【導讀】想xiang要yao電dian動dong機ji啟qi動dong,可ke不bu是shi合he上shang閘zha這zhe麼me簡jian單dan。想xiang要yao實shi現xian遠yuan程cheng控kong製zhi和he多duo點dian控kong製zhi,需xu要yao做zuo的de還hai有you很hen多duo。本ben文wen列lie舉ju幾ji個ge最zui基ji本ben的de電dian動dong機ji控kong製zhi回hui路lu,除chu了le在zai生sheng產chan中zhong的de機ji械xie控kong製zhi需xu要yao用yong到dao外wai,在zai設she計jiPLC電路時,這些也是必備單元。本文將由易到難逐一講解。
電動機控製回路常用元件
按鈕▼

按鈕分為啟動按鈕、停止按鈕和機械互鎖按鈕。前兩者共4個接線柱,後者有6個接線柱。
啟動按鈕多為綠色,平時內部為斷開狀態,按下按鈕後內部閉合,鬆開後恢複斷開;
停止按鈕多為紅色,平時內部為閉合狀態,按下按鈕後內部斷開,鬆開後恢複閉合;
機械互鎖按鈕可以看作是一個雙投開關,共6個接線柱,平時左側接線柱接通,按下後右側接線柱接通,鬆開後恢複左側接線柱接通,可任意作為啟動按鈕或停止按鈕。
按鈕一般用SB表示,如果有多個按鈕同時存在,會在SB後麵加數字,如SB1,SB2。
接觸器/繼電器▼

上圖是接觸器,繼電器與之相比較小,但原理相同。共有兩排共12個接線柱(2個接線柱,一進一出算1組)。最上麵一排接線柱中,有2組常閉觸點,和1組線圈觸點,下麵一排有3組常開觸點。
工作特點:線圈不通電時,常閉觸點閉合,常開觸點斷開;線圈通電後,常閉觸點斷開,常開觸點閉合。
接觸器,不論哪個觸點或者線圈,均用KM表示。如果有多個接觸器,則會在KM後加數字,如KM1,KM2。同一個接觸器的所有觸點和線圈,均用一組標號,如接觸器KM1的常開觸點、常閉觸點和線圈,在電路圖中的標誌均為KM1。
點動與連動
點動:即按下按鈕時電動機啟動,鬆開後電動機停止。
連動:即按下按鈕時電動機啟動,鬆開後電動機繼續運轉。
電路▼

上圖中,左側為主回路,右側的a,b,c三個圖分別為三個不同的控製回路。
在圖a中,按下按鈕SB,電動機啟動,鬆開後電動機停止。是典型的點動控製。
在圖b中,斷路器SA斷開時,按下按鈕SB2,接觸器線圈KM通電,常開觸點KM閉合,但是常開觸點KM下方有斷路器將它斷開,因此雖然此時電動機啟動,但是鬆開後還是會停止。閉合斷路器SA後,按下按鈕SB2,接觸器線圈KM通電,此時常開觸點KM閉合,因此鬆開SB2後,電動機依然可以正常運轉。此時電動機連動。因此,此圖可以人工控製點動或連動狀態。
在圖c中,沒有斷路器,取而代之的是一個機械互鎖開關SB3。當按下按鈕SB2時,接觸器線圈通電,常開觸點KM閉合,電動機啟動,鬆開後,由於常開觸點依然閉合,因此電動機正常運轉。按下按鈕SB3時,接觸器常開觸點下方的按鈕常閉觸點SB3斷開,同時按鈕SB3常開觸點閉合,電動機啟動,鬆開後電動機停止(接觸器常開觸點此時未接入電路)。因此,此電路可在電動機連動的時候,直接按下SB3,變成點動。
電動機連動時,鬆開啟動按鈕後,由於接觸器線圈通電,常開觸點KM閉合,電動機可以實現連續運轉,這個概念就叫做“自鎖”。
電動機點動與連動隻是一種概念,沒有人希望自己的電動機點動。此處我們隻需要知道如何讓電動機連續運轉即可。
電動機的異地控製
本ben篇pian以yi兩liang地di控kong製zhi電dian動dong機ji為wei例li。多duo地di控kong製zhi電dian動dong機ji,一yi般ban分fen為wei遠yuan程cheng控kong製zhi和he就jiu地di控kong製zhi。即ji把ba啟qi動dong按an鈕niu分fen別bie放fang入ru不bu同tong的de按an鈕niu箱xiang,再zai把ba按an鈕niu箱xiang安an裝zhuang在zai需xu要yao控kong製zhi的de地di點dian。
電路▼

有了點動和連動的知識,這個圖中接觸器KM的作用就不必多說了。圖中SB11和SB21為停止按鈕,SB12和SB22為(wei)啟(qi)動(dong)按(an)鈕(niu)。其(qi)中(zhong)把(ba)任(ren)意(yi)一(yi)個(ge)啟(qi)動(dong)按(an)鈕(niu)和(he)停(ting)止(zhi)按(an)鈕(niu)安(an)裝(zhuang)在(zai)同(tong)一(yi)個(ge)按(an)鈕(niu)箱(xiang)內(nei),另(ling)外(wai)兩(liang)個(ge)也(ye)安(an)裝(zhuang)在(zai)另(ling)外(wai)一(yi)個(ge)按(an)鈕(niu)箱(xiang)內(nei)。兩(liang)個(ge)按(an)鈕(niu)箱(xiang)可(ke)分(fen)別(bie)放(fang)在(zai)控(kong)製(zhi)室(shi)和(he)電(dian)動(dong)機(ji)旁(pang)。
實物連接圖▼

異地控製電動機時,隻需要注意,停止按鈕全部串聯,啟動按鈕全部並聯即可。
電動機順序啟動
以兩台電動機M1,M2順序啟動為例。要求M2在M1啟動後才能啟動,M1可以單獨啟動。
電路▼

其中,按鈕SB1和SB3是停止按鈕,分別控製電動機M1與M2;按鈕SB2和SB4是啟動按鈕,分別控製電動機M1與M2。為了方便理解,我把電路圖中M2的控製回路突出來一塊,即當下文提到M2的控製回路時,指的就是上圖中最右側突出來的那一塊。
同樣的,接觸器的作用不再贅述。如圖,當M1未運轉時,即常開觸點KM1沒有閉合,此時M2的控製回路被斷開,因此按下啟動按鈕SB4時,M2沒反應。隻有當M1正常運轉時,KM1閉合,M2的控製回路才有電,這時M2才能正常啟動。
實物連接圖▼

若需要多個電動機同時啟動,分兩種情況:
若需要其它電機在M1啟動後才能啟動,則把該電機的控製回路與M2的控製回路並聯。
若需要其它電機在M2啟動後才能啟動,則把該電機的控製回路與M2的控製回路串聯。
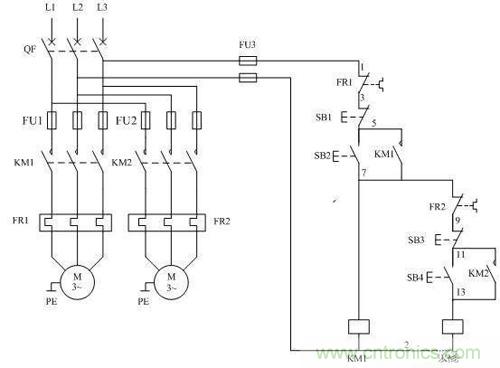
電動機正反轉
要實現電動機的正反轉,用到的原理是使用兩個接觸器,把三相電的相序改變。
電路▼

注意看左側的主回路,三項電L1,L2,L3通過接觸器KM1到達電動機M1的順序為左、中、右;而通過接觸器KM2到達電動機M1的順序為右、中、左(zuo)。相(xiang)序(xu)的(de)改(gai)變(bian)實(shi)現(xian)了(le)電(dian)機(ji)運(yun)轉(zhuan)方(fang)向(xiang)的(de)改(gai)變(bian)。這(zhe)一(yi)用(yong)法(fa)用(yong)在(zai)電(dian)動(dong)汽(qi)車(che)或(huo)電(dian)動(dong)三(san)輪(lun)車(che)上(shang),即(ji)可(ke)實(shi)現(xian)倒(dao)車(che)的(de)功(gong)能(neng)。現(xian)在(zai)有(you)一(yi)種(zhong)更(geng)方(fang)便(bian)的(de)元(yuan)件(jian),叫(jiao)做(zuo)“倒順開關”,其原理便是如此。
為了方便描述,假設在SB2回路閉合時電動機轉動的方向為正,下文稱SB2所在回路為正轉回路,SB3所在回路為反轉回路。
我們來看控製回路,為了方便講解,我們在圖中做了數字的編號,每一個編號,都對應其正上方的元件。同樣的,對於接觸器常開線圈KM1和KM2的作用不再重複。
這張圖如果沒有編號6和編號9那兩個接觸器常閉觸點,和編號5和編號8那兩個機械互鎖按鈕的常閉觸點,就很好理解。即按下SB2,電動機正轉,按下SB3,電動機反轉。
這裏出現了一個問題,就是如果同時按下SB2和SB3或在電動機正轉的時候按下SB3,就會造成短路事故。因此我們在電路中接入了接觸器常閉觸點。在正轉的控製回路中接入KM2的常閉觸點,而在反轉的控製回路中接入KM1的常閉觸點。這樣以來,當電動機正轉時,由於接觸器KM1的線圈通電,因此常閉觸點KM1是斷開狀態,因此就算此時按下按鈕SB3,也不會有任何反應。
兩個接觸器的常閉觸點分別連接到對方所在回路中,如此一來,其中一個接觸器通電時,另一個接觸器就不能再通電,這就是“互鎖”。
此(ci)時(shi)我(wo)們(men)還(hai)麵(mian)臨(lin)一(yi)個(ge)麻(ma)煩(fan)事(shi),就(jiu)是(shi)電(dian)動(dong)機(ji)正(zheng)轉(zhuan)時(shi),如(ru)果(guo)想(xiang)讓(rang)它(ta)反(fan)轉(zhuan),唯(wei)一(yi)的(de)辦(ban)法(fa)就(jiu)是(shi)按(an)下(xia)停(ting)止(zhi)按(an)鈕(niu),再(zai)按(an)反(fan)轉(zhuan)按(an)鈕(niu),這(zhe)樣(yang)就(jiu)很(hen)麻(ma)煩(fan)。為(wei)了(le)方(fang)便(bian),我(wo)們(men)采(cai)用(yong)了(le)機(ji)械(xie)互(hu)鎖(suo)的(de)按(an)鈕(niu),並(bing)把(ba)它(ta)的(de)常(chang)閉(bi)觸(chu)點(dian)接(jie)入(ru)旁(pang)邊(bian)的(de)控(kong)製(zhi)回(hui)路(lu)中(zhong)——就是圖中的編號5和編號8。
此時,當電動機正轉時,我們按下SB3,此時編號5的常閉觸點斷開,即正轉回路失電,因此線圈KM1失電,常閉觸點KM1恢複閉合狀態,線圈KM2即可得電,反轉回路正常運行。這樣以來,在電動機正轉切換反轉時,就不用再按停止按鈕了。
實物連接圖▼

實際應用中,常常需要把上述所有電路結合起來使用,但隻要單個圖的原理想明白了,涉及到的知識再多,也不在話下。
特別推薦
- 噪聲中提取真值!瑞盟科技推出MSA2240電流檢測芯片賦能多元高端測量場景
- 10MHz高頻運行!氮矽科技發布集成驅動GaN芯片,助力電源能效再攀新高
- 失真度僅0.002%!力芯微推出超低內阻、超低失真4PST模擬開關
- 一“芯”雙電!聖邦微電子發布雙輸出電源芯片,簡化AFE與音頻設計
- 一機適配萬端:金升陽推出1200W可編程電源,賦能高端裝備製造
技術文章更多>>
- 築基AI4S:摩爾線程全功能GPU加速中國生命科學自主生態
- 一秒檢測,成本降至萬分之一,光引科技把幾十萬的台式光譜儀“搬”到了手腕上
- AI服務器電源機櫃Power Rack HVDC MW級測試方案
- 突破工藝邊界,奎芯科技LPDDR5X IP矽驗證通過,速率達9600Mbps
- 通過直接、準確、自動測量超低範圍的氯殘留來推動反滲透膜保護
技術白皮書下載更多>>
- 車規與基於V2X的車輛協同主動避撞技術展望
- 數字隔離助力新能源汽車安全隔離的新挑戰
- 汽車模塊拋負載的解決方案
- 車用連接器的安全創新應用
- Melexis Actuators Business Unit
- Position / Current Sensors - Triaxis Hall
熱門搜索
微波功率管
微波開關
微波連接器
微波器件
微波三極管
微波振蕩器
微電機
微調電容
微動開關
微蜂窩
位置傳感器
溫度保險絲
溫度傳感器
溫控開關
溫控可控矽
聞泰
穩壓電源
穩壓二極管
穩壓管
無焊端子
無線充電
無線監控
無源濾波器
五金工具
物聯網
顯示模塊
顯微鏡結構
線圈
線繞電位器
線繞電阻


