如何實現精確調節低電壓隔離式電源?
發布時間:2015-02-12 責任編輯:xueqi
【導讀】本文介紹了TL431並聯穩壓器的典型應用電路,以及通過擴展 TLV431 穩壓電路範圍,使其包含 2.5V 電軌,最終實現低成本的簡單方式精確調節低電壓隔離式電源。
TL431 並聯穩壓器或許是隔離式開關電源中最常見的 IC,其可提供低成本的簡單方式精確調節輸出電壓。圖 1 是 TL431 及典型應用電路(用於調節隔離式電源輸出)的方框圖。TL431 在單個三端器件中整合一個內部參考和一個放大器。R3 和 R5 電阻分壓器以及 TL431 的內部參考電壓可設定輸出電壓。在 TL431 內部,誤差放大器輸出可驅動晶體管的基極。晶體管集電器不僅可連接TL431 的 K (陰極)引腳,而且還可驅動一個光耦合器,其可將隔離邊界的誤差信號發送至主控製器。反饋環路的頻率響應由位於 TL431 陰極與 REF 引腳之間的補償組件形成。
圖1:常用於調節隔離式電源輸出電壓的 TL431 電路
在轉換器輸出電壓小於 5V 時,該電路開始出現一些局限性。陰極的最小推薦工作電壓等於參考電壓,標準版 TL431 為 2.5V。光耦合器內部光電發射器支持約 1.5V 的最大正向壓降。如果輸出電壓小於 4V,則光耦合器可能無法完全正向偏置。此外,還需要為偏壓電阻器 (R1) 分配額外的電壓裕度。這可將標準 TL431 實際使用輸出電壓限定在 4.5V 以上。TL431 有 TLV431 等低電壓版本,可提供 1.25V 參考。這可為采用 3.3V 輸出驅動光耦合器提供充足的性能空間。使用該部件調節更低的輸出電壓,需要對標準電路進行修改。
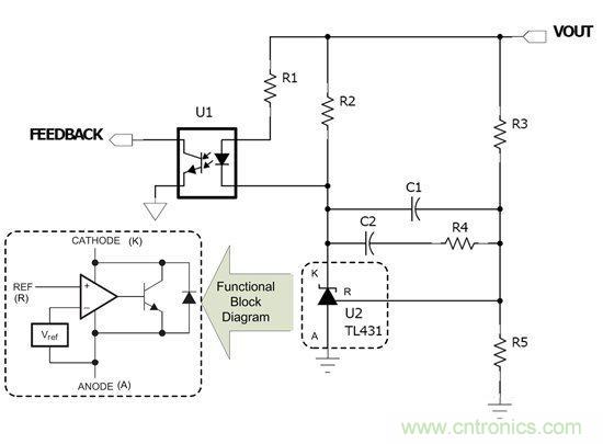
如圖 2 所示,隻要添加一個 PNP 晶體管,就可使用低電壓 TLV431 調節小於 3.3V 的輸出電壓。在該電路中,TLV431 的陰極可驅動 PNP 晶體管的基極,其可配置為射極跟隨器。這允許光耦合器在 PNP 晶體管集電極與接地之間移動,在這裏可為光電發射器正向壓降提供足夠的空間。由於最低陰極電壓為 1.25V,基極至發射極典型電勢為 0.7V,因此 Q1 發射極的最低電壓約為 1.95V。這可使用 2.5V 輸出為偏壓電阻器留 0.5V 壓降。

圖2:添加晶體管有助於 TLV431 驅動光耦合器為 2.5V 輸出接地
這種簡單修改可擴展 TLV431 穩壓電路範圍,使其包含 2.5V 電軌。然而對於低於 2.5V 的輸出電壓而言,標準穩壓電路所需的修改就要複雜得多。最終,必須專門生成一個更高電壓的輔助電源軌為 TLV431 供電並驅動光耦合器。
特別推薦
- 噪聲中提取真值!瑞盟科技推出MSA2240電流檢測芯片賦能多元高端測量場景
- 10MHz高頻運行!氮矽科技發布集成驅動GaN芯片,助力電源能效再攀新高
- 失真度僅0.002%!力芯微推出超低內阻、超低失真4PST模擬開關
- 一“芯”雙電!聖邦微電子發布雙輸出電源芯片,簡化AFE與音頻設計
- 一機適配萬端:金升陽推出1200W可編程電源,賦能高端裝備製造
技術文章更多>>
- 三星上演罕見對峙:工會集會討薪,股東隔街抗議
- 摩爾線程實現DeepSeek-V4“Day-0”支持,國產GPU適配再提速
- 築牢安全防線:智能駕駛邁向規模化應用的關鍵挑戰與破局之道
- GPT-Image 2:99%文字準確率,AI生圖告別“鬼畫符”
- 機器人馬拉鬆的勝負手:藏在主板角落裏的“時鍾戰爭”
技術白皮書下載更多>>
- 車規與基於V2X的車輛協同主動避撞技術展望
- 數字隔離助力新能源汽車安全隔離的新挑戰
- 汽車模塊拋負載的解決方案
- 車用連接器的安全創新應用
- Melexis Actuators Business Unit
- Position / Current Sensors - Triaxis Hall
熱門搜索
鑒頻器
江蘇商絡
交流電機
腳踏開關
接觸器接線
接近開關
接口IC
介質電容
介質諧振器
金屬膜電阻
晶體濾波器
晶體諧振器
晶體振蕩器
晶閘管
精密電阻
精密工具
景佑能源
聚合物電容
君耀電子
開發工具
開關
開關電源
開關電源電路
開關二極管
開關三極管
科通
可變電容
可調電感
可控矽
空心線圈

