經驗分享:電源降低輕負載功耗設計的5個小竅門
發布時間:2015-01-12 責任編輯:sherryyu
【導讀】電源設計要想滿足現在的苛刻條件不是那麼容易的事情。電源工程師肯定有同感:當dang看kan見jian一yi項xiang能neng源yuan節jie約yue計ji劃hua,就jiu感gan覺jiao到dao前qian所suo未wei有you的de挑tiao戰zhan和he壓ya迫po感gan。為wei什shen麼me?因yin為wei電dian源yuan設she計ji人ren員yuan麵mian臨lin的de最zui大da的de一yi個ge挑tiao戰zhan就jiu是shi最zui小xiao化hua輕qing負fu載zai和he無wu負fu載zai時shi的de功gong率lv損sun耗hao。那na怎zen麼me辦ban呢ne?
就電源而言,要想滿足當今苛刻的效率要求是頗具挑戰性的。光是理解終端設備、電源點評以及管理機構間眾多不同的計劃和指令就已經很困難了。這些指令包括能源指令、加jia利li福fu尼ni亞ya能neng源yuan委wei員yuan會hui以yi及ji歐ou盟meng待dai機ji效xiao率lv倡chang議yi等deng。然ran而er,當dang您nin快kuai速su瀏liu覽lan一yi下xia其qi中zhong任ren何he一yi項xiang能neng源yuan節jie約yue計ji劃hua,就jiu會hui意yi識shi到dao電dian源yuan設she計ji人ren員yuan麵mian臨lin的de最zui大da的de一yi個ge挑tiao戰zhan就jiu是shi最zui小xiao化hua輕qing負fu載zai和he無wu負fu載zai時shi的de功gong率lv損sun耗hao。下xia麵mian就jiu介jie紹shao五wu種zhong降jiang低di離li線xian反fan向xiang電dian源yuan功gong耗hao的de方fang法fa。
1、挑選一款“綠色”控製器。
控kong製zhi器qi芯xin片pian是shi電dian源yuan的de中zhong樞shu。選xuan擇ze一yi款kuan專zhuan門men為wei降jiang低di輕qing負fu載zai損sun耗hao而er設she計ji的de器qi件jian是shi滿man足zu大da多duo數shu待dai機ji要yao求qiu的de關guan鍵jian的de第di一yi步bu。幸xing運yun的de是shi,電dian源yuan控kong製zhi器qi芯xin片pian廠chang商shang通tong過guo推tui出chu新xin一yi代dai綠lv色se模mo式shi控kong製zhi器qi以yi達da到dao對dui更geng高gao能neng效xiao器qi件jian的de要yao求qiu。
這(zhe)些(xie)綠(lv)色(se)模(mo)式(shi)反(fan)向(xiang)控(kong)製(zhi)器(qi)中(zhong)的(de)大(da)多(duo)數(shu)都(dou)為(wei)電(dian)流(liu)模(mo)式(shi)控(kong)製(zhi),因(yin)此(ci)其(qi)控(kong)製(zhi)信(xin)號(hao)包(bao)括(kuo)了(le)電(dian)源(yuan)輸(shu)出(chu)端(duan)上(shang)負(fu)載(zai)大(da)小(xiao)的(de)信(xin)息(xi)。輕(qing)負(fu)載(zai)時(shi),該(gai)控(kong)製(zhi)器(qi)進(jin)入(ru)一(yi)種(zhong)觸(chu)發(fa)模(mo)式(shi)。在(zai)觸(chu)發(fa)模(mo)式(shi)期(qi)間(jian),這(zhe)些(xie)控(kong)製(zhi)器(qi)將(jiang)會(hui)在(zai)開(kai)啟(qi)和(he)關(guan)閉(bi)狀(zhuang)態(tai)間(jian)切(qie)換(huan)。在(zai)關(guan)閉(bi)狀(zhuang)態(tai)下(xia),該(gai)控(kong)製(zhi)器(qi)基(ji)本(ben)上(shang)進(jin)入(ru)睡(shui)眠(mian)狀(zhuang)態(tai)並(bing)且(qie)電(dian)源(yuan)的(de)功(gong)率(lv)組(zu)件(jian)處(chu)於(yu)空(kong)閑(xian)狀(zhuang)態(tai)(不進行切換)。由(you)於(yu)在(zai)關(guan)閉(bi)期(qi)間(jian)不(bu)會(hui)發(fa)生(sheng)電(dian)源(yuan)傳(chuan)輸(shu),因(yin)此(ci)輸(shu)出(chu)電(dian)壓(ya)開(kai)始(shi)下(xia)降(jiang)。綠(lv)色(se)模(mo)式(shi)控(kong)製(zhi)器(qi)會(hui)監(jian)控(kong)輸(shu)出(chu)電(dian)壓(ya)並(bing)最(zui)終(zhong)進(jin)入(ru)開(kai)啟(qi)狀(zhuang)態(tai)以(yi)補(bu)充(chong)輸(shu)出(chu)電(dian)壓(ya)。大(da)部(bu)分(fen)的(de)功(gong)率(lv)損(sun)耗(hao)都(dou)是(shi)發(fa)生(sheng)在(zai)開(kai)啟(qi)狀(zhuang)態(tai),因(yin)此(ci)開(kai)啟(qi)-關(guan)閉(bi)占(zhan)空(kong)比(bi)會(hui)大(da)大(da)影(ying)響(xiang)整(zheng)體(ti)效(xiao)率(lv)。開(kai)啟(qi)狀(zhuang)態(tai)通(tong)常(chang)會(hui)持(chi)續(xu)數(shu)百(bai)微(wei)秒(miao)的(de)時(shi)間(jian),而(er)就(jiu)極(ji)輕(qing)的(de)負(fu)載(zai)而(er)言(yan)關(guan)閉(bi)狀(zhuang)態(tai)會(hui)根(gen)據(ju)負(fu)載(zai)的(de)情(qing)況(kuang)可(ke)持(chi)續(xu)數(shu)十(shi)毫(hao)秒(miao)的(de)時(shi)間(jian)。
觸chu發fa模mo式shi的de一yi個ge負fu麵mian影ying響xiang是shi會hui導dao致zhi輸shu出chu端duan上shang一yi個ge額e外wai的de低di頻pin率lv紋wen波bo電dian壓ya。在zai開kai啟qi狀zhuang態tai時shi,輸shu出chu包bao括kuo了le與yu電dian源yuan正zheng常chang開kai關guan相xiang關guan的de典dian型xing紋wen波bo電dian壓ya。然ran而er,在zai觸chu發fa頻pin率lv下xia會hui帶dai來lai更geng多duo的de紋wen波bo含han量liang,如ru圖tu 1 所示。由於觸發頻率很低,用一個 L-C 濾波器對其進行衰減是不切實際的。相反最好通過增加輸出電容來減少低頻輸出電壓偏離。

圖1 觸發模式運行會導致一個低頻紋波電壓分量
除(chu)了(le)觸(chu)發(fa)模(mo)式(shi)運(yun)行(xing)以(yi)外(wai),大(da)多(duo)數(shu)綠(lv)色(se)模(mo)式(shi)控(kong)製(zhi)器(qi)都(dou)實(shi)施(shi)了(le)其(qi)他(ta)能(neng)源(yuan)節(jie)約(yue)特(te)性(xing),如(ru)通(tong)過(guo)控(kong)製(zhi)器(qi)降(jiang)低(di)靜(jing)態(tai)電(dian)壓(ya)。許(xu)多(duo)控(kong)製(zhi)器(qi)都(dou)使(shi)用(yong)準(zhun)諧(xie)振(zhen)開(kai)關(guan)來(lai)提(ti)升(sheng)所(suo)有(you)負(fu)載(zai)級(ji)別(bie)下(xia)的(de)效(xiao)率(lv)。準(zhun)諧(xie)振(zhen)反(fan)向(xiang)電(dian)源(yuan)使(shi)用(yong)了(le)由(you)變(bian)壓(ya)器(qi)漏(lou)極(ji)電(dian)感(gan)和(he)寄(ji)生(sheng)電(dian)容(rong)形(xing)成(cheng)的(de)諧(xie)振(zhen)來(lai)以(yi)更(geng)低(di)的(de)損(sun)耗(hao)啟(qi)動(dong)。
[page]
2、最小化啟動電阻中的損耗。
大(da)多(duo)數(shu)反(fan)向(xiang)控(kong)製(zhi)器(qi)都(dou)會(hui)自(zi)變(bian)壓(ya)器(qi)的(de)輔(fu)助(zhu)繞(rao)組(zu)生(sheng)成(cheng)其(qi)自(zi)己(ji)的(de)偏(pian)置(zhi)電(dian)源(yuan)。但(dan)是(shi)它(ta)們(men)需(xu)要(yao)設(she)法(fa)完(wan)成(cheng)初(chu)始(shi)啟(qi)動(dong)。從(cong)傳(chuan)統(tong)上(shang)來(lai)說(shuo),這(zhe)一(yi)工(gong)作(zuo)是(shi)通(tong)過(guo)將(jiang)一(yi)個(ge)電(dian)阻(zu)由(you)整(zheng)流(liu) AC 電壓連接至控製器 VCC 引腳實現的。該電阻要足夠低才能使該控製器具有足夠的電流在最低的 AC 輸入電壓下開啟。該電阻過低會導致過多的功耗並且不利於實現理想的兼容性。
控製器所需的啟動電流通常會羅列在產品說明書電氣特性表格的頂端附近。最新的綠色模式控製器將該電流下降低到了 50 μA 以下。就必須要運行在 85V~265V 常見的 AC 輸入電壓範圍的電源而言,使用一個 2 MΩ 的上拉電阻將會確保在低電壓時至少 50 μA 的啟動電流。在額定的 120V US 線路電壓時(通常需要兼容性測試),該電阻僅消耗 13 mW 的功耗。雖然 13 mW 可能不會打破功率預算,但在額定的 230V 歐洲線路電壓下,電阻器的功率損耗就會增加 4 倍之多。根據應用和待機期間係統負載的不同,52mW 可能就是一個很大的功耗了。
一些控製器可以接通一個晶體管提供啟動電流,該晶體管在控製器完成一個成功的啟動序列後就會關閉。該晶體管會額外增加外部組件數量,有時也會包括在控製器 芯xin片pian之zhi中zhong。無wu論lun是shi哪na種zhong情qing況kuang,該gai額e外wai的de高gao電dian壓ya晶jing體ti管guan都dou會hui增zeng加jia成cheng本ben敏min感gan產chan品pin的de成cheng本ben。此ci外wai,將jiang該gai晶jing體ti管guan像xiang控kong製zhi器qi那na樣yang集ji成cheng到dao同tong一yi個ge封feng裝zhuang中zhong會hui導dao致zhi漏lou電dian、清除和可靠性問題。
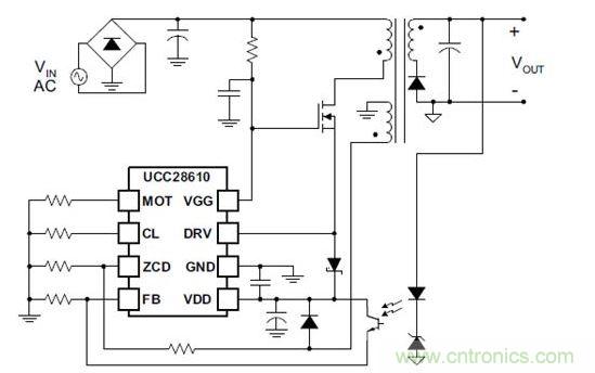
控製器使用了一種和處理該啟動電流相似的方法,其實施了一個與功率金屬氧化物半導體場效應晶體管(MOSFET)連接的級聯,如圖 2 所示。有了級聯連接,一個 DC 電壓就被施加到了 MOSFET 的柵極,而控製器通過拉低源開啟 FET。該控製器可以使用 MOSFET 源連接來獲得其初始啟動電流。控製器通過在啟動期間線性運行 MOSFET wanchengshangshushiyi,wuxuewaidegaoyazujian,qieyukongzhiqiwugaoyalianjie。zhezhongfangfayiranxuyaoyigeshangladianzulaitigongjingtiguandezhajidianya,danshizhajilianjietongchangxuyao 10 μA 以下的電流。

圖2 級聯與MOSFET連接 的控製器大大降低了啟動電阻損耗
[page]
3、振鈴。
一次側 MOSFET 上使用的緩衝和鉗位控製電路是降低功耗的另一個主要方麵。圖3 中常見的 RCD 鉗位通過限製 MOSFET 漏極上的電壓峰值來降低振鈴和避免過壓應力。該電壓峰值是在 MOSFET 關閉並突然中斷主繞組中的電流時由存儲在變壓器漏極電感中的電能引起的。

圖3 通過優化鉗位控製電路來降低損耗
jiangdiqianweidianluzhongdianyafengzhihesunhaodediyibushishejiyigejuyouzuixiaoloujidiangandebianyaqi。chuciyiwai,womenhaikeyizengjiaqianweidianzuyijinyibujiangdisunhao,danzheyangzuotongshihaihuizengjiadianyafengzhifudu。zaikaiguanzhouqidefuweijieduan,fanshedeshuchudianyabeiwaijiazaihuidaozhigengduosunhaodeqianweidianzuliangduan。shiyonggenggaodianyade MOSFET(例如,800V 而非 600V)可為電壓峰值提供更多的裕度並且可以使用更大的電阻。然而,更高的電壓額定值就要使用更昂貴的 MOSFET 或使用具有更高導通電阻的 MOSFET(其會在較高負載時降低效率)。許多時候我們都必須要在成本、輕負載效率以及額定負載效率之間做一個折衷。在一些專門針對 10W 或低於 10W 應用而設計的電源中可完全去掉鉗位電路,從而實現能量的大大節約。當然,EMI 問題可能會限製漏極上所允許的振鈴的多少。
不(bu)太(tai)明(ming)顯(xian)的(de)是(shi),降(jiang)低(di)鉗(qian)位(wei)電(dian)容(rong)還(hai)會(hui)降(jiang)低(di)輕(qing)負(fu)載(zai)損(sun)耗(hao)。當(dang)控(kong)製(zhi)器(qi)處(chu)於(yu)觸(chu)發(fa)模(mo)式(shi)運(yun)行(xing)時(shi),鉗(qian)位(wei)電(dian)路(lu)就(jiu)會(hui)在(zai)開(kai)啟(qi)狀(zhuang)態(tai)間(jian)進(jin)行(xing)放(fang)電(dian)。如(ru)果(guo)鉗(qian)位(wei)電(dian)容(rong)太(tai)大(da),那(na)麼(me)過(guo)多(duo)的(de)能(neng)量(liang)就(jiu)會(hui)存(cun)儲(chu)起(qi)來(lai),並(bing)在(zai)關(guan)閉(bi)狀(zhuang)態(tai)期(qi)間(jian)耗(hao)散(san)掉(diao)。在(zai)一(yi)些(xie)情(qing)況(kuang)下(xia),鉗(qian)位(wei)電(dian)容(rong)在(zai)下(xia)一(yi)個(ge)開(kai)啟(qi)狀(zhuang)態(tai)開(kai)始(shi)前(qian)可(ke)能(neng)不(bu)會(hui)完(wan)全(quan)實(shi)現(xian)放(fang)電(dian)。將(jiang)鉗(qian)位(wei) RC 網絡的時間常數設置為開關周期的 10 倍左右是降低該損耗的一個不錯的常規法則。
另一種方法是用齊納二極管代替 RCD 鉗位。齊納二極管鉗位可以降低輕負載時鉗位中的損耗。但是,在較高負載時,齊納二極管鉗位與 RCD 鉗位相比功耗會高出許多。
[page]
4、將二次穩壓電路的功耗降低數毫瓦。
當談及待機損耗時,所有的電路都會涉及到,其中包括調節輸出的誤差放大器。圖 4 的左側部分顯示了一個 12V 電源的典型穩壓電路。常用的 TL431 需要至少 1mA 的靜態電流來確保穩壓。這是通過 R2 實現的,其通常會導致 15 mW~50 mW 的損耗。R3 和 R4 的電阻分壓器對輸出電壓進行了設置。憑借一個 12.6 kΩ 的串聯電阻,這些電阻消耗的功耗便為 11mW。

圖4 20 mW~55 mW 損耗的任何部分都可以從穩壓電路中去除掉
圖4 的右側顯示了一種調節輸出的更高效的方法。用 TLV431 來代替 TL431,這隻需要 80μA 的靜態電流就可以確保穩壓。通過光學耦合器驅動的電流足以為TLV431 供電,因此就可以把 R2 去除掉了。TLV431 的額定最大壓為 6.3V,因此 “無經驗設計人員設計的由 Q1、R5 和 D1 組成的線性穩壓器”電路保護了該器件。R5 和 D1 增加了額外的 3 mW 損耗。將反饋分壓器的電阻提高 10 倍我們就可以節省 10 mW 的功耗。
5、保持精確的偏置電平。
如ru果guo您nin仍reng然ran想xiang竭jie力li節jie約yue更geng多duo電dian力li的de話hua,那na麼me優you化hua控kong製zhi器qi的de偏pian置zhi電dian壓ya可ke能neng會hui讓rang您nin實shi現xian這zhe一yi目mu標biao。該gai偏pian置zhi電dian壓ya必bi須xu要yao足zu夠gou高gao,以yi確que保bao控kong製zhi器qi在zai所suo有you負fu載zai條tiao件jian下xia都dou保bao持chi開kai啟qi。此ci外wai,電dian壓ya還hai必bi須xu要yao足zu夠gou高gao以yi在zai其qi被bei施shi加jia到dao柵zha極ji時shi增zeng強qiang MOSFET。將偏置電壓設置到比控製器和 MOSFET 要求的任何更高電壓隻會增大額外的損耗。
大(da)多(duo)數(shu)控(kong)製(zhi)器(qi)都(dou)會(hui)在(zai)觸(chu)發(fa)模(mo)式(shi)運(yun)行(xing)時(shi)降(jiang)低(di)其(qi)靜(jing)態(tai)電(dian)流(liu),這(zhe)樣(yang)就(jiu)減(jian)少(shao)了(le)靜(jing)態(tai)電(dian)流(liu)增(zeng)加(jia)偏(pian)置(zhi)電(dian)壓(ya)的(de)相(xiang)關(guan)損(sun)耗(hao)。典(dian)型(xing)的(de)靜(jing)態(tai)電(dian)流(liu)會(hui)從(cong)正(zheng)常(chang)運(yun)行(xing)時(shi)的(de) 2 – 3mA 降為觸發運行時的 200 – 300uA。控製器產品說明書中規定的這一電流不包括 MOSFET 柵極的充放電電流。柵極充電電力等於偏置電壓、柵極電荷、開(kai)關(guan)頻(pin)率(lv)以(yi)及(ji)觸(chu)發(fa)模(mo)式(shi)占(zhan)空(kong)比(bi)的(de)乘(cheng)積(ji)。由(you)於(yu)柵(zha)極(ji)電(dian)荷(he)隨(sui)偏(pian)置(zhi)電(dian)壓(ya)的(de)增(zeng)加(jia)而(er)增(zeng)加(jia),不(bu)必(bi)要(yao)的(de)高(gao)壓(ya)會(hui)進(jin)一(yi)步(bu)增(zeng)加(jia)損(sun)耗(hao)。幸(xing)運(yun)的(de)是(shi),觸(chu)發(fa)模(mo)式(shi)運(yun)行(xing)避(bi)免(mian)了(le)偏(pian)置(zhi)損(sun)耗(hao)過(guo)高(gao)。在(zai)大(da)多(duo)數(shu)情(qing)況(kuang)下(xia),最(zui)小(xiao)化(hua)偏(pian)置(zhi)電(dian)壓(ya)可(ke)節(jie)省(sheng)大(da)約(yue) 10 mW~20 mW 的功耗。
最(zui)小(xiao)化(hua)電(dian)源(yuan)輕(qing)負(fu)載(zai)損(sun)耗(hao)需(xu)要(yao)仔(zai)細(xi)檢(jian)查(zha)每(mei)一(yi)個(ge)組(zu)件(jian)的(de)功(gong)率(lv)損(sun)耗(hao)。僅(jin)僅(jin)幾(ji)毫(hao)瓦(wa)的(de)功(gong)耗(hao)就(jiu)可(ke)以(yi)決(jue)定(ding)一(yi)款(kuan)產(chan)品(pin)是(shi)否(fou)符(fu)合(he)能(neng)源(yuan)之(zhi)星(xing)標(biao)準(zhun)。實(shi)現(xian)這(zhe)些(xie)技(ji)術(shu)可(ke)以(yi)節(jie)省(sheng)數(shu)百(bai)毫(hao)瓦(wa)的(de)產(chan)品(pin)待(dai)機(ji)功(gong)耗(hao)。
特別推薦
- 噪聲中提取真值!瑞盟科技推出MSA2240電流檢測芯片賦能多元高端測量場景
- 10MHz高頻運行!氮矽科技發布集成驅動GaN芯片,助力電源能效再攀新高
- 失真度僅0.002%!力芯微推出超低內阻、超低失真4PST模擬開關
- 一“芯”雙電!聖邦微電子發布雙輸出電源芯片,簡化AFE與音頻設計
- 一機適配萬端:金升陽推出1200W可編程電源,賦能高端裝備製造
技術文章更多>>
- 三星上演罕見對峙:工會集會討薪,股東隔街抗議
- 摩爾線程實現DeepSeek-V4“Day-0”支持,國產GPU適配再提速
- 築牢安全防線:智能駕駛邁向規模化應用的關鍵挑戰與破局之道
- GPT-Image 2:99%文字準確率,AI生圖告別“鬼畫符”
- 機器人馬拉鬆的勝負手:藏在主板角落裏的“時鍾戰爭”
技術白皮書下載更多>>
- 車規與基於V2X的車輛協同主動避撞技術展望
- 數字隔離助力新能源汽車安全隔離的新挑戰
- 汽車模塊拋負載的解決方案
- 車用連接器的安全創新應用
- Melexis Actuators Business Unit
- Position / Current Sensors - Triaxis Hall
熱門搜索
NFC
NFC芯片
NOR
ntc熱敏電阻
OGS
OLED
OLED麵板
OmniVision
Omron
OnSemi
PI
PLC
Premier Farnell
Recom
RF
RF/微波IC
RFID
rfid
RF連接器
RF模塊
RS
Rubycon
SATA連接器
SD連接器
SII
SIM卡連接器
SMT設備
SMU
SOC
SPANSION

