給你夜間帶來的小小明亮:DIY聲控小夜燈
發布時間:2014-02-24 責任編輯:mikeliu
【導讀】在(zai)家(jia)裏(li)的(de)時(shi)候(hou),如(ru)果(guo)半(ban)夜(ye)起(qi)來(lai)照(zhao)吃(chi)的(de)或(huo)者(zhe)上(shang)廁(ce)所(suo),打(da)開(kai)燈(deng)容(rong)易(yi)影(ying)響(xiang)他(ta)人(ren)休(xiu)息(xi),不(bu)打(da)開(kai)又(you)是(shi)漆(qi)黑(hei)一(yi)片(pian)的(de),還(hai)不(bu)得(de)撞(zhuang)得(de)滿(man)頭(tou)大(da)包(bao)。所(suo)以(yi)有(you)一(yi)款(kuan)可(ke)以(yi)簡(jian)單(dan)照(zhao)明(ming)的(de)小(xiao)夜(ye)燈(deng)是(shi)非(fei)常(chang)欣(xin)喜(xi)的(de)事(shi)情(qing),如(ru)何(he)製(zhi)作(zuo)呢(ne)?快(kuai)來(lai)看(kan)看(kan)吧(ba)!
基本要求是:
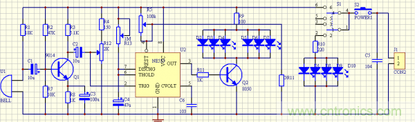
白天不亮(有無聲音都不亮),晚上在沒有燈光時隻要聲音就亮,聲音觸發燈亮後延時一定時間燈就滅。光、聲音的靈敏度都可以調節,延時的時間長短也可以調節,聲光控製的燈有6顆(紅綠黃各2顆),直接按鍵控製4霧狀藍顆。
再把我以前撿的一塊手機電池用上完美多了

有實驗室的膠搶把他們連在起後還挺般配的

直接按鍵控製4霧狀藍顆亮 ,把它放在電腦旁邊,嘿嘿

聲光控製的燈有6顆(紅綠黃各2顆)

光、聲音的靈敏度和延時的時間長短調節的電位器的調節方向

用我的用了N年的萬能充給它充電

嘿嘿,基本就是這樣的,還很實用哦。
原理圖


相關閱讀:
【視頻】DIY:無線學習+手機藍牙轉紅外遙控器
DIY的福音!自製小音箱的三種方案
發燒友DIY:30RMB自製便攜式耳機放大器
特別推薦
- 噪聲中提取真值!瑞盟科技推出MSA2240電流檢測芯片賦能多元高端測量場景
- 10MHz高頻運行!氮矽科技發布集成驅動GaN芯片,助力電源能效再攀新高
- 失真度僅0.002%!力芯微推出超低內阻、超低失真4PST模擬開關
- 一“芯”雙電!聖邦微電子發布雙輸出電源芯片,簡化AFE與音頻設計
- 一機適配萬端:金升陽推出1200W可編程電源,賦能高端裝備製造
技術文章更多>>
- 築基AI4S:摩爾線程全功能GPU加速中國生命科學自主生態
- 一秒檢測,成本降至萬分之一,光引科技把幾十萬的台式光譜儀“搬”到了手腕上
- AI服務器電源機櫃Power Rack HVDC MW級測試方案
- 突破工藝邊界,奎芯科技LPDDR5X IP矽驗證通過,速率達9600Mbps
- 通過直接、準確、自動測量超低範圍的氯殘留來推動反滲透膜保護
技術白皮書下載更多>>
- 車規與基於V2X的車輛協同主動避撞技術展望
- 數字隔離助力新能源汽車安全隔離的新挑戰
- 汽車模塊拋負載的解決方案
- 車用連接器的安全創新應用
- Melexis Actuators Business Unit
- Position / Current Sensors - Triaxis Hall
熱門搜索
微波功率管
微波開關
微波連接器
微波器件
微波三極管
微波振蕩器
微電機
微調電容
微動開關
微蜂窩
位置傳感器
溫度保險絲
溫度傳感器
溫控開關
溫控可控矽
聞泰
穩壓電源
穩壓二極管
穩壓管
無焊端子
無線充電
無線監控
無源濾波器
五金工具
物聯網
顯示模塊
顯微鏡結構
線圈
線繞電位器
線繞電阻


