DIY的福音!自製小音箱的三種方案
發布時間:2013-12-05 責任編輯:eliane
【導讀】喜歡DIY的朋友們有福了!小編為大家推薦自製小音箱的三種方案,三種方案各具特色,有的外圍元件少、失真小,有的裝配簡單、功率大、保真度高等等,任君選擇!三種方案都很適合無線電愛好者和音響發燒友DIY、學生組裝。來看看方案詳情吧!
DIY小音箱方案一:
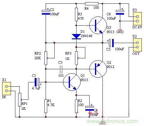
一、電路說明
Q1是激勵放大管,它給功率放大輸出級以足夠的推動信號;R1、RP2是Q1的偏置電阻;R3、D1、RP3串聯在Q1集電極電路上,為Q3提供偏置,使其靜態時處於微導通狀態,以消除交越失真;C3為消振電容,用於消除電路可能產生的自激;Q2、Q3是互補對稱推挽功率放大管,組成功率放大輸出級;C2、R4組成“自舉電路”,R4為限流電阻。
二、電路調試
接上3-6V直流電源,調節RP2,使Q2、Q3中點電壓為1/2電源電壓;調節RP3,使功放輸出級靜態電流為5-8mA;反複調節RP2、RP3使其兩個參數均達到上述值。
三:主要是利用三極管來實現。
元器件清單:

電路圖:

DIY小音箱方案二:
一:TDA2822M是意法半導體(ST)早期專門為便攜式錄放音設備開發的雙通道單片功率放大集成電路,具有低交越失真和低靜態電流的特點,適用於立體聲和橋式放大(BTL)方式。TDA2822M還有一個獨特之處就是工作電壓範圍很寬,在2V-12V範圍內都可以正常工作,不過除非是用於耳機放大器,最好還是讓TDA2822M工作於3V以上電壓。
本電路是用一塊TDA2822M功放集成電路接成單聲道的橋式放大(BTL)方式,很少的外圍元件,不用裝散熱器,放音效果也令人滿意。
二、參數:
電源電壓:2V-12V
輸出功率:2W(1KHz,8Ω,9V,10%總失真)
靜態電流:≤9mA(Vcc=3V)
諧波失真:0.2%(1kHz,8Ω~32Ω)
閉環增益:39dB(典型值)
負載範圍:≥4Ω
元器件清單:

電路圖:

DIY小音箱方案三:
一、電路說明:
本套件是以集成電路TDA2030A為中心組成的功率放大器,具有失真小、外圍元件少、裝配簡單、功率大、保真度高等特點,很適合無線電愛好者和音響發燒友自製,學生組裝。電路中D1—D4為整流二極管,C11為濾波電容,C12為高頻退耦電容;RP1為音量調節電位器;IC1、IC2是兩個聲道的功放集成電路;R1、R2、R3、C2(R7、R8、R9、C7)為功放IC輸入端的偏置電路,由於本電路為單電源供電,功放IC輸入端直流電壓為1/2電源電壓時電路才能正常工作;R4、R5、C3(R10、R11、C8)構成負反饋回路,改變R4(R10)的大小可以改變反饋係數。C1(C6)是輸入耦合電容,C4(C9)是輸出耦合電容;在電路接有感性負載揚聲器時,R6、C5(R12、C10)可確保高頻穩定性。
信號流程:音頻信號從X1輸入經音量電位器RP1,再由C1(C6)耦合,進入IC1(IC2)的1腳,由集成電路放大後從4腳輸出,經輸出耦合電容C4(C9)到達X2。
二、性能參數:
輸入電壓:AC≤15V
輸出功率:Po=5W+5W(RL=4Ω)
輸出阻抗:4—8Ω
三:如果采用的是直流電,那麼電路圖中左下角的整流電路就可以忽略。
元器件清單:

電路圖:

更詳細的小音箱方案詳情可參照PDF文檔:http://bbs.cntronics.com/thread-230554-1-1.html
相關閱讀:
牛人力作!PCB版藍牙智能小車終極DIY
http://www.0-fzl.cn/gptech-art/80021901
DIY:簡單自製立體LED走馬燈【附電路圖】
http://www.0-fzl.cn/opto-art/80021852
讓燈光跳舞,聲控LED旋律燈DIY
http://www.0-fzl.cn/opto-art/80021874
特別推薦
- 噪聲中提取真值!瑞盟科技推出MSA2240電流檢測芯片賦能多元高端測量場景
- 10MHz高頻運行!氮矽科技發布集成驅動GaN芯片,助力電源能效再攀新高
- 失真度僅0.002%!力芯微推出超低內阻、超低失真4PST模擬開關
- 一“芯”雙電!聖邦微電子發布雙輸出電源芯片,簡化AFE與音頻設計
- 一機適配萬端:金升陽推出1200W可編程電源,賦能高端裝備製造
技術文章更多>>
- 一秒檢測,成本降至萬分之一,光引科技把幾十萬的台式光譜儀“搬”到了手腕上
- AI服務器電源機櫃Power Rack HVDC MW級測試方案
- 突破工藝邊界,奎芯科技LPDDR5X IP矽驗證通過,速率達9600Mbps
- 通過直接、準確、自動測量超低範圍的氯殘留來推動反滲透膜保護
- 從技術研發到規模量產:恩智浦第三代成像雷達平台,賦能下一代自動駕駛!
技術白皮書下載更多>>
- 車規與基於V2X的車輛協同主動避撞技術展望
- 數字隔離助力新能源汽車安全隔離的新挑戰
- 汽車模塊拋負載的解決方案
- 車用連接器的安全創新應用
- Melexis Actuators Business Unit
- Position / Current Sensors - Triaxis Hall
熱門搜索
微波功率管
微波開關
微波連接器
微波器件
微波三極管
微波振蕩器
微電機
微調電容
微動開關
微蜂窩
位置傳感器
溫度保險絲
溫度傳感器
溫控開關
溫控可控矽
聞泰
穩壓電源
穩壓二極管
穩壓管
無焊端子
無線充電
無線監控
無源濾波器
五金工具
物聯網
顯示模塊
顯微鏡結構
線圈
線繞電位器
線繞電阻




