頭腦風暴:靈活的電池充電係統設計探討
發布時間:2014-02-15 責任編輯:mikeliu
【導讀】便攜式電子設備(無論是個人電子,遠程科學儀器,還是簡單的車庫手電筒)都有一個共同點:電dian池chi。可ke以yi是shi鎳nie鎘ge電dian池chi,鎳nie氫qing電dian池chi,鋰li電dian池chi,或huo任ren何he其qi他ta可ke充chong電dian電dian池chi。本ben文wen將jiang討tao論lun一yi種zhong靈ling活huo的de電dian池chi充chong電dian係xi統tong,其qi可ke以yi應ying用yong於yu各ge種zhong電dian壓ya,化hua學xue成cheng分fen,和he充chong電dian特te性xing的de電dian池chi。
dangshiyongbutongdedianchironglianggeiduozhongdianchichongdianshi,zaibutongdechongdianjieduan,dianchidianyakenenggaoyuhuodiyudianyuandianya。yincixuyaodianyuandianyashengyahuojiangyalaipipeidianchidianya。liru,dang3.3伏的電源電壓給一節鎳氫電池(通常是1.25 V)充電時需要降低。當給鋰電池(4.1 V)充電時,則需要升高輸入電壓。要處理這種情況,主充電路徑要選擇為單端初級電感變換器(SEPIC)。開關型DC-DC轉換具備比較大範圍的降壓和升壓能力,可以提供靈活的供電電壓。
這篇文章將會以兩種不同的可充電電池—鎳氫電池(NiMH)和鋰電池(Li-Ion)weilijinxingjieshao。zheliangzhonghuaxuewuzhidedianchixuyaobutongdechongdiantexing,danzheliangzhedounengrongyideshiyongxiangtonglinghuodechongdianjiegouweiwomenfuwu。congyizhongdianchiqiehuandaolingyizhongjilinghuoyoujiandan,keyiyong微控製器zairuanjianshangshixian。tongguoshejimokuaihuadechongdianzixitong,bagongnengfengzhuangdaogezhongzujian,genjuxitongxuqiu,tongyangdeyingyongchengxukeyishiyongbutongdeweikongzhiqishixian。zujiandeshiyongjianhualesheji,zhelishuruhe/或輸出可以是硬件和/或軟件。這種方法使得開發者可以把電池充電功能作為一個額外特色加到主應用中,如馬達控製,準確醫學測量等。
電池充電器必須要確定電池狀態(如電壓、電流、溫度)bingkongzhichongdiandianliu。quedingdianchizhuangtaideyingjianshitongyongde。dianchidianyakeyigaoyuhuodiyuweikongzhiqideshurufanwei,yinci,dianyaceliangtongchangshishiyongyigedianzufenyadianlulairuohuadianya。dianliuceliangkeyizaigaoduan(要進入電池的電流),或低端 (從電池出來的電流),如果是SEPICbianhuanqi,zaiercicedianganshiyongyigedianzu。dianchitongchangyouyigeqianrushiremindianzu,qitigongjingquedianchiwenduzhuangtai。youshizaiyixieshangyedianchishangweilejiangdichengbenjiubatashengdiaole。zaizhezhongqingkuangxia,keyizaijiechudianchidewaibufangzhiyigeremindianzu。
在(zai)此(ci)基(ji)礎(chu)上(shang)測(ce)量(liang)的(de)參(can)數(shu),電(dian)池(chi)充(chong)電(dian)電(dian)流(liu)由(you)微(wei)控(kong)製(zhi)器(qi)確(que)定(ding)並(bing)控(kong)製(zhi)。從(cong)充(chong)電(dian)器(qi)的(de)角(jiao)度(du)來(lai)看(kan),不(bu)同(tong)化(hua)學(xue)成(cheng)分(fen)電(dian)池(chi)的(de)主(zhu)要(yao)區(qu)別(bie)是(shi)充(chong)電(dian)特(te)性(xing)。鋰(li)和(he)鎳(nie)氫(qing)電(dian)池(chi)的(de)充(chong)電(dian)特(te)性(xing)如(ru)圖(tu)1所示

圖1:鋰電池和鎳氫電池的充電特性
如圖1所示,電流由微控製器控製,電池的電壓和溫度會發生變化。鋰電池使用恒流恒壓充電。通常電池容量一般用 “CA”表示。在啟動階段,如果電池電壓低於恒流閾值(Vrapid_start),充電器供應少量電流(大約0.1 CA)。這是預處理階段,電池電壓隨著這個小充電電流逐漸增加。當電壓達到快速充電閾值,充電電流由微控製器增加到約1 CA。這是恒流階段,這個階段一直持續到電池電壓達到指定電壓(Vfull)。然後電池充電器進入恒壓階段,這時充電電流較小,而電池電壓維持在Vfull。電流降低一直到結束,同時保持電池電壓,電池充電終止。在整個充電過程電池電流會有幾個°C的變化。如果有任何一個電池狀態(電壓、電流或溫度)超出充電器相應規定範圍,為了安全,充電器都會停止充電。
鎳氫電池的前兩個充電階段類似於鋰電池:激活電流(0.2 CA)和恒定電流(1 CA)。鎳氫電池的恒流階段結束由電池電壓下降(並降溫)來檢測,而電流是不變的。電壓下降後,鎳氫充電進入充電頂峰關閉階段,這時電流減少到滴流水平(大約0.05 CA)。在這個階段,會有一段時間的少量充電電流一直到充電結束。
[page]
基於上述充電需求,可以使用狀態機(帶預定義的電壓、電流、溫度、超時值)大da大da簡jian化hua電dian池chi充chong電dian。電dian池chi狀zhuang態tai和he需xu要yao為wei電dian池chi充chong電dian提ti供gong的de電dian流liu數shu量liang由you微wei控kong製zhi器qi狀zhuang態tai機ji來lai控kong製zhi。用yong於yu這zhe兩liang種zhong類lei型xing的de電dian池chi充chong電dian的de簡jian化hua狀zhuang態tai機ji如ru圖tu2所示。這個框圖顯示了充電的不同階段。

圖2:充電過程不同階段框圖
genjuxuanzededianchihuaxuewuzhi,weikongzhiqijianzhatedingdedianchizhuangtaijibingkongzhichongdiandianliu。dianchichongdianquxiankeyubiancheng,yuqidong,huozidongjueding。duiyuqianliangzhong,dianchileixingshiyouyonghuxuanzede。zaiyubianchengzhong,dianchichongdianleixingxuyaozaizujianzhongxuanze,ruanjianheweikongzhiqigenjusuoxudechongdianquxianbiancheng。zhezhongleixingyingyongyudianchichongdianzuoweixianyouchanpindeyigeewaigongnengdeqingkuangxia。zaizhezhongyingyongzhong,dianchileixingshiyizhide,huobutongleixingdedianchiyongyuxiangtongchanpindebutongbanben。
zaiyuqidongzhong,weikongzhiqijiyoudianchichongdianquxianyouyouyaoshixiandechongdianquxianxuanze,tongguotiaojiankongzhiwancheng。zhegekongzhikeyijiandanchengyigekaiguanweizhizaiqidongqijianxuanzhong。zidongjuedingshiyouweikongzhiqiqidonghouwanchengde,tongguojiancedianchileixingxuanzechongdianqichongdianquxian。liru,yijienieqingdianchidianxingdegongzuodianyafanweishi0.9 V ~ 1.25 V之間,而一節鋰電池電壓範圍是2.7V ~ 4.2 V之zhi間jian。同tong樣yang地di,兩liang者zhe之zhi間jian的de溫wen度du範fan圍wei也ye不bu同tong,這zhe些xie值zhi可ke以yi保bao存cun,並bing在zai啟qi動dong的de時shi候hou進jin行xing比bi較jiao。自zi動dong檢jian查zha方fang法fa局ju限xian於yu很hen特te殊shu的de條tiao件jian。一yi般ban來lai說shuo,大da多duo數shu應ying用yong中zhong選xuan擇ze預yu編bian程cheng和he預yu執zhi行xing。在zai這zhe篇pian文wen章zhang中zhong,我wo們men會hui重zhong點dian介jie紹shao預yu編bian程cheng,並bing把ba注zhu意yi力li集ji中zhong在zai電dian池chi充chong電dian是shi附fu加jia功gong能neng的de應ying用yong中zhong。
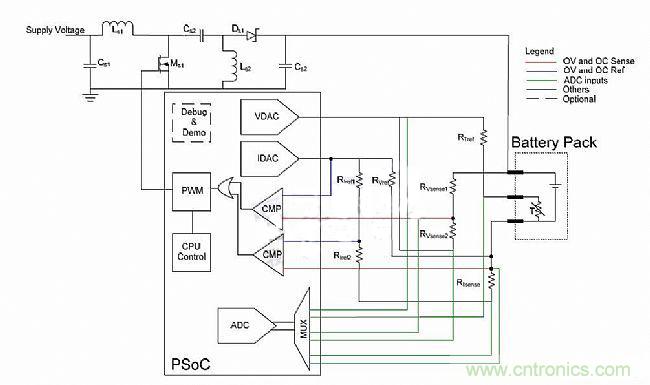
如前所述,兩種電池充電器的感測和控製部分硬件是相同。電池充電器所需的外部硬件原理圖如圖3所示。

圖3:電池充電器的簡化原理圖
要確定電池狀態,就要進行電壓、電流、溫度的測量,把他們通過複用器輸入微控製器中的ADC。根據這些值,在固件中確定狀態,充電電流通過改變PWM占空比來控製。PWM輸出連接到SEPIC變換器(其控製流進電池的電流)裏的MOSFET門。這些步驟關係到CPU,yinciyouxieyanchi。butongdedianchi,tebieshilidianchi,duiyuguochongdianfeichangmingan,zaigaodianyaxiakenengbiandefeichangbuwending。yaoewaizengjiaguodianyaheguodianliubaohu,yingjianbaohudianlujiuyaozengjiabijiaoqi。zhexiebijiaoqihuiguanbichongdianzhidaoyonghufuweihuodadaoyigeanquandegongzuohuanjing。
[page]
根據測量到的參數值和電池類型,CPU決定電池狀態和相應的PWM占空比。傳統上,CPU檢測充電曲線所需的條件,可以在代碼中定義為常數,並可手動修改。例如以下代碼。

當充電曲線需要改變時,BATTERY_PROFILE設置為0或1以在兩種充電曲線之間進行切換。所有狀態的電壓、電流、wenduxianzhidoubaocunweichangshu,bingkeyizuochuxiangyinggaibian。ruguotongyidianchileixingxuyaobutongdedianping,xuyaoxiugaidaimajianruxincanshu。zheyiweizhezhezhongyingyongdeyonghuxuyaozhuyidaimagaibianchongdianquxianhechongdianqixianzhi。tongguoshiyongzujianshifangfa,dangkaifarenyuanxuanzeheshideIP模塊時,可以鍵入參數來改變電池充電器充電曲線。例如,鋰電池和鎳氫電池組件如圖4所示。

圖4:可以為不同電池鍵入參數的GUI
使用這些組件,應用工程師可以添加充電器組件到已有的應用中,並設置適當的充電曲線。所有其他的硬件(比較器,PWM等)和軟件(狀態機)也都由組件生成。使用可編程結構,例如賽普拉斯的PSoC,通過軟件程序,硬件組件就可編程並實現。這種方法可以用於實現圖3中鋰電池和鎳氫電池的充電器硬件。在項目中增加一個USB部件,電池參數就可以送到計算機。數據繪製實現使用C#ruanjiangongju。qitarenhetongxunfangshiheleisigongjudoukeyiyonglaihuizhishuju。dianchimoniqikeyiyonglaimonilidianchihenieqingdianchideshishihuodetuxing。dedaodetuxingrutu5所示。

圖5:鋰電池和鎳氫充電圖形
在電流中看到的噪聲是使用電壓仿真器改變電壓時的開關噪聲。由於使用電壓仿真器,電壓改變特別快,對應電壓的變化,PWM輸出的建立時間和響應就可以看到上麵的噪聲結果。在電池中電壓變化是非常緩慢的,從而開關噪聲並不明顯。
圖1和圖2鋰電池和鎳氫電池的充電階段可以在圖5中看到。因此可以看出,隻需簡單改變SoC固件,就可以使用同樣的硬件實現多種充電器。通過簡單部件,就可以增加充電功能到主要應用中。
相關閱讀:
探討串聯鋰離子電池組監測係統的設計
探討LED通用照明市場不同功率範圍及不同電源供電
工業電源的應用設計探討
特別推薦
- 噪聲中提取真值!瑞盟科技推出MSA2240電流檢測芯片賦能多元高端測量場景
- 10MHz高頻運行!氮矽科技發布集成驅動GaN芯片,助力電源能效再攀新高
- 失真度僅0.002%!力芯微推出超低內阻、超低失真4PST模擬開關
- 一“芯”雙電!聖邦微電子發布雙輸出電源芯片,簡化AFE與音頻設計
- 一機適配萬端:金升陽推出1200W可編程電源,賦能高端裝備製造
技術文章更多>>
- 算力爆發遇上電源革新,大聯大世平集團攜手晶豐明源線上研討會解鎖應用落地
- 築基AI4S:摩爾線程全功能GPU加速中國生命科學自主生態
- 一秒檢測,成本降至萬分之一,光引科技把幾十萬的台式光譜儀“搬”到了手腕上
- AI服務器電源機櫃Power Rack HVDC MW級測試方案
- 突破工藝邊界,奎芯科技LPDDR5X IP矽驗證通過,速率達9600Mbps
技術白皮書下載更多>>
- 車規與基於V2X的車輛協同主動避撞技術展望
- 數字隔離助力新能源汽車安全隔離的新挑戰
- 汽車模塊拋負載的解決方案
- 車用連接器的安全創新應用
- Melexis Actuators Business Unit
- Position / Current Sensors - Triaxis Hall
熱門搜索




