實用設計:UCC28600準諧振反激式開關電源
發布時間:2014-01-23 責任編輯:mikeliu
【導讀】準諧振反激式開關電源具有輸入電壓範圍寬,轉換效率高,低EMI、工作穩定可靠的特點,並且準諧振技術降低了MOSFET的開關損耗,提高了產品的可靠性,所以被廣泛的應用。今天給大家詳細介紹一款設計方案,希望對大家有所幫助!
準諧振轉換是十分成熟的技術,廣泛用於消費產品的電源設計中。新型的綠色電源係列控製器實現低至150 mW 的典型超低待機功耗。本文將闡述準諧振反激式轉換器是如何提高電源效率以及如何用UCC28600設計準諧振電源。
常規的硬開關反激電路
圖1 所示為常規的硬開關反激式轉換器電路。這種不連續模式反激式轉換器(DCM)一個工作周期分為三個工作區間:( t0 ~ t1)為變壓器向負載提供能量階段,此時輸出二極管導通,變壓器初級的電流通過Np:Ns的耦合流向輸出負載,逐漸減小。

MOSFET電壓由三部分疊加而成:輸入直流電壓VDC、輸出反射電壓VFB、漏感電壓VLK.到 t1 時刻,輸出二極管電流減小到0,此時變壓器的初級電感和和寄生電容構成一個弱阻尼的諧振電路,周期為2π LC 。在停滯區間( t1~ t2),寄生電容上的電壓會隨振蕩而變化,但始終具有相當大的數值。當下一個周期t2 節點,MOSFET 導通時間開始時,寄生電容(COSS和CW )上電荷會通過MOSFET放電,產生很大的電流尖峰。由於這個電流出現時MOSFET存在一個很大的電壓,該電流尖峰因此會做成開關損耗。此外,電流尖峰含有大量的諧波含量,從而產生EMI。
準諧振反激式設計的實現
利用檢測電路來有效地“感測”MOSFET 漏源電壓(VDS )的第一個最小值或穀值,並僅在這時啟動MOS-FET導通時間,由於寄生電容被充電到最低電壓,導通的電流尖峰將會最小化。這情況常被稱為穀值開關(Valley Switching)或準諧振開關。這種電源是由輸入電壓/負載條件決定的可變頻率係統。換言之,調節是通過改變電源的工作頻率來進行,不管當時負載或輸入電壓是多少,MOSFET始終保持在穀底的時候導通。這類型的工作介於連續(CCM) 和不連續條件模式(DCM)之間。因此,以這種模式工作的轉換器被稱作在臨界電流模式(CRM)下工作。臨界模式下MOSFET漏源電壓如圖2所示。

在反激式電源設計中采用準諧振開關方案有著許多優點:
[page]
(1)降低導通損耗
由於MOSFET導通具有最小的漏源電壓,故可以減小導通電流尖峰。減輕了MOSFET的壓力,降低器件的溫度。
(2)降低輸出二極管反向恢複損耗
由於二次側的整流管零電流關斷,反向恢複損耗降低,從而提高電源整體效率。
(3)減少EMI
導通電流尖峰的減小以及在準諧振過程中存在頻率抖動,將會減小EMI 噪聲,這就減少EMI濾波器的使用數量,從而降低電源成本。
基於UCC28600 控製器的鎢燈電源的設計
1、UCC28600控製器的主要特性
UCC28600 控製器的主要特性有先進的綠色模式控製方式;低EMI 及低損耗(穀底開關)的準諧振控製方式;空載損耗小於150 mW(低待機電流);低啟動電流(最大25 μA);;可編程過壓保護(輸入電壓和輸出電壓);內置過溫保護,溫度回複後可自動重啟;限流保護:逐周期限功率,過電流打嗝式重啟;可編程軟啟動;;集成綠色狀態腳(PFC使能端)。
2、UCC28600工作原理
UCC28600內部集成了UVLO比較器,高頻振蕩器,準諧振控製器和軟起動控製器,待機模式跳脈衝比較器,輸入和輸出過電壓保護。其內部結構圖如圖3所示。

(1)UVLO比較器
UCC28600 的VDD 電壓在13 V 起動,在低於8 V 時關閉,有5 V的滯差電壓,可以提高UCC28600工作的穩定性。
(2)內部振蕩器
UCC28600內部集成了一個40~130 kHz的振蕩器。
(3)準諧振控製器和軟起動控製器
UCC28600采cai用yong準zhun諧xie振zhen的de開kai關guan變bian換huan器qi以yi提ti高gao轉zhuan換huan效xiao率lv,利li用yong變bian壓ya器qi的de勵li磁ci磁ci通tong,在zai開kai關guan關guan斷duan期qi間jian,檢jian測ce變bian壓ya器qi繞rao組zu的de輸shu出chu電dian壓ya,如ru果guo電dian壓ya偏pian低di及ji處chu於yu振zhen蕩dang的de波bo穀gu時shi,可ke以yi確que認ren該gai時shi刻ke變bian壓ya器qi勵li磁ci磁ci通tong耗hao盡jin,可ke以yi開kai啟qi下xia一yi周zhou期qi。該gai準zhun諧xie振zhen模mo式shi可ke分fen為wei臨lin界jie導dao通tong模mo式shi(CRM)和不連續導通模式(DCM)以及頻率調製模式(FFM)。
(4)待機模式和跳脈衝比較器
當功率繼續減小,UCC28600進入待機模式;頻率調製模式(FFM)頻率下降到40 kHz,不再減小;當FB小於0.6 V 時,開關脈衝輸出關斷,當FB 大於0.7 V 時,開關脈衝正常輸出,從而得到跳脈衝模式的待機工作狀態。
(5)輸入和輸出過電壓保護
OVP引腳為過電壓(線電壓和負載電壓)輸(shu)入(ru)腳(jiao)以(yi)及(ji)諧(xie)振(zhen)開(kai)通(tong)的(de)響(xiang)應(ying)腳(jiao),此(ci)腳(jiao)通(tong)過(guo)變(bian)壓(ya)器(qi)初(chu)級(ji)偏(pian)置(zhi)線(xian)圈(quan)來(lai)偵(zhen)測(ce)輸(shu)入(ru)過(guo)壓(ya),負(fu)載(zai)過(guo)壓(ya)及(ji)諧(xie)振(zhen)條(tiao)件(jian),其(qi)過(guo)壓(ya)點(dian)可(ke)通(tong)過(guo)與(yu)此(ci)腳(jiao)相(xiang)連(lian)的(de)電(dian)阻(zu)來(lai)靈(ling)活(huo)調(tiao)節(jie)。
3、鎢燈電源的技術指標
輸入電壓:95~260 V AC 50/60 Hz;輸出電壓:5 V;輸出電流:4.3 A;可遙控關閉電源輸出。
4、電源設計過程
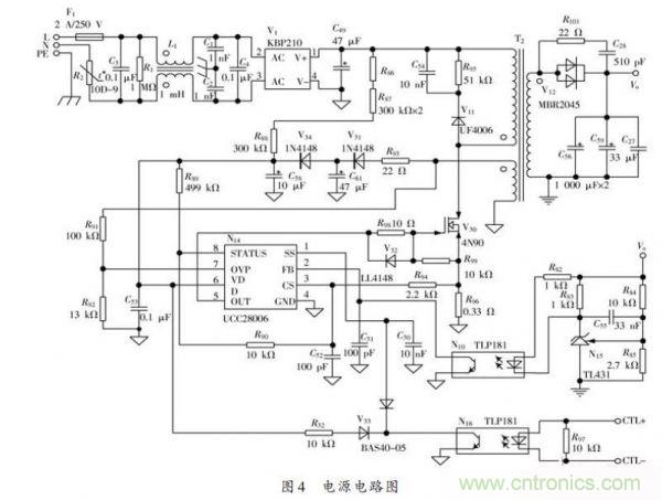
鎢燈電源電路圖如圖4所示,交流電源從左上角輸入,經輸入電源濾波器、整流橋、高壓電容,轉為約130~360 V的直流高壓。N14、V30 組成高壓側主電路,將直流高壓斬波為脈衝電壓,通過變壓器耦合,經V12 整流輸出,輸出電容濾波為直流電壓。

3.4.1、啟動電路
由於UCC28600的啟動電流非常小,典型值為12 μA,可以大大降低啟動電阻的功耗,因而啟動電阻由三個300 kΩ的貼片電阻串聯而成。但由於VDD 引腳需要一個足夠的儲能電容防止在工作時出現打嗝現象,帶來的一個問題是VDD 啟動時電壓上升過慢,電源啟動時間過長。解決方法是VDD 引腳采用小電容,反供繞組采用大電容,兩者之間用V34(1N4148)隔離。
[page]
3.4.2、遙控電路
遙控電路用光耦TLP181安全隔離,當遙控信號輸入CTL 端加電流信號時,光耦輸出端導通,通過V33 將UCC28600 的SS 引腳拉低,關閉MOSFET 的驅動信號;通過R32 將VDD 電壓拉低,低於UCC28600的啟動電壓,避免芯片一直處於重啟過程。
3.4.3、反饋電路
采用TL431采樣輸出端電壓,通過光耦TLP181隔離後反饋到芯片的輸入端。TL431的基準電壓為2.495 V,通過R84、R85 的分壓,將輸出電壓設定在11.5 V.由於負載為固定鎢燈電源,所以不用考慮電源的瞬態相應,故TL431的補償電容采用簡單的Ⅰ類補償,電路簡單,穩定可靠。
3.4.4、變壓器設計
設在最大負載時,UCC28600工作在準諧振模式,其最大占空比發生在最低輸入電壓時,在固定輸入電壓和輸入功率的情況下:

初級繞組采用2×0.35 漆包線,次級采用125 μm 銅箔,采用三明治繞法,磁芯中心柱開氣隙,使ALG 為275 nH/T2。
5、測試數據
3.5.1、電源轉換效率
電源在不同輸入輸出條件下效率如圖5所示。

3.5.2、不同狀態下的開關管波形
電源在不同狀態下的開關管波形如圖6所示。
由圖6 可以看出,當輸出負載很小時,電源是工作於跳脈衝模式,這樣可以降低開關損耗,提高輕載電源效率;隨著負載加大,電源開始進入頻率調製工作模式。在滿載且輸入電壓較高時,電源工作於頻率較高的準諧振模式;如果輸入電壓較低時,工作模式不變,但開關頻率降低,維持開關管在波形穀底導通。

6、總結:
基於UCC28600控製器的準諧振反激式開關電源的設計方案,利用準諧振技術降低了MOSFET的開關損耗。通過實踐證明,基於 UCC28600的準諧振反激式開關電源的設計具有輸入電壓範圍寬、輸出電壓精度高、高轉換效率、低待機功耗等特點。應用於鎢燈電源中,最高效率甚至達到86%,取得了非常好的效果。
相關閱讀:
準諧振反激式電源設計之探討
功率開關寄生電容用於磁芯去磁檢測
工程師詳解:一款開關電源設計及參數計算
特別推薦
- 噪聲中提取真值!瑞盟科技推出MSA2240電流檢測芯片賦能多元高端測量場景
- 10MHz高頻運行!氮矽科技發布集成驅動GaN芯片,助力電源能效再攀新高
- 失真度僅0.002%!力芯微推出超低內阻、超低失真4PST模擬開關
- 一“芯”雙電!聖邦微電子發布雙輸出電源芯片,簡化AFE與音頻設計
- 一機適配萬端:金升陽推出1200W可編程電源,賦能高端裝備製造
技術文章更多>>
- 2026藍牙亞洲大會暨展覽在深啟幕
- 新市場與新場景推動嵌入式係統研發走向統一開發平台
- 維智捷發布中國願景
- 2秒啟動係統 • 資源受限下HMI最優解,米爾RK3506開發板× LVGL Demo演示
- H橋降壓-升壓電路中的交替控製與帶寬優化
技術白皮書下載更多>>
- 車規與基於V2X的車輛協同主動避撞技術展望
- 數字隔離助力新能源汽車安全隔離的新挑戰
- 汽車模塊拋負載的解決方案
- 車用連接器的安全創新應用
- Melexis Actuators Business Unit
- Position / Current Sensors - Triaxis Hall
熱門搜索
Tektronix
Thunderbolt
TI
TOREX
TTI
TVS
UPS電源
USB3.0
USB 3.0主控芯片
USB傳輸速度
usb存儲器
USB連接器
VGA連接器
Vishay
WCDMA功放
WCDMA基帶
Wi-Fi
Wi-Fi芯片
window8
WPG
XILINX
Zigbee
ZigBee Pro
安規電容
按鈕開關
白色家電
保護器件
保險絲管
北鬥定位
北高智

