分享:高效率低成本鋰電池充電電路設計
發布時間:2013-11-14 責任編輯:eliane
【導讀】本文為大家推薦一款低成本的多節串聯鋰電池充電電路設計,該電路為開關電源控製方式,因此效率高,溫升低。文中對電路方案進行了詳細的講解,在了解其工作原理後,工程師們還可以對其進行擴展應用。
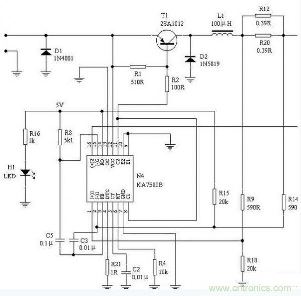
文中所述的集成電路KA7500B是三星公司出品的一顆專用的脈寬調製型開關電源集成控製器,它與TL494完全兼容並可互換。該電路方案如下圖所示。

圖:鋰電池充電電路設計
下麵對該電路的工作原理作說明:
圖中所繪電路本質上是一個電源電路,具有恒流/恒壓輸出功能。它帶有兩路反饋電路,為電流反饋和電壓反饋,其中電流反饋的正、負極對應KA7500B的第1、2腳,輸出電流在電阻R12和R20上產生一壓降,該壓降經R9、R10和R14、R15電阻回饋回來,當KA7500B的第1腳電壓大於第2腳電壓時,KA7500B會減小輸出脈寬(第8、11腳),使電流減小,否則增加脈寬,使輸出電流恒定在預設值,其恒流值符合以下公式:

式中R為R12和R20並聯後的阻值,因此恒流值理論上計算值為735mA。
[page]
電路中的電壓反饋的正、負極對應KA7500B的第16、15腳,在上電後,KA7500B的第14腳輸出穩定的5V電壓,該電壓使LED發光,作為電源指示,同時該5V電壓作為基準電壓,提供給KA7500B的15腳作為電壓基準,輸出電壓經過R19、R10、VR1和R17分壓後,與電壓基準比較,當電壓太大時,則減小脈寬,太小則增加脈寬,使之保持恒定的輸出電壓值,其輸出電壓值符合下列公式:

由於KA7500B的兩路反饋是在其內部是相“與”後再進行控製的,因此當輸出電壓低於恒壓值時,電流反饋起控製作用,當輸出電壓達到8V4後,電壓反饋起控製作用,這樣電路就完成了恒流/恒壓控製功能,其原理與穩壓電源的工作原理完全一樣,隻是該電路為開關電源控製方式,因此效率高,溫升低。
圖中的D1為防止極性反相輸入二極管,D2為開關電源工作的續流二極管,T1工作於開關狀態。
在明白其工作原理後,要想對其進行擴展應用就簡單多了,現分述如下:
1、正常使用時,調整VR1電位器可得到相應的輸出電壓。
2、充不同容量鋰電池:可改變R12和R20的阻值,所需電流值可按照前文所述公式自行計算來設定。若電流太大時,需給T1加裝一散熱片,同時續流二極管應改用1N5822,以承受更大電流。
3、充高電壓鋰電池:隻需改變R10或R17即可,具體所需輸出電壓值可按公式計算後設定。
4、作高精度穩壓電源:其輸出電壓原理與上述一致,但需要注意紋波,可能情況下應加大電路中電感的電感量和濾波電容,以減小紋波。
相關閱讀:
方案對比:三種USB接口充電電路設計方案
http://www.0-fzl.cn/cp-art/80021811
危害鋰電池使用壽命的四大“誤區”
http://www.0-fzl.cn/power-art/80021298
鋰電池短路保護設計:功率MOSFET及驅動電路的選擇與設計
http://www.0-fzl.cn/cp-art/80021668
一款高性價比能耗型鋰電池組均衡充電器設計
http://www.0-fzl.cn/power-art/80021779
特別推薦
- 噪聲中提取真值!瑞盟科技推出MSA2240電流檢測芯片賦能多元高端測量場景
- 10MHz高頻運行!氮矽科技發布集成驅動GaN芯片,助力電源能效再攀新高
- 失真度僅0.002%!力芯微推出超低內阻、超低失真4PST模擬開關
- 一“芯”雙電!聖邦微電子發布雙輸出電源芯片,簡化AFE與音頻設計
- 一機適配萬端:金升陽推出1200W可編程電源,賦能高端裝備製造
技術文章更多>>
- 築基AI4S:摩爾線程全功能GPU加速中國生命科學自主生態
- 一秒檢測,成本降至萬分之一,光引科技把幾十萬的台式光譜儀“搬”到了手腕上
- AI服務器電源機櫃Power Rack HVDC MW級測試方案
- 突破工藝邊界,奎芯科技LPDDR5X IP矽驗證通過,速率達9600Mbps
- 通過直接、準確、自動測量超低範圍的氯殘留來推動反滲透膜保護
技術白皮書下載更多>>
- 車規與基於V2X的車輛協同主動避撞技術展望
- 數字隔離助力新能源汽車安全隔離的新挑戰
- 汽車模塊拋負載的解決方案
- 車用連接器的安全創新應用
- Melexis Actuators Business Unit
- Position / Current Sensors - Triaxis Hall
熱門搜索
微波功率管
微波開關
微波連接器
微波器件
微波三極管
微波振蕩器
微電機
微調電容
微動開關
微蜂窩
位置傳感器
溫度保險絲
溫度傳感器
溫控開關
溫控可控矽
聞泰
穩壓電源
穩壓二極管
穩壓管
無焊端子
無線充電
無線監控
無源濾波器
五金工具
物聯網
顯示模塊
顯微鏡結構
線圈
線繞電位器
線繞電阻



