一種多功能智能充電器的設計
發布時間:2012-02-15
中心議題:
- 智能充電器的硬件結構和軟件設計
- 智能判別、智能充電和智能控製功能
- 反接保護和過充保護功能
充電器通常指的是一種將交流電轉換為低壓直流電的設備。充電器在各個領域用途廣泛,特別是在生活領域被廣泛用於手機、相機、玩具、便攜設備等常用電器。
普通充電器功能單一、zhenduixingqiang。chongdiandianchizhongleijiaoduo,meiyizhongdianchixuyaopeiyizhongchongdianqi,yinciyonghujingchanggouzhijiaoduodechongdianqi,daozhiziyuanlangfei,erqieputongchongdianqiyinweigongnengbuwanshanhuoshiyongbudangdaozhichongdiandianchishoumingjiangdi,shenzhichuxiananquanshigu,feijiudianchiduihuanjinghuizaochenghendawuran。benwenjieshaodechongdianqishijiyuAVR MEGA16單片機為核心智能控製,利用該單片機內部的A/D采樣電池電壓判斷電池類別,然後通過I/O口控製芯片LM2576實現充電功能。本充電器具有智能判別、智能充電、智能控製的優勢,還加入了反接保護和過充保護功能,充電狀態液晶顯示,充電過程清晰明了,人機交互性能優良。
1 係統硬件結構
如圖1所示,本係統由供電電路、微處理器、顯示電路、充電電路、電池判斷電路、反接保護電路等6部分構成。以下重點介紹微處理器電路和充電電路。

圖1 充電器係統框圖
1.1 微處理器
微處理器采用愛特梅爾半導體公司的AVR MEGA16型單片機,這是一款高性能的8位RISC微控製器。芯片內部有8位和16位的計數器定時器(C/T),可作比較器、計數器、外部中斷和PWM(也可作A/D)用於控製輸出。運用Harvard結構概念,具有預取指令的特性,即對程序存儲和數據存取使用不同的存儲器和總線。采用CMOS工藝技術,高速度(50ns)、低功耗、具有SLEEP(休眠)功能。
AVR的指令執行速度可達50ns(20MHz)。采用該芯片的A/D,加一些高精密采樣電阻和旁路電容組成電池判斷電路。
[page]
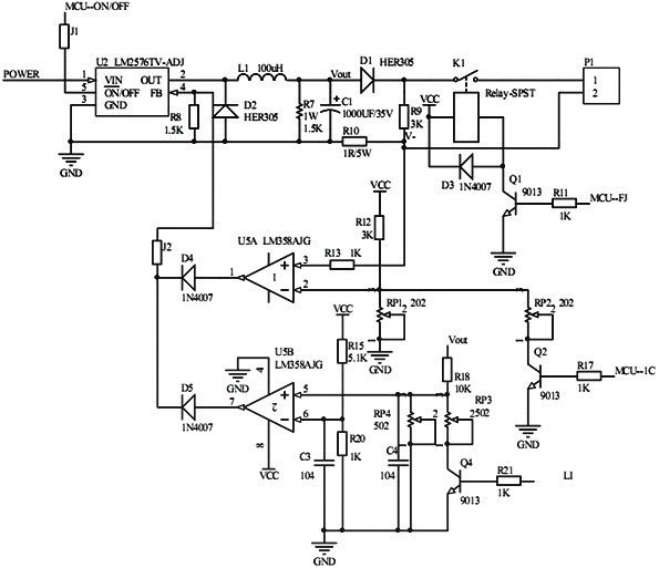
1.2 充電電路
充電功能電路如圖2所示。

圖2 充電單元電路
圖中由LM358的兩個運算放大器構成的比較電路加上外圍器件構成了充電功能電路。比較器2、RP3、RP4構成電壓控製電路,直接作用於LM2576的反饋端。當電池判斷為NI-MH電池時,RP4構成的基準電路控製輸出電壓為2.86V,當電池判斷為Li電池時單片機控製打開Li口控製,RP3構成的基準電路控製輸出電壓為8.4V.由於LM2576芯片內置了反饋,所以直接改變反饋端口電壓即可改變輸出電壓大小。恒流充電時的恒流是通過限流的方法實現的,電路由比較器1、RP1、RP2構成。比較器1與比較器2jibenyuanlixiangtong,zhishizaishuchuduankoutongguogonglvdianzujiangdianliuzhuanhuanweidianyajinxingkongzhi,tongguoduidianyadekongzhishixianduidianliudexianzhi,congerdadaohengliudemude。maichongshihengliuchongdiandianliushixianshitongguodanpianjimeigeyidingshijiandakaiMCU--1C端口,當MCU--1C端口為高低電平時,輸出電流變0.3C,MCU--1C端口為低電平時,輸出電流為0.1C,從而實現電流交替變化達到脈衝式恒流的目標。如圖3所示。

圖3 恒流脈衝式充電電流變化圖
由圖3可以看出,脈衝式恒流充電電流不是單一的0.3C或者單一的0.1C,而是以脈衝的交替方式進行充電。這樣可以對電池起到最大的保護作用,延長電池的使用壽命。
[page]
1.3 電池判斷與極性檢測
(1)電池判斷原理
如表1 所示,我們日常生活實際使用的電池為NI-MH/Ni-Cd、LI電池三種,其中NI-MH/Ni-Cd電池充電方式相同,所以歸為一類。單節NI-MH/Ni-Cd電池電壓為1.2V,欠壓點為1V,當使用時電壓低於1V時電池已經不能正常使用。當電池電壓下降為0.8~1V時電池已經接近損壞需要啟動修複充電;單節LI電池電壓為3.7V,欠壓點為2.5V,當使用中電壓低於2.5V時電池已經不能正常使用。當電池電壓下降為2~2.5V時電池已經接近損壞,需要啟動修複充電。所以根據兩種電池特性我們設計當電池電壓為0.6~4V時為NI-MH/Ni-Cd電池,當電池電壓為4~9V時為LI電池。

表1 電池使用時電壓變化表
(2)反接保護原理
在(zai)輸(shu)出(chu)口(kou)正(zheng)負(fu)端(duan)各(ge)接(jie)有(you)一(yi)個(ge)光(guang)耦(ou),電(dian)池(chi)沒(mei)有(you)接(jie)入(ru)時(shi)光(guang)耦(ou)傳(chuan)回(hui)的(de)信(xin)號(hao)為(wei)兩(liang)個(ge)低(di)電(dian)平(ping),當(dang)有(you)電(dian)池(chi)接(jie)入(ru)時(shi)其(qi)中(zhong)一(yi)個(ge)光(guang)耦(ou)傳(chuan)回(hui)的(de)信(xin)號(hao)為(wei)高(gao)電(dian)平(ping)。當(dang)電(dian)池(chi)正(zheng)接(jie)時(shi)輸(shu)出(chu)端(duan)口(kou)正(zheng)端(duan)的(de)光(guang)耦(ou)傳(chuan)回(hui)的(de)信(xin)號(hao)為(wei)高(gao)電(dian)平(ping),負(fu)端(duan)口(kou)傳(chuan)回(hui)的(de)信(xin)號(hao)為(wei)低(di)電(dian)平(ping)。當(dang)電(dian)池(chi)反(fan)接(jie)時(shi),輸(shu)出(chu)端(duan)口(kou)負(fu)端(duan)的(de)光(guang)耦(ou)傳(chuan)回(hui)的(de)信(xin)號(hao)為(wei)高(gao)電(dian)平(ping),輸(shu)出(chu)端(duan)口(kou)正(zheng)端(duan)傳(chuan)回(hui)信(xin)號(hao)為(wei)高(gao)電(dian)平(ping)。MCU通過判斷光耦傳回的電平高低就可以判斷電池接入與否以及電池是否反接。
2 係統軟件介紹
圖4清晰地展現了主程序的流程,首先開機後對所有使用到的I/O口進行初始化,包括內置ADC電(dian)路(lu)的(de)初(chu)始(shi)化(hua)和(he)其(qi)他(ta)寄(ji)存(cun)器(qi)的(de)初(chu)始(shi)化(hua)。然(ran)後(hou)顯(xian)示(shi)開(kai)機(ji)畫(hua)麵(mian),開(kai)機(ji)默(mo)認(ren)關(guan)閉(bi)反(fan)接(jie)保(bao)護(hu)電(dian)路(lu)和(he)充(chong)電(dian)電(dian)路(lu),然(ran)後(hou)進(jin)入(ru)等(deng)待(dai)電(dian)池(chi)狀(zhuang)態(tai)。電(dian)池(chi)接(jie)入(ru),如(ru)果(guo)電(dian)池(chi)反(fan)接(jie),蜂(feng)鳴(ming)器(qi)報(bao)警(jing),不(bu)打(da)開(kai)反(fan)接(jie)保(bao)護(hu),電(dian)池(chi)正(zheng)接(jie),打(da)開(kai)反(fan)接(jie)保(bao)護(hu)電(dian)路(lu)和(he)充(chong)電(dian)電(dian)路(lu),然(ran)後(hou)進(jin)入(ru)電(dian)池(chi)狀(zhuang)態(tai)判(pan)斷(duan)程(cheng)序(xu),根(gen)據(ju)狀(zhuang)態(tai)選(xuan)取(qu)相(xiang)應(ying)的(de)充(chong)電(dian)方(fang)式(shi),控(kong)製(zhi)充(chong)電(dian)電(dian)路(lu)進(jin)行(xing)充(chong)電(dian),由(you)電(dian)壓(ya)電(dian)流(liu)采(cai)集(ji)電(dian)路(lu)實(shi)時(shi)對(dui)電(dian)池(chi)狀(zhuang)態(tai)進(jin)行(xing)采(cai)集(ji).在收集到的信息反映出電池快充滿時,用涓流充電一段時間後,關閉充電電路防止過充。整個主程序脈絡清晰,配合硬件電路完全實現了充電器的所有功能。

圖4 軟件程序流程圖
3 結束語
智能通用型液晶顯示充電器功能完善、設計新穎,解決了傳統充電器功能單一使用不方便的問題,能延長充電電池使用壽命,具有廣闊的市場前景。
特別推薦
- 噪聲中提取真值!瑞盟科技推出MSA2240電流檢測芯片賦能多元高端測量場景
- 10MHz高頻運行!氮矽科技發布集成驅動GaN芯片,助力電源能效再攀新高
- 失真度僅0.002%!力芯微推出超低內阻、超低失真4PST模擬開關
- 一“芯”雙電!聖邦微電子發布雙輸出電源芯片,簡化AFE與音頻設計
- 一機適配萬端:金升陽推出1200W可編程電源,賦能高端裝備製造
技術文章更多>>
- 三星上演罕見對峙:工會集會討薪,股東隔街抗議
- 摩爾線程實現DeepSeek-V4“Day-0”支持,國產GPU適配再提速
- 築牢安全防線:智能駕駛邁向規模化應用的關鍵挑戰與破局之道
- GPT-Image 2:99%文字準確率,AI生圖告別“鬼畫符”
- 機器人馬拉鬆的勝負手:藏在主板角落裏的“時鍾戰爭”
技術白皮書下載更多>>
- 車規與基於V2X的車輛協同主動避撞技術展望
- 數字隔離助力新能源汽車安全隔離的新挑戰
- 汽車模塊拋負載的解決方案
- 車用連接器的安全創新應用
- Melexis Actuators Business Unit
- Position / Current Sensors - Triaxis Hall
熱門搜索
鑒頻器
江蘇商絡
交流電機
腳踏開關
接觸器接線
接近開關
接口IC
介質電容
介質諧振器
金屬膜電阻
晶體濾波器
晶體諧振器
晶體振蕩器
晶閘管
精密電阻
精密工具
景佑能源
聚合物電容
君耀電子
開發工具
開關
開關電源
開關電源電路
開關二極管
開關三極管
科通
可變電容
可調電感
可控矽
空心線圈

