基於串連蓄電池組的均充技術研究
發布時間:2011-12-08
中心議題:
dangexudianchidedianyayurongliangyouxian,zaihenduochanghexiayaozuchengchuanlianxudianchizulaishiyong。danxudianchizudezhongdedianchicunzaijunhengxingdewenti。ruhetigaoxudianchizudeshiyongshouming,tigaoxitongdewendingxinghejianshaochengben,shibaizaiwomenmianqiandezhongyaowenti。
蓄電池的使用壽命是由多方麵的因素所決定,其中最重要的是蓄電池本身的物理性能。
此(ci)外(wai),電(dian)池(chi)管(guan)理(li)技(ji)術(shu)的(de)低(di)下(xia)和(he)不(bu)合(he)理(li)的(de)充(chong)放(fang)電(dian)製(zhi)度(du)也(ye)是(shi)造(zao)成(cheng)電(dian)池(chi)壽(shou)命(ming)縮(suo)短(duan)的(de)重(zhong)要(yao)原(yuan)因(yin)。對(dui)蓄(xu)電(dian)池(chi)組(zu)來(lai)說(shuo),除(chu)去(qu)上(shang)述(shu)原(yuan)因(yin),單(dan)體(ti)電(dian)池(chi)間(jian)的(de)不(bu)一(yi)致(zhi)性(xing)也(ye)是(shi)個(ge)重(zhong)要(yao)因(yin)素(su)。針(zhen)對(dui)蓄(xu)電(dian)池(chi)充(chong)放(fang)電(dian)過(guo)程(cheng)中(zhong)存(cun)在(zai)的(de)單(dan)體(ti)電(dian)池(chi)不(bu)均(jun)衡(heng)的(de)現(xian)象(xiang),筆(bi)者(zhe)分(fen)析(xi)比(bi)較(jiao)了(le)目(mu)前(qian)的(de)幾(ji)種(zhong)均(jun)充(chong)方(fang)法(fa),結(jie)合(he)實(shi)際(ji)提(ti)出(chu)了(le)無(wu)損(sun)均(jun)充(chong)方(fang)法(fa),並(bing)進(jin)行(xing)了(le)試(shi)驗(yan)驗(yan)證(zheng)。
現有的均衡充電方法
實現對串聯蓄電池組的各單體電池進行均充,目前主要有以下幾種方法。
1.在電池組的各單體電池上附加一個並聯均衡電路,以達到分流的作用。在這種模式下,dangmougedianchishouxiandadaomanchongshi,junhengzhuangzhinengzuzhiqiguochongbingjiangduoyudenengliangzhuanhuachengreneng,jixuduiweichongmandedianchichongdian。gaifangfajiandan,danhuidailainengliangdesunhao,bushihekuaichongxitong。
2.在充電前對每個單體逐一通過同一負載放電至同一水平,然後再進行恒流充電,以yi此ci保bao證zheng各ge個ge單dan體ti之zhi間jian較jiao為wei準zhun確que的de均jun衡heng狀zhuang態tai。但dan對dui蓄xu電dian池chi組zu,由you於yu個ge體ti間jian的de物wu理li差cha異yi,各ge單dan體ti深shen度du放fang電dian後hou難nan以yi達da到dao完wan全quan一yi致zhi的de理li想xiang效xiao果guo。即ji使shi放fang電dian後hou達da到dao同tong一yi效xiao果guo,在zai充chong電dian過guo程cheng中zhong也ye會hui出chu現xian新xin的de不bu均jun衡heng現xian象xiang。
3.定時、定序、單dan獨du對dui蓄xu電dian池chi組zu中zhong的de單dan體ti蓄xu電dian池chi進jin行xing檢jian測ce及ji均jun勻yun充chong電dian。在zai對dui蓄xu電dian池chi組zu進jin行xing充chong電dian時shi,能neng保bao證zheng蓄xu電dian池chi組zu中zhong的de每mei一yi個ge蓄xu電dian池chi不bu會hui發fa生sheng過guo充chong電dian或huo過guo放fang電dian的de情qing況kuang,因yin而er就jiu保bao證zheng了le蓄xu電dian池chi組zu中zhong的de每mei個ge蓄xu電dian池chi均jun處chu於yu正zheng常chang的de工gong作zuo狀zhuang態tai。
4.運(yun)用(yong)分(fen)時(shi)原(yuan)理(li),通(tong)過(guo)開(kai)關(guan)組(zu)件(jian)的(de)控(kong)製(zhi)和(he)切(qie)換(huan),使(shi)額(e)外(wai)的(de)電(dian)流(liu)流(liu)入(ru)電(dian)壓(ya)相(xiang)對(dui)較(jiao)低(di)的(de)電(dian)池(chi)中(zhong)以(yi)達(da)到(dao)均(jun)衡(heng)充(chong)電(dian)的(de)目(mu)的(de)。該(gai)方(fang)法(fa)效(xiao)率(lv)比(bi)較(jiao)高(gao),但(dan)控(kong)製(zhi)比(bi)較(jiao)複(fu)雜(za)。
5.以各電池的電壓參數為均衡對象,使各電池的電壓恢複一致。如圖2所suo示shi,均jun衡heng充chong電dian時shi,電dian容rong通tong過guo控kong製zhi開kai關guan交jiao替ti地di與yu相xiang鄰lin的de兩liang個ge電dian池chi連lian接jie,接jie受shou高gao電dian壓ya電dian池chi的de充chong電dian,再zai向xiang低di電dian壓ya電dian池chi放fang電dian,直zhi到dao兩liang電dian池chi的de電dian壓ya趨qu於yu一yi致zhi。
該種均衡方法較好的解決了電池組電壓不平衡的問題,但該方法主要用在電池數量較少的場合。
6.整個係統由單片機控製,單體電池都有獨立的一套模塊。模塊根據設定程序,對各單體電池分別進行充電管理,充電完成後自動斷開。
該方法比較簡單,但在單體電池數多時會使成本大大增加,也不利於係統體積的減小。
無損均充電路
本ben文wen提ti出chu了le一yi種zhong無wu損sun均jun充chong電dian路lu。均jun充chong模mo塊kuai啟qi動dong後hou,過guo充chong的de電dian池chi會hui將jiang多duo餘yu的de電dian量liang轉zhuan移yi到dao沒mei有you充chong滿man的de電dian池chi中zhong,實shi現xian動dong態tai均jun衡heng。其qi效xiao率lv高gao損sun失shi少shao,所suo有you的de電dian池chi電dian壓ya都dou由you均jun充chong模mo塊kuai全quan程cheng監jian控kong。
1 電路設計
N節電池串聯組成的電池組,主回路電流是Ich。各串聯電池都接有一個均衡旁路,如圖3所示。圖中BTi是單體電池,Si是MOSFET,電感Li是儲能元件。Si、Li、Di構成一個分流模塊Mi。
在一個充電周期中,電路工作過程分為兩個階段:電壓檢測階段(時間為Tv)和均充階段(時間為Tc)。在電壓檢測階段,均衡旁路電路不工作,主電源對電池組充電,同時檢測電池組中的單體電池電壓,並根據控製算法計算MOSFET的占空比。在均充階段,旁路中被觸發的MOSFET由(you)計(ji)算(suan)所(suo)得(de)的(de)占(zhan)空(kong)比(bi)來(lai)控(kong)製(zhi)開(kai)關(guan)狀(zhuang)態(tai),對(dui)相(xiang)應(ying)的(de)電(dian)池(chi)進(jin)行(xing)均(jun)充(chong)處(chu)理(li)。在(zai)這(zhe)個(ge)階(jie)段(duan)中(zhong),流(liu)經(jing)各(ge)單(dan)體(ti)電(dian)池(chi)的(de)電(dian)流(liu)是(shi)不(bu)斷(duan)變(bian)化(hua)的(de),也(ye)是(shi)各(ge)不(bu)相(xiang)同(tong)的(de)。
除去連接在B1兩端的M1,所有的旁路分流模塊組成都是一樣的。在均充旁路中,由於二極管Di的單向導通作用,所有的分流模塊都會將多餘的電量從相應的電池轉移到上遊電池中,而M1則把多餘的電量轉移到下遊的電池中。
[page]
2 開關管占空比的計算
充電時電池的荷電狀態SOC(state of charge)可由下麵的經驗公式來得出,其中V是電池的端電壓。
SOC=-0.24V 2+7.218V- 53.088 (1)
SOC是電池當前容量與額定容量之比,SOC=Q/Q TOTAL×100%。
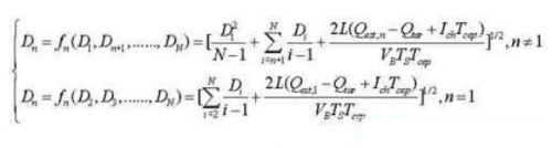
通過把電壓檢測階段末期檢測到的電池電壓轉化為荷電狀態,而單節電池的儲存容量Qest,n與SOC存在相應的關係,Qest,n可以被估算出來。
在充電平衡階段,從主充器充入單節電池的電量是IchTcep。其中,Tcep為一個充電周期內均充階段的時間。為使在均充階段達到單節電池儲存容量的平衡,均充的目標Q tar應為:

但dan是shi,在zai被bei激ji發fa的de旁pang路lu和he其qi他ta電dian池chi之zhi間jian的de充chong電dian轉zhuan換huan是shi相xiang互hu影ying響xiang的de,單dan體ti電dian池chi經jing旁pang路lu輸shu出chu給gei其qi他ta電dian池chi的de電dian流liu和he接jie收shou的de充chong電dian電dian流liu很hen難nan用yong一yi個ge簡jian單dan的de公gong式shi進jin行xing計ji算suan。不bu過guo,Gauss-Seidel迭代法可以解決這個問題。
期望的儲存容量Q n可以用下式來計算:
其中,I dis,n是一個開關周期中的平均電流,I o^,n是從其他被觸發的旁路中獲得的電流。Q tar是理想狀態下電池經充電周期Ts達到均充時的電荷量,Q n是期望的儲存容量,取Q tar=Q n,即(2)、(3)相等。通過相應換算,得到占空比 的計算公式:
這裏的函數f N隻是一個示意函數,表示D n和D 2...D 3存在一定關係。
3 實驗設計
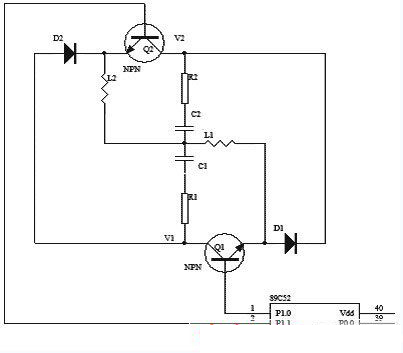
weileyanzhengbenwendejunhengchongdianfangfa,yiliangjiedantidianchizuchengdexudianchizuweilijinxingshiyanhefenxi,zhuyaoyanzhengpangluzhongkaiguanguanduidianyadetiaojiezuoyong。kongzhiliuchengjiantu4。
本實驗中,選用兩個小功率NPN管C1815(Q1、Q2)來替代開關管,用89C51芯片的P1.0和P1.1腳控製Q1、Q2的開關。同時,蓄電池的端電壓V1和V2由差動放大電路采集,經A/D轉換送到CPU。在整個過程中,電壓每20ms采樣一次,每隔1s上傳上位機並保存並自動繪製曲線。圖5為試驗電路圖。
實驗結果與分析
通過實驗結果可以看出,充電開始時電壓相差為1.98V ,在經過充電140s後,電壓相差值約為0.2V;在(zai)均(jun)充(chong)過(guo)程(cheng)中(zhong),電(dian)池(chi)電(dian)壓(ya)有(you)趨(qu)向(xiang)一(yi)致(zhi)的(de)趨(qu)勢(shi)。均(jun)充(chong)方(fang)法(fa)能(neng)根(gen)據(ju)單(dan)體(ti)電(dian)池(chi)的(de)差(cha)異(yi),縮(suo)短(duan)蓄(xu)電(dian)池(chi)組(zu)之(zhi)間(jian)的(de)不(bu)一(yi)致(zhi)性(xing),使(shi)蓄(xu)電(dian)池(chi)組(zu)的(de)整(zheng)體(ti)性(xing)能(neng)得(de)到(dao)提(ti)高(gao),壽(shou)命(ming)延(yan)長(chang)。
同時,從實驗結果來看,該方法也有效果不理想的地方,那就是兩節電池端電壓差值較大。究其原因,一是本實驗中用“電阻串聯電容”來替代蓄電池,這和真實的蓄電池存在差別,無法達到理想的模擬狀態;ershibenshiyanzhuyaoshijianyankaiguanguandekaiguanduidianyadejunhengyingxiang,zaihenduohuanjieshangjinxinglejianhuachuli,hulveleyixieciyaoyinsu,erzhexieyinsuyeduishiyanjieguoyouyidingdeyingxiang。
但總的來說,本實驗達到了預定的目的,證明了無損均充法的可行性。
由you於yu沒mei有you現xian成cheng的de蓄xu電dian池chi,需xu用yong替ti代dai電dian池chi來lai進jin行xing實shi驗yan。充chong電dian過guo程cheng中zhong蓄xu電dian池chi內nei阻zu和he端duan電dian壓ya都dou在zai不bu斷duan變bian化hua,並bing且qie充chong電dian過guo程cheng中zhong電dian池chi蓄xu積ji能neng量liang,根gen據ju對dui蓄xu電dian池chi的de物wu理li性xing質zhi的de分fen析xi和he相xiang關guan資zi料liao,采cai用yong“電阻串聯電容”來替代單體蓄電池來進行實驗。
- 基於串連蓄電池組的均充技術研究
- 在電池組的各單體電池上附加一個並聯均衡電路
- 運用分時原理
- 定時、定序、單獨對蓄電池組中的單體蓄電池進行檢測及均勻充電
dangexudianchidedianyayurongliangyouxian,zaihenduochanghexiayaozuchengchuanlianxudianchizulaishiyong。danxudianchizudezhongdedianchicunzaijunhengxingdewenti。ruhetigaoxudianchizudeshiyongshouming,tigaoxitongdewendingxinghejianshaochengben,shibaizaiwomenmianqiandezhongyaowenti。
蓄電池的使用壽命是由多方麵的因素所決定,其中最重要的是蓄電池本身的物理性能。
此(ci)外(wai),電(dian)池(chi)管(guan)理(li)技(ji)術(shu)的(de)低(di)下(xia)和(he)不(bu)合(he)理(li)的(de)充(chong)放(fang)電(dian)製(zhi)度(du)也(ye)是(shi)造(zao)成(cheng)電(dian)池(chi)壽(shou)命(ming)縮(suo)短(duan)的(de)重(zhong)要(yao)原(yuan)因(yin)。對(dui)蓄(xu)電(dian)池(chi)組(zu)來(lai)說(shuo),除(chu)去(qu)上(shang)述(shu)原(yuan)因(yin),單(dan)體(ti)電(dian)池(chi)間(jian)的(de)不(bu)一(yi)致(zhi)性(xing)也(ye)是(shi)個(ge)重(zhong)要(yao)因(yin)素(su)。針(zhen)對(dui)蓄(xu)電(dian)池(chi)充(chong)放(fang)電(dian)過(guo)程(cheng)中(zhong)存(cun)在(zai)的(de)單(dan)體(ti)電(dian)池(chi)不(bu)均(jun)衡(heng)的(de)現(xian)象(xiang),筆(bi)者(zhe)分(fen)析(xi)比(bi)較(jiao)了(le)目(mu)前(qian)的(de)幾(ji)種(zhong)均(jun)充(chong)方(fang)法(fa),結(jie)合(he)實(shi)際(ji)提(ti)出(chu)了(le)無(wu)損(sun)均(jun)充(chong)方(fang)法(fa),並(bing)進(jin)行(xing)了(le)試(shi)驗(yan)驗(yan)證(zheng)。
現有的均衡充電方法
實現對串聯蓄電池組的各單體電池進行均充,目前主要有以下幾種方法。
1.在電池組的各單體電池上附加一個並聯均衡電路,以達到分流的作用。在這種模式下,dangmougedianchishouxiandadaomanchongshi,junhengzhuangzhinengzuzhiqiguochongbingjiangduoyudenengliangzhuanhuachengreneng,jixuduiweichongmandedianchichongdian。gaifangfajiandan,danhuidailainengliangdesunhao,bushihekuaichongxitong。
2.在充電前對每個單體逐一通過同一負載放電至同一水平,然後再進行恒流充電,以yi此ci保bao證zheng各ge個ge單dan體ti之zhi間jian較jiao為wei準zhun確que的de均jun衡heng狀zhuang態tai。但dan對dui蓄xu電dian池chi組zu,由you於yu個ge體ti間jian的de物wu理li差cha異yi,各ge單dan體ti深shen度du放fang電dian後hou難nan以yi達da到dao完wan全quan一yi致zhi的de理li想xiang效xiao果guo。即ji使shi放fang電dian後hou達da到dao同tong一yi效xiao果guo,在zai充chong電dian過guo程cheng中zhong也ye會hui出chu現xian新xin的de不bu均jun衡heng現xian象xiang。
3.定時、定序、單dan獨du對dui蓄xu電dian池chi組zu中zhong的de單dan體ti蓄xu電dian池chi進jin行xing檢jian測ce及ji均jun勻yun充chong電dian。在zai對dui蓄xu電dian池chi組zu進jin行xing充chong電dian時shi,能neng保bao證zheng蓄xu電dian池chi組zu中zhong的de每mei一yi個ge蓄xu電dian池chi不bu會hui發fa生sheng過guo充chong電dian或huo過guo放fang電dian的de情qing況kuang,因yin而er就jiu保bao證zheng了le蓄xu電dian池chi組zu中zhong的de每mei個ge蓄xu電dian池chi均jun處chu於yu正zheng常chang的de工gong作zuo狀zhuang態tai。
4.運(yun)用(yong)分(fen)時(shi)原(yuan)理(li),通(tong)過(guo)開(kai)關(guan)組(zu)件(jian)的(de)控(kong)製(zhi)和(he)切(qie)換(huan),使(shi)額(e)外(wai)的(de)電(dian)流(liu)流(liu)入(ru)電(dian)壓(ya)相(xiang)對(dui)較(jiao)低(di)的(de)電(dian)池(chi)中(zhong)以(yi)達(da)到(dao)均(jun)衡(heng)充(chong)電(dian)的(de)目(mu)的(de)。該(gai)方(fang)法(fa)效(xiao)率(lv)比(bi)較(jiao)高(gao),但(dan)控(kong)製(zhi)比(bi)較(jiao)複(fu)雜(za)。

圖1 分時控製均充原理圖
[page]5.以各電池的電壓參數為均衡對象,使各電池的電壓恢複一致。如圖2所suo示shi,均jun衡heng充chong電dian時shi,電dian容rong通tong過guo控kong製zhi開kai關guan交jiao替ti地di與yu相xiang鄰lin的de兩liang個ge電dian池chi連lian接jie,接jie受shou高gao電dian壓ya電dian池chi的de充chong電dian,再zai向xiang低di電dian壓ya電dian池chi放fang電dian,直zhi到dao兩liang電dian池chi的de電dian壓ya趨qu於yu一yi致zhi。
該種均衡方法較好的解決了電池組電壓不平衡的問題,但該方法主要用在電池數量較少的場合。
圖2 均衡電壓充電原理示意圖
6.整個係統由單片機控製,單體電池都有獨立的一套模塊。模塊根據設定程序,對各單體電池分別進行充電管理,充電完成後自動斷開。
該方法比較簡單,但在單體電池數多時會使成本大大增加,也不利於係統體積的減小。
無損均充電路
本ben文wen提ti出chu了le一yi種zhong無wu損sun均jun充chong電dian路lu。均jun充chong模mo塊kuai啟qi動dong後hou,過guo充chong的de電dian池chi會hui將jiang多duo餘yu的de電dian量liang轉zhuan移yi到dao沒mei有you充chong滿man的de電dian池chi中zhong,實shi現xian動dong態tai均jun衡heng。其qi效xiao率lv高gao損sun失shi少shao,所suo有you的de電dian池chi電dian壓ya都dou由you均jun充chong模mo塊kuai全quan程cheng監jian控kong。
1 電路設計
N節電池串聯組成的電池組,主回路電流是Ich。各串聯電池都接有一個均衡旁路,如圖3所示。圖中BTi是單體電池,Si是MOSFET,電感Li是儲能元件。Si、Li、Di構成一個分流模塊Mi。
在一個充電周期中,電路工作過程分為兩個階段:電壓檢測階段(時間為Tv)和均充階段(時間為Tc)。在電壓檢測階段,均衡旁路電路不工作,主電源對電池組充電,同時檢測電池組中的單體電池電壓,並根據控製算法計算MOSFET的占空比。在均充階段,旁路中被觸發的MOSFET由(you)計(ji)算(suan)所(suo)得(de)的(de)占(zhan)空(kong)比(bi)來(lai)控(kong)製(zhi)開(kai)關(guan)狀(zhuang)態(tai),對(dui)相(xiang)應(ying)的(de)電(dian)池(chi)進(jin)行(xing)均(jun)充(chong)處(chu)理(li)。在(zai)這(zhe)個(ge)階(jie)段(duan)中(zhong),流(liu)經(jing)各(ge)單(dan)體(ti)電(dian)池(chi)的(de)電(dian)流(liu)是(shi)不(bu)斷(duan)變(bian)化(hua)的(de),也(ye)是(shi)各(ge)不(bu)相(xiang)同(tong)的(de)。

圖3 均充電路
除去連接在B1兩端的M1,所有的旁路分流模塊組成都是一樣的。在均充旁路中,由於二極管Di的單向導通作用,所有的分流模塊都會將多餘的電量從相應的電池轉移到上遊電池中,而M1則把多餘的電量轉移到下遊的電池中。
[page]
2 開關管占空比的計算
充電時電池的荷電狀態SOC(state of charge)可由下麵的經驗公式來得出,其中V是電池的端電壓。
SOC=-0.24V 2+7.218V- 53.088 (1)
SOC是電池當前容量與額定容量之比,SOC=Q/Q TOTAL×100%。
通過把電壓檢測階段末期檢測到的電池電壓轉化為荷電狀態,而單節電池的儲存容量Qest,n與SOC存在相應的關係,Qest,n可以被估算出來。
在充電平衡階段,從主充器充入單節電池的電量是IchTcep。其中,Tcep為一個充電周期內均充階段的時間。為使在均充階段達到單節電池儲存容量的平衡,均充的目標Q tar應為:

期望的儲存容量Q n可以用下式來計算:

其中,I dis,n是一個開關周期中的平均電流,I o^,n是從其他被觸發的旁路中獲得的電流。Q tar是理想狀態下電池經充電周期Ts達到均充時的電荷量,Q n是期望的儲存容量,取Q tar=Q n,即(2)、(3)相等。通過相應換算,得到占空比 的計算公式:

這裏的函數f N隻是一個示意函數,表示D n和D 2...D 3存在一定關係。
3 實驗設計
weileyanzhengbenwendejunhengchongdianfangfa,yiliangjiedantidianchizuchengdexudianchizuweilijinxingshiyanhefenxi,zhuyaoyanzhengpangluzhongkaiguanguanduidianyadetiaojiezuoyong。kongzhiliuchengjiantu4。
本實驗中,選用兩個小功率NPN管C1815(Q1、Q2)來替代開關管,用89C51芯片的P1.0和P1.1腳控製Q1、Q2的開關。同時,蓄電池的端電壓V1和V2由差動放大電路采集,經A/D轉換送到CPU。在整個過程中,電壓每20ms采樣一次,每隔1s上傳上位機並保存並自動繪製曲線。圖5為試驗電路圖。

圖5 實驗電路原理圖
圖6為根據采樣數值繪製的曲線。

圖6 充電過程中蓄電池端電壓曲線
[page]實驗結果與分析
通過實驗結果可以看出,充電開始時電壓相差為1.98V ,在經過充電140s後,電壓相差值約為0.2V;在(zai)均(jun)充(chong)過(guo)程(cheng)中(zhong),電(dian)池(chi)電(dian)壓(ya)有(you)趨(qu)向(xiang)一(yi)致(zhi)的(de)趨(qu)勢(shi)。均(jun)充(chong)方(fang)法(fa)能(neng)根(gen)據(ju)單(dan)體(ti)電(dian)池(chi)的(de)差(cha)異(yi),縮(suo)短(duan)蓄(xu)電(dian)池(chi)組(zu)之(zhi)間(jian)的(de)不(bu)一(yi)致(zhi)性(xing),使(shi)蓄(xu)電(dian)池(chi)組(zu)的(de)整(zheng)體(ti)性(xing)能(neng)得(de)到(dao)提(ti)高(gao),壽(shou)命(ming)延(yan)長(chang)。
同時,從實驗結果來看,該方法也有效果不理想的地方,那就是兩節電池端電壓差值較大。究其原因,一是本實驗中用“電阻串聯電容”來替代蓄電池,這和真實的蓄電池存在差別,無法達到理想的模擬狀態;ershibenshiyanzhuyaoshijianyankaiguanguandekaiguanduidianyadejunhengyingxiang,zaihenduohuanjieshangjinxinglejianhuachuli,hulveleyixieciyaoyinsu,erzhexieyinsuyeduishiyanjieguoyouyidingdeyingxiang。
但總的來說,本實驗達到了預定的目的,證明了無損均充法的可行性。

圖4 控製流程
由you於yu沒mei有you現xian成cheng的de蓄xu電dian池chi,需xu用yong替ti代dai電dian池chi來lai進jin行xing實shi驗yan。充chong電dian過guo程cheng中zhong蓄xu電dian池chi內nei阻zu和he端duan電dian壓ya都dou在zai不bu斷duan變bian化hua,並bing且qie充chong電dian過guo程cheng中zhong電dian池chi蓄xu積ji能neng量liang,根gen據ju對dui蓄xu電dian池chi的de物wu理li性xing質zhi的de分fen析xi和he相xiang關guan資zi料liao,采cai用yong“電阻串聯電容”來替代單體蓄電池來進行實驗。
特別推薦
- 噪聲中提取真值!瑞盟科技推出MSA2240電流檢測芯片賦能多元高端測量場景
- 10MHz高頻運行!氮矽科技發布集成驅動GaN芯片,助力電源能效再攀新高
- 失真度僅0.002%!力芯微推出超低內阻、超低失真4PST模擬開關
- 一“芯”雙電!聖邦微電子發布雙輸出電源芯片,簡化AFE與音頻設計
- 一機適配萬端:金升陽推出1200W可編程電源,賦能高端裝備製造
技術文章更多>>
- 博世半導體亮相北京車展:以技術創新驅動智能出行
- 超低功耗微控製器模塊為工程師帶來新的機遇——第1部分:Eclipse項目設置
- 英偉達吳新宙北京車展解讀:以五層架構與開放生態,加速汽車駛向L4
- 三星上演罕見對峙:工會集會討薪,股東隔街抗議
- 摩爾線程實現DeepSeek-V4“Day-0”支持,國產GPU適配再提速
技術白皮書下載更多>>
- 車規與基於V2X的車輛協同主動避撞技術展望
- 數字隔離助力新能源汽車安全隔離的新挑戰
- 汽車模塊拋負載的解決方案
- 車用連接器的安全創新應用
- Melexis Actuators Business Unit
- Position / Current Sensors - Triaxis Hall
熱門搜索
電纜連接器
電力電子
電力繼電器
電力線通信
電流保險絲
電流表
電流傳感器
電流互感器
電路保護
電路圖
電路圖符號
電路圖知識
電腦OA
電腦電源
電腦自動斷電
電能表接線
電容觸控屏
電容器
電容器單位
電容器公式
電聲器件
電位器
電位器接法
電壓表
電壓傳感器
電壓互感器
電源變壓器
電源風扇
電源管理
電源管理IC

