電動車用48V (20A·h)蓄電池充電器的研究
發布時間:2011-10-28
中心議題:
- 蓄電池充電器的原理與硬件設計
- 蓄電池充電器的充電策略與算法設計
解決方案:
- 蓄電池恒流充電電流的選擇
- 蓄電池恒壓充電電壓的選擇
影響電動車蓄電池性能的因素多種多樣,如電動車的裝配性能、行駛電流、充電策略等。其中蓄電池的充電過程對其壽命影響最大,過充電、充電不足是引起蓄電池故障的主要原因。所以,必須通過設計合理的充電策略和充電算法以有效地減少蓄電池的損傷、減少充電損耗、提高充電速度。本文在研究電動車用蓄電池特性及其充電策略和充電算法的基礎上,研製了一款基於P IC16C712單片機的4段式(涓流短時充電、恒流快速充電、恒壓均衡充電、浮充電) 48V (20A·h)蓄電池充電器。該充電器以P IC16C712作為實時監控和中心控製單元,采用PWM DC-DC全橋變換器作為主電路,使得該充電器能夠根據蓄電池的充電特性自動調節輸出電壓、電流,進行智能充電,並且能夠對充電器的運行狀態進行實時監測,若有異常,能及時地進行保護。此外,該充電器還具有體積小、重量輕、精度高、充電速度快、性能穩定等顯著優點。
1 蓄電池充電器的原理與硬件設計
1. 1 蓄電池充電器的總體設計
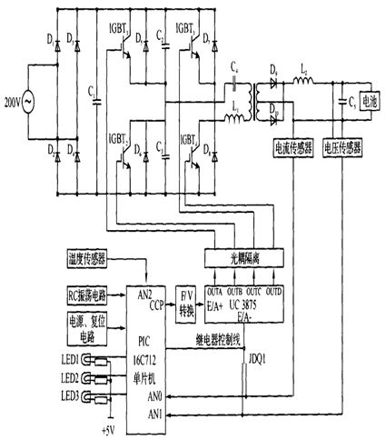
目前,電動車電池作為一種儲能裝置,主要以鉛酸蓄電池為主,充電器是專門針對鉛酸蓄電池所設計的。傳統的蓄電池充電器采用電流/電壓負反饋的方法來達到恒流/恒壓充電的目的,為了實現充電過程各種工作參量的實時監測及智能多段式充電策略的精確控製,引入電流/電壓反饋環,應用P IC16C712 單片機及相應的控製電路,其硬件結構框圖如圖1所示,電路圖如圖2所示。

圖1 硬件結構框圖

圖2 電路原理圖
由圖1和圖2可以看出,蓄電池充電器主要由開關電源單元(電源變壓器、整流電路及濾波電路)和監測與控製單元(傳感器、電源專用集成芯片UC3875及微控製器P IC16C712)兩部分組成。
[page]
在開關電源單元,單相220V /50Hz的交流電需經過全橋整流及大電容低頻濾波穩壓,然後經過4隻IGBT器件IGBTl ~ IGBT4 組成的全橋逆變器可得到脈寬可調的高頻交流電。經高頻變壓器耦合到副邊,再經整流管D9 和D10整流和電感L2、電容C5 濾波,由此可以得到大小可變的低紋波直流電壓。
根據實際需要,監測與控製單元選擇的單片機型號是由M ICROCH IP公司推出的P IC16C712,其內部有容量為1KB ×14 的EPROM、128 ×8 的RAM,此外,還包括4個8位A /D, 3個定時器和1個CCP模塊。充電器的電壓和電流控製信號是由P IC16C712的CCP模塊輸出,經過F /V轉換之後輸入到由美國Unitrode公司生產的移相式開關電源專用集成芯片UC3875的誤差放大器輸入端E /A + ,反相輸入端E /A - 接主電路輸出直流電流或直流電壓反饋信號,二者之間的切換由P IC16C712單片機控製中間繼電器實現。
1. 2 蓄電池充電器的溫度信號采集電路
在充電過程中,蓄電池的溫度是一個非常重要的參數。因為鉛酸蓄電池的電壓具有負溫度係數,其值為- 4mV /℃,對於一個在環境溫度為25℃時工作很理想的充電器在環境溫度降到0℃時,蓄電池將出現充電不足的現象;而當環境溫度升高到50℃時,蓄電池將出現過充電的現象,這將導致蓄電池壽命縮短。
因此,設計良好的充電器應具有溫度檢測功能並能夠根據不同的環境溫度調整充電過程中的各轉換電壓值;同tong時shi,充chong電dian器qi還hai應ying具ju備bei溫wen度du保bao護hu功gong能neng,在zai充chong電dian過guo程cheng中zhong,當dang蓄xu電dian池chi溫wen度du超chao出chu限xian定ding的de溫wen度du範fan圍wei時shi充chong電dian器qi應ying立li即ji停ting止zhi充chong電dian或huo進jin入ru涓juan流liu充chong電dian,並bing且qiePIC16C712應點亮故障指示燈以提示用戶出現何種異常。
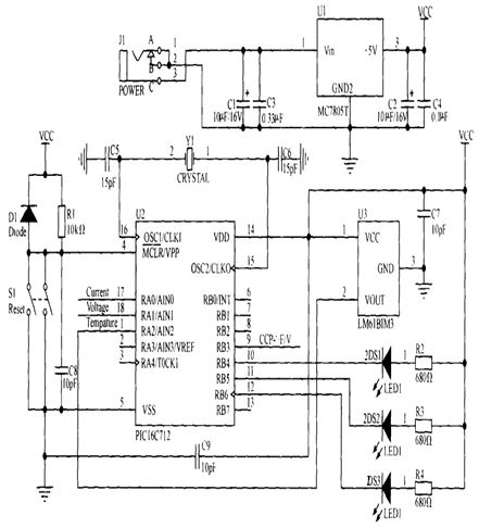
由上分析可知,溫度檢測的準確性將在很大程度上影響充電器的性能。為此,利用LM61B IM3溫度傳感器設計了溫度檢測電路,如圖3所示,該傳感器可以測量的溫度範圍為- 25℃~ + 85℃,線性度為10mV /℃,即:
![]()

圖3 溫度采集電路圖
2 蓄電池充電器的充電策略與算法設計
2. 1 蓄電池充電器的充電流程
根據鉛酸蓄電池的特點,將其充電過程分為4個階段:涓流短時充電、恒流快速充電、恒壓均衡充電、浮(fu)充(chong)電(dian)。其(qi)中(zhong)第(di)一(yi)階(jie)段(duan)和(he)第(di)二(er)階(jie)段(duan)均(jun)為(wei)恒(heng)流(liu)充(chong)電(dian),采(cai)取(qu)這(zhe)種(zhong)策(ce)略(lve)是(shi)因(yin)為(wei)實(shi)驗(yan)研(yan)究(jiu)證(zheng)明(ming)多(duo)段(duan)恒(heng)流(liu)充(chong)電(dian)有(you)利(li)於(yu)充(chong)入(ru)更(geng)多(duo)的(de)電(dian)量(liang)且(qie)可(ke)以(yi)減(jian)少(shao)對(dui)蓄(xu)電(dian)池(chi)的(de)損(sun)傷(shang)、延長使用壽命。充電過程中各個階段充電電壓、充電電流隨時間變化的曲線如圖4所示。

圖4 充電流程曲線。
[page]
(1)涓流短時充電( T0 - T1 )
蓄電池在充電初期可能已處於深度放電狀態(或可能已經處於受損的狀態) ,為避免對蓄電池充電電流過大造成"熱失控", P IC16C712danpianjitongguoshishijiancexudianchidedianya,duixudianchijinxingwendingdexiaodianliujuanliuchongdian,zheyangyouliyujihuoxudianchineidefanyingwuzhi,bufenhuifushousundexudianchidanyuan。zaijuanliuchongdianjieduan,xudianchidianyakaishihuanmanshangsheng,dangxudianchidianyashangshengdaonengjieshoudadianliuchongdiandeyuzhishizezhuanruhengliukuaisuchongdianjieduan。
(2)恒流快速充電( T1 - T2 )
該階段充電電流保持恒定,蓄電池電壓上升較快,當電壓上升至均衡充電壓閾值時,則轉入恒壓均衡充電階段。
(3)恒壓均衡充電( T2 - T3 )
該階段充電電壓保持恒定,蓄電池容量快速恢複。充電電流逐漸減小,當電流下降至某一閾值時,自動轉入浮充電階段。
(4)浮充電( T3 - )
該階段主要用來補充蓄電池自放電所消耗的能量,此時標誌著充電過程結束。
2. 2 蓄電池充電器的關鍵技術
2. 2. 1 蓄電池恒流充電電流的選擇
充電過程中包含兩個恒流充電過程:涓流短時充電和恒流快速充電。
涓流短時充電電流的選擇應該根據蓄電池的剩餘電量進行選擇。經過大量的實驗研究表明,對於放電深度為80% ~100%的蓄電池,充電電流定在0. 2~0. 4A比較合適。
恒流快速充電電流的選擇要綜合考慮蓄電池容量、內阻、對充電時間的要求、製造成本等多方麵因素。按照應用經驗,普遍認為,該充電電流設置為0. 15~0. 3 C對蓄電池比較合適。電動自行車用48V (20A·h)鉛酸蓄電池時采用的是20℃標稱,但是實際容量往往隻能達到15~17A·h.因此,依據該經驗看法,充電電流應大致定在2. 25~5. 1 A之間,平均為3. 675A.
有設計者認為減小充電電流具有3個方麵的優點:
(1)可以使單位時間內產生的熱量降低,有利於在蓄電池的使用壽命末期和夏季保證充電質量;
(2)可以減少極化(歐姆極化、濃差極化、電化學極化)現象的影響,有利於冬季充電;
(3)可以降低充電器的輸出功率,製造成本下降。但是也有設計者認為,電動車用蓄電池以較大電流短時間放電,充電接受率高, 所以可以增大充電電流(甚至推薦為5A)以提高充電速度。
通過對浙江天能、浙江超威、英國IBT和日本鬆下等電動車用48V ( 20A·h)蓄電池進行了長期的可靠性實驗。在充電時,采用平均值為3. 5A並根據環境溫度動態小幅度調整的恒流快速充電電流,蓄電池沒有明顯發熱,充電過程穩定可靠。
2. 2. 2 蓄電池恒壓充電電壓的選擇
恒heng壓ya充chong電dian電dian壓ya的de選xuan擇ze非fei常chang關guan鍵jian,因yin為wei它ta不bu能neng在zai很hen寬kuan的de範fan圍wei內nei調tiao整zheng。確que定ding這zhe個ge參can數shu不bu但dan需xu要yao對dui蓄xu電dian池chi有you較jiao為wei深shen人ren的de了le解jie,還hai需xu要yao對dui充chong電dian策ce略lve等deng因yin素su進jin行xing考kao慮lv。
蓄(xu)電(dian)池(chi)在(zai)充(chong)電(dian)時(shi),正(zheng)極(ji)上(shang)的(de)析(xi)氧(yang)速(su)率(lv)與(yu)施(shi)加(jia)的(de)充(chong)電(dian)電(dian)壓(ya)成(cheng)正(zheng)比(bi),而(er)氧(yang)傳(chuan)輸(shu)到(dao)負(fu)極(ji)並(bing)溶(rong)解(jie)在(zai)負(fu)極(ji)表(biao)麵(mian)液(ye)膜(mo)中(zhong)進(jin)行(xing)還(hai)原(yuan)的(de)速(su)度(du)受(shou)到(dao)限(xian)製(zhi),即(ji)氧(yang)的(de)析(xi)出(chu)快(kuai)於(yu)還(hai)原(yuan)時(shi),複(fu)合(he)效(xiao)率(lv)就(jiu)下(xia)降(jiang),造(zao)成(cheng)失(shi)水(shui)。通(tong)常(chang)情(qing)況(kuang)下(xia), 48V 閥控鉛酸蓄電池的浮充電壓設置在55 -55. 6 V,可以保證蓄電池長期處於充電狀態且極少失水。循環使用蓄電池最高充電電壓為58. 8V,如果超過就會使複合效率急劇下降,從而影響電池的使用壽命。
2. 2. 3 蓄電池是否充滿的判定
對蓄電池在充電過程中是否已充滿的判斷是充電器的重要指標。如果蓄電池未充滿而錯判為充滿將導致蓄電池欠充;反之,則將導致蓄電池過充。這兩種情況都會嚴重影響蓄電池的壽命。目前判斷蓄電池是否充滿的控製準則有:定時控製、電壓控製(包含最高電壓、電壓負增量、電壓零增量等)、溫度控製(包括最高溫度、最高溫升、溫度變化率等)、電流控製(包含最小電流、電流變化量等)、動態內阻控製等。
在zai實shi際ji應ying用yong中zhong,如ru果guo以yi單dan一yi的de控kong製zhi的de方fang式shi都dou將jiang不bu可ke避bi免mian地di存cun在zai缺que陷xian。比bi如ru,在zai恒heng壓ya均jun衡heng充chong電dian過guo程cheng中zhong,電dian壓ya保bao持chi恒heng定ding,電dian流liu會hui隨sui著zhe充chong電dian的de進jin程cheng逐zhu漸jian減jian小xiao,當dang小xiao到dao一yi定ding程cheng度du電dian流liu將jiang會hui恒heng定ding,不bu再zai下xia降jiang,這zhe時shi的de電dian能neng向xiang化hua學xue能neng的de轉zhuan化hua效xiao率lv已yi經jing很hen低di,電dian能neng主zhu要yao用yong於yu電dian解jie水shui,一yi般ban認ren為wei這zhe個ge電dian流liu為wei蓄xu電dian池chi恒heng壓ya均jun衡heng充chong電dian的de殘can餘yu電dian流liu。然ran而er,殘can餘yu電dian流liu的de大da小xiao將jiang隨sui著zhe環huan境jing溫wen度du的de變bian化hua而er變bian化hua,也ye就jiu是shi說shuo殘can餘yu電dian流liu是shi一yi個ge受shou內nei、waijieduozhongyinsuyingxiangdedongtaizhi。ruomeiyouwendukongzhi,zuigaochongdiandianyaheqiehuandianliudouzhinengshezhichengdingzhi,erzhegedingzhiwulunruheshezhi,douzhinengzaiyigexiangduijiaoxiaodefanweineichengweizuijiashezhi。weici,shejidechongdianqitongguoduidianya、電流、溫度等工作參數進行實時檢測,並按模糊理論的評判規則對這些參數進行綜合分析,從而確定蓄電池是否充滿。
2. 3 蓄電池充電器的軟件架構
P IC16C712單片機的軟件模塊主要完成對傳感器的輸入信號進行采集、對電源專用芯片UC3875進行控製、對異常進行處理等工作。在設計過程中,軟件係統每隔10 s檢測一次電壓和電流; 每隔20 s檢測一次溫度。如有異常,係統將通過LED提示用戶出現何種異常並采取相應的保護措施。整個係統的軟件架構,如圖5所示。

圖5 軟件架構
- 噪聲中提取真值!瑞盟科技推出MSA2240電流檢測芯片賦能多元高端測量場景
- 10MHz高頻運行!氮矽科技發布集成驅動GaN芯片,助力電源能效再攀新高
- 失真度僅0.002%!力芯微推出超低內阻、超低失真4PST模擬開關
- 一“芯”雙電!聖邦微電子發布雙輸出電源芯片,簡化AFE與音頻設計
- 一機適配萬端:金升陽推出1200W可編程電源,賦能高端裝備製造
- 2026藍牙亞洲大會暨展覽在深啟幕
- H橋降壓-升壓電路中的交替控製與帶寬優化
- Tektronix 助力二維材料器件與芯片研究與創新
- 800V AI算力時代,GaN從“備選”變“剛需”?
- 大聯大世平集團首度亮相北京國際汽車展 攜手全球芯片夥伴打造智能車整合應用新典範
- 車規與基於V2X的車輛協同主動避撞技術展望
- 數字隔離助力新能源汽車安全隔離的新挑戰
- 汽車模塊拋負載的解決方案
- 車用連接器的安全創新應用
- Melexis Actuators Business Unit
- Position / Current Sensors - Triaxis Hall



