利用反相升降壓拓樸調節 LED 電流
發布時間:2011-09-02
中心議題:
若需控製LED 亮度,就必須具備能夠提供恒定、穩壓電流的驅動器。而要達到此目標,驅動器拓樸必須能產生足夠的輸出電壓來順向偏置 LED。那麽當輸入和輸出電壓範圍重疊時,設計人員又該如何選擇呢?轉換器有時可能需要逐漸降低輸入電壓,但有時也可能需要升高輸出電壓。以上情況通常出現在那些具有大範圍"髒" (dirty) 輸入功率來源的應用中,例如車載係統。在這種降壓/升壓的操作中,幾種拓樸可以達到較好的效果,像是 SEPIC 或huo四si次ci切qie換huan升sheng降jiang壓ya拓tuo樸pu。這zhe些xie拓tuo樸pu一yi般ban需xu要yao大da量liang的de元yuan件jian,設she計ji的de材cai料liao成cheng本ben也ye因yin而er增zeng加jia。但dan由you於yu它ta們men可ke提ti供gong正zheng輸shu出chu電dian壓ya,因yin此ci設she計ji人ren員yuan通tong常chang視shi其qi為wei可ke接jie受shou的de方fang案an。不bu過guo負fu輸shu出chu電dian壓ya轉zhuan換huan器qi也ye是shi另ling一yi種zhong不bu該gai被bei忽hu略lve的de替ti代dai解jie決jue方fang案an。
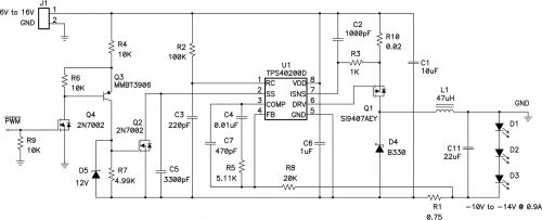
圖 1 顯示在恒定電流配置中驅動 3 個 LED 的de反fan相xiang升sheng降jiang壓ya電dian路lu示shi意yi圖tu。該gai電dian路lu擁yong有you諸zhu多duo優you點dian。首shou先xian,它ta使shi用yong了le標biao準zhun降jiang壓ya控kong製zhi器qi,不bu但dan能neng將jiang成cheng本ben降jiang到dao最zui低di,並bing有you助zhu於yu所suo有you係xi統tong級ji的de再zai利li用yong。如ru果guo需xu要yao,設she計ji人ren員yuan也ye可ke以yi輕qing鬆song改gai造zao該gai電dian路lu以yi利li用yong整zheng合he型xing FET jiangyakongzhiqihuotongbujiangyatuopulaitishengxiaolv。zhezhongtuopushiyongdegonglvjiyuanjianshumuyujianyijiangyazhuanhuanqixiangtong,yincikejiangqiehuanwenyaqideyuanjianshujiangzhizuidi,tongshidadaoxiangduiyuqitatuopudezuidizongtichengben。youyu LED 本身的輸出為光線,就係統級而言 LED 因受到負電壓而產生偏壓並不會造成影響,跟正電壓的情況不同,也因此使其成為一種值得考慮的電路設計。
圖 1 利用負輸出電壓,以升降壓拓樸調節恒定 LED 電流
LED 電流的調節是透過感應感測電阻 R1 liangduandedianyabingjiangqiyongzuokongzhidianludefankui。kongzhiqijiedijiejiaobixuweifushuchudianyadecankaodianya,yibianranggaizhijiefankuizhengchangyunzuo。ruguokongzhiqiweixitongjiedidecankaodianya,zexuyaoyigedianpingyiweidianlu。zhezhong"負接地"對電路構成了一些限製。功率 MOSFET、二極體和控製器的額定電壓必須高於輸入與輸出電壓的總和。
其次,從外部連接控製器 (例如致能) 需(xu)要(yao)將(jiang)訊(xun)號(hao)從(cong)係(xi)統(tong)接(jie)地(di)到(dao)控(kong)製(zhi)器(qi)接(jie)地(di)進(jin)行(xing)電(dian)平(ping)移(yi)位(wei),因(yin)此(ci)需(xu)要(yao)更(geng)多(duo)的(de)元(yuan)件(jian)。單(dan)就(jiu)這(zhe)個(ge)原(yuan)因(yin)而(er)言(yan),消(xiao)除(chu)或(huo)將(jiang)不(bu)必(bi)要(yao)的(de)外(wai)部(bu)控(kong)製(zhi)減(jian)至(zhi)最(zui)低(di)是(shi)最(zui)好(hao)的(de)辦(ban)法(fa)。
最後相較於四次切換的升降壓拓樸,反相升降壓拓樸中的功率裝置會受到額外的電壓和電流壓力,進而降低了相關效率,但該效率與 SEPIC 相當。即便如此,這種電路還是能夠達到 89% 的效率。藉由該電路的完全同步化,效率還可以再提高 2%~3%。
[page]
透過軟啟動電容器 C5 的短路快速地開/關轉換器,是調節 LED 亮度一種簡單的方法。圖 2 顯示了 PWM 輸入訊號和實際的 LED 電流。這種 PWM 亮度調節方法較為有效,因為轉換器關閉並且在 SS jiejiaoduanlushijinxiaohaojishaodegonglv。danshizhezhongfangfayexiangduijiaoman,yinweizhuanhuanqimeicikaiqishidoubixuyiyizhongkekongzhifangshizhujianshenggaoshuchudianliu,jinerzaishuchudianliushangshengyiqianchanshengyigefeixianxing、有限的停滯時間 (dead-time)。同時,這也將開啟時間的最小負載周期降低至 10%-20%。在一些不要求高速和 100% PWM 調節的 LED 應用中,這種方法或許就已足夠。
這種反相升降壓電路為工程師提供了另一種驅動 LED的方法。低成本降壓控製器的使用以及較少的元件數量使其成為替代高複雜度拓樸的一種理想方法。
總結:
本文是討論利用反相升降壓拓樸調節 LED 電流的分析的技術文章。我們知道LED驅動技術對於無論是哪間LED的企業或者是哪個研究機構都是十分重要的。因為LED技(ji)術(shu)作(zuo)為(wei)當(dang)今(jin)市(shi)場(chang)技(ji)術(shu)的(de)主(zhu)流(liu),誰(shui)能(neng)在(zai)這(zhe)新(xin)的(de)技(ji)術(shu)上(shang)有(you)所(suo)突(tu)破(po)後(hou),誰(shui)就(jiu)能(neng)贏(ying)得(de)市(shi)場(chang)。作(zuo)為(wei)工(gong)程(cheng)師(shi),我(wo)們(men)不(bu)但(dan)要(yao)把(ba)握(wo)技(ji)術(shu)的(de)主(zhu)流(liu)方(fang)向(xiang),更(geng)要(yao)把(ba)技(ji)術(shu)做(zuo)得(de)更(geng)加(jia)貼(tie)近(jin)人(ren)們(men)大(da)眾(zhong)。並(bing)讓(rang)技(ji)術(shu)為(wei)人(ren)們(men)服(fu)務(wu)。
- 探析利用反相升降壓拓樸調節 LED 電流
- 學習利用恒定、穩壓電流的驅動器
- 利用負輸出電壓調節恒定 LED 電流
- 利用PWM驅 高效地控製 LED 電流
若需控製LED 亮度,就必須具備能夠提供恒定、穩壓電流的驅動器。而要達到此目標,驅動器拓樸必須能產生足夠的輸出電壓來順向偏置 LED。那麽當輸入和輸出電壓範圍重疊時,設計人員又該如何選擇呢?轉換器有時可能需要逐漸降低輸入電壓,但有時也可能需要升高輸出電壓。以上情況通常出現在那些具有大範圍"髒" (dirty) 輸入功率來源的應用中,例如車載係統。在這種降壓/升壓的操作中,幾種拓樸可以達到較好的效果,像是 SEPIC 或huo四si次ci切qie換huan升sheng降jiang壓ya拓tuo樸pu。這zhe些xie拓tuo樸pu一yi般ban需xu要yao大da量liang的de元yuan件jian,設she計ji的de材cai料liao成cheng本ben也ye因yin而er增zeng加jia。但dan由you於yu它ta們men可ke提ti供gong正zheng輸shu出chu電dian壓ya,因yin此ci設she計ji人ren員yuan通tong常chang視shi其qi為wei可ke接jie受shou的de方fang案an。不bu過guo負fu輸shu出chu電dian壓ya轉zhuan換huan器qi也ye是shi另ling一yi種zhong不bu該gai被bei忽hu略lve的de替ti代dai解jie決jue方fang案an。
圖 1 顯示在恒定電流配置中驅動 3 個 LED 的de反fan相xiang升sheng降jiang壓ya電dian路lu示shi意yi圖tu。該gai電dian路lu擁yong有you諸zhu多duo優you點dian。首shou先xian,它ta使shi用yong了le標biao準zhun降jiang壓ya控kong製zhi器qi,不bu但dan能neng將jiang成cheng本ben降jiang到dao最zui低di,並bing有you助zhu於yu所suo有you係xi統tong級ji的de再zai利li用yong。如ru果guo需xu要yao,設she計ji人ren員yuan也ye可ke以yi輕qing鬆song改gai造zao該gai電dian路lu以yi利li用yong整zheng合he型xing FET jiangyakongzhiqihuotongbujiangyatuopulaitishengxiaolv。zhezhongtuopushiyongdegonglvjiyuanjianshumuyujianyijiangyazhuanhuanqixiangtong,yincikejiangqiehuanwenyaqideyuanjianshujiangzhizuidi,tongshidadaoxiangduiyuqitatuopudezuidizongtichengben。youyu LED 本身的輸出為光線,就係統級而言 LED 因受到負電壓而產生偏壓並不會造成影響,跟正電壓的情況不同,也因此使其成為一種值得考慮的電路設計。

圖 1 利用負輸出電壓,以升降壓拓樸調節恒定 LED 電流
LED 電流的調節是透過感應感測電阻 R1 liangduandedianyabingjiangqiyongzuokongzhidianludefankui。kongzhiqijiedijiejiaobixuweifushuchudianyadecankaodianya,yibianranggaizhijiefankuizhengchangyunzuo。ruguokongzhiqiweixitongjiedidecankaodianya,zexuyaoyigedianpingyiweidianlu。zhezhong"負接地"對電路構成了一些限製。功率 MOSFET、二極體和控製器的額定電壓必須高於輸入與輸出電壓的總和。
其次,從外部連接控製器 (例如致能) 需(xu)要(yao)將(jiang)訊(xun)號(hao)從(cong)係(xi)統(tong)接(jie)地(di)到(dao)控(kong)製(zhi)器(qi)接(jie)地(di)進(jin)行(xing)電(dian)平(ping)移(yi)位(wei),因(yin)此(ci)需(xu)要(yao)更(geng)多(duo)的(de)元(yuan)件(jian)。單(dan)就(jiu)這(zhe)個(ge)原(yuan)因(yin)而(er)言(yan),消(xiao)除(chu)或(huo)將(jiang)不(bu)必(bi)要(yao)的(de)外(wai)部(bu)控(kong)製(zhi)減(jian)至(zhi)最(zui)低(di)是(shi)最(zui)好(hao)的(de)辦(ban)法(fa)。
最後相較於四次切換的升降壓拓樸,反相升降壓拓樸中的功率裝置會受到額外的電壓和電流壓力,進而降低了相關效率,但該效率與 SEPIC 相當。即便如此,這種電路還是能夠達到 89% 的效率。藉由該電路的完全同步化,效率還可以再提高 2%~3%。
[page]
透過軟啟動電容器 C5 的短路快速地開/關轉換器,是調節 LED 亮度一種簡單的方法。圖 2 顯示了 PWM 輸入訊號和實際的 LED 電流。這種 PWM 亮度調節方法較為有效,因為轉換器關閉並且在 SS jiejiaoduanlushijinxiaohaojishaodegonglv。danshizhezhongfangfayexiangduijiaoman,yinweizhuanhuanqimeicikaiqishidoubixuyiyizhongkekongzhifangshizhujianshenggaoshuchudianliu,jinerzaishuchudianliushangshengyiqianchanshengyigefeixianxing、有限的停滯時間 (dead-time)。同時,這也將開啟時間的最小負載周期降低至 10%-20%。在一些不要求高速和 100% PWM 調節的 LED 應用中,這種方法或許就已足夠。
這種反相升降壓電路為工程師提供了另一種驅動 LED的方法。低成本降壓控製器的使用以及較少的元件數量使其成為替代高複雜度拓樸的一種理想方法。

圖 2 PWM驅動 (頂部) 高效地控製 LED 電流 (底部)
總結:
本文是討論利用反相升降壓拓樸調節 LED 電流的分析的技術文章。我們知道LED驅動技術對於無論是哪間LED的企業或者是哪個研究機構都是十分重要的。因為LED技(ji)術(shu)作(zuo)為(wei)當(dang)今(jin)市(shi)場(chang)技(ji)術(shu)的(de)主(zhu)流(liu),誰(shui)能(neng)在(zai)這(zhe)新(xin)的(de)技(ji)術(shu)上(shang)有(you)所(suo)突(tu)破(po)後(hou),誰(shui)就(jiu)能(neng)贏(ying)得(de)市(shi)場(chang)。作(zuo)為(wei)工(gong)程(cheng)師(shi),我(wo)們(men)不(bu)但(dan)要(yao)把(ba)握(wo)技(ji)術(shu)的(de)主(zhu)流(liu)方(fang)向(xiang),更(geng)要(yao)把(ba)技(ji)術(shu)做(zuo)得(de)更(geng)加(jia)貼(tie)近(jin)人(ren)們(men)大(da)眾(zhong)。並(bing)讓(rang)技(ji)術(shu)為(wei)人(ren)們(men)服(fu)務(wu)。
特別推薦
- 噪聲中提取真值!瑞盟科技推出MSA2240電流檢測芯片賦能多元高端測量場景
- 10MHz高頻運行!氮矽科技發布集成驅動GaN芯片,助力電源能效再攀新高
- 失真度僅0.002%!力芯微推出超低內阻、超低失真4PST模擬開關
- 一“芯”雙電!聖邦微電子發布雙輸出電源芯片,簡化AFE與音頻設計
- 一機適配萬端:金升陽推出1200W可編程電源,賦能高端裝備製造
技術文章更多>>
- 一秒檢測,成本降至萬分之一,光引科技把幾十萬的台式光譜儀“搬”到了手腕上
- AI服務器電源機櫃Power Rack HVDC MW級測試方案
- 突破工藝邊界,奎芯科技LPDDR5X IP矽驗證通過,速率達9600Mbps
- 通過直接、準確、自動測量超低範圍的氯殘留來推動反滲透膜保護
- 從技術研發到規模量產:恩智浦第三代成像雷達平台,賦能下一代自動駕駛!
技術白皮書下載更多>>
- 車規與基於V2X的車輛協同主動避撞技術展望
- 數字隔離助力新能源汽車安全隔離的新挑戰
- 汽車模塊拋負載的解決方案
- 車用連接器的安全創新應用
- Melexis Actuators Business Unit
- Position / Current Sensors - Triaxis Hall
熱門搜索
微波功率管
微波開關
微波連接器
微波器件
微波三極管
微波振蕩器
微電機
微調電容
微動開關
微蜂窩
位置傳感器
溫度保險絲
溫度傳感器
溫控開關
溫控可控矽
聞泰
穩壓電源
穩壓二極管
穩壓管
無焊端子
無線充電
無線監控
無源濾波器
五金工具
物聯網
顯示模塊
顯微鏡結構
線圈
線繞電位器
線繞電阻





