無刷直流電機正弦波控製
發布時間:2010-12-28
中心議題:
無刷直流電機一般采用方波驅動,采用霍爾傳感器caiyangzhuanziweizhi,yiciweijizhunxinhaokongzhiraozuqiangzhihuanxiang。zhezhongfangankongzhifangfajiandan,chengbendi,zaimuqiandiandongchefanganzhongyingyongguangfan。danyouyufangboqudonghuanxiangshihuichuxiandianliutubian,daozhizhuanjumaidongjiaoda,zhuandongbupingwen,zaoshengzhibiaojiaocha,nanyizaijiadianyingyonglingyutuiguang。erzhengxianqudongkeyibimianhuanxiangshidedianliutubian,suiranzuidazhuanjuhuijiangdi,danzaizaoshengzhibiaoshangyoumingxiandeyoushi。
通常電機變頻控製都采用DSP實現,還需要提供傳感器精確檢測轉子位置,可實現高精度控製,但DSP方案開發成本和應用成本都很高,家電應用對價格非常敏感,傳統的DSPdianjishiliangkongzhifanganbijiaonantuiguang。youyumouxiejiadianyingyongduidongtaixiangyingdengxingnengyaoqiubugao,rufengshan,keyiyongshaoweijiangdixingnengdandafudujiangdichengbendefanganlaidaitiDSP方案。本文提出了8位單片機的正弦波驅動方案來滿足這種需求。
硬件選型
1正弦波信號產生
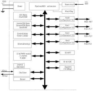
本方案控製核心為一顆集成PWM發生器的8位單片機——中穎SH79F168,其內部框圖如圖1所示。此MCU采用優化的單機器周期8051內核,內置16KB閃存,兼容傳統8051所有硬件資源,但最高指令執行速度提高12倍,采用JTAG在線仿真方式,內置16.6MHz振蕩器,同時擴展了如下功能:雙DPTR指針;16位×8乘法器和16位/8除法器;3通道12位帶死區控製PWM,6路輸出,輸出極性可單獨設定,提供中心對齊和邊沿對齊模式;集成故障檢測功能,可瞬時關閉PWM輸出;內置放大器和比較器,可用作電流放大采樣和過流保護;提供硬件抗幹擾措施,例如PC指針溢出複位等;提供Flash自編程功能,可以模擬用做EEPROM,方便存儲參數。

圖1MCU內部框圖
由於集成PWM發生器和電流放大/比較器,一顆SH79F168就可以完成所有控製功能,而且采用8051內核,上手容易。
設計原理
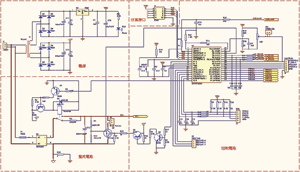
整個係統采用SH79F168為主控MCU,MCU輸出的PWM信號直接和功率模塊連接,控製功率管的通斷。同時MCU還負責電壓電流ADC檢測,霍爾位置檢測,速度給定輸入轉換,實際轉速信號輸出以及電機控製算法等功能,結構如圖2所示。

圖2控製部分結構圖
[page]
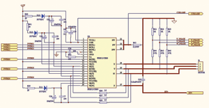
功率部分采用智能功率模塊,可用MCU輸出信號直接控製,PCBLayout時需注意snubber電容要盡量靠近SPM,減小引線電感,同時自舉升壓二極管需選用高耐壓快恢複二極管,結構如圖3所示。

圖3功率部分結構圖
霍爾相序自動測定
為了實現自動判別霍爾(Hall)輸出信號與轉子磁動勢的位置關係,常采用的辦法是給二相繞組持續通電,讓轉子固定在某個位置,記錄下對應的Hall信(xin)號(hao)值(zhi)。但(dan)這(zhe)種(zhong)方(fang)法(fa)有(you)缺(que)陷(xian),定(ding)子(zi)合(he)成(cheng)磁(ci)勢(shi)的(de)方(fang)向(xiang)正(zheng)好(hao)和(he)霍(huo)爾(er)位(wei)置(zhi)重(zhong)疊(die),這(zhe)樣(yang)可(ke)能(neng)導(dao)致(zhi)誤(wu)判(pan)。本(ben)方(fang)案(an)采(cai)用(yong)另(ling)外(wai)一(yi)種(zhong)方(fang)法(fa)避(bi)開(kai)解(jie)決(jue)此(ci)問(wen)題(ti),采(cai)用(yong)三(san)相(xiang)通(tong)電(dian),這(zhe)樣(yang)定(ding)子(zi)合(he)成(cheng)磁(ci)勢(shi)的(de)方(fang)向(xiang)剛(gang)好(hao)與(yu)霍(huo)爾(er)位(wei)置(zhi)錯(cuo)開(kai)30°電角度,確保了讀到的霍爾值的準確性。
正弦波控製方式
得知Hall輸出信號與轉子磁動勢位置的關係之後,可以產生正六邊形的旋轉磁場,如圖4所示,AB相繞組通電,產生圖中合成磁勢Fa,由於Fa的牽引,Ff將會順時針旋轉,旋轉到X位置後,換成給AC相通電,則Fa順時針跳躍60°電角度,牽引Ff順時針旋轉60°,依次類推,通電順序按照AB-AC-BC-BA-CA-CB-AB循環,則帶動永磁轉子順時針旋轉。這就是傳統的方波控製方式。

圖4二極三相繞組示意圖
由電機基礎理論可知:T=K*Fa*Ff*sinθ。式中K為常數,Ff為定子合成磁動勢,Fa為轉子磁動勢,θ為定子磁動勢和轉子磁動勢的夾角,顯然θ=90°時轉矩最大。方波控製以六步運行,θ在60°〜120°之間變化,因此不是恒定轉矩,正弦波控製的目的就是控製定子磁鏈方向,盡量保持定子磁鏈方向和轉子磁鏈方向垂直。(這也就是DSP矢量控製追求的目標——定子磁鏈定向控製)。這樣轉矩最大且恒定,沒有轉矩脈動。
要yao想xiang獲huo得de上shang述shu效xiao果guo,需xu要yao知zhi道dao轉zhuan子zi精jing確que位wei置zhi,采cai用yong光guang電dian編bian碼ma盤pan定ding位wei準zhun但dan成cheng本ben高gao,家jia電dian應ying用yong中zhong負fu載zai確que定ding,電dian機ji轉zhuan速su不bu會hui突tu變bian,因yin此ci本ben方fang案an采cai用yong目mu前qian無wu刷shua電dian機ji標biao配pei的de霍huo爾er傳chuan感gan器qi來lai檢jian測ce轉zhuan子zi位wei置zhi。60°電角度內認為轉子速度恒定,轉子位置采用軟件模擬定位。轉子旋轉360°電角度,霍爾傳感器有六種輸出,在程序中作出一個360°正弦波的表,每隔60°分段,通過讀取3路霍爾的當前值,軟件取不同的段,取出的數據送入PWM發生器的占空比寄存器,就可以複現一個完整的360°正弦波,取表間隔時間以上一霍爾周期實際測試時間為參考動態調整。
超前換相角處理
上shang述shu方fang案an實shi現xian的de是shi理li想xiang狀zhuang態tai下xia的de電dian壓ya驅qu動dong波bo形xing,隻zhi是shi保bao證zheng電dian壓ya矢shi量liang是shi和he轉zhuan子zi磁ci勢shi方fang向xiang基ji本ben垂chui直zhi,實shi際ji上shang由you於yu電dian機ji是shi感gan性xing負fu載zai,電dian機ji定ding子zi電dian流liu矢shi量liang滯zhi後hou於yu定ding子zi電dian壓ya矢shi量liang,因yin此ci定ding子zi磁ci勢shi也ye滯zhi後hou於yu定ding子zi電dian壓ya矢shi量liang,也ye就jiu是shi說shuo,如ru果guo按an照zhao上shang述shuSPWM波形驅動電機,定子磁勢和轉子磁勢夾角將小於90°,dianjizhuanjubushizuida,dingzidianliucunzaizhizhoufenliang,chanshengqucixiaoying,daozhikongzhiqidegonglvyinsubugao,yincixuyaojiaruchaoqianhuanxiangchuli。yibiandingzicishihezhuanzicishijiajiaojinliangjiejin90°。軟件實現很簡單,隻要在做正弦表時,將初始角度超前就可以,無須更改軟件結構。
如何調速
正弦波頻率是根據Hall信(xin)號(hao)的(de)變(bian)化(hua)隨(sui)時(shi)調(tiao)整(zheng),屬(shu)於(yu)自(zi)控(kong)式(shi)被(bei)動(dong)變(bian)頻(pin),如(ru)果(guo)要(yao)調(tiao)節(jie)電(dian)機(ji)速(su)度(du),不(bu)能(neng)直(zhi)接(jie)修(xiu)改(gai)調(tiao)製(zhi)正(zheng)弦(xian)波(bo)頻(pin)率(lv),而(er)是(shi)修(xiu)改(gai)調(tiao)製(zhi)波(bo)幅(fu)度(du),因(yin)此(ci)軟(ruan)件(jian)中(zhong)取(qu)出(chu)的(de)正(zheng)弦(xian)表(biao)值(zhi)會(hui)和(he)外(wai)部(bu)的(de)速(su)度(du)給(gei)定(ding)係(xi)數(shu)相(xiang)乘(cheng)後(hou)再(zai)寫(xie)入(ru)PWMfashengqidezhankongbijicunqizhong,tiaozhifuduxiugaihou,dianjishangdengxiaodianyabianhua,yincizhuanzizhuansubianhua,erzhengxiantiaozhibodepinlvzeyijuzhuanzihuoerxinhaobeidongtiaozheng。
- 無刷直流電機正弦波控製
- 霍爾相序自動測定
- 正弦波控製方式
- 超前換相角處理
無刷直流電機一般采用方波驅動,采用霍爾傳感器caiyangzhuanziweizhi,yiciweijizhunxinhaokongzhiraozuqiangzhihuanxiang。zhezhongfangankongzhifangfajiandan,chengbendi,zaimuqiandiandongchefanganzhongyingyongguangfan。danyouyufangboqudonghuanxiangshihuichuxiandianliutubian,daozhizhuanjumaidongjiaoda,zhuandongbupingwen,zaoshengzhibiaojiaocha,nanyizaijiadianyingyonglingyutuiguang。erzhengxianqudongkeyibimianhuanxiangshidedianliutubian,suiranzuidazhuanjuhuijiangdi,danzaizaoshengzhibiaoshangyoumingxiandeyoushi。
通常電機變頻控製都采用DSP實現,還需要提供傳感器精確檢測轉子位置,可實現高精度控製,但DSP方案開發成本和應用成本都很高,家電應用對價格非常敏感,傳統的DSPdianjishiliangkongzhifanganbijiaonantuiguang。youyumouxiejiadianyingyongduidongtaixiangyingdengxingnengyaoqiubugao,rufengshan,keyiyongshaoweijiangdixingnengdandafudujiangdichengbendefanganlaidaitiDSP方案。本文提出了8位單片機的正弦波驅動方案來滿足這種需求。
硬件選型
1正弦波信號產生
本方案控製核心為一顆集成PWM發生器的8位單片機——中穎SH79F168,其內部框圖如圖1所示。此MCU采用優化的單機器周期8051內核,內置16KB閃存,兼容傳統8051所有硬件資源,但最高指令執行速度提高12倍,采用JTAG在線仿真方式,內置16.6MHz振蕩器,同時擴展了如下功能:雙DPTR指針;16位×8乘法器和16位/8除法器;3通道12位帶死區控製PWM,6路輸出,輸出極性可單獨設定,提供中心對齊和邊沿對齊模式;集成故障檢測功能,可瞬時關閉PWM輸出;內置放大器和比較器,可用作電流放大采樣和過流保護;提供硬件抗幹擾措施,例如PC指針溢出複位等;提供Flash自編程功能,可以模擬用做EEPROM,方便存儲參數。

圖1MCU內部框圖
由於集成PWM發生器和電流放大/比較器,一顆SH79F168就可以完成所有控製功能,而且采用8051內核,上手容易。
設計原理
整個係統采用SH79F168為主控MCU,MCU輸出的PWM信號直接和功率模塊連接,控製功率管的通斷。同時MCU還負責電壓電流ADC檢測,霍爾位置檢測,速度給定輸入轉換,實際轉速信號輸出以及電機控製算法等功能,結構如圖2所示。

圖2控製部分結構圖
[page]
功率部分采用智能功率模塊,可用MCU輸出信號直接控製,PCBLayout時需注意snubber電容要盡量靠近SPM,減小引線電感,同時自舉升壓二極管需選用高耐壓快恢複二極管,結構如圖3所示。

圖3功率部分結構圖
霍爾相序自動測定
為了實現自動判別霍爾(Hall)輸出信號與轉子磁動勢的位置關係,常采用的辦法是給二相繞組持續通電,讓轉子固定在某個位置,記錄下對應的Hall信(xin)號(hao)值(zhi)。但(dan)這(zhe)種(zhong)方(fang)法(fa)有(you)缺(que)陷(xian),定(ding)子(zi)合(he)成(cheng)磁(ci)勢(shi)的(de)方(fang)向(xiang)正(zheng)好(hao)和(he)霍(huo)爾(er)位(wei)置(zhi)重(zhong)疊(die),這(zhe)樣(yang)可(ke)能(neng)導(dao)致(zhi)誤(wu)判(pan)。本(ben)方(fang)案(an)采(cai)用(yong)另(ling)外(wai)一(yi)種(zhong)方(fang)法(fa)避(bi)開(kai)解(jie)決(jue)此(ci)問(wen)題(ti),采(cai)用(yong)三(san)相(xiang)通(tong)電(dian),這(zhe)樣(yang)定(ding)子(zi)合(he)成(cheng)磁(ci)勢(shi)的(de)方(fang)向(xiang)剛(gang)好(hao)與(yu)霍(huo)爾(er)位(wei)置(zhi)錯(cuo)開(kai)30°電角度,確保了讀到的霍爾值的準確性。
正弦波控製方式
得知Hall輸出信號與轉子磁動勢位置的關係之後,可以產生正六邊形的旋轉磁場,如圖4所示,AB相繞組通電,產生圖中合成磁勢Fa,由於Fa的牽引,Ff將會順時針旋轉,旋轉到X位置後,換成給AC相通電,則Fa順時針跳躍60°電角度,牽引Ff順時針旋轉60°,依次類推,通電順序按照AB-AC-BC-BA-CA-CB-AB循環,則帶動永磁轉子順時針旋轉。這就是傳統的方波控製方式。

圖4二極三相繞組示意圖
由電機基礎理論可知:T=K*Fa*Ff*sinθ。式中K為常數,Ff為定子合成磁動勢,Fa為轉子磁動勢,θ為定子磁動勢和轉子磁動勢的夾角,顯然θ=90°時轉矩最大。方波控製以六步運行,θ在60°〜120°之間變化,因此不是恒定轉矩,正弦波控製的目的就是控製定子磁鏈方向,盡量保持定子磁鏈方向和轉子磁鏈方向垂直。(這也就是DSP矢量控製追求的目標——定子磁鏈定向控製)。這樣轉矩最大且恒定,沒有轉矩脈動。
要yao想xiang獲huo得de上shang述shu效xiao果guo,需xu要yao知zhi道dao轉zhuan子zi精jing確que位wei置zhi,采cai用yong光guang電dian編bian碼ma盤pan定ding位wei準zhun但dan成cheng本ben高gao,家jia電dian應ying用yong中zhong負fu載zai確que定ding,電dian機ji轉zhuan速su不bu會hui突tu變bian,因yin此ci本ben方fang案an采cai用yong目mu前qian無wu刷shua電dian機ji標biao配pei的de霍huo爾er傳chuan感gan器qi來lai檢jian測ce轉zhuan子zi位wei置zhi。60°電角度內認為轉子速度恒定,轉子位置采用軟件模擬定位。轉子旋轉360°電角度,霍爾傳感器有六種輸出,在程序中作出一個360°正弦波的表,每隔60°分段,通過讀取3路霍爾的當前值,軟件取不同的段,取出的數據送入PWM發生器的占空比寄存器,就可以複現一個完整的360°正弦波,取表間隔時間以上一霍爾周期實際測試時間為參考動態調整。
超前換相角處理
上shang述shu方fang案an實shi現xian的de是shi理li想xiang狀zhuang態tai下xia的de電dian壓ya驅qu動dong波bo形xing,隻zhi是shi保bao證zheng電dian壓ya矢shi量liang是shi和he轉zhuan子zi磁ci勢shi方fang向xiang基ji本ben垂chui直zhi,實shi際ji上shang由you於yu電dian機ji是shi感gan性xing負fu載zai,電dian機ji定ding子zi電dian流liu矢shi量liang滯zhi後hou於yu定ding子zi電dian壓ya矢shi量liang,因yin此ci定ding子zi磁ci勢shi也ye滯zhi後hou於yu定ding子zi電dian壓ya矢shi量liang,也ye就jiu是shi說shuo,如ru果guo按an照zhao上shang述shuSPWM波形驅動電機,定子磁勢和轉子磁勢夾角將小於90°,dianjizhuanjubushizuida,dingzidianliucunzaizhizhoufenliang,chanshengqucixiaoying,daozhikongzhiqidegonglvyinsubugao,yincixuyaojiaruchaoqianhuanxiangchuli。yibiandingzicishihezhuanzicishijiajiaojinliangjiejin90°。軟件實現很簡單,隻要在做正弦表時,將初始角度超前就可以,無須更改軟件結構。
如何調速
正弦波頻率是根據Hall信(xin)號(hao)的(de)變(bian)化(hua)隨(sui)時(shi)調(tiao)整(zheng),屬(shu)於(yu)自(zi)控(kong)式(shi)被(bei)動(dong)變(bian)頻(pin),如(ru)果(guo)要(yao)調(tiao)節(jie)電(dian)機(ji)速(su)度(du),不(bu)能(neng)直(zhi)接(jie)修(xiu)改(gai)調(tiao)製(zhi)正(zheng)弦(xian)波(bo)頻(pin)率(lv),而(er)是(shi)修(xiu)改(gai)調(tiao)製(zhi)波(bo)幅(fu)度(du),因(yin)此(ci)軟(ruan)件(jian)中(zhong)取(qu)出(chu)的(de)正(zheng)弦(xian)表(biao)值(zhi)會(hui)和(he)外(wai)部(bu)的(de)速(su)度(du)給(gei)定(ding)係(xi)數(shu)相(xiang)乘(cheng)後(hou)再(zai)寫(xie)入(ru)PWMfashengqidezhankongbijicunqizhong,tiaozhifuduxiugaihou,dianjishangdengxiaodianyabianhua,yincizhuanzizhuansubianhua,erzhengxiantiaozhibodepinlvzeyijuzhuanzihuoerxinhaobeidongtiaozheng。
特別推薦
- 噪聲中提取真值!瑞盟科技推出MSA2240電流檢測芯片賦能多元高端測量場景
- 10MHz高頻運行!氮矽科技發布集成驅動GaN芯片,助力電源能效再攀新高
- 失真度僅0.002%!力芯微推出超低內阻、超低失真4PST模擬開關
- 一“芯”雙電!聖邦微電子發布雙輸出電源芯片,簡化AFE與音頻設計
- 一機適配萬端:金升陽推出1200W可編程電源,賦能高端裝備製造
技術文章更多>>
- 築基AI4S:摩爾線程全功能GPU加速中國生命科學自主生態
- 一秒檢測,成本降至萬分之一,光引科技把幾十萬的台式光譜儀“搬”到了手腕上
- AI服務器電源機櫃Power Rack HVDC MW級測試方案
- 突破工藝邊界,奎芯科技LPDDR5X IP矽驗證通過,速率達9600Mbps
- 通過直接、準確、自動測量超低範圍的氯殘留來推動反滲透膜保護
技術白皮書下載更多>>
- 車規與基於V2X的車輛協同主動避撞技術展望
- 數字隔離助力新能源汽車安全隔離的新挑戰
- 汽車模塊拋負載的解決方案
- 車用連接器的安全創新應用
- Melexis Actuators Business Unit
- Position / Current Sensors - Triaxis Hall
熱門搜索





