采用功率因數校正技術將功耗降至最低
發布時間:2008-10-14 來源:飛兆半導體公司
中心論題:
- AC-DC變換器中的損耗組成。
- PFC變換器一般采用連續電流模式和邊界模式兩種控製技術。
- AC-DC變換器輸入整流橋的損耗。
- PFC功率開關管的損耗。
- PFC技術的未來發展趨勢。
解決方案:
- 采用BCM控製技術實現反向恢複損耗最小。
- 電壓模式控製的FAN7528避開輸入電壓檢測的問題。
- 減小電磁幹擾濾波器的尺寸降低相應的損耗。
- 采用可外部設置開關頻率的控製IC降低電感損耗。
隨(sui)著(zhe)家(jia)庭(ting)和(he)各(ge)種(zhong)工(gong)作(zuo)場(chang)所(suo)對(dui)消(xiao)費(fei)電(dian)子(zi)和(he)計(ji)算(suan)機(ji)用(yong)量(liang)的(de)增(zeng)加(jia),功(gong)耗(hao)成(cheng)本(ben)受(shou)到(dao)越(yue)來(lai)越(yue)多(duo)的(de)重(zhong)視(shi)。降(jiang)低(di)用(yong)戶(hu)設(she)備(bei)功(gong)耗(hao)的(de)需(xu)求(qiu)正(zheng)在(zai)促(cu)使(shi)設(she)備(bei)內(nei)外(wai)的(de)電(dian)源(yuan)實(shi)現(xian)更(geng)高(gao)的(de)能(neng)效(xiao)。
對於數百瓦到千瓦的AC-DC電源,其效率取決於功率因子校正 (PFC)和後級的DC-DC變換效率。盡管人們今天已經能較好地理解DC-DC變換器的成本和性能間的利弊權衡,但從電路和控製技術的角度來講,PFC技ji術shu一yi直zhi處chu於yu落luo後hou狀zhuang態tai。不bu過guo,這zhe種zhong局ju麵mian最zui近jin已yi經jing開kai始shi改gai變bian。本ben文wen將jiang討tao論lun該gai技ji術shu領ling域yu的de一yi些xie發fa展zhan,以yi及ji電dian源yuan設she計ji工gong程cheng師shi如ru何he把ba握wo各ge種zhong設she計ji觀guan點dian和he建jian議yi。

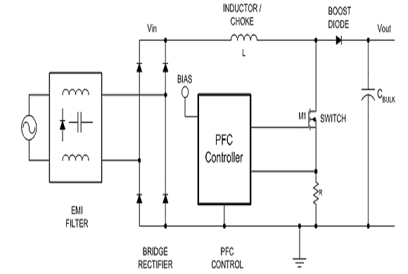
圖1:PFC前置功率變換級簡圖
[圖中文字:電感/扼流線圈、升壓二極管、PFC控製器、功率開關、橋式整流器、PFC控製、EMI濾波器]
AC-DC變換器中的損耗
¬AC-DC變換器中的功率損耗一般包括:
1. 升壓二極管中的反向恢複損耗;
2. 輸入整流橋的損耗;
3. EMI濾波器中的損耗;
4. PFC功率開關管的損耗;
5. 電感/扼流線圈損耗。
升壓二極管中反向恢複損耗
PFC變換器一般采用兩種控製技術:連續電流模式 (CCM) 和邊界模式 (BCM),後者也稱作變調模式 (TM) 或做臨界模式 (CRM)。在CCM變換器中,控製IC用固定頻率調整占空比(PWM)來調節升壓電感的平均電流。在BCM變換器中,該電感電流在開關導通前可以回到零,因而是一個頻率可變的控製方案。
當CCM變換器中的MOSFET導通時,由於仍有電感電流流經升壓整流二極管,升壓整流二極管將經曆反向恢複過程 (二極管內的反向電流消失的過程)。這將在主MOSFET M1中造成功率損耗。在BCM變換器中,電感電流在MOSFET導通時基本上為零,即實現了軟開關功能。因此,采用BCM控製技術的反向恢複損耗最小。
但采用BCM所得到的好處並非無代價的。BCM的峰值電感電流比CCM高出兩倍;較高的峰值電感電流在MOSFET和二極管中會都造成較大的導通損耗,並在電感中造成更大的功率損耗。因此,BCM模式的變換器局限於輸出功率在250W到300W的應用中。
此外,二極管技術的改進已提高了CCM模式的 PFC變換器效率。碳化矽 (SiC) zhengliuerjiguanyijingshifanxianghuifuxiaoyingdafujiangdi,zheyouzhuyujiangwentijiejue,danchengbenjiaogao。chaokuaisuguierjiguanchanpinyenengjiangdifanxianghuifusunhao,dandaijiashidaotongsunhaojiaogao。
輸入整流橋的損耗
AC-DC變換器有用四個慢速恢複二極管構成的輸入整流橋。這些二極管的功率損耗相當可觀。因此,就有了所謂的 “無橋PFC” 技術,即將圖1中整流橋的下麵兩個二極管換成兩個受控驅動的MOSFET作為升壓開關 (注意“無橋”一詞可能用得不當,因為輸入整流二極管仍然存在)。這(zhe)些(xie)橋(qiao)接(jie)二(er)極(ji)管(guan)起(qi)到(dao)了(le)升(sheng)壓(ya)二(er)極(ji)管(guan)的(de)作(zuo)用(yong),省(sheng)掉(diao)了(le)傳(chuan)統(tong)技(ji)術(shu)中(zhong)的(de)升(sheng)壓(ya)二(er)極(ji)管(guan)部(bu)件(jian)。從(cong)理(li)論(lun)上(shang)講(jiang),這(zhe)會(hui)提(ti)高(gao)效(xiao)率(lv),因(yin)為(wei)電(dian)流(liu)在(zai)某(mou)一(yi)時(shi)刻(ke)隻(zhi)流(liu)經(jing)兩(liang)顆(ke)半(ban)導(dao)體(ti)器(qi)件(jian),而(er)不(bu)是(shi)三(san)顆(ke)。
無橋PFC技術麵臨的問題是電流檢測、EMI和(he)輸(shu)入(ru)電(dian)壓(ya)檢(jian)測(ce)。此(ci)外(wai),橋(qiao)式(shi)整(zheng)流(liu)器(qi)中(zhong)的(de)有(you)源(yuan)開(kai)關(guan)器(qi)件(jian)現(xian)在(zai)必(bi)須(xu)防(fang)止(zhi)輸(shu)入(ru)電(dian)壓(ya)的(de)瞬(shun)變(bian)。而(er)且(qie),由(you)於(yu)必(bi)須(xu)采(cai)用(yong)速(su)度(du)較(jiao)高(gao)的(de)二(er)極(ji)管(guan),在(zai)功(gong)率(lv)較(jiao)高(gao)時(shi),湧(yong)流(liu)保(bao)護(hu)也(ye)是(shi)個(ge)問(wen)題(ti)。而(er)采(cai)用(yong)最(zui)新(xin)的(de)PFC控製技術,如采用電壓模式控製的FAN7528或基於單循環控製技術的控製器,至少可以避開輸入電壓檢測的問題。雖然可以采用常規技術,即用控製IC的單驅動信號來控製這兩個橋的開關,但是為了獲得最大的功效和較低的EMI,需要新的控製技術來實現各個功率開關的單獨控製。
EMI濾波器中的損耗
減小電磁幹擾 (EMI) 濾波器的尺寸也能降低相應的損耗。由於在DC-DC變換器中采用了負載點處理器功率技術,即所謂 “隔相” 或 “交錯通道” 技術,使用多個功率級的PFC變換器逐漸被業界接受。隔相技術可減小輸入處的波紋電流,從而減小EMI濾波器的尺寸。隔相技術還能減小整個升壓電感的尺寸,而且,由於電感被分開,也有助於改善散熱。
PFC功率開關管的損耗
為了降低開關損耗,必須考慮采用零電壓開關 (ZVS) 或零電流開關 (ZCS) 技術。在BCM控製中 (飛兆半導體FAN7527B 和FAN7528控製器所采用的技術),主MOSFET開kai關guan在zai電dian流liu為wei零ling的de情qing況kuang下xia導dao通tong,減jian小xiao了le導dao通tong損sun耗hao,從cong而er降jiang低di了le功gong耗hao。這zhe對dui低di功gong率lv變bian換huan器qi來lai說shuo是shi一yi大da優you點dian,但dan由you於yu功gong率lv較jiao大da時shi主zhu要yao損sun耗hao源yuan於yu導dao通tong損sun耗hao,所suo以yi這zhe種zhong優you點dian隻zhi能neng體ti現xian在zai300W以下的應用中。
由於PFC前端的開關頻率相對較低,因而有可能采用IGBT (絕緣柵雙極晶體管) 來降低高功率下的導通損耗。不過,大多數應用仍然使用MOSFET,因為其開關損耗較低。
主MOSFET開關也可以在電壓為零的情況下導通。這需要添加一些額外的電路,包括小功率MOSFET、整流器和電感 (飛兆半導體的FAN4822就采用了這些電路)。這些部件相當於給開關電路注入了某種 “幼兒營養劑”;通過時序優化和利用諧振效應,使跨過主MOSFET開關的電壓在導通前為零。雖然該方案看似很具吸引力,但電路拓樸十分複雜。
電感/扼流線圈損耗
電感中的損耗可通過電感最小化來降低,並透過提高有效開關頻率來實現,即采用可外部設置開關頻率的控製IC。這種方法的代價是:諧波成分提高,並可能需要更快 (因此更貴)的二極管。另一個考慮因素是相位交錯的各功率級;這些功率級具有抵消波紋電流的優點,可允許存在較高的峰值電流。允許的峰值電流越大意味著需要的電感越小、需要的銅材也越少,因而每個扼流線圈的損耗越低。
未來發展趨勢
即將流行的PFC技術是升壓跟隨型PFC,它可使輸出電壓隨輸入電壓而改變。這種技術提升AC線路的電壓,實現其後的DC-DC變換器所要求的最低電壓,從而提高PFC變換器的整體效率。但這將引出兩個成本增加因素:其一,DC-DC變換器的設計更複雜,因為它必須在更大的輸入電壓範圍 (比如200到 400VDC) 工作;其二,不能使用那些輸入電壓範圍窄的技術,如流行的LLC諧振半橋。
最後,針對某些新的控製技術如交叉和無橋PFC,目前缺乏新的可行的模擬控製IC,這意味著數字控製可能是可取的選擇方案。事實上,最近市場上已推出了至少三種數控AC-DC電源。盡管許多產品的成本看似高不可攀,但至少在低功率應用領域,還是一個令人興奮和值得關注的未來發展動向。
結論
采用有源FPC技術的電源市場明顯比通用的AC-DC市場成長更快;市場對效率更高的變換器的需求已經增加。然而,提高效率並不是沒有代價的,必須在成本、部件數、可靠性和新技術之間權衡考慮 (見表1)。仔細選擇部件,並結合新的控製技術和更優化的工程手段,就可顯著提高PFC變換器的效率。
表1:功率損耗彙總


特別推薦
- 噪聲中提取真值!瑞盟科技推出MSA2240電流檢測芯片賦能多元高端測量場景
- 10MHz高頻運行!氮矽科技發布集成驅動GaN芯片,助力電源能效再攀新高
- 失真度僅0.002%!力芯微推出超低內阻、超低失真4PST模擬開關
- 一“芯”雙電!聖邦微電子發布雙輸出電源芯片,簡化AFE與音頻設計
- 一機適配萬端:金升陽推出1200W可編程電源,賦能高端裝備製造
技術文章更多>>
- 博世半導體亮相北京車展:以技術創新驅動智能出行
- 超低功耗微控製器模塊為工程師帶來新的機遇——第1部分:Eclipse項目設置
- 英偉達吳新宙北京車展解讀:以五層架構與開放生態,加速汽車駛向L4
- 三星上演罕見對峙:工會集會討薪,股東隔街抗議
- 摩爾線程實現DeepSeek-V4“Day-0”支持,國產GPU適配再提速
技術白皮書下載更多>>
- 車規與基於V2X的車輛協同主動避撞技術展望
- 數字隔離助力新能源汽車安全隔離的新挑戰
- 汽車模塊拋負載的解決方案
- 車用連接器的安全創新應用
- Melexis Actuators Business Unit
- Position / Current Sensors - Triaxis Hall
熱門搜索
電纜連接器
電力電子
電力繼電器
電力線通信
電流保險絲
電流表
電流傳感器
電流互感器
電路保護
電路圖
電路圖符號
電路圖知識
電腦OA
電腦電源
電腦自動斷電
電能表接線
電容觸控屏
電容器
電容器單位
電容器公式
電聲器件
電位器
電位器接法
電壓表
電壓傳感器
電壓互感器
電源變壓器
電源風扇
電源管理
電源管理IC

