低抖動差分時鍾:賦能AI時代光網絡精準同步
發布時間:2024-06-06 責任編輯:lina
【導讀】差(cha)分(fen)晶(jing)振(zhen)是(shi)一(yi)種(zhong)有(you)源(yuan)晶(jing)體(ti)振(zhen)蕩(dang)器(qi),通(tong)過(guo)將(jiang)晶(jing)體(ti)振(zhen)蕩(dang)器(qi)中(zhong)的(de)振(zhen)蕩(dang)信(xin)號(hao)分(fen)成(cheng)兩(liang)個(ge)相(xiang)位(wei)相(xiang)反(fan)的(de)輸(shu)出(chu)信(xin)號(hao),並(bing)通(tong)過(guo)差(cha)分(fen)放(fang)大(da)電(dian)路(lu)進(jin)行(xing)放(fang)大(da)和(he)處(chu)理(li),產(chan)生(sheng)穩(wen)定(ding)的(de)差(cha)分(fen)輸(shu)出(chu)信(xin)號(hao)。差(cha)分(fen)晶(jing)振(zhen)具(ju)有(you)較(jiao)好(hao)的(de)抗(kang)幹(gan)擾(rao)能(neng)力(li),能(neng)提(ti)供(gong)更(geng)穩(wen)定(ding)、更精確的時鍾信號,廣泛應用於通信網絡、數據中心、汽車電子、工業自動化、測試測量、醫療設備等領域。
差(cha)分(fen)晶(jing)振(zhen)是(shi)一(yi)種(zhong)有(you)源(yuan)晶(jing)體(ti)振(zhen)蕩(dang)器(qi),通(tong)過(guo)將(jiang)晶(jing)體(ti)振(zhen)蕩(dang)器(qi)中(zhong)的(de)振(zhen)蕩(dang)信(xin)號(hao)分(fen)成(cheng)兩(liang)個(ge)相(xiang)位(wei)相(xiang)反(fan)的(de)輸(shu)出(chu)信(xin)號(hao),並(bing)通(tong)過(guo)差(cha)分(fen)放(fang)大(da)電(dian)路(lu)進(jin)行(xing)放(fang)大(da)和(he)處(chu)理(li),產(chan)生(sheng)穩(wen)定(ding)的(de)差(cha)分(fen)輸(shu)出(chu)信(xin)號(hao)。差(cha)分(fen)晶(jing)振(zhen)具(ju)有(you)較(jiao)好(hao)的(de)抗(kang)幹(gan)擾(rao)能(neng)力(li),能(neng)提(ti)供(gong)更(geng)穩(wen)定(ding)、更精確的時鍾信號,廣泛應用於通信網絡、數據中心、汽車電子、工業自動化、測試測量、醫療設備等領域。

圖1 差分晶振
差分晶振常用輸出模式
1)LVPECL模式
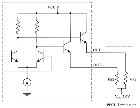
LVPECL (Low Voltage Positive Emitter-Couple Logic,低電壓正發射極耦合邏輯)是主要的差分輸出之一。它通過避免晶體管飽和,實現更快的開關速度,並配備恒定電流源驅動器。由於大電壓擺動(通常為600-1000mV),LVPECL具有卓越的抖動性能,從而輸出低噪聲信號,適用於PON、顯卡、光模塊、智能網卡等。
圖2 LVPECL模式輸出結構
LVPECL由PECL(Positive Emitter-Coupled Logic,使用5V電源的正發射極耦合邏輯電路)演變而來。PECL電(dian)路(lu)的(de)輸(shu)出(chu)結(jie)構(gou)包(bao)含(han)一(yi)個(ge)差(cha)分(fen)對(dui)管(guan)和(he)一(yi)對(dui)射(she)隨(sui)器(qi)。輸(shu)出(chu)射(she)隨(sui)器(qi)在(zai)正(zheng)電(dian)源(yuan)範(fan)圍(wei)內(nei)工(gong)作(zuo),直(zhi)流(liu)電(dian)流(liu)始(shi)終(zhong)存(cun)在(zai),有(you)利(li)於(yu)提(ti)高(gao)開(kai)關(guan)速(su)度(du),保(bao)持(chi)較(jiao)快(kuai)的(de)關(guan)斷(duan)時(shi)間(jian)。LVPECL的標準輸出是通過50Ω上拉至(VCC-2V)的電平,如圖2所示。
2)LVDS模式
LVDS (Low Voltage Differential Signaling)可同時提供低功耗和低電磁幹擾 (EMI)組合,由於電壓擺幅較小(通常為350mV),相比LVPECL差分輸出模式功耗更低,負載阻抗為100Ω的差分線上的電流一般不超過4mA,使其不易受噪聲影響,在音視頻處理器、服務器、路由器和交換機等應用中非常重要。

圖3 LVDS模式輸出結構
LVDS是一種低擺幅的差分信號技術,它使得信號能夠在差分PCB 線對或平衡電纜上以百Mbps的速率傳輸,其低電壓幅度、低電流驅動輸出使其具備低噪聲、低功耗的特性。LVDS標準輸出負載為差分形式,阻抗為100Ω,如圖3所示。
3)HCSL模式
HCSL是一種高速差分信號,通常在較低的電壓水平工作,在90年代末開始用於高速串行計算機擴展總線標準(PCI Express)參考時鍾。其特點包括極低的抖動和功耗,使得該類晶振廣泛應用於係統內部的高速串行通信、時鍾分配和數據通路等對速度、功耗、性能要求高的場景。
圖4 HCSL模式輸出結構
差分晶振的優勢
差分晶振的優勢主要體現在:
1)抗幹擾能力高:
差cha分fen晶jing振zhen采cai用yong差cha分fen方fang式shi進jin行xing信xin號hao生sheng成cheng,在zai輸shu入ru和he輸shu出chu引yin腳jiao之zhi間jian使shi用yong差cha分fen信xin號hao傳chuan輸shu,對dui環huan境jing中zhong的de電dian磁ci幹gan擾rao具ju有you較jiao強qiang的de抵di抗kang能neng力li。相xiang對dui於yu單dan端duan晶jing振zhen,差cha分fen晶jing振zhen可ke通tong過guo正zheng負fu極ji性xing的de相xiang互hu抵di消xiao,削xue弱ruo噪zao聲sheng幹gan擾rao對dui時shi鍾zhong信xin號hao的de影ying響xiang。
2)時鍾抖動小:
能夠有效減少時鍾信號的抖動,提升信號的穩定性和精度,進而增強係統性能與穩定性。
3)改善時鍾信號傳輸質量:
keyizaishizhongxinhaochuanshuguochengzhongtigonggenggaodexinhaopinzhi,nenggoujianshaogongmozaoshengdeyingxiang,youxiaojiangdixinhaochuanshudesunhaoheshizhen,tigaoxinhaochuanshudekekaoxinghewendingxing。
4)增加噪聲容限:
可以增加時鍾信號的噪聲容限,提供更大的時鍾信號幅度,降低時鍾信號的失真和抖動,有助於保持信號的完整性和準確性。
差分晶振的應用
差分晶振憑借其優勢,應用於多個領域:
通信係統:應用於無線通信、網絡設備及傳輸係統,確保時鍾信號與頻率參考的穩定性,從而提升數據傳輸的精確性與可靠性。
數據中心設備:服務器與數據存儲等設備中,差分晶振提供精確的時鍾同步與數據傳輸,保障計算機係統的穩定運行與數據準確性。
汽車電子:為發動機控製、車載娛樂與導航係統等提供精確的時鍾與頻率控製,確保汽車電子係統的穩定與可靠。
工業自動化:在工業自動化控製係統中,包括PLC、機器人及傳感器等,差分晶振提供穩定的時鍾信號與精確的時間測量,保證係統的精度與可靠性。
測試測量設備:應用於其中的時鍾、計數器、頻率計等,確保測試結果的準確與穩定。
醫療設備:為時鍾與數據采集電路提供準確穩定的支持,確保醫療數據的準確可靠。
大普技術的差分晶振融合自主研發的先進IC與(yu)高(gao)品(pin)質(zhi)晶(jing)片(pian),不(bu)僅(jin)性(xing)能(neng)指(zhi)標(biao)卓(zhuo)越(yue),還(hai)依(yi)托(tuo)持(chi)續(xu)的(de)創(chuang)新(xin)迭(die)代(dai)能(neng)力(li),確(que)保(bao)技(ji)術(shu)的(de)先(xian)進(jin)性(xing)和(he)適(shi)用(yong)的(de)廣(guang)泛(fan)性(xing)。通(tong)過(guo)精(jing)細(xi)的(de)電(dian)源(yuan)管(guan)理(li)和(he)優(you)化(hua)的(de)電(dian)路(lu)設(she)計(ji),大(da)普(pu)差(cha)分(fen)晶(jing)振(zhen)在(zai)保(bao)持(chi)高(gao)性(xing)能(neng)的(de)同(tong)時(shi),實(shi)現(xian)了(le)成(cheng)本(ben)的(de)有(you)效(xiao)控(kong)製(zhi)和(he)供(gong)應(ying)鏈(lian)的(de)堅(jian)固(gu)穩(wen)定(ding),為(wei)用(yong)戶(hu)提(ti)供(gong)極(ji)具(ju)競(jing)爭(zheng)力(li)的(de)選(xuan)擇(ze)。

圖5 大普技術差分晶振產品係列
在高速數據傳輸領域,數字信號處理器(DSP)的參考時鍾頻點一般為156.25MHz,其內部通過鎖相環(PLL)將此基頻倍頻,生成與數據轉換速率匹配的時鍾信號,同時對差分晶振的應用提出了小型化、低功耗(不超過100mA)等需求。大普麵向市場,提供性能優異的解決方案,156.25MHz差分晶振不僅支持3225、2520主流封裝尺寸,而且功耗低至80mA以下,若DSP的電壓擺幅允許,大普還可提供功耗更低的LVDS輸出版本,進一步滿足市場對節能高效產品的需求。
156.25MHz差分晶振在光模塊中的應用
以全麵的頻率覆蓋、多樣的輸出選項、卓越的溫控穩定性、低功耗特性和超低抖動表現,大普差分晶振展現出在不同應用場景下的高度靈活性和可靠性,廣泛應用於SONET/SDH、千兆以太網、串行ATA、PCI-Express、存儲區域網絡、光纖通道、工業控製器、測試與測量、光纖通道和通信等領域。隨著AI算力等技術的不斷進步,大普差分晶振將在更廣泛的領域內得到應用,助力人工智能產業的蓬勃發展。
大普技術在時頻領域深耕細作近二十年,已搭建覆蓋全等級高穩時鍾(Crystal、SPXO、TCXO、OCXO、Clock Module、Timing Server)、多品種時鍾芯片的全時鍾產品鏈(RTC、BUFFER、1588、All-Silicon OSC等芯片),能夠提供一站式時鍾解決方案。大普產品從研發、生產、終測到交付,全程實現自主控製,是全球少數具備規模化提供高穩時鍾產品與整體時鍾解決方案能力的廠商之一。
未來,大普技術將繼續深化技術創新,推動時鍾產品智能化,緊隨人工智能、物聯網、5G等科技浪潮,以精準、高效時鍾解決方案賦能各行各業,共築穩定可靠的未來世界,為用戶創造更大價值!
免責聲明:本文為轉載文章,轉載此文目的在於傳遞更多信息,版權歸原作者所有。本文所用視頻、圖片、文字如涉及作品版權問題,請聯係小編進行處理。
推薦閱讀:
羅姆即將參展PCIM Europe 2024:賦能增長,推動創新
- 噪聲中提取真值!瑞盟科技推出MSA2240電流檢測芯片賦能多元高端測量場景
- 10MHz高頻運行!氮矽科技發布集成驅動GaN芯片,助力電源能效再攀新高
- 失真度僅0.002%!力芯微推出超低內阻、超低失真4PST模擬開關
- 一“芯”雙電!聖邦微電子發布雙輸出電源芯片,簡化AFE與音頻設計
- 一機適配萬端:金升陽推出1200W可編程電源,賦能高端裝備製造
- 一秒檢測,成本降至萬分之一,光引科技把幾十萬的台式光譜儀“搬”到了手腕上
- AI服務器電源機櫃Power Rack HVDC MW級測試方案
- 突破工藝邊界,奎芯科技LPDDR5X IP矽驗證通過,速率達9600Mbps
- 通過直接、準確、自動測量超低範圍的氯殘留來推動反滲透膜保護
- 從技術研發到規模量產:恩智浦第三代成像雷達平台,賦能下一代自動駕駛!
- 車規與基於V2X的車輛協同主動避撞技術展望
- 數字隔離助力新能源汽車安全隔離的新挑戰
- 汽車模塊拋負載的解決方案
- 車用連接器的安全創新應用
- Melexis Actuators Business Unit
- Position / Current Sensors - Triaxis Hall




