流式細胞分析儀硬件設計方案
發布時間:2021-08-04 來源:世健 責任編輯:wenwei
【導讀】細胞治療是未來醫學的三大支柱之一,全球流式細胞儀市場正以健康的速度增長。根據市場研究報告,預計2022年全球流式細胞儀的市場將達到70億美元。本次我們通過技術型分銷商Excelpoint世健邀請到行業資深工程師錢工來分享他的實戰經驗——流式細胞分析儀硬件設計方案。
1.概述
流式細胞分析儀是利用流式細胞技術進行單細胞定量分析和分選的醫用體外診斷設備。流式細胞技術是免疫細胞化學技術、流體力學技術、激光光學、電子和計算科學等綜合的高技術產物。流式細胞分析儀主要由光學係統、液路係統、信號檢測係統、數據傳輸分析係統等組成,具有高速、高精度、高準確性等優點,是當代最先進的細胞定量分析儀器。
2.硬件層麵的設計考慮及要點
流式細胞分析儀係統集成較複雜,包括流體控製係統(控製樣本移動及廢液排放)、光學係統(光源及光信號接收檢測)、電信號處理係統(光電信號轉換及電信號濾波放大)、環境監測及控製係統(監測溫濕度、壓力等並進行相應控製)、電源管理係統(各電路子模塊供電)、數據處理係統(運行算法分析數據)等。
2.1.基於流式細胞分析儀係統特性,以下是必須考慮的設計要點:
● 高速高精度模擬信號處理
● 溫度控製對於細胞和測量極為重要
● 高精度自動控製(溫度、液位、機械動作等)
2.2.模擬電信號處理係統硬件設計要點
● 流壓轉換的跨阻放大器需要低偏置電流、高輸入阻抗、低噪聲、低失調運算放大器
● 高速、高精度、同步采樣ADC
● 低噪聲且穩定的高PSRR電源
● 低噪聲且動態可調的激光恒流源
2.3.環境監測係統硬件設計要點
● 高精度溫度采集器件
● 穩定高效的加熱/製冷控製器
● 精確的液位測量器件
3.硬件方案設計細化
3.1. 模擬電信號處理係統
3.1.1.主信號鏈硬件方案

激光入射細胞鞘流通道,散射光分別由不同角度的3個PD接收。光電流經過流壓轉換,程控放大,再由ADC采集。由於3路信號同步並且采樣速率高,因此需要選用高速並行ADC,並且由FPGA來控製,實現高速並行同步采集。
主要器件選型表





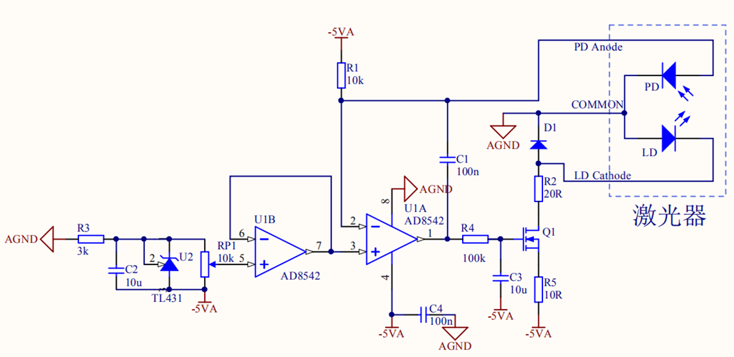
3.1.2. 低噪聲且動態可調的激光恒流源硬件方案

通用運放AD8542加N溝道MOS管構成恒流源,驅動激光管。利用激光器自帶的PD反饋,實時調節恒利源電流,使激光輸出穩定。通過可調電阻RP1還可以手動調節恒流源電流來控製激光功率。
3.2. 環境監測係統
3.2.1. 溫控係統
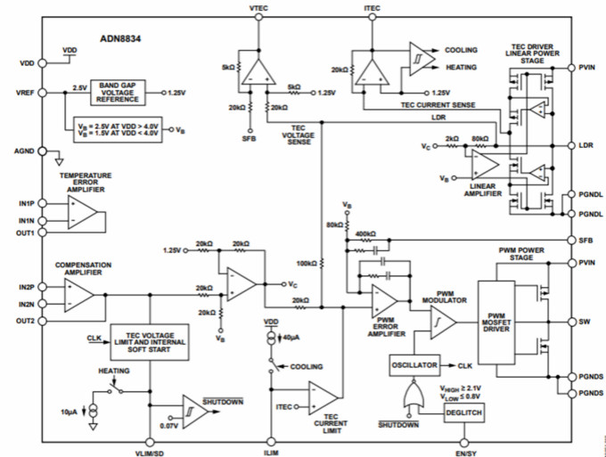
溫控係統分為製冷及加熱兩部分,製冷部件用於存儲試劑,加熱部件用於檢測組件的保溫(恒溫37℃)。基於帕爾貼的特性,加熱製冷都可以應用(隻需交換電流方向)。本方案選用ADI公司單芯片方案(ADN8834):
● 內置低內阻H橋
● 內置TEC電壓電流檢測電路
● 可驅動NTC和RTD溫度傳感器
● 內置兩個高性能運放可用於溫度設置
● 可獨立設置TEC製冷和加熱電流限值
● 內置2.5V高精度參考源

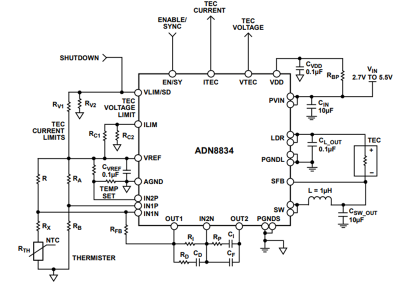
恒溫製熱方案

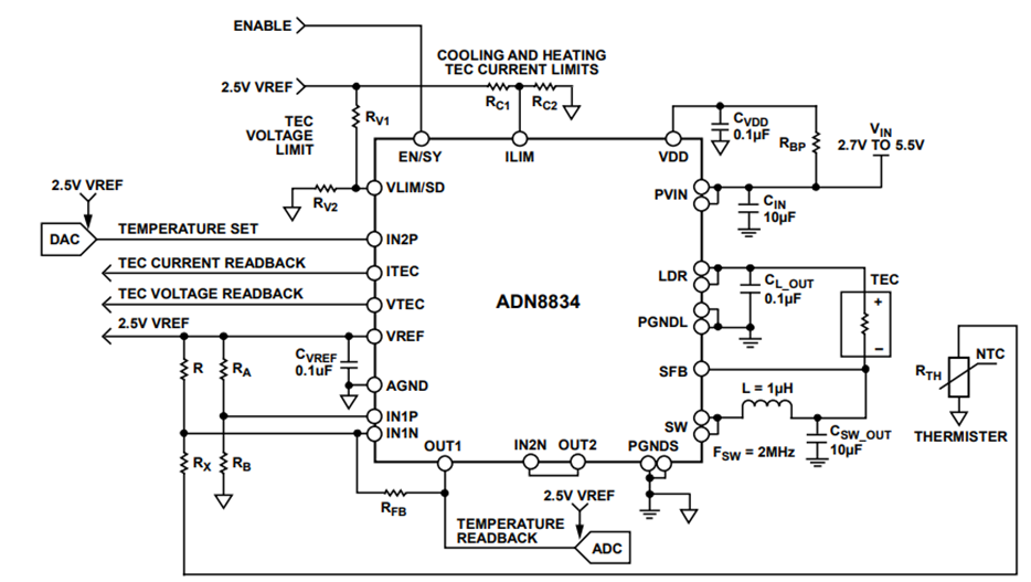
數控溫度可調的製冷方案

內置運放2反向端與輸出端直連構成跟隨器,同相端用DAC控製,用於溫度調節。內置運放1外接NTC用於測溫,運放1輸出端信號給ADC,構成溫度閉環,可以實現數字PID來實時調節製冷溫度。
3.2.2.液位檢測方案
液位檢測方法較多,本方案選用業界較流行的電容傳感方式。選用ADI公司的電容傳感器AD7745:
內置24位Σ-Δ型ADC
精度:4 fF
數據更新率:10 Hz to 90 Hz
I2C數字接口

關於世健——亞太區領先的元器件授權代理商
世健是完整解決方案的供應商,為亞洲電子廠商包括原設備生產商(OEM)、原設計生產商(ODM)和電子製造服務提供商(EMS)提供優質的元器件、工gong程cheng設she計ji及ji供gong應ying鏈lian管guan理li服fu務wu。世shi健jian與yu供gong應ying商shang及ji電dian子zi廠chang商shang緊jin密mi協xie作zuo,為wei新xin的de科ke技ji與yu趨qu勢shi作zuo出chu定ding位wei,並bing幫bang助zhu客ke戶hu把ba這zhe些xie最zui先xian進jin的de科ke技ji揉rou合he於yu他ta們men的de產chan品pin當dang中zhong。集ji團tuan分fen別bie在zai新xin加jia坡po、中(zhong)國(guo)及(ji)越(yue)南(nan)設(she)有(you)研(yan)發(fa)中(zhong)心(xin),專(zhuan)業(ye)的(de)研(yan)發(fa)團(tuan)隊(dui)不(bu)斷(duan)創(chuang)造(zao)新(xin)的(de)解(jie)決(jue)方(fang)案(an),幫(bang)助(zhu)客(ke)戶(hu)提(ti)高(gao)成(cheng)本(ben)效(xiao)益(yi)並(bing)縮(suo)短(duan)產(chan)品(pin)上(shang)市(shi)時(shi)間(jian)。世(shi)健(jian)研(yan)發(fa)的(de)完(wan)整(zheng)解(jie)決(jue)方(fang)案(an)及(ji)參(can)考(kao)設(she)計(ji)可(ke)應(ying)用(yong)於(yu)工(gong)業(ye)、無線通信及消費電子等領域。世健是新加坡的主板上市公司,總部設於新加坡,擁有約650名員工,業務範圍已擴展至亞太區40多個城市和地區,遍及新加坡、馬來西亞、泰國、越南、中國、印度、印度尼西亞、菲律賓及澳大利亞等十多個國家。世健集團在2020年的年營業額超過11億美元。1993年,世健在香港設立區域總部——世健係統(香港)有限公司,正式開始發展中國業務。目前,世健在中國擁有十多家分公司和辦事處,遍及中國主要大中型城市。憑借專業的研發團隊、頂尖的現場應用支持以及豐富的市場經驗,世健在中國業內享有領先地位。
免責聲明:本文為轉載文章,轉載此文目的在於傳遞更多信息,版權歸原作者所有。本文所用視頻、圖片、文字如涉及作品版權問題,請聯係小編進行處理。
推薦閱讀:
特別推薦
- 噪聲中提取真值!瑞盟科技推出MSA2240電流檢測芯片賦能多元高端測量場景
- 10MHz高頻運行!氮矽科技發布集成驅動GaN芯片,助力電源能效再攀新高
- 失真度僅0.002%!力芯微推出超低內阻、超低失真4PST模擬開關
- 一“芯”雙電!聖邦微電子發布雙輸出電源芯片,簡化AFE與音頻設計
- 一機適配萬端:金升陽推出1200W可編程電源,賦能高端裝備製造
技術文章更多>>
- 一秒檢測,成本降至萬分之一,光引科技把幾十萬的台式光譜儀“搬”到了手腕上
- AI服務器電源機櫃Power Rack HVDC MW級測試方案
- 突破工藝邊界,奎芯科技LPDDR5X IP矽驗證通過,速率達9600Mbps
- 通過直接、準確、自動測量超低範圍的氯殘留來推動反滲透膜保護
- 從技術研發到規模量產:恩智浦第三代成像雷達平台,賦能下一代自動駕駛!
技術白皮書下載更多>>
- 車規與基於V2X的車輛協同主動避撞技術展望
- 數字隔離助力新能源汽車安全隔離的新挑戰
- 汽車模塊拋負載的解決方案
- 車用連接器的安全創新應用
- Melexis Actuators Business Unit
- Position / Current Sensors - Triaxis Hall
熱門搜索
按鈕開關
白色家電
保護器件
保險絲管
北鬥定位
北高智
貝能科技
背板連接器
背光器件
編碼器型號
便攜產品
便攜醫療
變容二極管
變壓器
檳城電子
並網
撥動開關
玻璃釉電容
剝線機
薄膜電容
薄膜電阻
薄膜開關
捕魚器
步進電機
測力傳感器
測試測量
測試設備
拆解
場效應管
超霸科技




