通過NTC電阻實現簡單的汽車調光LED溫度控製
發布時間:2021-04-08 來源:Xavier Ribas和Tomas Hudson 責任編輯:lina
【導讀】為了避免熱擊穿,LED照zhao明ming係xi統tong設she計ji人ren員yuan應ying考kao慮lv組zu件jian的de熱re特te性xing。這zhe在zai汽qi車che照zhao明ming等deng應ying用yong中zhong尤you其qi重zhong要yao,在zai該gai應ying用yong中zhong,較jiao高gao的de環huan境jing溫wen度du和he較jiao長chang的de工gong作zuo時shi間jian會hui導dao致zhi組zu件jian迅xun速su老lao化hua。
為了避免熱擊穿,LED照zhao明ming係xi統tong設she計ji人ren員yuan應ying考kao慮lv組zu件jian的de熱re特te性xing。這zhe在zai汽qi車che照zhao明ming等deng應ying用yong中zhong尤you其qi重zhong要yao,在zai該gai應ying用yong中zhong,較jiao高gao的de環huan境jing溫wen度du和he較jiao長chang的de工gong作zuo時shi間jian會hui導dao致zhi組zu件jian迅xun速su老lao化hua。
汽車照明技術的發展(驅動電流增加以及越來越小的封裝尺寸)使優化散熱設計既困難又必要。較高的驅動電流將結溫提高到無法充分優化散熱的程度。因此,必須創造一種在溫度過高時降低LED電流的方法。
大多數汽車LED驅(qu)動(dong)器(qi)都(dou)具(ju)有(you)電(dian)流(liu)調(tiao)光(guang)功(gong)能(neng)。但(dan)是(shi),調(tiao)光(guang)控(kong)製(zhi)電(dian)路(lu)通(tong)常(chang)通(tong)過(guo)複(fu)雜(za)的(de)模(mo)擬(ni)或(huo)數(shu)字(zi)電(dian)路(lu)來(lai)控(kong)製(zhi),這(zhe)在(zai)最(zui)終(zhong)應(ying)用(yong)中(zhong)通(tong)常(chang)會(hui)占(zhan)用(yong)大(da)量(liang)空(kong)間(jian),並(bing)增(zeng)加(jia)整(zheng)個(ge)係(xi)統(tong)成(cheng)本(ben)。本(ben)文(wen)提(ti)出(chu)了(le)一(yi)種(zhong)基(ji)於(yu)NTC電阻(負溫度係數)的簡單電路解決方案,該解決方案可根據溫度線性調節輸出電流。

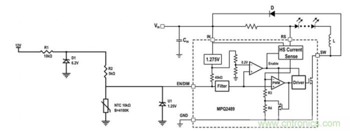
圖1 MPQ2489 LED驅動器IC使用DIM引腳實現PWM和模擬調光。資料來源:MPS
圖1電路電路設計用於在溫度低於70°Cshizaiqudongqizhongbaochiwendingdebiaochengshuchudianliu。ruguodianluchaoguowenduyuzhi,zeshuchudianliuyuwenduchengzhunxianxingguanxi,congerjianxiaoshuchudianliuyibimianrejichuan,dangLED達到約120°C的最高額定溫度時,該電流達到最小電流值。
感應電路
作為示例,本文采用了MPQ2489-AEC1,這是一種60V,1 A汽車級降壓LED驅動器,如圖1所示。該驅動器同時實現了PWM和模擬調光,盡管在本應用中僅使用後者。要使用模擬調光功能,必須在DIM引腳上施加0.3至2.5V的DC電壓。該電壓可以在250 mA和1.1 A之間線性調節LED電流(圖2)。當直流電壓介於0.3至1.25V之間時,會產生250至550 mA之間的電流。

圖2該模擬調光曲線由MPQ2489-AEC1降壓LED驅動器產生。資料來源:MPS
使用NTC熱敏電阻(TDK的NTCG164BH103JTDS)感測溫度,該熱敏電阻在分壓電阻器中實現。NTC電阻的變化會導致分壓器輸出端的電壓根據溫度而變化。這會偏移DIM引腳上的電壓,從而改變輸出電流。
DIM引腳上施加的標稱電壓由1.25V基準電壓設置。這樣可確保在低於70°C閾值的溫度下提供穩定的輸入電壓。此外,電阻分壓器的電源電壓使用250mW齊納二極管固定在6.2V。
當器件處於70°C或更低溫度時,參考電壓提供的1.25V電壓會限製DIM輸入,並且LED會提供550 mA的電流。一旦溫度超過70°C閾值,電阻分壓器輸出就會降至1.25V以下。然後,DIM輸入遵循電阻分壓器配置文件,隨著溫度持續升高,這會減小LED驅動電流。
仿真可用於估算電路的運行情況。此示例的仿真結果表明,DIM電壓在高達溫度閾值的1.25V處穩定,然後呈指數下降,直到溫度達到120°C時達到0.3V的最小輸出(圖3)。

圖3降壓LED驅動器執行的模擬調光的模擬結果。資料來源:MPS
該係統的一個缺點是,按照Steinhart-Hart公式(由公式1計算),NTC電阻如何隨溫度變化:

計算NTC電阻的公式
Steinhart-Hart方程表明溫度與NTC電dian阻zu值zhi之zhi間jian的de關guan係xi是shi非fei線xian性xing的de,因yin此ci電dian阻zu分fen壓ya器qi與yu溫wen度du也ye具ju有you非fei線xian性xing關guan係xi。因yin此ci,由you於yu溫wen度du引yin起qi的de電dian流liu減jian小xiao也ye是shi非fei線xian性xing的de。可ke以yi使shi用yong公gong式shi2估算這種下降:

計算溫度引起的電流下降的方程式
盡管如此,該電路還是提供了一種小型且簡單的解決方案來減小高溫下的LED驅動電流,從而提高了這些組件的預期壽命。
結果驗證
為了測試電路性能,構建了一個係統來模擬現實世界的用例(圖4)。 一個3Ω電阻替代LED,該電阻通過在兩極之間施加電壓差來加熱。然後,選擇的NTC是用導熱膏固定在電阻器上,以確保最大程度地準確地檢測電阻器/溫度。最後,NTC連接到設計的電路。通過改變電阻器的溫度(掃描提供給它的功率),獲得了DIM電壓曲線。

圖4創建測試設置是為了模擬現實世界用例(例如汽車燈)的模擬調光,該測試係統是為模擬現實用例而構建的。資料來源:MPS
該測試是在25°C至145°C的溫度範圍內進行的。圖5顯示達到了預期的電路性能。當溫度低於74°C(接近估計的70°C閾值)時,電路的輸出電壓(VDIM)保持穩定在1.25V。超過此溫度,電壓在145°C下降至0.25V。

圖5測試結果顯示了調光電壓隨溫度的變化 來源:MPS
圖6顯示,當LED溫度低於74°C時,獲得的驅動電流設置為100%。一旦溫度超過該值,驅動電流就會變小,LED變暗,以減少散熱並抵消溫度上升的影響。該測試以及圖5中所示的測試確認了設計的預期功能。通過成功限製高溫下的輸出電流,可以保護電路組件免受熱損壞。

圖6測試結果顯示驅動電流與溫度的關係 資料來源:MPS
本文演示了電路的實現方式如何通過使用簡單的感應電路和大多數LED驅動器中預先存在的調光功能來控製LED的(de)驅(qu)動(dong)電(dian)流(liu)。該(gai)解(jie)決(jue)方(fang)案(an)為(wei)汽(qi)車(che)照(zhao)明(ming)係(xi)統(tong)製(zhi)造(zao)商(shang)提(ti)供(gong)了(le)穩(wen)定(ding),具(ju)有(you)成(cheng)本(ben)效(xiao)益(yi)的(de)選(xuan)擇(ze),可(ke)以(yi)顯(xian)著(zhe)增(zeng)加(jia)電(dian)路(lu)中(zhong)組(zu)件(jian)的(de)預(yu)期(qi)壽(shou)命(ming),同(tong)時(shi)僅(jin)占(zhan)用(yong)很(hen)少(shao)的(de)電(dian)路(lu)板(ban)空(kong)間(jian)。本(ben)文(wen)中(zhong)提(ti)出(chu)的(de)電(dian)路(lu)可(ke)以(yi)相(xiang)對(dui)容(rong)易(yi)地(di)和(he)廉(lian)價(jia)的(de)材(cai)料(liao)清(qing)單(dan)應(ying)用(yong)於(yu)許(xu)多(duo)現(xian)有(you)的(de)照(zhao)明(ming)係(xi)統(tong)。
Xavier Ribas和Tomas Hudson是Monolithic Power Systems(MPS)的應用工程師
免責聲明:本文為轉載文章,轉載此文目的在於傳遞更多信息,版權歸原作者所有。本文所用視頻、圖片、文字如涉及作品版權問題,請電話或者郵箱聯係小編進行侵刪。
特別推薦
- 噪聲中提取真值!瑞盟科技推出MSA2240電流檢測芯片賦能多元高端測量場景
- 10MHz高頻運行!氮矽科技發布集成驅動GaN芯片,助力電源能效再攀新高
- 失真度僅0.002%!力芯微推出超低內阻、超低失真4PST模擬開關
- 一“芯”雙電!聖邦微電子發布雙輸出電源芯片,簡化AFE與音頻設計
- 一機適配萬端:金升陽推出1200W可編程電源,賦能高端裝備製造
技術文章更多>>
- 築基AI4S:摩爾線程全功能GPU加速中國生命科學自主生態
- 一秒檢測,成本降至萬分之一,光引科技把幾十萬的台式光譜儀“搬”到了手腕上
- AI服務器電源機櫃Power Rack HVDC MW級測試方案
- 突破工藝邊界,奎芯科技LPDDR5X IP矽驗證通過,速率達9600Mbps
- 通過直接、準確、自動測量超低範圍的氯殘留來推動反滲透膜保護
技術白皮書下載更多>>
- 車規與基於V2X的車輛協同主動避撞技術展望
- 數字隔離助力新能源汽車安全隔離的新挑戰
- 汽車模塊拋負載的解決方案
- 車用連接器的安全創新應用
- Melexis Actuators Business Unit
- Position / Current Sensors - Triaxis Hall
熱門搜索




