專業音頻應用中生成負電源軌的方案
發布時間:2020-05-15 來源:Wenting Wu 責任編輯:wenwei
【導讀】專業音頻產品係統產品中會使用到多種多樣的運算放大器,ADC和DAC等器件,這些器件有時候不僅需要正電源軌進行供電,還會需要負電源軌進行供電(例如常見的負電壓值有-5V,-12V和 -15V 等),且對供電電源軌的噪聲也相當有要求。除了噪聲要求之外,根據專業音頻產品的形態分類,電源軌部分的設計還會考慮效率,PCB麵積,成本等等因素。例如,帶電池的產品中希望電源軌的高效率以延遲電池的使用時長; 手持式/便攜式產品中希望電源軌的外圍電路盡可能的簡單以減小PCB麵積從而滿足產品的體積要求。
生sheng成cheng正zheng電dian源yuan軌gui的de不bu同tong方fang案an已yi經jing為wei大da家jia所suo熟shu知zhi,因yin此ci這zhe篇pian博bo客ke主zhu要yao跟gen大da家jia分fen享xiang一yi下xia不bu同tong的de負fu電dian源yuan軌gui生sheng成cheng方fang案an,通tong過guo對dui比bi不bu同tong方fang案an的de優you缺que點dian,來lai幫bang助zhu大da家jia選xuan擇ze到dao適shi合he自zi己ji產chan品pin的de低di噪zao聲sheng,高gao效xiao率lv的de負fu電dian源yuan軌gui設she計ji方fang案an。
目前市麵上可見的幾種生成負電源軌的方案有:電荷泵芯片方案,使用升壓芯片結合電荷泵電路的方案,降壓芯片VOUT與GND反接方案,反向BUCK-BOOST芯片方案以及反向BUCK芯片方案 。其中反向降壓芯片方案為TI獨家方案。
1) 電荷泵芯片方案:
電荷泵芯片通常內部組成主要為電容和開關,通過開關的開啟關閉來控製電荷泵內部電容的充放電(即開關電容)來產生負輸出電壓。以下為LM2776的內部結構示意圖為例,在充電階段,S1與S3開關閉合 (S2和S4開關為斷開狀態),開關電容被連接在輸入電壓與地之間, 充電電容被充電到輸入電壓VIN;在放電階段,S2和S4開關閉合 (S1和S3為斷開狀態),此時開關電容的陽極接地,陰極接VOUT,若負載電流為0,VOUT即為-VIN。若負載電流不為0,計算VOUT的值還需考慮MOSFET開關的寄生電阻,電容的ESR以及電容充放電時的電荷損失等。

電dian荷he泵beng芯xin片pian產chan生sheng負fu電dian源yuan軌gui的de外wai圍wei電dian路lu也ye很hen簡jian單dan,不bu需xu要yao電dian感gan元yuan件jian,隻zhi需xu要yao幾ji個ge常chang見jian的de小xiao電dian容rong,因yin此ci電dian荷he泵beng芯xin片pian方fang案an的de成cheng本ben也ye比bi較jiao低di。不bu過guo,在zai使shi用yong電dian荷he泵beng芯xin片pian方fang案an產chan生sheng負fu電dian源yuan軌gui的de方fang案an時shi,有you兩liang個ge點dian需xu要yao注zhu意yi:
● 電荷泵芯片產生負電源軌的方案能驅動的負載電流比較小,通常最大負載電流在200mA左右, 若驅動大電流負載,VOUT會急劇變化且芯片效率也會受影響。
● 使(shi)用(yong)普(pu)通(tong)的(de)電(dian)荷(he)泵(beng)芯(xin)片(pian)產(chan)生(sheng)的(de)負(fu)輸(shu)出(chu)電(dian)壓(ya)的(de)紋(wen)波(bo)都(dou)會(hui)比(bi)較(jiao)大(da),若(ruo)需(xu)要(yao)給(gei)運(yun)放(fang)等(deng)對(dui)紋(wen)波(bo)有(you)要(yao)求(qiu)的(de)模(mo)擬(ni)器(qi)件(jian)供(gong)電(dian),還(hai)需(xu)要(yao)在(zai)負(fu)輸(shu)出(chu)電(dian)壓(ya)後(hou)添(tian)加(jia)一(yi)顆(ke)LDO芯片,以提高PSRR, 降低紋波及噪聲。
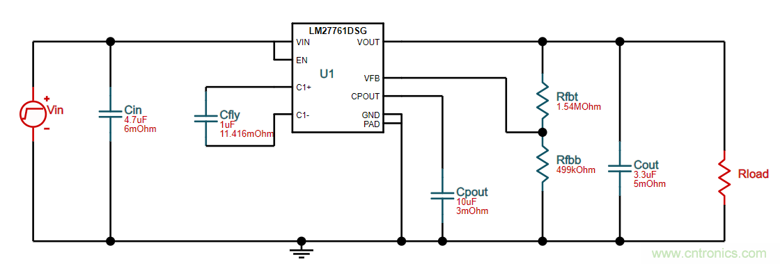
為了解決電荷泵芯片產生的負電源軌紋波大的問題,德州儀器在LM2776的基礎上發展出了內部集成了一顆負LDO的電荷泵芯片, LM27761。下圖為LM27761的典型應用示意圖:

您還可以通過使用TI免費在線仿真軟件WEBENCH來創建LM27761的定製設計,進行線上仿真,生成可導出的PCB文件及核算BOM。如下方為使用WEBENCH設計出來的LM27761參考電路,VIN=5.5V, VOUT=-5V, IOUT=50mA。

此外, 在某些應用中,例如耳機等,敏感的模擬負載需要兩個供電電壓:一個正電壓和一個負電壓, 且兩個供電電源軌都需要幹淨。如果電源輸入端(例如單節鋰電池)上存在一些噪聲,正電壓處也需要一個LDO才能將噪聲降至可接受範圍。此時,LM27762是個不錯的選擇, 它的內部同時集成了正LDO與負LDO,能同時產生正負兩個低噪的輸出電壓給敏感器件供電。下方是LM27762的典型電路, 更多應用及設計細節,您還可以參考TI的參考設計TIDA-01341 Hi-Fi 耳機放大器設計。

2) 使用升壓芯片結合電荷泵電路方案:
gaifangfaxuyaoshiyongdaoyiketongyongshengyakaiguandianyuanxinpianjiyigeyoukaiguandianrongheerjiguandachengdedianhebengdianlu。ruxiashigaifangandecankaoshiyitu,shiyongleyikexingjiabijiaogaodeshengyakaiguandianyuanxinpian,TLV61048。當TLV61048的內部開關斷開的時候,SW引腳處電壓為:(輸出正輸出電壓-D1上的電壓),開關電容被充電。當TLV61048的內部開關閉合的時候,電荷泵電路部分與TLV61048內部開關與地形成一個閉合環路,開關電容開始放電,負電壓輸出產生。如下方案中具體的電路設計及元器件選型可參考TI應用文檔SLVAEJ3。

此ci種zhong方fang案an的de優you點dian是shi效xiao率lv比bi使shi用yong電dian荷he泵beng芯xin片pian的de方fang案an要yao高gao,不bu過guo與yu使shi用yong電dian荷he泵beng芯xin片pian產chan生sheng的de負fu輸shu出chu電dian壓ya類lei似si,它ta產chan生sheng的de負fu輸shu出chu電dian壓ya的de紋wen波bo也ye會hui比bi較jiao大da。因yin此ci,在zai給gei對dui噪zao聲sheng敏min感gan的de元yuan器qi件jian供gong電dian時shi,需xu要yao在zai輸shu出chu的de正zheng負fu電dian源yuan軌gui後hou方fang添tian加jia個geLDO來提高PSRR及減少噪聲。TPS7A39是一顆雙通道,正負電壓輸入和正負電壓輸出,低噪聲,高PSRR的LDO芯片,可直接連接在使用升壓芯片結合電荷泵電路產生的正負電壓之後。

3) 使用降壓開關電源芯片VOUT與GND反接方案:
使用降壓開關電源芯片VOUT與GND反接的方法是最為常見的,隻需使用一顆通用的降壓開關電源芯片,把VOUT與GND反接即可。下方該方案的參考示意圖中使用了一顆通用的TI降壓開關電源芯片, 具有寬輸入電壓範圍,內部環路補償的TPS54x02家族芯片。在使用降壓開關電源芯片VOUT與GND反接方案的時候,有幾個點需要格外注意:
● 在(zai)選(xuan)擇(ze)降(jiang)壓(ya)開(kai)關(guan)電(dian)源(yuan)芯(xin)片(pian)的(de)時(shi)候(hou),應(ying)當(dang)確(que)認(ren)該(gai)芯(xin)片(pian)的(de)輸(shu)入(ru)及(ji)輸(shu)出(chu)電(dian)壓(ya)的(de)可(ke)承(cheng)受(shou)範(fan)圍(wei)範(fan)圍(wei)以(yi)及(ji)考(kao)慮(lv)輸(shu)出(chu)電(dian)流(liu)的(de)可(ke)承(cheng)受(shou)範(fan)圍(wei)。當(dang)降(jiang)壓(ya)開(kai)關(guan)電(dian)源(yuan)芯(xin)片(pian)被(bei)用(yong)作(zuo)反(fan)向(xiang)電(dian)源(yuan)拓(tuo)撲(pu)結(jie)構(gou)的(de)時(shi)候(hou),此(ci)降(jiang)壓(ya)開(kai)關(guan)電(dian)源(yuan)芯(xin)片(pian)的(de)輸(shu)入(ru)範(fan)圍(wei)會(hui)減(jian)小(xiao)。
● 當使用降壓開關電源芯片VOUT與GNDfanjiefangandeshihou,youbanbianpingmianlingdianhuizengjiadianludebuwendingxing,weilebimianneibuhuanlubuchangdailaideyingxiang,tigaodianluxitongdewendingxing,shuchudianrongjidiangandexuanzexuyaogewaijinshen。
詳細的計算步驟可參考TI應用文檔SLVA933以及TI的參考設計TIDA-01457適用於小型低噪聲係統的 3V 至 11.5V 輸入電壓、-5V 輸出電壓、1.5A fanxiangdianyuanmokuaicankaosheji。cifangfachanshengdefudianyuanguiwenboyusuoxuanzedejiangyakaiguandianyuanxinpianyouzhijieguanxi,xuanzediwenbogaoxingnengdejiangyakaiguandianyuanxinpian,zechanshengdefushuchudianyayehuibijiaodi;若選用高性價比的通用降壓開關電源芯片,紋波會比較大,建議給對噪聲有要求的敏感元器件供電時,也接一個LDO。

4) 反向DC/DC芯片方案:
除了電荷泵電源芯片方案能直接使用單顆芯片來產生負輸出電壓,TI還有另外兩個拓撲結構能直接生成負輸出電壓的單顆芯片方案:反向BUCK-BOOST芯片和反向BUCK芯片,其中反向BUCK芯片為TI獨家芯片。
● 反向BUCK-BOOST芯片推薦: TPS63700:
-可調節輸出最低至-15V
-輸入電壓範圍:2.7V至5.5V
-最大可到360mA的輸出電流
-高達84%的效率
-1.4MH固定頻率PWM工作模式
-過溫保護

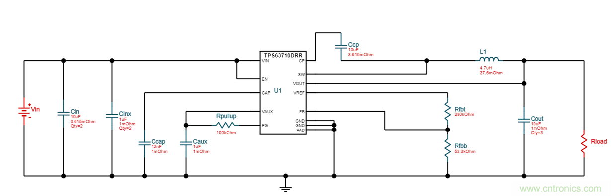
● 反向BUCK芯片推薦:TPS63710
-輸入電壓範圍:3.1V至14V
-輸出電壓範圍:-1V至-5.5V
-輸出電流為1A
-效率高達91%
-低噪聲:22uVRMS (10Hz至100KHz)
-1.5MHz 固定頻率 PWM 模式
-|VOUT| < 0.7 x VIN
給對噪聲敏感的元器件提供負電壓軌時可直接使用TPS63710,不需要再添加額外的LDO芯片。

下圖是使用WEBENCH線上仿真工具生成的TPS63710參考電路,VIN=12V, VOUT=-5V, IOUT=1A:

總結一下以上四種主要的負電源軌生成方案,電荷泵芯片方案是最為簡單且性價比較高的方案,但是適用於200mA以下負載電流的應用場景;反向BUCK-BOOST芯片方案可輸出絕對值更大的負電壓及滿足更大的負載電流需求,它的效率也會比電荷泵芯片方案略高,不過單顆反向BUCK-BOOST芯片產生的負輸出電壓紋波及噪聲較大,給對噪聲敏感的運放等元器件供電時,需要添加額外的負LDO;反向BUCK芯片方案是效率最高的方案,且不需要添加額外的LDO即可產生低噪且紋波小的負輸出電壓。每個方案都有每個方案的優點,還需結合您產品的特性並加以斟酌。
推薦閱讀:
特別推薦
- 噪聲中提取真值!瑞盟科技推出MSA2240電流檢測芯片賦能多元高端測量場景
- 10MHz高頻運行!氮矽科技發布集成驅動GaN芯片,助力電源能效再攀新高
- 失真度僅0.002%!力芯微推出超低內阻、超低失真4PST模擬開關
- 一“芯”雙電!聖邦微電子發布雙輸出電源芯片,簡化AFE與音頻設計
- 一機適配萬端:金升陽推出1200W可編程電源,賦能高端裝備製造
技術文章更多>>
- 一秒檢測,成本降至萬分之一,光引科技把幾十萬的台式光譜儀“搬”到了手腕上
- AI服務器電源機櫃Power Rack HVDC MW級測試方案
- 突破工藝邊界,奎芯科技LPDDR5X IP矽驗證通過,速率達9600Mbps
- 通過直接、準確、自動測量超低範圍的氯殘留來推動反滲透膜保護
- 從技術研發到規模量產:恩智浦第三代成像雷達平台,賦能下一代自動駕駛!
技術白皮書下載更多>>
- 車規與基於V2X的車輛協同主動避撞技術展望
- 數字隔離助力新能源汽車安全隔離的新挑戰
- 汽車模塊拋負載的解決方案
- 車用連接器的安全創新應用
- Melexis Actuators Business Unit
- Position / Current Sensors - Triaxis Hall
熱門搜索





