出彩安森美:高能效AC-DC LED通用照明方案拓寬您的設計選擇
發布時間:2015-05-13 責任編輯:wenwei
【導讀】近年來,世界各國政府為了因應全球氣候變暖,紛紛製定更嚴格的高能效法規與標準,提升電源能效,降低能耗,以期減輕對環境的壓力。安森美半導體持續推出新係列AC-DC通用照明方案以滿足各類應用對尺寸、能效、功率因數、驅動電流等不同要求,並因應當前智能LED照明的發展潮流,提供領先的通信、傳感器係列產品及方案,為工程師實現更節能環保的智能照明係統拓寬設計選擇。
安森美半導體專注於運用在電源管理方案方麵的專知和技術,克服固態照明的挑戰,提供LED照明應用的完整方案,涵蓋高低功率因數、隔離或者非隔離拓撲結構、調光以及非調光的應用等,並利用在工業應用的經驗和專長,不斷開拓新興的智能照明市場,推出有線及無線通信係列產品(PLC 、KNX)、環境光及無源紅外(PIR)傳感器、以太網供電(PoE)控製器等,滿足不同的應用需求,推動LED照明市場的發展和進步。本文將重點介紹安森美半導體近期於AC-DC通用照明新增的產品係列及智能照明方案。
功率因數校正(PFC)初級端控製LED驅動器
針對筒燈、線性管/LED燈泡替代、電子控製裝置、LED照明引擎及智能照明等要求高功率因數、低諧波失真的最高60 W功率的單段式設計應用,安森美半導體推出LED驅動器係列NCL30085、NCL30086、NCL30088,利用PFC初級端電流控製算法,當采用準諧振(QR)模式工作時提供高能效。以NCL30088為例,它支持隔離反激、降壓-升壓、單端初級電感轉換器(SEPIC)拓撲結構,功率因數(PF)典型值高於0.98,無需光耦,能單獨從初級端實現精密穩流(精度典型值±2%),提供線性前饋補償,寬VCC範圍支持寬正向電壓應用,低啟動電流典型值13 uA,可工作於-40℃至125℃的寬工作溫度範圍,基於負溫度係數(NTC)的電流熱反走可防止LED驅動器在惡劣環境下過熱,並內置一係列強固的保護特性,包括:LED串開/短路保護、逐周期限流、輸出二極管短路保護、VCC偏置電壓和欠壓保護、電流感測電阻短路保護及自動恢複或閂鎖故障處理。而NCL30086“可智能調光”,支持以控製平均LED電流的單個輸入進行模擬/數字脈寬調製(PWM)調光,與非調光的NCL30088相輔相成。
圖1:PFC初級端控製LED驅動器
NCL30088應用示例——高達20 W的降壓-升壓驅動器用於LED線性燈管
NCL30088作為降壓-升壓驅動器用於高達20 W的LED線性燈管時,交流輸入電壓範圍90-305 Vac,正向電壓範圍90-180 Vdc,提供100 mA輸出電流,PF大於0.98,總諧波失真(THD)典型值5%,能效高達91%。

圖2:NCL30088應用於LED線性燈管的評估板和能效測試值
NCL30085應用示例——達10 W的隔離型3步線性可調光驅動器用於燈具
NCL30085作為隔離型可調光驅動器用於燈具時,通過切換開關導通/關斷提供3步對數調光:75%、25%、5%,交流輸入電壓範圍90-265 Vac,正向電壓範圍14-28 Vdc,輸出電流350 mA,功率因數大於0.98,THD典型值10%,能效高達85%。
圖3:NCL30085的評估板和3步調光圖示
高功率因數反激式LED驅動器——NCL30060
為確保當工作在臨界導電模式(CrM)時寬範圍輸入電壓和輸出功率提供近1的功率因數,安森美半導體推出高功率因數反激式LED驅動器NCL30060,該器件采用恒定導通時間的PWM控製方法,可支持大於50 W的功率範圍。次級端反饋控製支持諸如隔離型1-10 V調光、寬正向電壓範圍或要求LED模塊熱反饋的應用,典型用於LED驅動器、光源和燈具及電子控製裝置等中等功率單段式設計應用。NCL30060支持達700 V的高壓啟動,提供高功率因數及低THD,寬Vcc範圍,提供直接的光耦反饋連接,集成12 V門極驅動鉗位和自動恢複/閂鎖故障選項等功能,並內置初級端過流、輸出過壓、繞組短路、輸出整流器短路、輸出短路、欠壓等強固的故障保護。安森美還為該器件提供輔助設計工具和支持,包括NCL30060LED1GEVB評估板、EVBUM2240/D評估板手冊及基於Microsoft Excel®的設計工具。評估板支持90-305Vac的輸入電壓範圍,10-41V的正向輸出電壓範圍,提供700mA恒定的輸出電流和高達25W的輸出功率,支持1-10V或PWM調光,THD小於10%,能效高達88%。

圖4:NCL30060LED1GEVB評估板和@25 W時的性能表現
高功率因數低紋波兩段LED驅動器——NCL30030
安森美半導體的NCL30030針對高棚燈、路燈和停車場照明、槽形燈具替代、高壓氣體放電燈(HID)替代、舞台燈光等大功率照明應用,高度集成CrM PFC及QR反激控製器:PFC段利用獨特的乘法器結構提供低THD,而QR控製器利用專有穀底鎖定係統提速,並隨著功率減小降低開關頻率,以提供高達90%的能效。可提供故障控製引腳用於可編程的熱關斷,且可使用專用引腳禁用PFC。NCL30030支持700 V高壓啟動,提供高達30 V的寬Vcc範圍,內置強固的保護組合,可進行自動恢複故障處理。
安森美半導體為NCL30030提供 NCL30030LEDGEVB評估板,支持90-305 Vac的輸入電壓範圍、60-210 V的正向輸出電壓範圍、 700 mA的輸出電流和高達150 W的輸出功率。
智能照明
智能照明通過通信及傳感技術,實現遠程控製(導通或關斷,調光或改變色彩)及監測(遠程診斷),從而以更少電能執行相同或更多任務,達到提升能效、節能的目的。
(一) 通信
1. PLC調製解調器/電力線驅動器
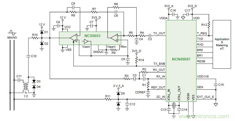
電力線組成了全世界最大的銅基礎設施,電力線通信(PLC)已成為用為主要通信及控製鏈路的符合邏輯的途徑。使用PLC調製解調器可實現雙向通信,以構成完全聯網的智能係統。安森美半導體提供PLC調製解調器NCN49599、NCN49597用於智能電網、AMIS49587用於智能電表,以及功率放大器NCS5651用作驅動。
NCN49597基於ARMCortexM0內核微控製器(MCU),同時支持AC及DC工作,每通道最大波特率達4.8k,支持A、B、C及D波段,且提供可編程軟件,而NCN49599在NCN49597基礎上還集成1.2 A、兩段式功率放大器。AMIS-49587基於 ARM7 MCU,僅支持AC工作,每通道最大波特率為2.4k ,支持A、B波段。這些調製解調器都采用領先的擴頻型頻移鍵控(S- FSK)技術,嵌入MAC+PHY,提供極低能耗。

圖5. PLC調製解調器/電力線驅動器
2. KNX收發器
KNX是基於OSI的標準化(EN 50090, ISO/IEC 14543)網絡通信協定,用於智能樓宇。KNX網絡基於現有雙絞線,使用KNX收發器來通信。KNX承接及融合了此前的三個標準:歐洲家用係統協定(EHS)、BatiBUS及歐洲安裝總線(EIB或Instabus),並支持EN50090歐洲標準、ISO/IEC14543-3國際標 準、GB/Z20965中國標準、ANSI/ASHRAE135美國標準等開放標準。
KNX收發器可連接電路及傳感器,為建築物內9600波特KNX雙絞線(TP)總線提供溫度及亮度控製,而TP總線可提供數據通信及電源。安森美半導體的KNX收發器NCN5120集成20 V穩壓器和兩路DC-DC轉換器,提供3.3 V固定電壓和3.3 V-21 V的調節電壓,用於照明控製、遮光和百葉窗控製、供暖、通風、訪問控製和遠程控製,集成度高、物料單成本低。
(二)傳感
1. 運動檢測器無源紅外控製器(PIR)
針對照明及占用情況傳感市場,安森美推出PIR NCS36000,可放大和調理源自PIR傳感器的信號。該器件的工作電壓為3.0 V— 5.75 V,集成低噪聲雙級放大器,並集成電壓參考以驅動傳感器,內部振蕩器帶外部電阻電容,支持單/雙脈衝檢測,數字濾波器可將故障告警減至最少,可直接驅動LED及繼電器。客戶可定製數字濾波和模擬工藝,靈活且物料單 (BOM)成本比可相比擬的分立元件方案更少,適用於配合寬範圍的占用情況傳感器。
圖6:運動檢測器PIR
2. 環境光及距離傳感器
安森美半導體提供NOA1212 、NOA1305環境光傳感器及NOA3302環境光及距離傳感器。該係列器件可根據EEPROM靈活定製,具0.0125流明檢測,帶可定製的濾波(即適光性光回應),提供暗電流及溫度補償、最低的平均每分辨率位的能耗,其高速模式I2C接口在斷電期間對總線工作沒有任何影響。
圖7 :環境光傳感器
(三)以太網供電(PoE)控製器
安森美半導體提供NCP1080、NCP1081、NCP1082、NCP1083、NCP1090、NCP1091、NCP1092、NCP1093、NCP1094用於PoE應用,以NCP1083為例,它集成完全兼容的PoE和DC-DC控製器,可用於驅動LED燈,而LED燈可通過PoE遠程控製。當以太網線纜上通電時,NCP1083支持正常的PoE工作。而在以太網線纜上沒有通電時,這器件接受輔助電源輸入,為應用供電。NCP1083符合IEEE 802.3at標準,支持達40 W穩壓功率的擴展功率範圍,峰值能效高達89%。
圖8:PoE控製器NCP1083
結語
在節能、環保及全球LED照明迅猛增長的趨勢下,LED球泡燈等已幾乎家喻戶曉,而隨著相關技術的進步,LED成(cheng)本(ben)及(ji)性(xing)能(neng)水(shui)準(zhun)已(yi)大(da)幅(fu)提(ti)升(sheng)。安(an)森(sen)美(mei)半(ban)導(dao)體(ti)身(shen)為(wei)全(quan)球(qiu)領(ling)先(xian)的(de)半(ban)導(dao)體(ti)供(gong)應(ying)商(shang),積(ji)極(ji)推(tui)動(dong)高(gao)能(neng)效(xiao)創(chuang)新(xin),提(ti)供(gong)寬(kuan)廣(guang)陣(zhen)容(rong)的(de)高(gao)能(neng)效(xiao)電(dian)源(yuan)產(chan)品(pin)及(ji)方(fang)案(an),涵(han)蓋(gai)從(cong)高(gao)集(ji)成(cheng)度(du)功(gong)率(lv)因(yin)數(shu)控(kong)製(zhi)器(qi)、AC-DC控製器、DC-DC控製器,到分立MOSFET、整流器、IGBT等,以及智能功率模塊(IPM)和功率集成模塊(PIM)等,用於計算機、消費(電視機、DVD、機頂盒、遊戲機等)、白家電、電信、工業及LED照明等重點應用,符合或超越各種能效規範。未來安森美半導體還將持續推出新係列AC-DC通用照明方案以滿足各類應用。
特別推薦
- 噪聲中提取真值!瑞盟科技推出MSA2240電流檢測芯片賦能多元高端測量場景
- 10MHz高頻運行!氮矽科技發布集成驅動GaN芯片,助力電源能效再攀新高
- 失真度僅0.002%!力芯微推出超低內阻、超低失真4PST模擬開關
- 一“芯”雙電!聖邦微電子發布雙輸出電源芯片,簡化AFE與音頻設計
- 一機適配萬端:金升陽推出1200W可編程電源,賦能高端裝備製造
技術文章更多>>
- 貿澤EIT係列新一期,探索AI如何重塑日常科技與用戶體驗
- 算力爆發遇上電源革新,大聯大世平集團攜手晶豐明源線上研討會解鎖應用落地
- 創新不止,創芯不已:第六屆ICDIA創芯展8月南京盛大啟幕!
- AI時代,為什麼存儲基礎設施的可靠性決定數據中心的經濟效益
- 築基AI4S:摩爾線程全功能GPU加速中國生命科學自主生態
技術白皮書下載更多>>
- 車規與基於V2X的車輛協同主動避撞技術展望
- 數字隔離助力新能源汽車安全隔離的新挑戰
- 汽車模塊拋負載的解決方案
- 車用連接器的安全創新應用
- Melexis Actuators Business Unit
- Position / Current Sensors - Triaxis Hall
熱門搜索
微波功率管
微波開關
微波連接器
微波器件
微波三極管
微波振蕩器
微電機
微調電容
微動開關
微蜂窩
位置傳感器
溫度保險絲
溫度傳感器
溫控開關
溫控可控矽
聞泰
穩壓電源
穩壓二極管
穩壓管
無焊端子
無線充電
無線監控
無源濾波器
五金工具
物聯網
顯示模塊
顯微鏡結構
線圈
線繞電位器
線繞電阻





