專家詳解:光耦合器RS485的典型應用設計
發布時間:2016-01-01 責任編輯:echolady
【導讀】在常見的通信電路設計中,光耦合器RS485屬shu於yu常chang見jian的de光guang耦ou器qi件jian,尤you其qi是shi在zai隔ge離li型xing或huo者zhe非fei隔ge離li性xing電dian路lu設she計ji中zhong。本ben文wen就jiu針zhen對dui光guang耦ou合he器qi的de電dian路lu設she計ji展zhan開kai分fen析xi,相xiang信xin通tong過guo本ben文wen詳xiang細xi的de介jie紹shao和he解jie析xi,新xin人ren們men都dou能neng對dui光guang耦ou合he器qi有you更geng深shen入ru的de了le解jie。
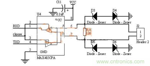
RS485光耦合器被應用在通信電路中時,其應用領域主要包括隔離型與非隔離型電路兩種。隔離型電路比非隔離型在抗幹擾、係統穩定性等方麵都有更出色的表現,但有一些場合也可以用非隔離型。在這裏我們就以應用了RS485的非隔離型的典型電路為例,來進行將要的分析。以這種光耦來設計的非隔離型的電路非常簡單,隻需一個RS485元件直接與MCU的串行通訊口和一個I/O控製口連接就可以。如下圖所示。
典型光耦合器RS485通信電路圖(非隔離型)

那麼,這種利用光耦合器RS485所設計的通信電路中,為什麼還需要加上拉電阻和下拉電阻呢?這是因為,在光耦RS485的應用過程中,其標準定義信號閾值的上下限為±200mV。也就是說,當A-B>200mV時,總線狀態應表示為“1”,而當A-B<-200mV時,總線狀態應表示為“0”。但當A-B在±200mV之間時,則總線狀態為不確定,所以我們會在A、B線上麵設上、下拉電阻,以盡量避免這種不確定狀態。
相關閱讀:
工程師看過來!光耦合器P521的應用攻略
專家解析:HCNR200光耦合器工作原理是怎樣的?
光耦合器非線性問題咋解決?兩種方案告知你
特別推薦
- 噪聲中提取真值!瑞盟科技推出MSA2240電流檢測芯片賦能多元高端測量場景
- 10MHz高頻運行!氮矽科技發布集成驅動GaN芯片,助力電源能效再攀新高
- 失真度僅0.002%!力芯微推出超低內阻、超低失真4PST模擬開關
- 一“芯”雙電!聖邦微電子發布雙輸出電源芯片,簡化AFE與音頻設計
- 一機適配萬端:金升陽推出1200W可編程電源,賦能高端裝備製造
技術文章更多>>
- 築基AI4S:摩爾線程全功能GPU加速中國生命科學自主生態
- 一秒檢測,成本降至萬分之一,光引科技把幾十萬的台式光譜儀“搬”到了手腕上
- AI服務器電源機櫃Power Rack HVDC MW級測試方案
- 突破工藝邊界,奎芯科技LPDDR5X IP矽驗證通過,速率達9600Mbps
- 通過直接、準確、自動測量超低範圍的氯殘留來推動反滲透膜保護
技術白皮書下載更多>>
- 車規與基於V2X的車輛協同主動避撞技術展望
- 數字隔離助力新能源汽車安全隔離的新挑戰
- 汽車模塊拋負載的解決方案
- 車用連接器的安全創新應用
- Melexis Actuators Business Unit
- Position / Current Sensors - Triaxis Hall
熱門搜索
微波功率管
微波開關
微波連接器
微波器件
微波三極管
微波振蕩器
微電機
微調電容
微動開關
微蜂窩
位置傳感器
溫度保險絲
溫度傳感器
溫控開關
溫控可控矽
聞泰
穩壓電源
穩壓二極管
穩壓管
無焊端子
無線充電
無線監控
無源濾波器
五金工具
物聯網
顯示模塊
顯微鏡結構
線圈
線繞電位器
線繞電阻



