變壓器複位方法大全,跟著小編一起看!
發布時間:2015-05-13 責任編輯:echolady
【導讀】電(dian)源(yuan)工(gong)程(cheng)師(shi)想(xiang)必(bi)都(dou)知(zhi)道(dao),磁(ci)複(fu)位(wei)電(dian)路(lu)在(zai)開(kai)關(guan)電(dian)源(yuan)磁(ci)性(xing)元(yuan)件(jian)中(zhong)可(ke)以(yi)說(shuo)是(shi)不(bu)可(ke)或(huo)缺(que)的(de)。一(yi)旦(dan)複(fu)位(wei),輕(qing)則(ze)帶(dai)不(bu)起(qi)負(fu)載(zai),重(zhong)則(ze)就(jiu)放(fang)鞭(bian)炮(pao)了(le)。本(ben)文(wen)就(jiu)分(fen)享(xiang)變壓器複位的幾大方法,跟著小編一起來看看吧!
下麵就是我們常見的單端正激電源功率變壓器的主繞組和它的複位電路:

圖1 單端正激電源功率變壓器的主繞組和它的複位電路
圖中T1A是主繞組,勵磁電流和功率傳遞電流都要流過它,因而繞組用的線也比較大;T1B是複位繞組,用於開關管關閉期間複位變壓器,由於各繞組間耦合不可能做得很好,變壓器還是有漏磁通存在,有必要在開關管上加上RCD吸收,防止過高的電壓損壞開關管。
在上麵的單端正激電路中,為了能夠更好地實現磁複位,一般情況下要求T1A和T1B繞組匝數相等,耦合得比較好;在220V市電輸入的電路中,由於開關管的性價比問題,超過1000V的管子會很貴沒有競爭優勢,還會要求占空比小於0.5,這種情況下理論上開關管兩端的電壓不超過2倍市電峰值電壓。
假設整流後E1電容兩端的電壓為VE1,開關管開通時間是Ton,關斷時間是Toff,關斷後主繞組上的複位電壓為Vor。按照複位要求,則有公式:
VE1*Ton=Vor*Toff
為了可靠複位,往往我們會要求Vor*Toff>VE1*Ton。
如圖所示的單端正激電路,開關管導通時,由於D2的堵塞作用T1B繞組中無電流通過,開關管關斷時,T1B繞組兩端極性改變,D2導通,變壓器勵磁電流向電容E1充電,變壓器反向磁化,完成磁複位過程。
理論上說這個電路的損耗也不大,但在實際測量中發現D2和它的吸收回路都很熱。而且磁複位這部分能量也是再次充入電源高壓電容E1中,並沒有作用於輸出負載上,做的是無用功。如此多周期反複,損耗是在所難免,因為電容存在等效電阻,充電電流還會使電容E1溫度上升。
試想一下,如果勵磁電流能在複位過程中向輸出端釋放,我們做的電源是不是可以提升一點效率呢?答案是肯定的!
要想使變壓器複位,隻要我們能保證Vor*Toff>VE1*Ton就可以了。我們可以參考反激電源的複位電壓VOR產生的方法,假如在變壓器的副邊增加一個繞組,這個繞組匝數對應於原邊繞組匝數的比例原邊:副邊=N(以下稱匝比),當“輸出電壓*匝比N耦合到原邊的電壓(反射電壓)”符合我們要求的複位電壓時,變壓器就能很好地複位。設輸出電壓為Vout,為了計算簡單先忽略二極管正向電壓降(實際應用電壓低於20V就不能忽略,因為0.5-1V的管壓降占總輸出電壓的比例超過了5%),以上 Vor*Toff>VE1*Ton 公式可以改為:
Vout*N*Toff>VE1*Ton
隻要滿足這個公式,變壓器就能複位。
[page]
根據設想,我們可以用NCP1252A的IC設計一個電源,原理圖如下圖所示:

圖2 用NCP1252A的IC設計一個電源的原理圖
把變壓器部分的圖放大並標注極性:

圖3 變壓器部分的圖放大並標注極性
其中NP為原邊主繞組;NS1為副邊主輸出繞組;NS2為副邊嵌位繞組,也是副邊輔助輸出繞組;AUX為原邊輔助供電繞組,給IC供電用的。
一般PFC級輸出的電壓在380-400V之間,為了達到輸出保持時間的要求,我們可以設定PFC電壓掉到某一個給定的值時,IC工作於最大占空比。
NCP1252A這個設置可以由2腳的外圍元件(R5,R6,R7)設定,按圖上標示的值,這個電壓點在290V附近,假設此時最大占空比為49%(因為IC限製占空比小於50%了)。
下麵是變壓器設計過程:
設計輸出電壓為12V;
最大占空比 Dmax=0.49,對應的輸入電壓為290V;
輸出功率200-250W,按經驗選ER3542臥式磁芯及配套骨架,磁芯AE:107mm2,AL=2770;
開關頻率100Khz,MOS最大導通時間4.9uS,關閉時間5.1uS;
肖特基整流,整流管正向壓降VF選取0.65V;
磁芯穩定工作時磁擺幅應該保證磁芯不飽和,一般選取0.25T。
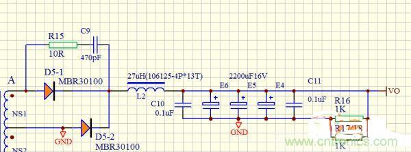
習慣於倒推方式設計變壓器,將輸出部分重新截圖如下,方便理解:

圖4 輸出部分截圖
[page] 步驟1:我們假設線路損耗是0.2V,則要求A到GND端的最小輸出電壓應該是:
VA=(Vo+VF+0.2)/Dmax=(12+0.65+0.2)/0.49=26.22(V)
步驟2:計算出變壓器匝比
在最大占空比時的輸入電壓為290V,此時最小輸出電壓已經由上式算出,所以匝比=電壓比
匝比N=290/26.22=11.06
供電帶穩壓措施,電流也比較小,可以按每匝電壓多少V選取一個合適的值。
步驟3:按NP=Vinmin*Ton/(Bm*AE)計算出原邊匝數,由磁芯AL值計算出原邊的電感量;
式中單位分別為:
NP:匝數;
Vinmin:最低輸入電壓,單位伏特V;
Ton:MOS導通時間,單位微秒uS;
Bm:磁芯工作時磁擺幅,單位特斯拉T;
AE:磁芯有效截麵積,單位平方毫米mm2;
得到NP=290*4.9/(0.25*107)=53.12
匝數取整數,結果為53匝;
磁芯AL值上麵已經給出,值為2770,所以原邊電感量L=2770*53*53(nH),約等於7.78mH。
步驟四:由匝比N計算出副邊主繞組匝數NS1
NS1=NP/N=53/11.06=4.79
取整數,結果為5匝;
由副邊匝數可以推出每匝伏數為26.22V/5匝=5.244V/匝,看了 IC規格書,我選擇供電在12V以上18V以下,供電繞組繞3匝就行。
步驟五:
由伏秒關係Vout*N*Toff>VE1*Ton可以計算出原邊匝數和複位繞組匝數的變比Nf;
實際上複位繞組兩端電壓要比輸出電壓高一個二極管壓降0.65V,將上麵公式調整變換一下,得到
Nf>Vin*Ton/[(Vout+0.65)*Toff]>290*4.9/[(12+0.65)*5.1]>22.03
得到匝比,按匝比計算出複位繞組匝數
NS2=NP/Nf=53/22.03=2.4(匝)
因為要求匝比大於22.03,所以隻能取整數為2匝。
變壓器線徑選擇:
設輸出是12V18A,變壓器轉換效率為0.95,其他條件按上麵計算的結果,得出初級峰值電流約1.79A,有效值電流1.24A,線用6A/mm2選0.45線兩根;次級電流有效值約12.56A,用0.6的線9根並聯;複位繞組0.6線3根並聯繞製。
相關閱讀:
什麼原因導致開關電源變壓器發熱?
高頻逆變電源的變壓器繞製,隻需六步
電子變壓器微小變革中,軟磁鐵芯的功過是非在哪?
特別推薦
- 噪聲中提取真值!瑞盟科技推出MSA2240電流檢測芯片賦能多元高端測量場景
- 10MHz高頻運行!氮矽科技發布集成驅動GaN芯片,助力電源能效再攀新高
- 失真度僅0.002%!力芯微推出超低內阻、超低失真4PST模擬開關
- 一“芯”雙電!聖邦微電子發布雙輸出電源芯片,簡化AFE與音頻設計
- 一機適配萬端:金升陽推出1200W可編程電源,賦能高端裝備製造
技術文章更多>>
- 2026藍牙亞洲大會暨展覽在深啟幕
- 新市場與新場景推動嵌入式係統研發走向統一開發平台
- 維智捷發布中國願景
- 2秒啟動係統 • 資源受限下HMI最優解,米爾RK3506開發板× LVGL Demo演示
- H橋降壓-升壓電路中的交替控製與帶寬優化
技術白皮書下載更多>>
- 車規與基於V2X的車輛協同主動避撞技術展望
- 數字隔離助力新能源汽車安全隔離的新挑戰
- 汽車模塊拋負載的解決方案
- 車用連接器的安全創新應用
- Melexis Actuators Business Unit
- Position / Current Sensors - Triaxis Hall
熱門搜索
接口IC
介質電容
介質諧振器
金屬膜電阻
晶體濾波器
晶體諧振器
晶體振蕩器
晶閘管
精密電阻
精密工具
景佑能源
聚合物電容
君耀電子
開發工具
開關
開關電源
開關電源電路
開關二極管
開關三極管
科通
可變電容
可調電感
可控矽
空心線圈
控製變壓器
控製模塊
藍牙
藍牙4.0
藍牙模塊
浪湧保護器



