簡易DIY:輕鬆製做數顯電感/電容表
發布時間:2013-09-12 責任編輯:eliane
【導讀】數顯的儀器不僅直觀,使用方便,且精度較高。電子愛好者都知道,在製作均衡電容、音箱分頻電感時,如果測試的數值稍有誤差,音質就會受到損害,因此需要一台顯示準確電感/電容表,今天就教大家DIY一台數顯電感/電容表,製做簡單,調試也簡單。
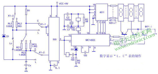
先把數顯電感/電容表原理圖貼上。

圖:數顯電感/電容表原理圖
數顯電感/電容表原理
1、參數變換電路:參數變換電路由555時基構成多諧振蕩器,可把被測元件Lx/Cx轉zhuan換huan成cheng與yu元yuan件jian參can數shu成cheng正zheng比bi的de脈mai寬kuan。然ran後hou把ba這zhe具ju有you特te定ding脈mai寬kuan的de矩ju形xing作zuo為wei門men控kong信xin號hao,在zai脈mai寬kuan時shi間jian內nei對dui一yi個ge已yi知zhi周zhou期qi的de標biao準zhun脈mai衝chong計ji數shu通tong過guo顯xian示shi器qi就jiu可ke以yi把ba脈mai寬kuan(實際上是元件參數)顯示出來。
測量電容時(這時波段開關在5、6、7位)是以Cx為定時元件的多諧振蕩器,產生的矩形波經3腳輸出,送到計數器的門控端,脈寬tw=CRcln2。 測量電感時(波段開關在1、2、3位),是以Lx為定時元件的多諧振蕩器,剛接通電源時,V2(6)=Vcc,555的3腳輸出低電平,7腳通地,電源經RL的Lx充電,隨著充電的進行,V2(6)↓,當達到V2(6)=1/3Vcc時,電路翻轉,3腳輸出高電平,7腳與地斷開,因Lx電流不能突變,必將產生一個感生電動勢使D1導通,Lx經D1、RL放電,V2(6)↑,當達到V2(6)=2/3Vcc時,電路又翻轉,5腳輸出低電平,7腳又與地接通,Lx又開始充電,這樣5腳輸出占空比為1:1的方波,送到計數器的門控端。這時脈寬為tw=Lx/RLln2。
2、標準脈衝發生器:該電路由反相器3、4和晶體構成,晶振頻率為1MHz,標準脈衝周期為T=1μs,以它作為計數器的計數脈衝。
3、計數、顯示電路:顯示器由三位LED數碼管構成,計數器由MC14553三位動態掃描計數器為核心構成。T=1μs的標準脈衝送入MC14553的12腳,多諧振蕩器產生的矩形脈衝送入MC14553的11腳,當11腳為高電平時,4553的12腳標準脈衝不能加入,11腳為低電平時,經反相、微分後,得到一正尖脈衝,先給計數器清零,同時,4553閂鎖解除,開始對標準脈衝計數,等11腳再輸入高電平時,計數器又閂鎖,同時10腳也為高電平,計數器的數據鎖存,顯示器對前麵計數結果穩定顯示,設在這一循環中計數器為N,那麼tw=NT亦即Lx/RLln2=NT,合理地選擇RL或 Rc,顯示器就能顯示Lx的微享數或Cx的皮法數,十分直觀,本儀器Lx共有0~999μH和0~999mH兩檔,Cx共有0~999pF, 0~999nF,0~999μF三檔。
數顯電感/電容表製作要點
關鍵元件是量程電阻RL及Rc,0.693Ω及1.443Ω兩電阻可用高強度漆包線以線繞製,最好在電橋上進行校對,保證1%的精度。其它量程電阻可用多個電阻串並聯獲得,也應保證1%的精度。
數顯電感/電容表調試
本電路調整很簡單,隻需調整C2使標準脈衝頻率為1MHz即可,以後使用無需校零。本電路雖隻用3位數碼管作顯示,但可以顯示六位有效數字。如有一個47312pF的電容器,在pF檔隻顯示732pF,撥至nF檔後,顯示器就顯示出004nF,所以被測電容為004732pF即4.732nF,也就是0.04732μF。電感測量時也一樣,極為方便。
相關閱讀:
DIY必備!自製大功率穩壓電源【附詳細電路】
http://www.0-fzl.cn/power-art/80021443
【升級版】可調電源DIY:五路獨立輸出
http://www.0-fzl.cn/power-art/80021452
【DIY】電量救星!低成本自製移動電源
http://www.0-fzl.cn/power-art/80021434
特別推薦
- 噪聲中提取真值!瑞盟科技推出MSA2240電流檢測芯片賦能多元高端測量場景
- 10MHz高頻運行!氮矽科技發布集成驅動GaN芯片,助力電源能效再攀新高
- 失真度僅0.002%!力芯微推出超低內阻、超低失真4PST模擬開關
- 一“芯”雙電!聖邦微電子發布雙輸出電源芯片,簡化AFE與音頻設計
- 一機適配萬端:金升陽推出1200W可編程電源,賦能高端裝備製造
技術文章更多>>
- 築基AI4S:摩爾線程全功能GPU加速中國生命科學自主生態
- 一秒檢測,成本降至萬分之一,光引科技把幾十萬的台式光譜儀“搬”到了手腕上
- AI服務器電源機櫃Power Rack HVDC MW級測試方案
- 突破工藝邊界,奎芯科技LPDDR5X IP矽驗證通過,速率達9600Mbps
- 通過直接、準確、自動測量超低範圍的氯殘留來推動反滲透膜保護
技術白皮書下載更多>>
- 車規與基於V2X的車輛協同主動避撞技術展望
- 數字隔離助力新能源汽車安全隔離的新挑戰
- 汽車模塊拋負載的解決方案
- 車用連接器的安全創新應用
- Melexis Actuators Business Unit
- Position / Current Sensors - Triaxis Hall
熱門搜索




