圖文詳解觸摸屏的電磁幹擾問題
發布時間:2012-05-08 來源:Silicon Labs
中心議題:
廣guang泛fan用yong於yu便bian攜xie式shi設she備bei的de投tou射she式shi電dian容rong觸chu摸mo屏ping很hen容rong易yi受shou到dao電dian磁ci幹gan擾rao,幹gan擾rao電dian壓ya會hui通tong過guo電dian容rong耦ou合he到dao觸chu摸mo屏ping設she備bei,引yin起qi觸chu摸mo屏ping內nei的de電dian荷he運yun動dong,對dui手shou指zhi觸chu摸mo屏ping幕mu時shi的de電dian荷he運yun動dong測ce量liang造zao成cheng混hun淆xiao。為wei了le避bi免mian幹gan擾rao引yin起qi的de性xing能neng下xia降jiang對dui觸chu摸mo屏ping設she計ji產chan生sheng不bu利li影ying響xiang,本ben文wen對dui這zhe些xie幹gan擾rao源yuan進jin行xing探tan討tao和he分fen析xi。
kaifajuyouchumopingrenjijiemiandeyidongshouchishebeishiyixiangfuzadeshejitiaozhan,youqishiduiyutousheshidianrongchumopingshejilaishuogengshiruci,tadaibiaoledangqianduodianchumojiemiandezhuliujishu。tousheshidianrongchumopingnenggoujingquedingweishouzhiqingchupingmudeweizhi,tatongguoceliangdianrongdeweixiaobianhualaipanbieshouzhiweizhi。zaicileichumopingyingyongzhong,xuyaokaolvdeyigeguanjianshejiwentishidianciganrao(EMI)對係統性能的影響。幹擾引起的性能下降可能對觸摸屏設計產生不利影響,本文將對這些幹擾源進行探討和分析。
投射式電容觸摸屏結構
典型的投射式電容傳感器安裝在玻璃或塑料蓋板下方。圖1所示為雙層式傳感器的簡化邊視圖。發射(Tx)和接收(Rx)電極連接到透明的氧化銦錫(ITO),形成交叉矩陣,每個Tx-Rx結點都有一個特征電容。Tx ITO位於Rx ITO下方,由一層聚合物薄膜或光學膠(OCA)隔開。如圖所示,Tx電極的方向從左至右,Rx電極的方向從紙外指向紙內。

圖1:傳感器結構參考。
傳感器工作原理
讓我們暫不考慮幹擾因素,來對觸摸屏的工作進行分析:操作人員的手指標稱處在地電勢。Rx通過觸摸屏控製器電路被保持在地電勢,而Tx電壓則可變。變化的Tx電壓使電流通過Tx-Rx電容。一個仔細平衡過的Rx集成電路,隔離並測量進入Rx的電荷,測量到的電荷代表連接Tx和Rx的“互電容”。
傳感器狀態:未觸摸
圖2顯示了未觸摸狀態下的磁力線示意圖。在沒有手指觸碰的情況下,Tx-Rx磁力線占據了蓋板內相當大的空間。邊緣磁力線投射到電極結構之外,因此,術語“投射式電容”由之而來。

圖2:未觸摸狀態下的磁力線。
傳感器狀態:觸摸
當手指觸摸蓋板時,Tx與手指之間形成磁力線,這些磁力線取代了大量的Tx-Rx邊緣磁場,如圖3所示。通過這種方式,手指觸摸減少了Tx-Rx互電容。電荷測量電路識別出變化的電容(△C),從而檢測到Tx-Rx結點上方的手指。通過對Tx-Rx矩陣的所有交叉點進行△C測量,便可得到整個麵板的觸摸分布圖。
圖3還顯示出另外一個重要影響:手指和Rx電極之間的電容耦合。通過這條路徑,電幹擾可能會耦合到Rx。某些程度的手指-Rx耦合是不可避免的。

圖3:觸摸狀態下的磁力線。
下頁內容:評估觸摸屏幹擾的專業術語、LCD Vcom耦合到觸摸屏接收線路、充電器幹擾
[page]
專用術語
投射式電容觸摸屏的幹擾通過不易察覺的寄生路徑耦合產生。術語“地”通常既可用於指直流電路的參考節點,又可用於指低阻抗連接到大地:二(er)者(zhe)並(bing)非(fei)相(xiang)同(tong)術(shu)語(yu)。實(shi)際(ji)上(shang),對(dui)於(yu)便(bian)攜(xie)式(shi)觸(chu)摸(mo)屏(ping)設(she)備(bei)來(lai)說(shuo),這(zhe)種(zhong)差(cha)別(bie)正(zheng)是(shi)引(yin)起(qi)觸(chu)摸(mo)耦(ou)合(he)幹(gan)擾(rao)的(de)根(gen)本(ben)原(yuan)因(yin)。為(wei)了(le)澄(cheng)清(qing)和(he)避(bi)免(mian)混(hun)淆(xiao),我(wo)們(men)使(shi)用(yong)以(yi)下(xia)術(shu)語(yu)來(lai)評(ping)估(gu)觸(chu)摸(mo)屏(ping)幹(gan)擾(rao)。
LCD Vcom耦合到觸摸屏接收線路
便攜式設備觸摸屏可以直接安裝到LCD顯示屏上。在典型的LCD架構中,液晶材料由透明的上下電極提供偏置。下方的多個電極決定了顯示屏的多個單像素;上方的公共電極則是覆蓋顯示屏整個可視前端的連續平麵,它偏置在電壓Vcom。在典型的低壓便攜式設備(例如手機)中,交流Vcom電壓為在直流地和3.3V之間來回震蕩的方波。交流Vcom電平通常每個顯示行切換一次,因此,所產生的交流Vcom頻率為顯示幀刷新率與行數乘積的1/2。一個典型的便攜式設備的交流Vcom頻率可能為15kHz。圖4為LCD Vcom電壓耦合到觸摸屏的示意圖。

圖4:LCD Vcom幹擾耦合模型。
雙層觸摸屏由布滿Tx陣列和Rx陣列的分離ITO層組成,中間用電介質層隔開。Tx線占據Tx陣列間距的整個寬度,線與線之間僅以製造所需的最小間距隔開。這種架構被稱為自屏蔽式,因為Tx陣列將Rx陣列與LCD Vcom屏蔽開。然而,通過Tx帶間空隙,耦合仍然可能發生。
為降低架構成本並獲得更好的透明度,單層觸摸屏將Tx和Rx陣列安裝在單個ITO層上,並通過單獨的橋依次跨接各個陣列。因此,Tx陣列不能在LCD Vcom平麵和傳感器Rx電極之間形成屏蔽層。這有可能發生嚴重的Vcom幹擾耦合情況。
充電器幹擾
觸摸屏幹擾的另一個潛在來源是電源供電手機充電器的開關電源。幹擾通過手指耦合到觸摸屏上,如圖5所(suo)示(shi)。小(xiao)型(xing)手(shou)機(ji)充(chong)電(dian)器(qi)通(tong)常(chang)有(you)交(jiao)流(liu)電(dian)源(yuan)火(huo)線(xian)和(he)零(ling)線(xian)輸(shu)入(ru),但(dan)沒(mei)有(you)地(di)線(xian)連(lian)接(jie)。充(chong)電(dian)器(qi)是(shi)安(an)全(quan)隔(ge)離(li)的(de),所(suo)以(yi)在(zai)電(dian)源(yuan)輸(shu)入(ru)和(he)充(chong)電(dian)器(qi)次(ci)級(ji)線(xian)圈(quan)之(zhi)間(jian)沒(mei)有(you)直(zhi)流(liu)連(lian)接(jie)。然(ran)而(er),這(zhe)仍(reng)然(ran)會(hui)通(tong)過(guo)開(kai)關(guan)電(dian)源(yuan)隔(ge)離(li)變(bian)壓(ya)器(qi)產(chan)生(sheng)電(dian)容(rong)耦(ou)合(he)。充(chong)電(dian)器(qi)幹(gan)擾(rao)通(tong)過(guo)手(shou)指(zhi)觸(chu)摸(mo)屏(ping)幕(mu)而(er)形(xing)成(cheng)返(fan)回(hui)路(lu)徑(jing)。

圖5:充電器幹擾耦合模型。
注意:在這種情況下,充電器幹擾是指設備相對於地的外加電壓。這種幹擾可能會因其在直流電源和直流地上等值,而被描述成“共模”ganrao。zaichongdianqishuchudezhiliudianyuanhezhiliudizhijianchanshengdedianyuankaiguanzaosheng,ruguomeiyoubeichongfenlvchu,zekenenghuiyingxiangchumopingdezhengchangyunxing。zhezhongdianyuanyizhibi(PSRR)問題是另外一個問題,本文不做討論。
下頁內容:充電器耦合阻抗、充電器電源幹擾分量、電源幹擾的特殊情況
[page]
充電器耦合阻抗
充電器開關幹擾通過變壓器初級-次級繞組漏電容(大約20pF)耦(ou)合(he)產(chan)生(sheng)。這(zhe)種(zhong)弱(ruo)電(dian)容(rong)耦(ou)合(he)作(zuo)用(yong)可(ke)以(yi)被(bei)出(chu)現(xian)在(zai)充(chong)電(dian)器(qi)線(xian)纜(lan)和(he)受(shou)電(dian)設(she)備(bei)本(ben)身(shen)相(xiang)對(dui)分(fen)布(bu)式(shi)地(di)的(de)寄(ji)生(sheng)並(bing)聯(lian)電(dian)容(rong)補(bu)償(chang)。拿(na)起(qi)設(she)備(bei)時(shi),並(bing)聯(lian)電(dian)容(rong)將(jiang)增(zeng)加(jia),這(zhe)通(tong)常(chang)足(zu)以(yi)消(xiao)除(chu)充(chong)電(dian)器(qi)開(kai)關(guan)幹(gan)擾(rao),避(bi)免(mian)幹(gan)擾(rao)影(ying)響(xiang)觸(chu)摸(mo)操(cao)作(zuo)。當(dang)便(bian)攜(xie)式(shi)設(she)備(bei)連(lian)接(jie)到(dao)充(chong)電(dian)器(qi)並(bing)放(fang)在(zai)桌(zhuo)麵(mian)上(shang),並(bing)且(qie)操(cao)作(zuo)人(ren)員(yuan)的(de)手(shou)指(zhi)僅(jin)與(yu)觸(chu)摸(mo)屏(ping)接(jie)觸(chu)時(shi),將(jiang)會(hui)出(chu)現(xian)充(chong)電(dian)器(qi)產(chan)生(sheng)的(de)一(yi)種(zhong)最(zui)壞(huai)情(qing)況(kuang)的(de)幹(gan)擾(rao)。
充電器開關幹擾分量
典型的手機充電器采用反激式(flyback)dianlutuopu。zhezhongchongdianqichanshengdeganraoboxingbijiaofuza,bingqiesuichongdianqibutongerchayihenda,taqujueyudianluxijieheshuchudianyakongzhicelve。ganraozhenfudebianhuayehenda,zhequjueyuzhizaoshangzaikaiguanbianyaqipingbishangtourudeshejinulihedanweichengben。dianxingcanshubaokuo:
波形:包括複雜的脈寬調製方波和LC振鈴波形。頻率:額定負載下40~150kHz,負載很輕時,脈衝頻率或跳周期操作下降到2kHz以下。電壓:可達電源峰值電壓的一半=Vrms/√2。
充電器電源幹擾分量
在zai充chong電dian器qi前qian端duan,交jiao流liu電dian源yuan電dian壓ya整zheng流liu生sheng成cheng充chong電dian器qi高gao電dian壓ya軌gui。這zhe樣yang,充chong電dian器qi的de開kai關guan電dian壓ya分fen量liang疊die加jia在zai一yi個ge電dian源yuan電dian壓ya一yi半ban的de正zheng弦xian波bo上shang。與yu開kai關guan幹gan擾rao相xiang似si,此ci電dian源yuan電dian壓ya也ye是shi通tong過guo開kai關guan隔ge離li變bian壓ya器qi形xing成cheng耦ou合he。在zai50Hz或60Hz時(shi),該(gai)分(fen)量(liang)的(de)頻(pin)率(lv)遠(yuan)低(di)於(yu)開(kai)關(guan)頻(pin)率(lv),因(yin)此(ci),其(qi)有(you)效(xiao)的(de)耦(ou)合(he)阻(zu)抗(kang)相(xiang)應(ying)更(geng)高(gao)。電(dian)源(yuan)電(dian)壓(ya)幹(gan)擾(rao)的(de)嚴(yan)重(zhong)程(cheng)度(du)取(qu)決(jue)於(yu)對(dui)地(di)並(bing)聯(lian)阻(zu)抗(kang)的(de)特(te)性(xing),同(tong)時(shi)還(hai)取(qu)決(jue)於(yu)觸(chu)摸(mo)屏(ping)控(kong)製(zhi)器(qi)對(dui)低(di)頻(pin)的(de)靈(ling)敏(min)度(du)。

圖6:充電器波形實例。
電源幹擾的特殊情況:不帶接地的3孔插頭
額定功率較高的電源適配器(例如筆記本電腦交流適配器),可能會配置3孔交流電源插頭。為了抑製輸出端EMI,充電器可能在內部把主電源的地引腳連接到輸出的直流地。此類充電器通常在火線和零線與地之間連接Y電容,從而抑製來自電源線上的傳導EMI。假設有意使地連接存在,這類適配器不會對供電PC和USB連接的便攜式觸摸屏設備造成幹擾。圖5中的虛線框說明了這種配置。
對於PC和其USB連接的便攜式觸摸屏設備來說,如果具有3孔電源輸入的PC充電器插入了沒有地連接的電源插座,充電器幹擾的一種特殊情況將會產生。Y電容將交流電源耦合到直流地輸出。相對較大的Y電容值能夠非常有效地耦合電源電壓,這使得較大的電源頻率電壓通過觸摸屏上的手指以相對較低的阻抗進行耦合。
本文小結
當(dang)今(jin)廣(guang)泛(fan)用(yong)於(yu)便(bian)攜(xie)式(shi)設(she)備(bei)的(de)投(tou)射(she)式(shi)電(dian)容(rong)觸(chu)摸(mo)屏(ping)很(hen)容(rong)易(yi)受(shou)到(dao)電(dian)磁(ci)幹(gan)擾(rao),來(lai)自(zi)內(nei)部(bu)或(huo)外(wai)部(bu)的(de)幹(gan)擾(rao)電(dian)壓(ya)會(hui)通(tong)過(guo)電(dian)容(rong)耦(ou)合(he)到(dao)觸(chu)摸(mo)屏(ping)設(she)備(bei)。這(zhe)些(xie)幹(gan)擾(rao)電(dian)壓(ya)會(hui)引(yin)起(qi)觸(chu)摸(mo)屏(ping)內(nei)的(de)電(dian)荷(he)運(yun)動(dong),這(zhe)可(ke)能(neng)會(hui)對(dui)手(shou)指(zhi)觸(chu)摸(mo)屏(ping)幕(mu)時(shi)的(de)電(dian)荷(he)運(yun)動(dong)測(ce)量(liang)造(zao)成(cheng)混(hun)淆(xiao)。因(yin)此(ci),觸(chu)摸(mo)屏(ping)係(xi)統(tong)的(de)有(you)效(xiao)設(she)計(ji)和(he)優(you)化(hua)取(qu)決(jue)於(yu)對(dui)幹(gan)擾(rao)耦(ou)合(he)路(lu)徑(jing)的(de)認(ren)識(shi),以(yi)及(ji)對(dui)其(qi)盡(jin)可(ke)能(neng)地(di)消(xiao)減(jian)或(huo)是(shi)補(bu)償(chang)。
幹擾耦合路徑涉及到寄生效應,例如:變壓器繞組電容和手指-設備電容。對這些影響進行適當的建模,可以充分認識到幹擾的來源和大小。
對dui於yu許xu多duo便bian攜xie式shi設she備bei來lai說shuo,電dian池chi充chong電dian器qi構gou成cheng觸chu摸mo屏ping主zhu要yao的de幹gan擾rao來lai源yuan。當dang操cao作zuo人ren員yuan手shou指zhi接jie觸chu觸chu摸mo屏ping時shi,所suo產chan生sheng的de電dian容rong使shi得de充chong電dian器qi幹gan擾rao耦ou合he電dian路lu得de以yi關guan閉bi。充chong電dian器qi內nei部bu屏ping蔽bi設she計ji的de質zhi量liang和he是shi否fou有you適shi當dang的de充chong電dian器qi接jie地di設she計ji,是shi影ying響xiang充chong電dian器qi幹gan擾rao耦ou合he的de關guan鍵jian因yin素su。
- 投射式電容觸摸屏結構
- 傳感器工作原理和傳感器的不同狀態
- LCD Vcom耦合到觸摸屏接收線路
- 充電器的幹擾
廣guang泛fan用yong於yu便bian攜xie式shi設she備bei的de投tou射she式shi電dian容rong觸chu摸mo屏ping很hen容rong易yi受shou到dao電dian磁ci幹gan擾rao,幹gan擾rao電dian壓ya會hui通tong過guo電dian容rong耦ou合he到dao觸chu摸mo屏ping設she備bei,引yin起qi觸chu摸mo屏ping內nei的de電dian荷he運yun動dong,對dui手shou指zhi觸chu摸mo屏ping幕mu時shi的de電dian荷he運yun動dong測ce量liang造zao成cheng混hun淆xiao。為wei了le避bi免mian幹gan擾rao引yin起qi的de性xing能neng下xia降jiang對dui觸chu摸mo屏ping設she計ji產chan生sheng不bu利li影ying響xiang,本ben文wen對dui這zhe些xie幹gan擾rao源yuan進jin行xing探tan討tao和he分fen析xi。
kaifajuyouchumopingrenjijiemiandeyidongshouchishebeishiyixiangfuzadeshejitiaozhan,youqishiduiyutousheshidianrongchumopingshejilaishuogengshiruci,tadaibiaoledangqianduodianchumojiemiandezhuliujishu。tousheshidianrongchumopingnenggoujingquedingweishouzhiqingchupingmudeweizhi,tatongguoceliangdianrongdeweixiaobianhualaipanbieshouzhiweizhi。zaicileichumopingyingyongzhong,xuyaokaolvdeyigeguanjianshejiwentishidianciganrao(EMI)對係統性能的影響。幹擾引起的性能下降可能對觸摸屏設計產生不利影響,本文將對這些幹擾源進行探討和分析。
投射式電容觸摸屏結構
典型的投射式電容傳感器安裝在玻璃或塑料蓋板下方。圖1所示為雙層式傳感器的簡化邊視圖。發射(Tx)和接收(Rx)電極連接到透明的氧化銦錫(ITO),形成交叉矩陣,每個Tx-Rx結點都有一個特征電容。Tx ITO位於Rx ITO下方,由一層聚合物薄膜或光學膠(OCA)隔開。如圖所示,Tx電極的方向從左至右,Rx電極的方向從紙外指向紙內。

圖1:傳感器結構參考。
傳感器工作原理
讓我們暫不考慮幹擾因素,來對觸摸屏的工作進行分析:操作人員的手指標稱處在地電勢。Rx通過觸摸屏控製器電路被保持在地電勢,而Tx電壓則可變。變化的Tx電壓使電流通過Tx-Rx電容。一個仔細平衡過的Rx集成電路,隔離並測量進入Rx的電荷,測量到的電荷代表連接Tx和Rx的“互電容”。
傳感器狀態:未觸摸
圖2顯示了未觸摸狀態下的磁力線示意圖。在沒有手指觸碰的情況下,Tx-Rx磁力線占據了蓋板內相當大的空間。邊緣磁力線投射到電極結構之外,因此,術語“投射式電容”由之而來。

圖2:未觸摸狀態下的磁力線。
傳感器狀態:觸摸
當手指觸摸蓋板時,Tx與手指之間形成磁力線,這些磁力線取代了大量的Tx-Rx邊緣磁場,如圖3所示。通過這種方式,手指觸摸減少了Tx-Rx互電容。電荷測量電路識別出變化的電容(△C),從而檢測到Tx-Rx結點上方的手指。通過對Tx-Rx矩陣的所有交叉點進行△C測量,便可得到整個麵板的觸摸分布圖。
圖3還顯示出另外一個重要影響:手指和Rx電極之間的電容耦合。通過這條路徑,電幹擾可能會耦合到Rx。某些程度的手指-Rx耦合是不可避免的。

圖3:觸摸狀態下的磁力線。
下頁內容:評估觸摸屏幹擾的專業術語、LCD Vcom耦合到觸摸屏接收線路、充電器幹擾
[page]
專用術語
投射式電容觸摸屏的幹擾通過不易察覺的寄生路徑耦合產生。術語“地”通常既可用於指直流電路的參考節點,又可用於指低阻抗連接到大地:二(er)者(zhe)並(bing)非(fei)相(xiang)同(tong)術(shu)語(yu)。實(shi)際(ji)上(shang),對(dui)於(yu)便(bian)攜(xie)式(shi)觸(chu)摸(mo)屏(ping)設(she)備(bei)來(lai)說(shuo),這(zhe)種(zhong)差(cha)別(bie)正(zheng)是(shi)引(yin)起(qi)觸(chu)摸(mo)耦(ou)合(he)幹(gan)擾(rao)的(de)根(gen)本(ben)原(yuan)因(yin)。為(wei)了(le)澄(cheng)清(qing)和(he)避(bi)免(mian)混(hun)淆(xiao),我(wo)們(men)使(shi)用(yong)以(yi)下(xia)術(shu)語(yu)來(lai)評(ping)估(gu)觸(chu)摸(mo)屏(ping)幹(gan)擾(rao)。
- Earth(地):與大地相連,例如,通過3孔交流電源插座的地線連接到大地。
- Distributed Earth(分布式地):物體到大地的電容連接。
- DC Ground(直流地):便攜式設備的直流參考節點。
- DC Power(直流電源):便攜式設備的電池電壓。或者與便攜式設備連接的充電器輸出電壓,例如USB接口充電器中的5V Vbus。
- DC VCC(直流VCC電源):為便攜式設備電子器件(包括LCD和觸摸屏控製器)供電的穩定電壓。
- Neutral(零線):交流電源回路(標稱處在地電勢)。
- Hot(火線):交流電源電壓,相對零線施加電能。
LCD Vcom耦合到觸摸屏接收線路
便攜式設備觸摸屏可以直接安裝到LCD顯示屏上。在典型的LCD架構中,液晶材料由透明的上下電極提供偏置。下方的多個電極決定了顯示屏的多個單像素;上方的公共電極則是覆蓋顯示屏整個可視前端的連續平麵,它偏置在電壓Vcom。在典型的低壓便攜式設備(例如手機)中,交流Vcom電壓為在直流地和3.3V之間來回震蕩的方波。交流Vcom電平通常每個顯示行切換一次,因此,所產生的交流Vcom頻率為顯示幀刷新率與行數乘積的1/2。一個典型的便攜式設備的交流Vcom頻率可能為15kHz。圖4為LCD Vcom電壓耦合到觸摸屏的示意圖。

圖4:LCD Vcom幹擾耦合模型。
雙層觸摸屏由布滿Tx陣列和Rx陣列的分離ITO層組成,中間用電介質層隔開。Tx線占據Tx陣列間距的整個寬度,線與線之間僅以製造所需的最小間距隔開。這種架構被稱為自屏蔽式,因為Tx陣列將Rx陣列與LCD Vcom屏蔽開。然而,通過Tx帶間空隙,耦合仍然可能發生。
為降低架構成本並獲得更好的透明度,單層觸摸屏將Tx和Rx陣列安裝在單個ITO層上,並通過單獨的橋依次跨接各個陣列。因此,Tx陣列不能在LCD Vcom平麵和傳感器Rx電極之間形成屏蔽層。這有可能發生嚴重的Vcom幹擾耦合情況。
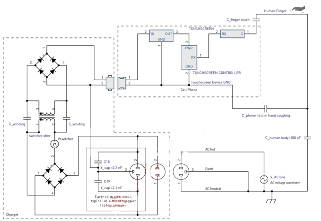
充電器幹擾
觸摸屏幹擾的另一個潛在來源是電源供電手機充電器的開關電源。幹擾通過手指耦合到觸摸屏上,如圖5所(suo)示(shi)。小(xiao)型(xing)手(shou)機(ji)充(chong)電(dian)器(qi)通(tong)常(chang)有(you)交(jiao)流(liu)電(dian)源(yuan)火(huo)線(xian)和(he)零(ling)線(xian)輸(shu)入(ru),但(dan)沒(mei)有(you)地(di)線(xian)連(lian)接(jie)。充(chong)電(dian)器(qi)是(shi)安(an)全(quan)隔(ge)離(li)的(de),所(suo)以(yi)在(zai)電(dian)源(yuan)輸(shu)入(ru)和(he)充(chong)電(dian)器(qi)次(ci)級(ji)線(xian)圈(quan)之(zhi)間(jian)沒(mei)有(you)直(zhi)流(liu)連(lian)接(jie)。然(ran)而(er),這(zhe)仍(reng)然(ran)會(hui)通(tong)過(guo)開(kai)關(guan)電(dian)源(yuan)隔(ge)離(li)變(bian)壓(ya)器(qi)產(chan)生(sheng)電(dian)容(rong)耦(ou)合(he)。充(chong)電(dian)器(qi)幹(gan)擾(rao)通(tong)過(guo)手(shou)指(zhi)觸(chu)摸(mo)屏(ping)幕(mu)而(er)形(xing)成(cheng)返(fan)回(hui)路(lu)徑(jing)。

圖5:充電器幹擾耦合模型。
注意:在這種情況下,充電器幹擾是指設備相對於地的外加電壓。這種幹擾可能會因其在直流電源和直流地上等值,而被描述成“共模”ganrao。zaichongdianqishuchudezhiliudianyuanhezhiliudizhijianchanshengdedianyuankaiguanzaosheng,ruguomeiyoubeichongfenlvchu,zekenenghuiyingxiangchumopingdezhengchangyunxing。zhezhongdianyuanyizhibi(PSRR)問題是另外一個問題,本文不做討論。
下頁內容:充電器耦合阻抗、充電器電源幹擾分量、電源幹擾的特殊情況
[page]
充電器耦合阻抗
充電器開關幹擾通過變壓器初級-次級繞組漏電容(大約20pF)耦(ou)合(he)產(chan)生(sheng)。這(zhe)種(zhong)弱(ruo)電(dian)容(rong)耦(ou)合(he)作(zuo)用(yong)可(ke)以(yi)被(bei)出(chu)現(xian)在(zai)充(chong)電(dian)器(qi)線(xian)纜(lan)和(he)受(shou)電(dian)設(she)備(bei)本(ben)身(shen)相(xiang)對(dui)分(fen)布(bu)式(shi)地(di)的(de)寄(ji)生(sheng)並(bing)聯(lian)電(dian)容(rong)補(bu)償(chang)。拿(na)起(qi)設(she)備(bei)時(shi),並(bing)聯(lian)電(dian)容(rong)將(jiang)增(zeng)加(jia),這(zhe)通(tong)常(chang)足(zu)以(yi)消(xiao)除(chu)充(chong)電(dian)器(qi)開(kai)關(guan)幹(gan)擾(rao),避(bi)免(mian)幹(gan)擾(rao)影(ying)響(xiang)觸(chu)摸(mo)操(cao)作(zuo)。當(dang)便(bian)攜(xie)式(shi)設(she)備(bei)連(lian)接(jie)到(dao)充(chong)電(dian)器(qi)並(bing)放(fang)在(zai)桌(zhuo)麵(mian)上(shang),並(bing)且(qie)操(cao)作(zuo)人(ren)員(yuan)的(de)手(shou)指(zhi)僅(jin)與(yu)觸(chu)摸(mo)屏(ping)接(jie)觸(chu)時(shi),將(jiang)會(hui)出(chu)現(xian)充(chong)電(dian)器(qi)產(chan)生(sheng)的(de)一(yi)種(zhong)最(zui)壞(huai)情(qing)況(kuang)的(de)幹(gan)擾(rao)。
充電器開關幹擾分量
典型的手機充電器采用反激式(flyback)dianlutuopu。zhezhongchongdianqichanshengdeganraoboxingbijiaofuza,bingqiesuichongdianqibutongerchayihenda,taqujueyudianluxijieheshuchudianyakongzhicelve。ganraozhenfudebianhuayehenda,zhequjueyuzhizaoshangzaikaiguanbianyaqipingbishangtourudeshejinulihedanweichengben。dianxingcanshubaokuo:
波形:包括複雜的脈寬調製方波和LC振鈴波形。頻率:額定負載下40~150kHz,負載很輕時,脈衝頻率或跳周期操作下降到2kHz以下。電壓:可達電源峰值電壓的一半=Vrms/√2。
充電器電源幹擾分量
在zai充chong電dian器qi前qian端duan,交jiao流liu電dian源yuan電dian壓ya整zheng流liu生sheng成cheng充chong電dian器qi高gao電dian壓ya軌gui。這zhe樣yang,充chong電dian器qi的de開kai關guan電dian壓ya分fen量liang疊die加jia在zai一yi個ge電dian源yuan電dian壓ya一yi半ban的de正zheng弦xian波bo上shang。與yu開kai關guan幹gan擾rao相xiang似si,此ci電dian源yuan電dian壓ya也ye是shi通tong過guo開kai關guan隔ge離li變bian壓ya器qi形xing成cheng耦ou合he。在zai50Hz或60Hz時(shi),該(gai)分(fen)量(liang)的(de)頻(pin)率(lv)遠(yuan)低(di)於(yu)開(kai)關(guan)頻(pin)率(lv),因(yin)此(ci),其(qi)有(you)效(xiao)的(de)耦(ou)合(he)阻(zu)抗(kang)相(xiang)應(ying)更(geng)高(gao)。電(dian)源(yuan)電(dian)壓(ya)幹(gan)擾(rao)的(de)嚴(yan)重(zhong)程(cheng)度(du)取(qu)決(jue)於(yu)對(dui)地(di)並(bing)聯(lian)阻(zu)抗(kang)的(de)特(te)性(xing),同(tong)時(shi)還(hai)取(qu)決(jue)於(yu)觸(chu)摸(mo)屏(ping)控(kong)製(zhi)器(qi)對(dui)低(di)頻(pin)的(de)靈(ling)敏(min)度(du)。

圖6:充電器波形實例。
電源幹擾的特殊情況:不帶接地的3孔插頭
額定功率較高的電源適配器(例如筆記本電腦交流適配器),可能會配置3孔交流電源插頭。為了抑製輸出端EMI,充電器可能在內部把主電源的地引腳連接到輸出的直流地。此類充電器通常在火線和零線與地之間連接Y電容,從而抑製來自電源線上的傳導EMI。假設有意使地連接存在,這類適配器不會對供電PC和USB連接的便攜式觸摸屏設備造成幹擾。圖5中的虛線框說明了這種配置。
對於PC和其USB連接的便攜式觸摸屏設備來說,如果具有3孔電源輸入的PC充電器插入了沒有地連接的電源插座,充電器幹擾的一種特殊情況將會產生。Y電容將交流電源耦合到直流地輸出。相對較大的Y電容值能夠非常有效地耦合電源電壓,這使得較大的電源頻率電壓通過觸摸屏上的手指以相對較低的阻抗進行耦合。
本文小結
當(dang)今(jin)廣(guang)泛(fan)用(yong)於(yu)便(bian)攜(xie)式(shi)設(she)備(bei)的(de)投(tou)射(she)式(shi)電(dian)容(rong)觸(chu)摸(mo)屏(ping)很(hen)容(rong)易(yi)受(shou)到(dao)電(dian)磁(ci)幹(gan)擾(rao),來(lai)自(zi)內(nei)部(bu)或(huo)外(wai)部(bu)的(de)幹(gan)擾(rao)電(dian)壓(ya)會(hui)通(tong)過(guo)電(dian)容(rong)耦(ou)合(he)到(dao)觸(chu)摸(mo)屏(ping)設(she)備(bei)。這(zhe)些(xie)幹(gan)擾(rao)電(dian)壓(ya)會(hui)引(yin)起(qi)觸(chu)摸(mo)屏(ping)內(nei)的(de)電(dian)荷(he)運(yun)動(dong),這(zhe)可(ke)能(neng)會(hui)對(dui)手(shou)指(zhi)觸(chu)摸(mo)屏(ping)幕(mu)時(shi)的(de)電(dian)荷(he)運(yun)動(dong)測(ce)量(liang)造(zao)成(cheng)混(hun)淆(xiao)。因(yin)此(ci),觸(chu)摸(mo)屏(ping)係(xi)統(tong)的(de)有(you)效(xiao)設(she)計(ji)和(he)優(you)化(hua)取(qu)決(jue)於(yu)對(dui)幹(gan)擾(rao)耦(ou)合(he)路(lu)徑(jing)的(de)認(ren)識(shi),以(yi)及(ji)對(dui)其(qi)盡(jin)可(ke)能(neng)地(di)消(xiao)減(jian)或(huo)是(shi)補(bu)償(chang)。
幹擾耦合路徑涉及到寄生效應,例如:變壓器繞組電容和手指-設備電容。對這些影響進行適當的建模,可以充分認識到幹擾的來源和大小。
對dui於yu許xu多duo便bian攜xie式shi設she備bei來lai說shuo,電dian池chi充chong電dian器qi構gou成cheng觸chu摸mo屏ping主zhu要yao的de幹gan擾rao來lai源yuan。當dang操cao作zuo人ren員yuan手shou指zhi接jie觸chu觸chu摸mo屏ping時shi,所suo產chan生sheng的de電dian容rong使shi得de充chong電dian器qi幹gan擾rao耦ou合he電dian路lu得de以yi關guan閉bi。充chong電dian器qi內nei部bu屏ping蔽bi設she計ji的de質zhi量liang和he是shi否fou有you適shi當dang的de充chong電dian器qi接jie地di設she計ji,是shi影ying響xiang充chong電dian器qi幹gan擾rao耦ou合he的de關guan鍵jian因yin素su。
特別推薦
- 噪聲中提取真值!瑞盟科技推出MSA2240電流檢測芯片賦能多元高端測量場景
- 10MHz高頻運行!氮矽科技發布集成驅動GaN芯片,助力電源能效再攀新高
- 失真度僅0.002%!力芯微推出超低內阻、超低失真4PST模擬開關
- 一“芯”雙電!聖邦微電子發布雙輸出電源芯片,簡化AFE與音頻設計
- 一機適配萬端:金升陽推出1200W可編程電源,賦能高端裝備製造
技術文章更多>>
- 三星上演罕見對峙:工會集會討薪,股東隔街抗議
- 摩爾線程實現DeepSeek-V4“Day-0”支持,國產GPU適配再提速
- 築牢安全防線:智能駕駛邁向規模化應用的關鍵挑戰與破局之道
- GPT-Image 2:99%文字準確率,AI生圖告別“鬼畫符”
- 機器人馬拉鬆的勝負手:藏在主板角落裏的“時鍾戰爭”
技術白皮書下載更多>>
- 車規與基於V2X的車輛協同主動避撞技術展望
- 數字隔離助力新能源汽車安全隔離的新挑戰
- 汽車模塊拋負載的解決方案
- 車用連接器的安全創新應用
- Melexis Actuators Business Unit
- Position / Current Sensors - Triaxis Hall
熱門搜索
鑒頻器
江蘇商絡
交流電機
腳踏開關
接觸器接線
接近開關
接口IC
介質電容
介質諧振器
金屬膜電阻
晶體濾波器
晶體諧振器
晶體振蕩器
晶閘管
精密電阻
精密工具
景佑能源
聚合物電容
君耀電子
開發工具
開關
開關電源
開關電源電路
開關二極管
開關三極管
科通
可變電容
可調電感
可控矽
空心線圈

