設計基於超級電容器的簡單而緊湊的UPS
發布時間:2024-04-20 責任編輯:lina
【導讀】不間斷電源 (UPS) 在許多應用中扮演著重要的角色,例如,獨立磁盤冗餘陣列 (RAID) 存儲中的數據保護、用於安全操作的汽車遙測係統,以及醫療保健行業的胰島素泵等給藥器械。
不間斷電源 (UPS) 在許多應用中扮演著重要的角色,例如,獨立磁盤冗餘陣列 (RAID) 存儲中的數據保護、用於安全操作的汽車遙測係統,以及醫療保健行業的胰島素泵等給藥器械。
然而,設計 UPS 可能具有挑戰性,特別是在空間有限的情況下。此外,對於許多無法承受電能從存儲係統流回電源的應用而言,還需要進行精心設計。
kaolvcaiyongjichengfangfa,jiangduogezhuanhuanqihechongdiandianlutihuanchengdangeyuanqijian,biankejiangdicileishejidenandu。zhezhongjichengfangfakejianhuadianlusheji,gengyiyuquebaozaibeiyongdianyuanyunxingqijianmeiyoudianliuliuhuidianyuan。
本文概述了 UPS 設計難點並介紹了一種傳統解決方案。隨後,本文介紹了一種簡化的集成式替代方法,該方法基於 Analog Devices 的降壓/升壓開關穩壓器。
使用超級電容器作為儲能器
圖 1 顯示了一種傳統的 UPS 設計方法。在此示例中,UPS 為 24 VDC 傳感器供電。該傳感器的電路需要 3.3 V 和 5 V 輸入。當係統電壓可用時,UPS 使用線性穩壓器為超級電容器充電。如果係統電壓下降,電容器中的電能就會通過升壓穩壓器升至所需的供電電壓水平。
圖 1:該 UPS 在係統電壓正常時為超級電容器充電,在係統電壓下降時汲取其中的電能。(圖片來源:Analog Devices)
如果 24 V 電源還用於為傳感器以外的其他電路元件供電,則應並入超級電容器,使其僅為傳感器電路供電,而不為與 24 V 線路相關的其他電子設備供電。當電路處於備用模式時,二極管“D”可防止發生這種情況。
雖然這種係統運轉良好,但可能難以實施,因為它需要使用多個電壓轉換器。此外,如果空間有限,可能也是一項挑戰。圖 2 顯示了另一種替代方法。該方法采用單個備用穩壓器來替代圖 1 所示電路中的多個穩壓器,不僅能節省空間,還能簡化設計。
圖 2:集成式備用穩壓器可使 UPS 的設計更加簡單和緊湊。(圖片來源:Analog Devices)
集成式備用解決方案
圖 2 所示的設計理念可通過 Analog Devices 的 MAX38889 降壓/shengyakaiguanwenyaqilaishixian。zheshiyikuanlinghuoerjincoudechunengdianrongqihuodianrongqizubeiyongwenyaqi,kezaicunchuyuanjianyuxitongdianyuanguizhijianyouxiaodichuanshudianneng。gaiqijianchicunwei 3 x 3 mm,從 0.5 至 5.5 V 的超級電容器輸入 (VCAP),在 3 A 最大電流 (ISYSMAX) 下可產生 2.5 至 5.5 V 的輸出 (VSYS)(圖 3)。該穩壓器的工作溫度範圍為 -40°C 至 +125°C。
圖 3:對於基於 MAX38889 的 UPS,給定 VSYS 的 ISYSMAX 取決於 VCAP。(圖片來源:Analog Devices)
當主電源接通且其電壓高於係統供電電壓最小閾值時,該穩壓器能以最大 3 A 的峰值電流和 1.5 A 的平均電感電流為超級電容器充電。超級電容器充滿電後,在保持就緒狀態時,靜態電流隻有 4 μA。超級電容器在作為備用電源運行前必須達到滿充狀態。
當主電源斷開且超級電容器充滿電時,該穩壓器可防止係統降至設定的係統備用工作電壓 (VBACKUP) 以下。該器件通過使超級電容器放電電壓升至 VSYS(即穩壓係統電壓)來實現此目的。在備用電源運行期間,MAX38889 采用自適應導通時間和限流脈衝頻率調製 (PFM) 控製方案。
穩壓器的外部引腳可控製各種設置,例如最大超級電容器電壓 (VCAPMAX)、VSYS,以及峰值電感充電和放電電流。
MAX38889 具有真關斷功能,可將 SYS 與 CAP 斷開,並在 VCAP 大於 VSYS 時防止 SYS 短路。通過分別使 ENC 和 ENB 引腳保持低電平,可禁用充電和備用功能(圖 4)。
圖 4:通過 MAX38889 的外部引腳可設置最大超級電容器電壓 VCAPMAX、VSYS,以及峰值電感充電和放電電流;備用係統狀態可通過 RDY 標誌進行監控。(圖片來源:Analog Devices)
備用係統狀態可通過兩個狀態輸出進行監控:就緒狀態 (RDY) 標誌(指示超級電容器的充電時間)和備用狀態 (BKB) 標誌(指示備用電源運行狀態)。
超級電容器選型
圖 5 顯示了基於 MAX38889 的 UPS 的簡化應用電路。充電期間,VCAPMAX 由驅動 FBCH 引腳的電阻分壓器決定。在此示例中,電阻值 R1 = 1.82 MΩ、R2 = 402 kΩ 和 R3 = 499 kΩ 可確保 VCAPMAX 設置為 2.7 V。超級電容器以最大 3 A 的峰值和 1.5 A 的平均電感電流充電。放電期間,峰值電感電流為 3 A。
圖 5:圖示為基於 MAX38889 的 UPS 的簡化應用電路。超級電容器以最大 3 A 的峰值和 1.5 A 的平均電感電流充電。放電期間,峰值電感電流為 3 A。(圖片來源:Analog Devices)
在為備用電源運行選擇超級電容器時,需要格外注意。當主電源出現故障時,負載功率由 MAX38889 tigong,gaiqijianliyongchaojidianrongqizuoweinenglianglaiyuan,zaibeiyonghuoshengyamoshixiayunxing。chaojidianrongqizaiqizuixiaotiaojiegongdiandianyaxiaketigongdegonglvbixudayuxitongsuoxudegonglv。
當 MAX38889 的工作電壓接近 VCAPMAX 時,該器件可為超級電容器提供恒功率負載,導致從中汲取的電流變小。但是,當超級電容器放電(且電壓降低)時,從中汲取的電流就會增加,以維持負載的恒功率。在備用電源運行期間 (TBACKUP),備用模式下所需的能量為連續備用功率的乘積 (VSYS x ISYS)。
使用公式 1 可計算出超級電容器中可用的能量值(以焦耳 [J] 為單位)(CSC):
公式 1
使用公式 2 可計算出完成備用電源運行所需的能量值:
公式 2
其中 ISYS 為備用期間的負載電流。
由於備用事件期間負載所需的能量由超級電容器提供,假設轉換效率 (η) 並給定所需的 TBACKUP,則使用公式 3 可確定所需的 CSC 值(以法拉 [F] 為單位):
公式 3
以圖 5 所示的應用電路為例,假設係統負載為 200 mA,平均效率為 93%,備用時間為 10 s,則所需的超級電容器最小值為:
公式 4
圖 6 顯示了圖 5 所示應用電路的充電和放電曲線。
圖 6:圖 5 所示應用電路的充電和放電曲線。VSYS = 3.6 V,VCAP = 2.7 V,VBACKUP = 3 V。(圖片來源:Analog Devices)
著手使用評估板
MAX38889AEVKIT# 電容器充電器電源管理評估板提供靈活的電路,可評估降壓/升壓備用穩壓器,並測試基於 MAX38889 和超級電容器的 UPS。外部元器件支持各種係統和超級電容器電壓以及充電和放電電流。
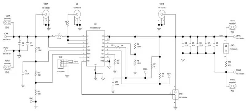
該評估板包含三個分流器:ENC(啟用充電)、ENB(啟用備用)和 LOAD(圖 7)。在 ENC 分流器設在位置 1-2 的情況下,當 VSYS 高於充電閾值時啟用充電。在 ENB 分流器設在位置 1-2 的情況下,當 VSYS 降至備用閾值以下時啟用備用。LOAD 可設為位置 1-2 以進入測試模式,其中 4.02 Ω 負載跨接到 VSYS,並接地以模擬放電場景。如果分流器僅連接到一個引腳,該評估板將進入正常工作模式。
圖 7:MAX38889AEVKIT 提供靈活的電路,可評估 MAX38889 降壓/升壓超級電容器備用穩壓器。(圖片來源:Analog Devices)
當主電池提供的電壓超過充電所需的最低係統電壓時,MAX38889 穩壓器以 1.5 A 的平均電流為超級電容器充電,VFBCH = 0.5 V,電阻器 R1 = 499 kΩ、R2 = 402 kΩ、R3 = 1.82 MΩ 時,VCAPMAX = 2.7 V。
EVKIT VBACKUP 由電阻器 R5 (1.21 MΩ) 和 R6 (1.82 MΩ) 設置為 3 V,VFBS = 1.2 V。這表明當主電池斷開且 VFBS 降至 1.2 V 時,MAX38889 會從超級電容器汲取電能並將 VSYS 調節至 VBACKUP。
MAX38889A EVKIT 提供 RDY 測試點來監控超級電容器充電狀態。當 FBCR 引腳電壓超過 0.5 V 的 FBCR 電壓閾值(由 R1、R2 和 R3 設置)時,RDY 測試點為高電平。這意味著當 VCAP 超過 1.5 V 時,RDY 會升高。同樣,在超級電容器提供備用的情況下,當超級電容器提供的電壓低於 1.5 V 時,RDY 標誌會降低。
EVKIT 還提供 BKB 測試點來監控係統備用狀態。當係統提供備用電源時,BKB 被拉低;當係統正在充電或處於空閑狀態時,BKB 被拉高。
電阻器 (R4) 可設置 ISET 與接地 (GND) 之間的峰值電感器電流。根據以下公式,33 kΩ 的電阻值將峰值電感電流設置為 3 A:峰值充電電流 (ILX_CHG) = 3 A x (33 kΩ/R4)(圖 8)。
圖 8:圖示為 MAX38889 評估板的原理圖;該器件使用 11 F 超級電容器運行,並提供測試點來監控 VCAP、VSYS、RDY 和 BKB。(圖片來源:Analog Devices)
總結
超級電容器可用作 UPS 的儲能元件。傳統的 UPS 拓撲采用多個穩壓器,這些穩壓器需要占用大量空間,因此設計起來很棘手。采用集成式降壓/升壓穩壓器可將多個轉換器和充電電路替換成單個緊湊型元器件,從而降低此類設計的難度。
(作者:Steven Keeping)
免責聲明:本文為轉載文章,轉載此文目的在於傳遞更多信息,版權歸原作者所有。本文所用視頻、圖片、文字如涉及作品版權問題,請聯係小編進行處理。
推薦閱讀:
- 噪聲中提取真值!瑞盟科技推出MSA2240電流檢測芯片賦能多元高端測量場景
- 10MHz高頻運行!氮矽科技發布集成驅動GaN芯片,助力電源能效再攀新高
- 失真度僅0.002%!力芯微推出超低內阻、超低失真4PST模擬開關
- 一“芯”雙電!聖邦微電子發布雙輸出電源芯片,簡化AFE與音頻設計
- 一機適配萬端:金升陽推出1200W可編程電源,賦能高端裝備製造
- 算力爆發遇上電源革新,大聯大世平集團攜手晶豐明源線上研討會解鎖應用落地
- 築基AI4S:摩爾線程全功能GPU加速中國生命科學自主生態
- 一秒檢測,成本降至萬分之一,光引科技把幾十萬的台式光譜儀“搬”到了手腕上
- AI服務器電源機櫃Power Rack HVDC MW級測試方案
- 突破工藝邊界,奎芯科技LPDDR5X IP矽驗證通過,速率達9600Mbps
- 車規與基於V2X的車輛協同主動避撞技術展望
- 數字隔離助力新能源汽車安全隔離的新挑戰
- 汽車模塊拋負載的解決方案
- 車用連接器的安全創新應用
- Melexis Actuators Business Unit
- Position / Current Sensors - Triaxis Hall


