升壓芯片是如何把電壓升高的
發布時間:2024-03-07 責任編輯:lina
【導讀】降壓模式——Bust mode,這個大家比較熟悉的,用的也比較多,比如5V-》3.3V穩壓,對應的芯片很多大家上網搜一下就有了,有LDO模式和DC-DC模式的。其中LDO模式的芯片外圍電路較簡單,隻需在輸入和輸出端加上濾波電容即可。
升壓與降壓一般是指電源電路的工作模式,有些電源IC可以同時支持升壓和降壓模式。
降壓模式——Bust mode,這個大家比較熟悉的,用的也比較多,比如5V-》3.3V穩壓,對應的芯片很多大家上網搜一下就有了,有LDO模式和DC-DC模式的。其中LDO模式的芯片外圍電路較簡單,隻需在輸入和輸出端加上濾波電容即可。
而DC-DC模(mo)式(shi)的(de)芯(xin)片(pian)電(dian)路(lu)相(xiang)對(dui)較(jiao)複(fu)雜(za)一(yi)點(dian),但(dan)是(shi)效(xiao)率(lv)較(jiao)高(gao)。一(yi)般(ban)需(xu)要(yao)外(wai)接(jie)電(dian)容(rong)和(he)電(dian)感(gan),通(tong)過(guo)閉(bi)合(he)開(kai)關(guan)對(dui)電(dian)感(gan)進(jin)行(xing)充(chong)電(dian),斷(duan)開(kai)開(kai)關(guan)之(zhi)後(hou),電(dian)感(gan)作(zuo)為(wei)一(yi)個(ge)電(dian)源(yuan)進(jin)行(xing)放(fang)電(dian),可(ke)以(yi)通(tong)過(guo)PWM的占空比來調節輸出電壓值,電壓值最大不會超過電源電壓。
升壓模式——Boost mode,這個也很常見,也是DC-DC的一種。當整個電路隻使用單個電源(比如3.7V鋰電池)供電時,可以通過降壓輸出3.3V、1.6V等較低電壓給IC供電,有時候電路中需要更高的電壓,比如一些移動設備的屏幕就需要較高電壓驅動,比如12V,在移動設備中再增加一個12的獨立電源不太現實,而且鋰電池一般都是3.7V(充滿電為4.2V),這個時候就需要使用到升壓電路了,這個也有對應的IC,一般要配合電感、電容實現升壓和降壓模式中DC-DC的連接方式不一樣。
通過閉合開關給電感充能,斷開開關則電感的電動勢和電源串聯,提高電壓。可以通過PWM的占空比來調節輸出電壓,當占空比為50%時,輸出電壓為輸入電壓的2倍。
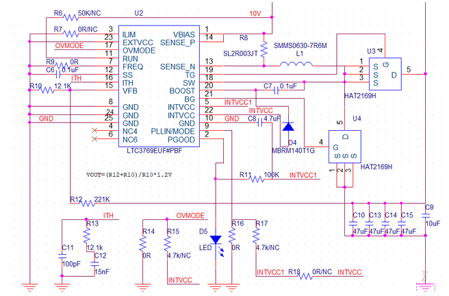
本文介紹的電路圖是輸入直流5V到10V,輸出24V@5A。工作頻率350KHz(FREQ引腳接地)。工作模式Burst Mode(PLLIN/MODE引腳接地)。如圖1
升壓芯片(Boost Converter)通過改變電路的工作周期來將輸入電壓升高到所需的輸出電壓。其工作原理如下:
1. 輸入電壓通過開關管(如MOSFET)傳入電感器(inductor)中,導致電感器中產生電流。
2. 當開關管關閉時,電感器中的電流繼續流動,導致產生磁場儲能。
3. 隨後,當開關管再次打開時,電感器中儲存的能量被釋放,磁場崩潰,產生一個反向電壓。
4. 這個反向電壓將幫助提高輸出電壓,使得輸出電壓高於輸入電壓。
5. 控製開關管的開關周期和占空比,可以調節輸出電壓的大小,從而實現電壓的升壓操作。
升壓芯片利用電感器和開關管的組合,通過周期性地儲存和釋放能量,以提高輸出電壓的方法來實現電壓的升壓。
免責聲明:本文為轉載文章,轉載此文目的在於傳遞更多信息,版權歸原作者所有。本文所用視頻、圖片、文字如涉及作品版權問題,請聯係小編進行處理。
推薦閱讀:
Wolfspeed 功率模塊如何變革三相工業低電壓電機驅動器
- 噪聲中提取真值!瑞盟科技推出MSA2240電流檢測芯片賦能多元高端測量場景
- 10MHz高頻運行!氮矽科技發布集成驅動GaN芯片,助力電源能效再攀新高
- 失真度僅0.002%!力芯微推出超低內阻、超低失真4PST模擬開關
- 一“芯”雙電!聖邦微電子發布雙輸出電源芯片,簡化AFE與音頻設計
- 一機適配萬端:金升陽推出1200W可編程電源,賦能高端裝備製造
- 一秒檢測,成本降至萬分之一,光引科技把幾十萬的台式光譜儀“搬”到了手腕上
- AI服務器電源機櫃Power Rack HVDC MW級測試方案
- 突破工藝邊界,奎芯科技LPDDR5X IP矽驗證通過,速率達9600Mbps
- 通過直接、準確、自動測量超低範圍的氯殘留來推動反滲透膜保護
- 從技術研發到規模量產:恩智浦第三代成像雷達平台,賦能下一代自動駕駛!
- 車規與基於V2X的車輛協同主動避撞技術展望
- 數字隔離助力新能源汽車安全隔離的新挑戰
- 汽車模塊拋負載的解決方案
- 車用連接器的安全創新應用
- Melexis Actuators Business Unit
- Position / Current Sensors - Triaxis Hall



