教你如何分析過壓保護電路設計
發布時間:2021-07-19 責任編輯:lina
【導讀】絕(jue)大(da)部(bu)分(fen)電(dian)子(zi)產(chan)品(pin),電(dian)源(yuan)部(bu)分(fen)是(shi)重(zhong)中(zhong)之(zhi)重(zhong),好(hao)的(de)電(dian)源(yuan)防(fang)護(hu)更(geng)是(shi)不(bu)可(ke)或(huo)缺(que),好(hao)的(de)電(dian)源(yuan)保(bao)護(hu)可(ke)以(yi)保(bao)護(hu)後(hou)續(xu)重(zhong)要(yao)的(de)電(dian)路(lu)以(yi)及(ji)元(yuan)器(qi)件(jian)不(bu)受(shou)外(wai)部(bu)過(guo)壓(ya)影(ying)響(xiang)而(er)損(sun)壞(huai)。今(jin)天(tian)我(wo)們(men)一(yi)起(qi)探(tan)討(tao)下(xia),電(dian)源(yuan)防(fang)護(hu)中(zhong)的(de)過(guo)壓(ya)保(bao)護(hu)。
絕(jue)大(da)部(bu)分(fen)電(dian)子(zi)產(chan)品(pin),電(dian)源(yuan)部(bu)分(fen)是(shi)重(zhong)中(zhong)之(zhi)重(zhong),好(hao)的(de)電(dian)源(yuan)防(fang)護(hu)更(geng)是(shi)不(bu)可(ke)或(huo)缺(que),好(hao)的(de)電(dian)源(yuan)保(bao)護(hu)可(ke)以(yi)保(bao)護(hu)後(hou)續(xu)重(zhong)要(yao)的(de)電(dian)路(lu)以(yi)及(ji)元(yuan)器(qi)件(jian)不(bu)受(shou)外(wai)部(bu)過(guo)壓(ya)影(ying)響(xiang)而(er)損(sun)壞(huai)。今(jin)天(tian)我(wo)們(men)一(yi)起(qi)探(tan)討(tao)下(xia),電(dian)源(yuan)防(fang)護(hu)中(zhong)的(de)過(guo)壓(ya)保(bao)護(hu)。
簡單的保護,我們一般加個TVS之類的,當外部有瞬間高能量衝擊時候它能夠把這股能量抑製下來,雖然功率高,上千W都可以,但是維持抑製的時間很短很短,萬一器件損壞或者長時間工作電壓高於正常工作電壓的時候,就力不從心了。
So,隻能設計一個智能點的電路了,參考一些資料,總結了下麵的這個電路,不一定完美,大家可以評論區內留言改進。

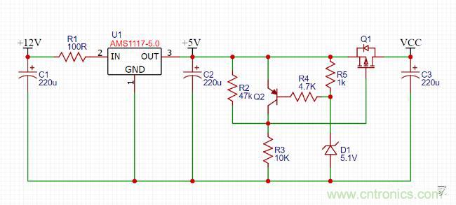
為了說明原理簡單花了一個原理圖,實際使用中大家可以靈活變化,輸入為12V電壓,如果後級用的電流比較小,可以直接用LDO降壓到5V,經過100歐的電阻可以為LDO分擔一點壓力,正常直接通過MOS給VCC供電,當電壓大於5.5V的時候,MOS管會把電路切斷。
原理分析
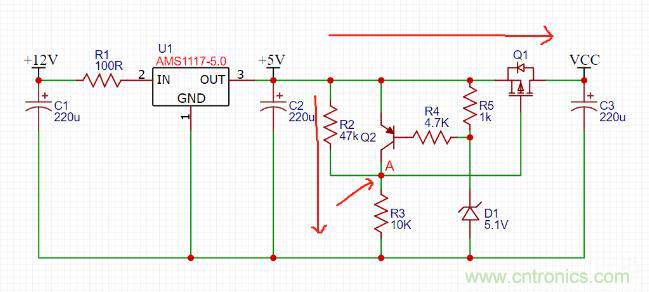
1、正常工作情況下,12V經過AMS1117,輸出電壓為5V,此時三極管Q2截止,A點電壓為R2以及R3的分壓,大概為0.87V,PMOS Vgs<-4V,PMOS導通,VCC正常供電;

2、由於某些情況,比如AMS1117短路,或者其他原因使得+5V的電壓意外升高,比如B點電壓升高到5.5V,Q2基極A點因為有D1的限製,一直維持在5.1V,Ve>Vb,三極管就導通了,三極管導通後,C點電壓接近5.5V,Q1柵極電壓跟B點電壓接近,MOS管關閉,於是停止對VCC的電壓輸出,實現過壓保護。

實際使用中,可以根據自己的實際使用場景調整參數,符合自己的需求。
電壓檢測IC
有一類IC專門用於過壓保護,比如,HT7050A,如下圖所示,原理跟上麵差不多。

HT7050A,是一個5V電壓檢測的IC,VDD小於5V的時候,輸出低電平,大於5V的時候,輸出高阻抗。所以,結合R9跟R6的分壓電路,當輸出為5.5V時,U3的VDD為5V,當電壓再高的時候,就輸出高阻抗,關斷MOS,切斷電源。
(來源:芯片之家chiphome-dy;作者:曉宇)
免責聲明:本文為轉載文章,轉載此文目的在於傳遞更多信息,版權歸原作者所有。本文所用視頻、圖片、文字如涉及作品版權問題,請電話或者郵箱聯係小編進行侵刪。
特別推薦
- 噪聲中提取真值!瑞盟科技推出MSA2240電流檢測芯片賦能多元高端測量場景
- 10MHz高頻運行!氮矽科技發布集成驅動GaN芯片,助力電源能效再攀新高
- 失真度僅0.002%!力芯微推出超低內阻、超低失真4PST模擬開關
- 一“芯”雙電!聖邦微電子發布雙輸出電源芯片,簡化AFE與音頻設計
- 一機適配萬端:金升陽推出1200W可編程電源,賦能高端裝備製造
技術文章更多>>
- 突破工藝邊界,奎芯科技LPDDR5X IP矽驗證通過,速率達9600Mbps
- 通過直接、準確、自動測量超低範圍的氯殘留來推動反滲透膜保護
- 從技術研發到規模量產:恩智浦第三代成像雷達平台,賦能下一代自動駕駛!
- 從機械執行到智能互動:移遠Q-Robotbox助力具身智能加速落地
- 品英Pickering將亮相2026航空電子國際論壇,展示航電與電池測試前沿方案
技術白皮書下載更多>>
- 車規與基於V2X的車輛協同主動避撞技術展望
- 數字隔離助力新能源汽車安全隔離的新挑戰
- 汽車模塊拋負載的解決方案
- 車用連接器的安全創新應用
- Melexis Actuators Business Unit
- Position / Current Sensors - Triaxis Hall
熱門搜索





