用H橋驅動直流電機的效率計算方法
發布時間:2021-04-09 責任編輯:lina
【導讀】用H橋來驅動直流電機是很常見的應用,常見的方式有三種,三極管驅動、MOS管驅動、集成電路驅動。那麼對於這三種方式驅動直流電機我們大概都知道存在各自的優缺點,集成電路比較方便,但是效率比較低;MOS管效率是最高的,三極管效率居中,我們腦海裏都有這麼一個大概的印象,但是涉及到具體的電路裏麵以及工作效率應該如何計算呢。
用H橋來驅動直流電機是很常見的應用,常見的方式有三種,三極管驅動、MOS管驅動、集成電路驅動。那麼對於這三種方式驅動直流電機我們大概都知道存在各自的優缺點,集成電路比較方便,但是效率比較低;MOS管(guan)效(xiao)率(lv)是(shi)最(zui)高(gao)的(de),三(san)極(ji)管(guan)效(xiao)率(lv)居(ju)中(zhong),我(wo)們(men)腦(nao)海(hai)裏(li)都(dou)有(you)這(zhe)麼(me)一(yi)個(ge)大(da)概(gai)的(de)印(yin)象(xiang),但(dan)是(shi)涉(she)及(ji)到(dao)具(ju)體(ti)的(de)電(dian)路(lu)裏(li)麵(mian)以(yi)及(ji)工(gong)作(zuo)效(xiao)率(lv)應(ying)該(gai)如(ru)何(he)計(ji)算(suan)呢(ne),我(wo)在(zai)這(zhe)裏(li)將(jiang)三(san)種(zhong)驅(qu)動(dong)H橋的效率計算方法和大家討論下:
之所以存在工作效率的高低,歸根結底是因為晶體管guan上shang在zai導dao通tong和he關guan斷duan的de時shi候hou在zai集ji電dian極ji和he發fa射she極ji會hui存cun在zai壓ya降jiang,雖sui然ran我wo們men平ping時shi分fen析xi的de時shi候hou可ke以yi將jiang其qi忽hu略lve掉diao,因yin為wei隻zhi有you零ling點dian幾ji伏fu,但dan是shi計ji算suan效xiao率lv的de時shi候hou,就jiu要yao將jiang其qi考kao慮lv進jin來lai了le。為wei了le便bian於yu比bi較jiao,將jiang H 橋的驅動電流定位在 2A 水平上,而電壓在 5 - 12V 之間。
以驅動一個 5V 、 2A 的直流電機為例
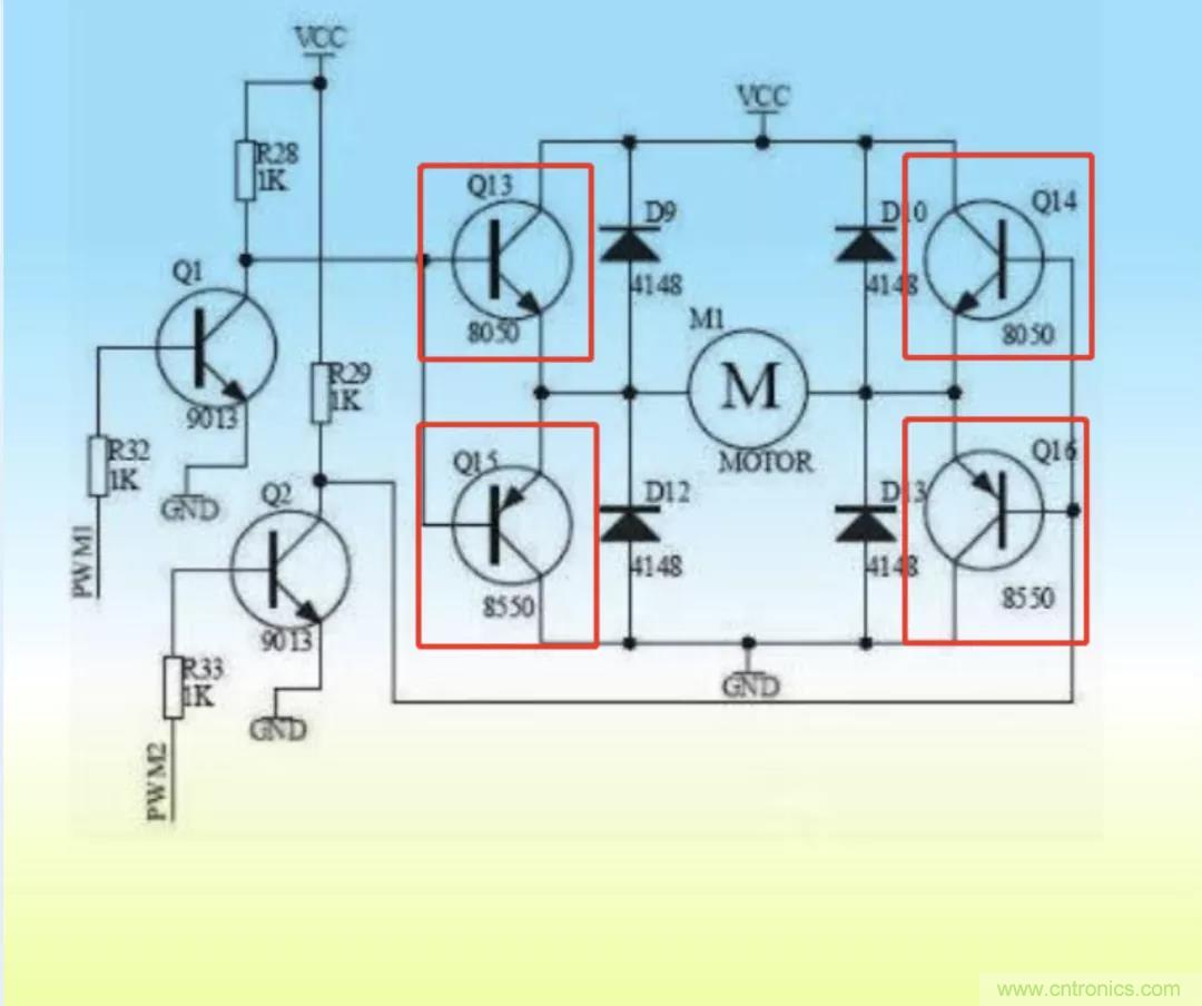
三極管驅動,關鍵元器件:S8050 S8550


之所以存在功率消耗主要原因是三極管導通、截止存在壓降,從上圖規格書可以看到S8050壓降為0.5V,S8550壓降為1.2V
三極管消耗功率為:(0.6+1.2)*2=3.6W電機得到的功率為:5*2=10W
效率為:10/13.6=73.5%
個人覺得上述電路應該將NPN以及PNP換個位置比較好,這個電路我也沒有驗證,此處不做產品性能分析,隻從效率做探討。
MOS管:IRF9540 IRF3205


MOS的導通壓降要通過導通電阻來計算,IRF9540導通電阻為0.2Ω,導通壓降為2*0.2=0.4V;IRF3205導通電阻為0.008Ω,導通壓降為2*0.008=0.016V
MOS的消耗功率為:2*(0.4+0.016)=0.832W
電機得到的功率為:5*2=10W
效率為:10/10.832=92.3%
集成電路:L298N

VCEsat(H)為上橋臂壓降,2A時為2.7V
VCEsat(L)為上橋臂壓降,2A時為2.3V
VCEsat為上下橋臂壓降之和,2A時為4.9V
集成電路L298N消耗功率為:2*4.9=9.8W
電機得到的功率為:5*2=10W
效率為:10/19.8=50.5%
通過上麵的分析計算可以很數據化的看出來MOS管的效率高於三極管高於集成電路,用獨立元器件搭建H橋成本低,效率高,但需要比較高的技術要求,穩定性的有待驗證;而(er)集(ji)成(cheng)電(dian)路(lu)則(ze)方(fang)便(bian)快(kuai)捷(jie),但(dan)是(shi)效(xiao)率(lv)就(jiu)比(bi)較(jiao)低(di)了(le)。選(xuan)用(yong)不(bu)同(tong)的(de)晶(jing)體(ti)管(guan)分(fen)析(xi)方(fang)法(fa)都(dou)是(shi)一(yi)樣(yang)的(de),按(an)照(zhao)上(shang)麵(mian)的(de)參(can)數(shu)計(ji)算(suan)就(jiu)好(hao)了(le)。你(ni)也(ye)可(ke)以(yi)試(shi)一(yi)試(shi)自(zi)己(ji)的(de)H橋效率有多高,附件為三極管、MOS以及L298N的規格書。
(來源: 21ic論壇 ,作者:王小琪)
免責聲明:本文為轉載文章,轉載此文目的在於傳遞更多信息,版權歸原作者所有。本文所用視頻、圖片、文字如涉及作品版權問題,請電話或者郵箱聯係小編進行侵刪。
特別推薦
- 噪聲中提取真值!瑞盟科技推出MSA2240電流檢測芯片賦能多元高端測量場景
- 10MHz高頻運行!氮矽科技發布集成驅動GaN芯片,助力電源能效再攀新高
- 失真度僅0.002%!力芯微推出超低內阻、超低失真4PST模擬開關
- 一“芯”雙電!聖邦微電子發布雙輸出電源芯片,簡化AFE與音頻設計
- 一機適配萬端:金升陽推出1200W可編程電源,賦能高端裝備製造
技術文章更多>>
- 築基AI4S:摩爾線程全功能GPU加速中國生命科學自主生態
- 一秒檢測,成本降至萬分之一,光引科技把幾十萬的台式光譜儀“搬”到了手腕上
- AI服務器電源機櫃Power Rack HVDC MW級測試方案
- 突破工藝邊界,奎芯科技LPDDR5X IP矽驗證通過,速率達9600Mbps
- 通過直接、準確、自動測量超低範圍的氯殘留來推動反滲透膜保護
技術白皮書下載更多>>
- 車規與基於V2X的車輛協同主動避撞技術展望
- 數字隔離助力新能源汽車安全隔離的新挑戰
- 汽車模塊拋負載的解決方案
- 車用連接器的安全創新應用
- Melexis Actuators Business Unit
- Position / Current Sensors - Triaxis Hall
熱門搜索
微波功率管
微波開關
微波連接器
微波器件
微波三極管
微波振蕩器
微電機
微調電容
微動開關
微蜂窩
位置傳感器
溫度保險絲
溫度傳感器
溫控開關
溫控可控矽
聞泰
穩壓電源
穩壓二極管
穩壓管
無焊端子
無線充電
無線監控
無源濾波器
五金工具
物聯網
顯示模塊
顯微鏡結構
線圈
線繞電位器
線繞電阻



