負電壓的產生電路圖原理和分析
發布時間:2019-07-30 責任編輯:xueqi
【導讀】現在的單片機有很多都帶有了PWM輸出,我們在使用單片機的時候PWM很多時候是沒有用到的用他輔助產生負壓是不錯的選擇。這些負壓是怎麼產生的?
負電壓的產生電路圖原理
在電子電路中我們常常需要使用負的電壓,比如說我們在使用運放的時候常常需要給他建立一個負的電壓。下麵就簡單的以正5V電壓到負電壓5V為例說一下他的電路。
通常我需要使用負電壓時一般會選擇使用專用的負壓產生芯片,但這些芯片都比較貴比如ICL7600,LT1054等等。哦差點忘了MC34063了這個芯片使用的最多了,關於34063的負壓產生電路我這裏不說了在datasheet中有的。下麵請看我們在單片機電子電路中常用的兩種負壓產生電路。

現在的單片機有很多都帶有了PWM輸出,我們在使用單片機的時候PWM很多時候是沒有用到的用他輔助產生負壓是不錯的選擇。
上麵的電路是一個最簡單的負壓產生電路了。他使用的原件是最少的了我們隻需要給他提供1kHZ左右的方波就可以了,相當的簡單。這裏需要注意這個電路的代負載能力是很弱的,同時在加上負載後電壓的降落也比較大。
由於上麵的原因產生了下麵的這個電路:

負電壓產生電路分析
電壓的定義:電壓(voltage),也ye稱cheng作zuo電dian勢shi差cha或huo電dian位wei差cha,是shi衡heng量liang單dan位wei電dian荷he在zai靜jing電dian場chang中zhong由you於yu電dian勢shi不bu同tong所suo產chan生sheng的de能neng量liang差cha的de物wu理li量liang。其qi大da小xiao等deng於yu單dan位wei正zheng電dian荷he因yin受shou電dian場chang力li作zuo用yong從congA點移動到B點所做的功,電壓的方向規定為從高電位指向低電位的方向。
說白了就是:某個點的電壓就是相對於一個參考點的電勢之間的差值。V某=E某-E參。一般我們把供電電源負極當作參考點。電源電壓就是Vcc=E電源正-E電源負。
xiangchanshengfudianya,jiurangtaxiangduiyudianyuanfujidedianshigengdijike。yaoxianggengdi,bixuyoulingyigedianyuandejieru,genbenyuanlidoushiliyonglianggedianyuandechuanlian。dianyuan2正極串聯在參考電源1的負極後。電源2負極就是負電壓了。

一個負電壓產生電路:利用電容充電等效出一個新電源,電容串聯在GND後,等效為電源2。則產生負電壓。

1、電容充電:當PWM為低電平時,Q2打開,Q1關閉,VCC通過Q2給C1充電,充電回路是VCC-Q2-C1-D2-GND。C1上左正右負。

2、電容C1充滿電

3、電容C1作為電源,C1高電勢極串聯在參考點。C1放電,從C2續流,產生負電壓。
當PWM為低電平時,Q2關閉,Q1打開,C1開始放電,放電回路是C1-C2-D1,這實際上也是對C2進行充電的過程。C2充好電後,下正上負,如果VCC的電勢為5點幾伏,就可以輸出-5V的電壓了。

產生負電壓(-5V)的方案

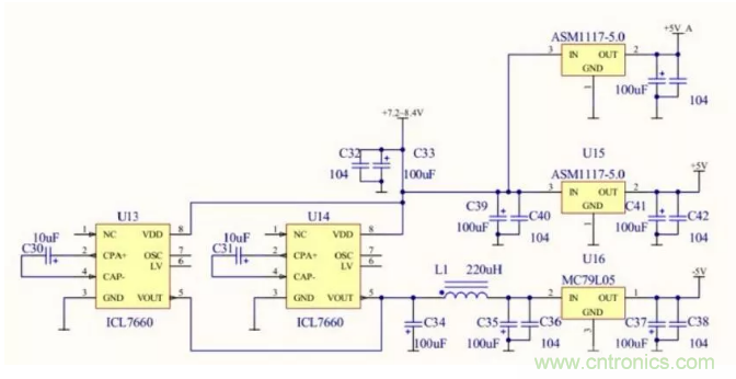
7660和MAX232輸出能力有限,做示波器帶高速運放很吃力,所以魏坤也得用4片並聯的方式擴流。
第一版是7660兩片並聯的。
用普通的DC/DC芯片都可以產生負電壓,且電壓精確度同正電壓一樣,驅動能力也很強,可以達到300mA以上。
一般的開關電源芯片都能產生負電壓,實在不行用用開關電源輸出的PWM去推電荷泵,也可以產生較大的電流,成本也很低,不知紋波要求多少,電荷泵用LC濾波之後紋波相當小的。7660是電荷泵所以電流很小。
整個示波器的設計數字電源的+5V和模擬電源的+5V是分開供電的,但是數字地和模擬地應該怎麼處理呢?
數字地和模擬地是一定要連在一起的,不然電路沒法工作。
數字部分的地返回電流不能流過模擬部分地,兩個地應該在穩定的地參考點連在一起。
負電壓的意義
1、人為規定。例如電話係統裏是用-48V來供電的,這樣可以避免電話線被電化學腐蝕。當然了,反著接電話也是可以工作的,無非是電壓參考點變動而已。
2、通訊接口需要。例如RS232接口,就必須用到負電壓。-3V~-15V表示1,+3~+15V表示0。這個是當初設計通訊接口時的協議,隻能遵守咯。PS:MAX232之類的接口芯片自帶電荷泵,可以自己產生負電壓。
3、為(非軌到軌)運放提供電源軌。老式的運放是沒有軌到軌輸入/輸出能力的,例如OP07,輸入電壓範圍總是比電源電壓範圍分別小1V,輸出分別小2V。這樣如果VEE用0V,那麼輸入端電壓必須超過1V,輸出電壓不會低於2V。這樣的話可能會不滿足某些電路的設計要求。為了能在接近0V的輸入/輸出條件下工作,就需要給運放提供負電壓,例如-5V,這樣才能使運放在0V附近正常工作。不過隨著軌到軌運放的普及,這種情況也越來越少見了。
4、zhegebijiaoyouzhongguotese,zihuidianlu。yibanlaishuoxinpianneibudebaohudianluduiyufudianyashibushefangde,suoyizhiyaoyoudianliushaoda,dianyabuyonghengaodefudianyajiadaoxinpianshang,jiunengchenggongcuihuixinpian。
特別推薦
- 噪聲中提取真值!瑞盟科技推出MSA2240電流檢測芯片賦能多元高端測量場景
- 10MHz高頻運行!氮矽科技發布集成驅動GaN芯片,助力電源能效再攀新高
- 失真度僅0.002%!力芯微推出超低內阻、超低失真4PST模擬開關
- 一“芯”雙電!聖邦微電子發布雙輸出電源芯片,簡化AFE與音頻設計
- 一機適配萬端:金升陽推出1200W可編程電源,賦能高端裝備製造
技術文章更多>>
- 貿澤EIT係列新一期,探索AI如何重塑日常科技與用戶體驗
- 算力爆發遇上電源革新,大聯大世平集團攜手晶豐明源線上研討會解鎖應用落地
- 創新不止,創芯不已:第六屆ICDIA創芯展8月南京盛大啟幕!
- AI時代,為什麼存儲基礎設施的可靠性決定數據中心的經濟效益
- 築基AI4S:摩爾線程全功能GPU加速中國生命科學自主生態
技術白皮書下載更多>>
- 車規與基於V2X的車輛協同主動避撞技術展望
- 數字隔離助力新能源汽車安全隔離的新挑戰
- 汽車模塊拋負載的解決方案
- 車用連接器的安全創新應用
- Melexis Actuators Business Unit
- Position / Current Sensors - Triaxis Hall
熱門搜索
微波功率管
微波開關
微波連接器
微波器件
微波三極管
微波振蕩器
微電機
微調電容
微動開關
微蜂窩
位置傳感器
溫度保險絲
溫度傳感器
溫控開關
溫控可控矽
聞泰
穩壓電源
穩壓二極管
穩壓管
無焊端子
無線充電
無線監控
無源濾波器
五金工具
物聯網
顯示模塊
顯微鏡結構
線圈
線繞電位器
線繞電阻


