為DS2784獨立式電量計添加熱保護功能
發布時間:2017-02-16 責任編輯:wenwei
【導讀】DS2784獨立式電量計為鋰離子(Li+)電池提供過壓及過流保護功能。然而,一些新型鋰離子應用還需要熱保護。本文介紹了如何在DS2784典型應用電路中加入MAX6506溫度傳感器和MAX4613模擬開關來實現可編程溫度控製。與這些輔助器件配合使用,DS2784能夠發揮其全部功能。
引言
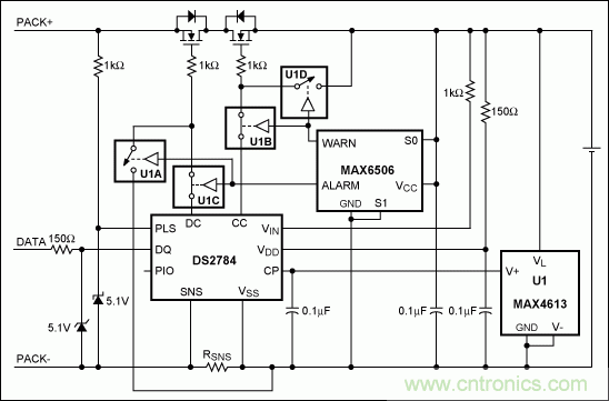
DS2784獨立式電量計提供精確的電壓、溫度和電流測量,同時內置SHA-1認證算法。內置安全電路可保護鋰離子(Li+)電池不受過壓、欠壓、過流、短路故障的影響。若想提高安全水平,可在典型應用電路中添加MAX6506雙門限溫度開關及MAX4613四路SPST模擬開關來實現可編程的熱保護。圖1為帶有其它輔助器件的應用電路。

圖1. 在DS2784應用電路中加入MAX6506和MAX4613實現可編程的熱保護(開關U1A–U1D代表MAX4613內的4個開關)。
電路原理
MAX6506具有兩個高有效、推挽輸出驅動器,當溫度高於觸發門限時置位。ALARM引腳溫度門限是工廠設置的,WARN引腳電壓可由用戶設置為低於S0和S1引腳設置的ALARM門限值。圖1配置中WARN電壓比ALARM門限值低10°C。MAX6506的2.5V至5.5V VCC範圍和低電流消耗(典型值40µA)使之特別適合單電池應用。
MAX4613提供了兩個常開(NO)的單刀/單擲(SPST)開關和兩個常閉(NC)的SPST開關。MAX4613支持高達40V的電源電壓。它的V+引腳必須連接到DS2784的CP引腳,使該模擬開關可以將高壓柵極驅動從放電控製(DC)和充電控製(CC)引腳連接至保護FET。MAX4613的開關控製信號以單獨的數字邏輯電源引腳(VL)為參照。VL必須與MAX6506連接到同一電源;也就是說,連接到電池正端。電源電流和MAX4613邏輯電流最大值均規定為5µA,總的最大電流為10µA。
電路工作原理
當MAX6506溫度達到用戶設置的WARN觸發電平時,WARN引腳為高。這將關斷U1B並斷開CC高壓驅動與CC保護FET之間的連接。同時,開關U1D閉合,CC保護FET的柵極連接到電池電壓。這樣可以使CC保護FET關斷並設置VGS電壓為零。WARN引腳具有工廠設置的典型值為5°C的溫度滯回。
如果MAX6506溫度繼續上升,並達到工廠設置的ALARN觸發門限,ALARN引腳為高。這將關斷U1C並斷開DC高壓驅動與DC保護FET之間的連接。同時,開關U1A閉合,DC保護FET的柵極連接到VSS。這樣可以使DC保護FET關斷。ALARM引腳具有工廠設置的典型值為2°C溫度滯回。圖2為電路工作曲線。

圖2. CC和DC柵極在不同溫度下的工作曲線
結論
DS2784是功能齊備的獨立式電量計,具有高精度模擬測量、鋰離子電池保護功能和SHA-1驗證。保護電路可確保實現電壓和電流保護。本文詳細介紹了DS2784典型應用電路中添加另外兩款器件配合工作,從而實現可編程熱保護的簡單方法。兩款輔助IC可以實現CC和DC FET溫度控製。與這些輔助器件配合使用,DS2784才能夠發揮其全部功能。
本文來源於Maxim。
推薦閱讀:
特別推薦
- 噪聲中提取真值!瑞盟科技推出MSA2240電流檢測芯片賦能多元高端測量場景
- 10MHz高頻運行!氮矽科技發布集成驅動GaN芯片,助力電源能效再攀新高
- 失真度僅0.002%!力芯微推出超低內阻、超低失真4PST模擬開關
- 一“芯”雙電!聖邦微電子發布雙輸出電源芯片,簡化AFE與音頻設計
- 一機適配萬端:金升陽推出1200W可編程電源,賦能高端裝備製造
技術文章更多>>
- 築基AI4S:摩爾線程全功能GPU加速中國生命科學自主生態
- 一秒檢測,成本降至萬分之一,光引科技把幾十萬的台式光譜儀“搬”到了手腕上
- AI服務器電源機櫃Power Rack HVDC MW級測試方案
- 突破工藝邊界,奎芯科技LPDDR5X IP矽驗證通過,速率達9600Mbps
- 通過直接、準確、自動測量超低範圍的氯殘留來推動反滲透膜保護
技術白皮書下載更多>>
- 車規與基於V2X的車輛協同主動避撞技術展望
- 數字隔離助力新能源汽車安全隔離的新挑戰
- 汽車模塊拋負載的解決方案
- 車用連接器的安全創新應用
- Melexis Actuators Business Unit
- Position / Current Sensors - Triaxis Hall
熱門搜索
微波功率管
微波開關
微波連接器
微波器件
微波三極管
微波振蕩器
微電機
微調電容
微動開關
微蜂窩
位置傳感器
溫度保險絲
溫度傳感器
溫控開關
溫控可控矽
聞泰
穩壓電源
穩壓二極管
穩壓管
無焊端子
無線充電
無線監控
無源濾波器
五金工具
物聯網
顯示模塊
顯微鏡結構
線圈
線繞電位器
線繞電阻


