專家講解:雙向可控矽的過零觸發電路原理
發布時間:2015-11-19 責任編輯:echolady
【導讀】雙向可控矽具備控製電路簡單,不存在反向耐壓問題,才被廣泛推廣開來。在節能型交流無觸點開關設(she)計(ji)中(zhong)應(ying)用(yong)非(fei)常(chang)廣(guang)泛(fan)。正(zheng)因(yin)為(wei)這(zhe)些(xie)優(you)良(liang)特(te)性(xing),雙(shuang)向(xiang)可(ke)控(kong)矽(gui)電(dian)路(lu)由(you)於(yu)抗(kang)幹(gan)擾(rao)的(de)能(neng)力(li)在(zai)電(dian)流(liu)網(wang)絡(luo)中(zhong)應(ying)用(yong)頗(po)多(duo)。本(ben)文(wen)就(jiu)詳(xiang)細(xi)介(jie)紹(shao)雙(shuang)向(xiang)可(ke)控(kong)矽(gui)過(guo)零(ling)觸(chu)發(fa)電(dian)路(lu)。
過零觸發電路

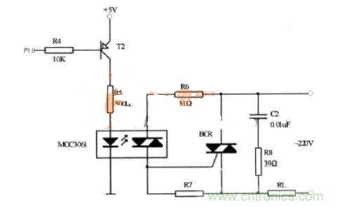
圖1過零觸發電路
電路如圖1所示,圖中MOC3061為光電耦合雙向可控矽驅動器,也屬於光電耦合器的一種,用來驅動雙向可控矽BCR並且起到隔離的作用,R6為觸發限流電阻,R7為BCR門極電阻,防止誤觸發,提高抗幹擾能力。當單片機80C51的P1.0引腳輸出負脈衝信號時T2導通,MOC3061導通,觸發BCRdaotong,jietongjiaoliufuzai。lingwai,ruoshuangxiangkekongguijieganxingjiaoliufuzaishi,youyudianyuandianyachaoqianfuzaidianliuyigexiangweijiao,yinci,dangfuzaidianliuweilingshi,dianyuandianyaweifanxiangdianya,jiashangganxingfuzaizigandiandongshiel作用,使得雙向可控矽承受的電壓值遠遠超過電源電壓。
雖然雙向可控矽反向導通,但容易擊穿,故必須使雙向可控矽能承受這種反向電壓。一般在雙向可控矽兩極間並聯一個RC阻容吸收電路,實現雙向可控矽過電壓保護,圖1中的C2、R8為RC阻容吸收電路。
本(ben)文(wen)介(jie)紹(shao)的(de)這(zhe)種(zhong)基(ji)於(yu)雙(shuang)向(xiang)可(ke)控(kong)矽(gui)的(de)過(guo)零(ling)觸(chu)發(fa)電(dian)路(lu)主(zhu)要(yao)應(ying)用(yong)在(zai)交(jiao)流(liu)負(fu)載(zai)控(kong)製(zhi)電(dian)路(lu)當(dang)中(zhong)。特(te)備(bei)適(shi)用(yong)於(yu)電(dian)爐(lu)或(huo)交(jiao)流(liu)電(dian)機(ji)這(zhe)種(zhong)大(da)型(xing)交(jiao)流(liu)電(dian)機(ji)設(she)備(bei),在(zai)經(jing)過(guo)實(shi)踐(jian)之(zhi)後(hou)也(ye)能(neng)夠(gou)證(zheng)明(ming)該(gai)電(dian)路(lu)確(que)實(shi)簡(jian)單(dan)、高效、可靠。對於本文中的知識感興趣的朋友不妨親自動手進行一下驗證,既能起到熟悉知識的作用,又能加強實踐能力。
相關閱讀:
這款固態繼電器,具有過零開關功能?
可控矽的過零觸發的電路詳解
雙向晶閘管的過零檢測電路該如何設計?
特別推薦
- 噪聲中提取真值!瑞盟科技推出MSA2240電流檢測芯片賦能多元高端測量場景
- 10MHz高頻運行!氮矽科技發布集成驅動GaN芯片,助力電源能效再攀新高
- 失真度僅0.002%!力芯微推出超低內阻、超低失真4PST模擬開關
- 一“芯”雙電!聖邦微電子發布雙輸出電源芯片,簡化AFE與音頻設計
- 一機適配萬端:金升陽推出1200W可編程電源,賦能高端裝備製造
技術文章更多>>
- 築基AI4S:摩爾線程全功能GPU加速中國生命科學自主生態
- 一秒檢測,成本降至萬分之一,光引科技把幾十萬的台式光譜儀“搬”到了手腕上
- AI服務器電源機櫃Power Rack HVDC MW級測試方案
- 突破工藝邊界,奎芯科技LPDDR5X IP矽驗證通過,速率達9600Mbps
- 通過直接、準確、自動測量超低範圍的氯殘留來推動反滲透膜保護
技術白皮書下載更多>>
- 車規與基於V2X的車輛協同主動避撞技術展望
- 數字隔離助力新能源汽車安全隔離的新挑戰
- 汽車模塊拋負載的解決方案
- 車用連接器的安全創新應用
- Melexis Actuators Business Unit
- Position / Current Sensors - Triaxis Hall
熱門搜索
微波功率管
微波開關
微波連接器
微波器件
微波三極管
微波振蕩器
微電機
微調電容
微動開關
微蜂窩
位置傳感器
溫度保險絲
溫度傳感器
溫控開關
溫控可控矽
聞泰
穩壓電源
穩壓二極管
穩壓管
無焊端子
無線充電
無線監控
無源濾波器
五金工具
物聯網
顯示模塊
顯微鏡結構
線圈
線繞電位器
線繞電阻




