挖空心思尋求的:PFC效率變差的原因及措施
發布時間:2014-11-28 責任編輯:sherryyu
【導讀】本篇文章主要介紹了如何對電路中PFC變差的一些原因和改善的方法,並進行了較為詳細的講解。希望大家在閱讀過本篇文章之後能夠鞏固PFC的基礎知識,為以後的設計打好基礎。
如果想要設計出比較節能的電子產品,大部分情況下會涉及功率因數校正這項參數。功率因數校正就是我們經常接觸的PFC,指zhi的de是shi電dian路lu當dang中zhong有you效xiao功gong率lv與yu總zong耗hao電dian量liang之zhi間jian的de關guan係xi,功gong率lv因yin數shu校xiao正zheng通tong常chang反fan映ying著zhe電dian力li的de使shi用yong程cheng度du,其qi數shu值zhi越yue大da,說shuo明ming電dian力li的de利li用yong率lv越yue高gao。所suo以yi說shuoPFC應該是是電子電路學習過程當中比較重要的一個參數,本篇文章將為大家介紹PFC參數變差的原因,和一些校正方法。
首先來談談功率因數變差的原因,主要分為兩個方麵,第一點是BUS電容電壓,是因有BUS電容的電壓平台才使輸入電流變成窄脈衝。第二點,如果沒有BUS電容電壓這個平台,經過全波整流後還可以保持單位功率因數輸入。
那麼怎樣才能對PFC變差的現象進行改善呢?

圖1
首先要想到BOOST電路或其他拓撲結構,BOOST本身是DC/DC變換器,我們反用之活用之。其次,輸入功率因素變差的根本原因是AC整流電壓和電容電壓出現了壓差,再次,這個壓用BOOST電路來產生和連通,使整流橋感受不到這個壓差的存在,來保持輸入的單位功率因數。
下麵談談控製BOOST的開關管來實現產生和連通。

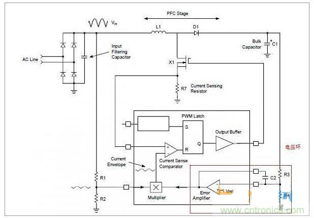
圖2
如何使輸出的BUS電壓穩定在一個值?
采用如圖2中的紅框所示的方式,即讓電壓和一個固定的精準電壓進行比較,得到靜態工作點的穩態值,可以在加上PID進行的調節。
重要的是如何讓輸入電流和電壓同步正弦,當然最簡單的方法就是把輸入電壓采樣過來(當然要整流後的正饅頭波了),做為電流的參考信號。
那麼對於上邊的兩方麵如何一起做到?答案是做乘法,乘法器來做乘後,做為外部電壓環的反饋信號來給開關管的內部電流環,來實現電流跟隨電壓的目的。
關guan於yu內nei環huan和he外wai環huan的de要yao求qiu,內nei環huan要yao快kuai,外wai環huan要yao慢man,快kuai慢man之zhi差cha,要yao讓rang電dian流liu內nei環huan感gan到dao外wai部bu電dian壓ya參can考kao就jiu是shi一yi個ge衡heng量liang。當dang然ran這zhe後hou邊bian有you更geng深shen層ceng的de東dong西xi,電dian壓ya環huan要yao慢man到dao克ke服fu市shi電dian工gong頻pin的de影ying響xiang。開kai關guan管guan最zui好hao別bie快kuai得de讓rang開kai關guan頻pin率lv跑pao到daoEMI的測試範圍中。
特別推薦
- 噪聲中提取真值!瑞盟科技推出MSA2240電流檢測芯片賦能多元高端測量場景
- 10MHz高頻運行!氮矽科技發布集成驅動GaN芯片,助力電源能效再攀新高
- 失真度僅0.002%!力芯微推出超低內阻、超低失真4PST模擬開關
- 一“芯”雙電!聖邦微電子發布雙輸出電源芯片,簡化AFE與音頻設計
- 一機適配萬端:金升陽推出1200W可編程電源,賦能高端裝備製造
技術文章更多>>
- 三星上演罕見對峙:工會集會討薪,股東隔街抗議
- 摩爾線程實現DeepSeek-V4“Day-0”支持,國產GPU適配再提速
- 築牢安全防線:智能駕駛邁向規模化應用的關鍵挑戰與破局之道
- GPT-Image 2:99%文字準確率,AI生圖告別“鬼畫符”
- 機器人馬拉鬆的勝負手:藏在主板角落裏的“時鍾戰爭”
技術白皮書下載更多>>
- 車規與基於V2X的車輛協同主動避撞技術展望
- 數字隔離助力新能源汽車安全隔離的新挑戰
- 汽車模塊拋負載的解決方案
- 車用連接器的安全創新應用
- Melexis Actuators Business Unit
- Position / Current Sensors - Triaxis Hall
熱門搜索
鑒頻器
江蘇商絡
交流電機
腳踏開關
接觸器接線
接近開關
接口IC
介質電容
介質諧振器
金屬膜電阻
晶體濾波器
晶體諧振器
晶體振蕩器
晶閘管
精密電阻
精密工具
景佑能源
聚合物電容
君耀電子
開發工具
開關
開關電源
開關電源電路
開關二極管
開關三極管
科通
可變電容
可調電感
可控矽
空心線圈

