取代被動保護器件,鋰電池的電路保護還安全嗎?
發布時間:2014-09-02 責任編輯:stone
【導讀】智(zhi)能(neng)手(shou)機(ji)及(ji)平(ping)板(ban)電(dian)腦(nao)等(deng)消(xiao)費(fei)電(dian)子(zi)的(de)蓬(peng)勃(bo)發(fa)展(zhan)催(cui)化(hua)了(le)鋰(li)離(li)子(zi)電(dian)池(chi)的(de)巨(ju)大(da)需(xu)求(qiu),加(jia)速(su)了(le)鋰(li)離(li)子(zi)電(dian)池(chi)對(dui)其(qi)他(ta)化(hua)學(xue)電(dian)池(chi)的(de)衝(chong)擊(ji)。由(you)於(yu),人(ren)們(men)對(dui)於(yu)消(xiao)費(fei)電(dian)子(zi)超(chao)長(chang)待(dai)機(ji)時(shi)間(jian)的(de)渴(ke)望(wang),為(wei)獲(huo)得(de)更(geng)高(gao)的(de)電(dian)池(chi)容(rong)量(liang)和(he)能(neng)量(liang)密(mi)度(du),就(jiu)相(xiang)對(dui)地(di)也(ye)降(jiang)低(di)了(le)鋰(li)離(li)子(zi)電(dian)池(chi)的(de)安(an)全(quan)應(ying)用(yong)門(men)限(xian)。於(yu)是(shi),就(jiu)要(yao)求(qiu)鋰(li)離(li)子(zi)電(dian)池(chi)的(de)電路保護必須更加可靠。
智zhi能neng手shou機ji及ji平ping板ban電dian腦nao等deng消xiao費fei電dian子zi的de蓬peng勃bo發fa展zhan催cui化hua了le鋰li離li子zi電dian池chi的de巨ju大da需xu求qiu,也ye加jia速su了le鋰li離li子zi電dian池chi對dui其qi他ta化hua學xue電dian池chi的de衝chong擊ji。即ji使shi以yi現xian有you的de應ying用yong市shi場chang計ji算suan,因yin產chan品pin的de升sheng級ji而er導dao致zhi的de需xu求qiu增zeng長chang,也ye將jiang使shi鋰li離li子zi電dian池chi繼ji續xu保bao持chi 25% 的增速。
而(er)另(ling)一(yi)方(fang)麵(mian),人(ren)們(men)對(dui)於(yu)消(xiao)費(fei)電(dian)子(zi)超(chao)長(chang)待(dai)機(ji)時(shi)間(jian)的(de)渴(ke)望(wang),使(shi)得(de)鋰(li)離(li)子(zi)電(dian)池(chi)行(xing)業(ye)需(xu)要(yao)不(bu)斷(duan)地(di)提(ti)升(sheng)充(chong)電(dian)電(dian)壓(ya)或(huo)使(shi)用(yong)不(bu)成(cheng)熟(shu)的(de)電(dian)極(ji)材(cai)料(liao),以(yi)獲(huo)得(de)更(geng)高(gao)的(de)電(dian)池(chi)容(rong)量(liang)和(he)能(neng)量(liang)密(mi)度(du),但(dan)這(zhe)相(xiang)對(dui)地(di)也(ye)降(jiang)低(di)了(le)鋰(li)離(li)子(zi)電(dian)池(chi)的(de)安(an)全(quan)應(ying)用(yong)門(men)限(xian)。這(zhe)些(xie)都(dou)要(yao)求(qiu)鋰(li)離(li)子(zi)電(dian)池(chi)的(de)電(dian)路(lu)保(bao)護(hu)必(bi)須(xu)更(geng)加(jia)可(ke)靠(kao)。
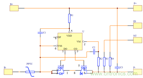
典型的鋰離子電池保護電路如圖 1,其核心包括了構成一級防護的 IC+MosFET 的主動保護方案以及二級防護的 PPTC。由於現在鋰離子電池保護板空間逐漸減小,加之 IC 集成度提升和成本壓力,通常人們認為主動保護已經足夠及時和強大,部分設計者考慮取消二級防護或者采用雙 IC 保護方案,但這樣是否可行呢?

圖 1:典型的鋰離子電池保護電路
靜電在日常生活中是十分容易產生的,人體摩擦感應的靜電甚至可達到 15kV 以上。靜電及其放電可通過力學效應、熱效應、強電場效應等對元器件造成破壞或損傷,既可能是永久性的(如功能喪失,不能恢複),也可能是暫時性的(如靜電放電產生的幹擾使功能暫時喪失);既可能是突發失效,也可能是潛在失效,具有極強的隱蔽性、潛在性、隨機性及複雜性。
作為鋰離子電池一級保護的 IC 和 MosFET 是靜電危害的重災區,其中 80% 的損失都是潛在性的,會導致電路功能暫時性失效。圖 2 是 ESD 對 IC 和 MosFET 的破壞和損傷,鋰離子電池保護電路一旦遭受靜電放電,極有可能使其保護功能出現失效或隱患。

圖二:ESD對IC和MosFET的破壞和損傷
一旦 IC 和 MosFET 的功能喪失或可靠性降低,鋰離子在充電和使用過程中極有可能由於過充電、短路及過放電等導致燃燒或爆炸。此時被動保護器件,如 PPTC、MHP-TA dengdezuoyongjiujiqizhongyaole。youcikejian,quxiaobeidongbaohuqijianhuocaiyongzhudongfanganqudaibeidongbaohuqijiandeshejidoushibukequde,huidafujiangdililizidianchibaohudekekaoxing。
全麵的安全保護不僅不能取消 PPTC/MHP-TA 等過流過溫保護器件,還需要在接口中增加 ESD 防護器件,以最大限度的提升鋰離子電池保護方案的可靠性,TE 電路保護部的 PESD 和 SESD 靜電防護器件就是很好的選擇。
相關閱讀:
試比較鋰離子電池不同的電路保護方案
專家陳瑩光講述:安防監控的電路保護方案
特別推薦
- 噪聲中提取真值!瑞盟科技推出MSA2240電流檢測芯片賦能多元高端測量場景
- 10MHz高頻運行!氮矽科技發布集成驅動GaN芯片,助力電源能效再攀新高
- 失真度僅0.002%!力芯微推出超低內阻、超低失真4PST模擬開關
- 一“芯”雙電!聖邦微電子發布雙輸出電源芯片,簡化AFE與音頻設計
- 一機適配萬端:金升陽推出1200W可編程電源,賦能高端裝備製造
技術文章更多>>
- 一秒檢測,成本降至萬分之一,光引科技把幾十萬的台式光譜儀“搬”到了手腕上
- AI服務器電源機櫃Power Rack HVDC MW級測試方案
- 突破工藝邊界,奎芯科技LPDDR5X IP矽驗證通過,速率達9600Mbps
- 通過直接、準確、自動測量超低範圍的氯殘留來推動反滲透膜保護
- 從技術研發到規模量產:恩智浦第三代成像雷達平台,賦能下一代自動駕駛!
技術白皮書下載更多>>
- 車規與基於V2X的車輛協同主動避撞技術展望
- 數字隔離助力新能源汽車安全隔離的新挑戰
- 汽車模塊拋負載的解決方案
- 車用連接器的安全創新應用
- Melexis Actuators Business Unit
- Position / Current Sensors - Triaxis Hall
熱門搜索





