如何在典型增益控製電路中配置運算放大器
發布時間:2023-01-19 責任編輯:lina
【導讀】本ben技ji術shu簡jian報bao要yao求qiu了le解jie如ru何he在zai典dian型xing增zeng益yi控kong製zhi電dian路lu中zhong配pei置zhi運yun算suan放fang大da器qi。討tao論lun了le線xian性xing和he非fei線xian性xing數shu字zi電dian位wei器qi應ying用yong。本ben文wen給gei出chu了le將jiang音yin頻pin和he其qi他ta電dian位wei計ji/運(yun)算(suan)放(fang)大(da)器(qi)應(ying)用(yong)從(cong)傳(chuan)統(tong)機(ji)械(xie)電(dian)位(wei)計(ji)轉(zhuan)換(huan)為(wei)固(gu)態(tai)電(dian)位(wei)計(ji)所(suo)需(xu)要(yao)求(qiu)的(de)基(ji)本(ben)技(ji)術(shu)概(gai)述(shu)。還(hai)提(ti)供(gong)了(le)實(shi)現(xian)數(shu)字(zi)電(dian)位(wei)計(ji)所(suo)需(xu)的(de)背(bei)景(jing)知(zhi)識(shi),以(yi)替(ti)代(dai)工(gong)業(ye)控(kong)製(zhi)、音頻和電信等應用中使用的校準和偏置控製中的機械電位計。
本ben技ji術shu簡jian報bao要yao求qiu了le解jie如ru何he在zai典dian型xing增zeng益yi控kong製zhi電dian路lu中zhong配pei置zhi運yun算suan放fang大da器qi。討tao論lun了le線xian性xing和he非fei線xian性xing數shu字zi電dian位wei器qi應ying用yong。本ben文wen給gei出chu了le將jiang音yin頻pin和he其qi他ta電dian位wei計ji/運(yun)算(suan)放(fang)大(da)器(qi)應(ying)用(yong)從(cong)傳(chuan)統(tong)機(ji)械(xie)電(dian)位(wei)計(ji)轉(zhuan)換(huan)為(wei)固(gu)態(tai)電(dian)位(wei)計(ji)所(suo)需(xu)要(yao)求(qiu)的(de)基(ji)本(ben)技(ji)術(shu)概(gai)述(shu)。還(hai)提(ti)供(gong)了(le)實(shi)現(xian)數(shu)字(zi)電(dian)位(wei)計(ji)所(suo)需(xu)的(de)背(bei)景(jing)知(zhi)識(shi),以(yi)替(ti)代(dai)工(gong)業(ye)控(kong)製(zhi)、音頻和電信等應用中使用的校準和偏置控製中的機械電位計。
介紹
圖1所示電路提供了一種在反相或同相模式下放大信號的方法。當開關S1關閉,S2導通時,電路表現為常規反相放大器。當S1導通,S2關斷時,信號饋送到運算放大器的同相輸入端,因此電路表現為同相放大器。如果S1和S2是單片模擬開關,則可以通過數字信號實現該電路的控製。
圖1.當S1開路而S2閉合時,該電路是一個增益為-1的反相放大器。當S1閉合而S2開路時,電路為同相放大器,增益為+1。
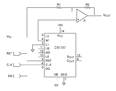
數字電位器簡化電路
可以使用電位計代替開關。當遊標處於電位器高端時,選擇同相模式;當它在另一端時,選擇反相模式。使用DS1267等線性數字電位器,如圖2所(suo)示(shi),不(bu)僅(jin)可(ke)以(yi)對(dui)放(fang)大(da)器(qi)的(de)極(ji)性(xing)進(jin)行(xing)數(shu)字(zi)控(kong)製(zhi),還(hai)可(ke)以(yi)對(dui)放(fang)大(da)器(qi)的(de)增(zeng)益(yi)進(jin)行(xing)數(shu)字(zi)控(kong)製(zhi)。由(you)於(yu)許(xu)多(duo)數(shu)字(zi)電(dian)位(wei)計(ji)采(cai)用(yong)雙(shuang)配(pei)置(zhi),因(yin)此(ci)允(yun)許(xu)電(dian)路(lu)中(zhong)使(shi)用(yong)“額外”電位器來完成此信號處理任務。電位器的遊標值通過由/RST、CLK和DQ組成的3線接口寫入。遊標值為000000000時,遊標將遊標設置為電位器的低端,使其成為反相(增益 = -1)電路。遊標值為11111111會將遊標設置為電位器的高端,使電路處於同相(增益 = +1)配置。這些值之間的遊標設置將導致增益掃描從+1變為-1。
圖2.使用數字電位計代替S1和S2,可以將該電路增益的數字控製從-1掃描到+1。DS1267的(de)一(yi)個(ge)特(te)點(dian)是(shi),當(dang)遊(you)標(biao)位(wei)於(yu)電(dian)位(wei)器(qi)中(zhong)央(yang)時(shi),它(ta)上(shang)電(dian),使(shi)反(fan)相(xiang)輸(shu)入(ru)和(he)同(tong)相(xiang)輸(shu)入(ru)的(de)電(dian)平(ping)相(xiang)等(deng)。這(zhe)會(hui)導(dao)致(zhi)運(yun)算(suan)放(fang)大(da)器(qi)沒(mei)有(you)輸(shu)出(chu),從(cong)而(er)產(chan)生(sheng)有(you)效(xiao)的(de)上(shang)電(dian)靜(jing)音(yin)功(gong)能(neng)。
其他功能
該電路的另一個特點是,當DS1267首次上電時,遊標自動設置為電位器的中點。這導致將相等的信號發送到運算放大器輸入端,導致運算放大器輸出沒有信號 - 實際上,創造了上電靜音功能!
本電路配置可以使用DS1802等(deng)對(dui)數(shu)電(dian)位(wei)器(qi),但(dan)由(you)於(yu)對(dui)數(shu)錐(zhui)度(du),無(wu)法(fa)實(shi)現(xian)從(cong)反(fan)相(xiang)增(zeng)益(yi)到(dao)同(tong)相(xiang)增(zeng)益(yi)的(de)平(ping)滑(hua)過(guo)渡(du)。可(ke)以(yi)進(jin)行(xing)一(yi)些(xie)增(zeng)益(yi)控(kong)製(zhi),但(dan)兩(liang)種(zhong)工(gong)作(zuo)模(mo)式(shi)之(zhi)間(jian)並(bing)不(bu)對(dui)稱(cheng)。盡(jin)管(guan)如(ru)此(ci),隻(zhi)需(xu)在(zai)電(dian)位(wei)器(qi)的(de)高(gao)端(duan)和(he)低(di)端(duan)之(zhi)間(jian)跳(tiao)動(dong)即(ji)可(ke)在(zai)-1和+1增益之間完成切換動作,因此可以使用“額外”電位器代替模擬開關。
免責聲明:本文為轉載文章,轉載此文目的在於傳遞更多信息,版權歸原作者所有。本文所用視頻、圖片、文字如涉及作品版權問題,請聯係小編進行處理。
推薦閱讀:
- 噪聲中提取真值!瑞盟科技推出MSA2240電流檢測芯片賦能多元高端測量場景
- 10MHz高頻運行!氮矽科技發布集成驅動GaN芯片,助力電源能效再攀新高
- 失真度僅0.002%!力芯微推出超低內阻、超低失真4PST模擬開關
- 一“芯”雙電!聖邦微電子發布雙輸出電源芯片,簡化AFE與音頻設計
- 一機適配萬端:金升陽推出1200W可編程電源,賦能高端裝備製造
- 築基AI4S:摩爾線程全功能GPU加速中國生命科學自主生態
- 一秒檢測,成本降至萬分之一,光引科技把幾十萬的台式光譜儀“搬”到了手腕上
- AI服務器電源機櫃Power Rack HVDC MW級測試方案
- 突破工藝邊界,奎芯科技LPDDR5X IP矽驗證通過,速率達9600Mbps
- 通過直接、準確、自動測量超低範圍的氯殘留來推動反滲透膜保護
- 車規與基於V2X的車輛協同主動避撞技術展望
- 數字隔離助力新能源汽車安全隔離的新挑戰
- 汽車模塊拋負載的解決方案
- 車用連接器的安全創新應用
- Melexis Actuators Business Unit
- Position / Current Sensors - Triaxis Hall




