優化DS2715電池充電器的負載切換功能
發布時間:2017-05-11 責任編輯:wenwei
【導讀】智能充電器IC集成了電池負載開關功能,非常適合於低成本應用。充電電源移除後,DS2715電池充電器IC對電池負載進行智能檢測,無縫地向所連接的負載保持供電。本應用筆記詳細描述了幾個優化DS2715性能的應用電路。具體來說,文中給出了一個DS2715連接到非連續負載的應用電路,以及一個由電池直接為負載供電的電路。
引言
DS2715相比其他充電IC獨特之處在於,它通過單個晶體管為電池包提供了充電和放電路徑。該功能結合可為10節電池進行充電的特性,使它成為非常適合用於各種電池供電設備的充電解決方案中。本應用指南闡述了DS2715如何控製調節晶體管,同時描述了優化DS2715應用電路時設計人員應采取的調整措施。本文首先詳細討論了一個3節電池組的典型應用電路。隨後,還介紹了兩個替代電路:一個是將DS2715連接到不連續負載的改進電路,另一個是直接由電池為負載供電的電路。
典型應用電路
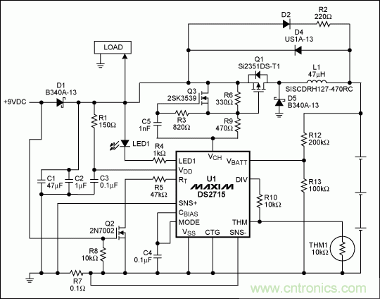
圖1為3節電池組的典型開關模式應用電路(本應用筆記中描述的所有例子也適用於線性模式電路)。當連接充電電源時,它通過D1直接為負載和DS2715供電。然後DS2715照常執行充電功能。當充電電源斷開時,充電電流停止,電池通過寄生二極管Q1為DS2715供電。同時也經由這條通路提供負載電流。如果負載電流導致檢測電阻兩端電壓超過10mV (典型值,在SNS+和SNS-端之間測得),並且VDD大到足以維持正常工作,DS2715進入放電模式。

圖1. 典型開關模式應用電路
在放電模式下,VCH拉低且Q1完全導通。此時,負載電流從寄生二極管Q1切換到漏-源通路。當VDD不足,從而導致DS2715進入上電複位狀態時,Q1不導通且其寄生二極管為負載提供了唯一的放電通路。應該指出的是,對於采用3節電池為負載供電的配置,DS2715在電池的大多數有效放電周期內都處於不工作的複位狀態。這是因為UVLO (欠壓鎖定)電壓是3.9V,而電池的額定電壓是3.6V。因此,放電模式應至少采用四節電池串聯。一旦成功進入放電模式,還應該考慮負載斷開或再次連接充電電源時會出現什麼情況。
如果DS2715處於放電模式時再次連接充電電源,充電電源將為負載供電且DS2715重新開始充電。如果放電模式下負載斷開,基本上沒有電流從電池流出。剩下的電流就包括DS2715電源電流(小於200µA)以及VCH吸收的電流。該電流主要隨電池電壓和Q1偏置電路變化,通常為5mA至10mA。參考DS2715的放電鎖存置位和複位門限,可以明顯看出置位參數和複位參數之間存在滯回。因此,5mA至10mA的電流不足以退出放電模式。除非充電電流導致SNS+和SNS-之間有-10mV的壓降,否則DS2715將一直處於放電模式。放電模式不受VBATT影響,將一直保持,直到VDD低於UVLO加滯回門限。
典型應用電路的瞬態性能
當充電電源移除時,電池應開始為負載供電從而使電壓不至於過多地下降。剛開始,如果負載連接時,寄生二極管Q1和二極管D4提供電池與負載之間的電流通路。如果電流足以置位放電閉鎖,則VCH拉低,並且在Q1內部電容充完電後完全導通。VCH的狀態變化發生時間為1µs。當去耦電容C1和C2放電時,負載連接點從充電電源電壓變化電池電壓。圖2為充電電源移除時負載點的變化狀態。為了使DS2715維持足夠的VDD,采用四節電池並使用470µF電容代替C1,以去耦500mA負載電流。

圖2. C1 = 470µF,充電電源移開時,4節電池開關模式電路的瞬態特性
基本應用電路適合無需放電模式的3節電池或少於3節電池的應用場合,也適合4節電池應用。然而,4節電池電路也有一個缺點,電池將很少充電,並且電路將在一段時間內長期處於放電模式。在這種情況下,維持Q1於放電模式所消耗的靜態電流將消耗更多的電池能量。在4節(jie)電(dian)池(chi)應(ying)用(yong)中(zhong),如(ru)果(guo)負(fu)載(zai)在(zai)相(xiang)當(dang)大(da)一(yi)部(bu)分(fen)時(shi)間(jian)內(nei)是(shi)不(bu)使(shi)用(yong)的(de),且(qie)希(xi)望(wang)電(dian)池(chi)持(chi)續(xu)工(gong)作(zuo)很(hen)多(duo)天(tian)或(huo)更(geng)長(chang)時(shi)間(jian),則(ze)需(xu)要(yao)對(dui)基(ji)本(ben)電(dian)路(lu)進(jin)行(xing)些(xie)許(xu)改(gai)動(dong)即(ji)可(ke)提(ti)高(gao)性(xing)能(neng)。這(zhe)些(xie)修(xiu)改(gai)相(xiang)當(dang)於(yu)為(wei)2節和3節電池應用增加了放電模式的功能。
應用電路的改進
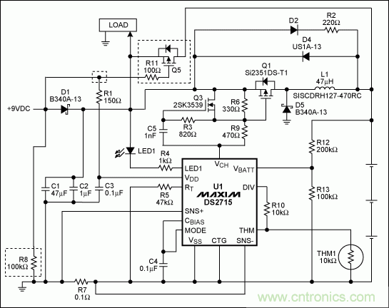
當電池無需長時間且頻繁為負載供電時,在待機時應盡量減少電池的損耗,以延長電池壽命。DS2715dedianxingyingyongdianlukeyijiayixiugai,jinxuzengjiayigejingtiguanhejigewuyuanqijian,jiukexianzhugaishanqixingneng,congergengjiashihelianjiedaobulianxugongzuofuzaideyingyong。tu3為改進後的電路。

圖3. 改進後的開關模式應用電路,適用於DS2715連接非連續負載的應用
第一個重要的修改是增加了Q5。Q5應采用RDS(ON)非常低的pFET,以最大程度提高效率。其VGS應根據電路和負載要求進行選擇。理想情況是,選擇Q5時應注意使其VGS在最低有效電池電壓時保持Q5處於導通狀態。當電池電壓下降到低於有效的限製時,VGS額定值將關閉Q5,有(you)助(zhu)於(yu)限(xian)製(zhi)電(dian)池(chi)的(de)過(guo)充(chong)電(dian)。此(ci)特(te)性(xing)對(dui)於(yu)大(da)多(duo)數(shu)電(dian)路(lu)並(bing)非(fei)必(bi)須(xu),這(zhe)是(shi)由(you)於(yu)發(fa)生(sheng)過(guo)充(chong)之(zhi)前(qian)負(fu)載(zai)往(wang)往(wang)早(zao)已(yi)掉(diao)電(dian),鎳(nie)氫(qing)電(dian)池(chi)具(ju)有(you)一(yi)定(ding)的(de)耐(nai)過(guo)充(chong)性(xing)能(neng)。Q5應滿足所可能遇到的最高電壓,同時也應該能夠處理最大負載電流以及相應的功耗。電路中的R8用於確保充電電源移除時Q5處於導通狀態。R11是Q5切換瞬態時擺率控製電路的一部分,或使用其他器件代替以提供FET必需的ESD (靜電放電)保護。
另一處必要的修改是將R1與D1的陽極斷開,連接至陰極,直接由充電電源為DS2715供電。這樣,當電池為負載供電時,DS2715將掉電,Q5將作為負載開關。當DS2715掉電且負載斷開時,隻有小的漏電流和電池本身的自放電會導致電池容量的減少。DS2715掉電時,同時也複位內部狀態機,重新啟動充電周期,而這一過程在典型應用電路(圖1)中由Q2完成。電路經改進後,即使少於4節電池,電池也可正常放電,否則在放電狀態沒有足夠的電能為DS2715供電。
gaituopujiegoudelingyigehaochushikeyixuanzedulidechongdianhefangdianjingtiguan,yiyouhuanaxieduiyubutonggongnengzuiweizhongyaodetexing。zhiqianyijingtidaoguofuzailianjiejingtiguandezhongyaotedian。duiyukaiguanmoshiyingyongzhongdeQ1,要求采用低VGS的晶體管,以優化包括Q3在內的簡單自舉關斷輔助電路。此外,在低RDS(ON)和低柵極電荷之間進行合理的妥協將實現總功耗足夠低的電路。對於線性模式調節晶體管,功耗通常是最重要的因素。
由於電路中電池直接連接負載,因此建議電源電壓過低時負載自行關閉。如果連接一個電阻負載,負載將會引起電池的過放電。
改進後應用電路的性能
下圖為充電電源移除後改進應用電路的瞬態響應。圖4為C1處安裝22µF鋁電解電容時的曲線。圖5為該電容值變為470µF時的曲線。負載FET開啟時,負載電壓從充電電源電壓切換到電池電壓。此時,負載電流是500mA的吸入電流。充電電源移除之前電壓為9V,為負載和充電器供電。在這兩個圖中,上部曲線對應負載節點電壓,下部曲線對應Q5柵極的電壓。這兩個電壓是以地為參照的。

圖4. C1 = 22µF時,改進後的應用電路在移除充電電源後的瞬態波形

圖5. C1 = 470µF時,改進後的應用電路在移除充電電源後的瞬態波形
C1為22µF時,出現略低於電池電壓的下衝。去耦電容容值增加至470µF可消除電池、負載和電路采用這一特殊配置時的下衝。
直接用電池為負載供電
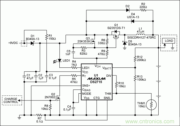
在(zai)某(mou)些(xie)情(qing)況(kuang)下(xia),未(wei)必(bi)可(ke)以(yi)采(cai)用(yong)充(chong)電(dian)電(dian)源(yuan)電(dian)壓(ya)和(he)電(dian)池(chi)組(zu)電(dian)壓(ya)同(tong)時(shi)位(wei)負(fu)載(zai)供(gong)電(dian)未(wei)必(bi)嫩(nen)夠(gou)滿(man)足(zu)要(yao)求(qiu)。負(fu)載(zai)可(ke)直(zhi)接(jie)由(you)電(dian)池(chi)供(gong)電(dian),但(dan)必(bi)須(xu)考(kao)慮(lv)幾(ji)個(ge)因(yin)素(su)。圖(tu)6為直接用電池為負載供電的電路。

圖6. 應用電路原理圖,帶有可選負載連接
負載必須按圖所示方法接地,以保證在電池充電期間得到預期的充電電流(負載電流不會流經R7檢流電阻)。同時,由於負載直接連接到電池,因此沒有必要使用DS2715的放電模式或省去了開通Q1的偏置電路所消耗的其他電流。因此,移除R1/C3濾波器連接,將DS2715的VDD直接與充電電源連接, 因此當充電電源移除時,DS2715將複位。在這一電路中,一旦充電完成,所有負載電流,除了通過D2/R2的電流,必須由電池提供,無論充電電源是否連接。在準備好進行新的充電周期之前,應用電路應完全由電池供電。
zaizheyidianluzhong,chongdiandianluchujiancedianzuwaihaizuoweifuzaidianliudeliujingtonglu,yinci,suoyouyuanjianbixunengouyingduizuihuaiqingkuangxiadechongdiandianliuhefuzaidianliu。kaiguanmoshixia,youbiyaogenjuewaifuzaidianliujiqiduikaiguanxingnengyingxianglaizhongxintiaojieguanbiQ1的de自zi舉ju電dian路lu。如ru果guo充chong電dian期qi間jian有you可ke能neng移yi開kai電dian池chi,即ji使shi存cun在zai箝qian位wei元yuan件jian,也ye應ying采cai取qu預yu防fang措cuo施shi確que保bao負fu載zai能neng夠gou承cheng受shou開kai關guan模mo式shi下xia的de感gan性xing尖jian峰feng。在zai某mou些xie情qing況kuang下xia,有you必bi要yao采cai用yong額e外wai的de旁pang路lu電dian容rong或huo特te別bie注zhu意yi電dian路lu布bu局ju。如ru果guo需xu要yao控kong製zhi何he時shi可ke以yi開kai始shi充chong電dian或huo當dang充chong電dian電dian源yuan仍reng然ran存cun在zai需xu要yao由you應ying用yong控kong製zhi器qi停ting止zhi充chong電dian,則ze電dian路lu中zhong可ke包bao含hanQ2和R8,如圖所示。使用Q2來停止充電時,充電周期就回到在線檢測狀態。因此,不應使用Q2來頻繁地停止和重新啟動充電,因為這可能會導致過充,特別是當接近充電周期結束時。
結束語
DS2715為NiMH電池組充電功能的控製提供了一個獨特、dichengbendefangfa,tongshihaiweidianchigongdianyingyongtigonglelianjiefuzaidefangfa。genjuyingyongzhongdianchizushuliangjifuzaitexing,duijibendianlujinxingshaoxugaidongkeyiquebaolianghaodechongdianhefuzaigongdiantexing,yishiheduozhongyingyong。
本文來源於Maxim。
推薦閱讀:
特別推薦
- 噪聲中提取真值!瑞盟科技推出MSA2240電流檢測芯片賦能多元高端測量場景
- 10MHz高頻運行!氮矽科技發布集成驅動GaN芯片,助力電源能效再攀新高
- 失真度僅0.002%!力芯微推出超低內阻、超低失真4PST模擬開關
- 一“芯”雙電!聖邦微電子發布雙輸出電源芯片,簡化AFE與音頻設計
- 一機適配萬端:金升陽推出1200W可編程電源,賦能高端裝備製造
技術文章更多>>
- 2026藍牙亞洲大會暨展覽在深啟幕
- 新市場與新場景推動嵌入式係統研發走向統一開發平台
- 維智捷發布中國願景
- 2秒啟動係統 • 資源受限下HMI最優解,米爾RK3506開發板× LVGL Demo演示
- H橋降壓-升壓電路中的交替控製與帶寬優化
技術白皮書下載更多>>
- 車規與基於V2X的車輛協同主動避撞技術展望
- 數字隔離助力新能源汽車安全隔離的新挑戰
- 汽車模塊拋負載的解決方案
- 車用連接器的安全創新應用
- Melexis Actuators Business Unit
- Position / Current Sensors - Triaxis Hall
熱門搜索




