網友教你:用最小的代價來降低MOS的失效率
發布時間:2015-05-08 責任編輯:sherry
【導讀】在高端MOS的柵極驅動電路中,自舉電路因技術簡單、成本低廉得到了廣泛的應用。然而在實際應用中,MOS常莫名其妙的失效,有時還伴隨著驅動IC的損壞。如何破?一個合適的電阻就可搞定問題。
【問題分析】

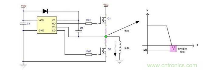
上圖為典型的半橋自舉驅動電路,由於寄生電感的存在,在高端MOS關閉後,低端MOS的體二極管鉗位之前,寄生電感通過低端二極管進行續流,導致VSduanchanshengfuya,qiefuyadedaxiaoyujishengdianganyuchengzhengbiguanxi。gaifuyahuibaqudongdedianweiladaofudianwei,daozhiqudongdianluyichang,haikenengrangzijudianrongguochongdiandaozhiqudongdianluhuozhezhajisunhuai。youyuIC的驅動端通常都有寄生二極管,當瞬間的大電流流過驅動口的二極管時,很可能引發寄生SCR閉鎖效應,導致驅動電路徹底損壞。
【解決方法】

如上圖所示,在自舉驅動芯片VS端與Q1的源極之間增加一個電阻Rvs,該電阻不僅是自舉限流電阻,同時還是導通電阻和關斷電阻。由於占空比受自舉電容影響,該電阻值一般不能取得較大,推薦值為3~10Ω較為適宜。電阻和自舉電容的容值與其充電時間可以由以下公式得出:

其中C是自舉電容容值,D為最大占空比。
致遠電子的PV係列光伏電源,內部的MOS驅動技術就幫助此款產品解決了很多高端MOS的疑難怪症,最終成就了產品的高可靠性。200~1200VDC超寬輸入電壓範圍,長壽命、高效率、低紋波噪聲、高可靠性等特點。
【其它注意事項】
對於減小高端MOS驅動的寄生振蕩,除通過增加驅動端的電阻發揮作用外,在印製電路板的設計中,還可注意以下一些細節,將寄生振蕩降到最低。如:自舉二極管應緊靠自舉電容,功率布線盡量短且走線圓滑,直插器件應緊貼PCB以減小寄生電感等。怎麼樣?趕快試試吧!
特別推薦
- 噪聲中提取真值!瑞盟科技推出MSA2240電流檢測芯片賦能多元高端測量場景
- 10MHz高頻運行!氮矽科技發布集成驅動GaN芯片,助力電源能效再攀新高
- 失真度僅0.002%!力芯微推出超低內阻、超低失真4PST模擬開關
- 一“芯”雙電!聖邦微電子發布雙輸出電源芯片,簡化AFE與音頻設計
- 一機適配萬端:金升陽推出1200W可編程電源,賦能高端裝備製造
技術文章更多>>
- 三星上演罕見對峙:工會集會討薪,股東隔街抗議
- 摩爾線程實現DeepSeek-V4“Day-0”支持,國產GPU適配再提速
- 築牢安全防線:智能駕駛邁向規模化應用的關鍵挑戰與破局之道
- GPT-Image 2:99%文字準確率,AI生圖告別“鬼畫符”
- 機器人馬拉鬆的勝負手:藏在主板角落裏的“時鍾戰爭”
技術白皮書下載更多>>
- 車規與基於V2X的車輛協同主動避撞技術展望
- 數字隔離助力新能源汽車安全隔離的新挑戰
- 汽車模塊拋負載的解決方案
- 車用連接器的安全創新應用
- Melexis Actuators Business Unit
- Position / Current Sensors - Triaxis Hall
熱門搜索
鑒頻器
江蘇商絡
交流電機
腳踏開關
接觸器接線
接近開關
接口IC
介質電容
介質諧振器
金屬膜電阻
晶體濾波器
晶體諧振器
晶體振蕩器
晶閘管
精密電阻
精密工具
景佑能源
聚合物電容
君耀電子
開發工具
開關
開關電源
開關電源電路
開關二極管
開關三極管
科通
可變電容
可調電感
可控矽
空心線圈

