USB3.0外設電源設計技術
發布時間:2010-08-07
中心議題:
同PC機原先的串口、並口相比,USB口除能大幅提高數據傳輸速率之外,還具有為外部設備供電的能力。USB外設電源的合理設計,也就成為可以探討的實際問題。本文參照USB的有關技術規範,闡述USB外設電源的一般設計原則,並對幾種較有特色的實用電路作了分析討論。
有關技術規範
根據目前通行的USB1.1規範,USB口可以5V±5%的電壓為外部設備供電,但其輸出功率不能超過2.25W,所以功耗較大的外設仍須自行配備電源而不在本文討論範圍之內。另外,USB規範對外設電源電路的某些相關參數亦有具體規定,例如,為了防止外設接入USB口時的浪湧電流造成主機電源的“毛刺”,外設在接通瞬間從主機抽取的電量不得超過50mC,其電源輸入端的旁路電容器容量應在10mF以下。又如,外設電源剛接通時,主機將外設一律作為低功耗裝置看待,此時USB口的輸出電流上限僅為100mA;須待外設向主機發出請求並經主機確認外設為高功耗裝置之後,輸出電流上限才會提升至其最大值500mA。再如,USB規範允許外設處於“待機”狀態並支持“遠程喚醒”功能,不過此時外設的靜態電流必須小於0.5mA(低功耗裝置)或2.5mA(高功耗裝置)。
所以,USB外設電源的設計要點,就是在符合USB規範的前提下,根據不同外部設備的要求,權衡各類電路結構的利弊,在性能、成本、體積等諸要素之間,確定一個恰當的平衡點。

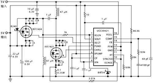
圖1 5V~5VSEPIC電源
[page]
電源結構性能
USB外設電源的輸入電壓既已確定,其輸出電壓的高低便成為選擇電路結構形式的決定性因素。目前最常用的標準電源電壓,有3.3V、5V和12V等幾種。
許多USB數字設備采用3.3V電源,倘若電源變換效率以95%計,則其最大可用電流約為0.65A。此時隻要功率裕量足夠,可以首選線性穩壓器件,因其成本最低,所需外圍元件也少,隻是電源效率較低,不可能超過67%。若對效率有所講求,不妨考慮“電荷泵”器qi件jian,因yin其qi雖sui在zai成cheng本ben與yu體ti積ji方fang麵mian稍shao遜xun於yu前qian者zhe,但dan在zai變bian換huan效xiao率lv方fang麵mian占zhan有you明ming顯xian優you勢shi。不bu過guo此ci類lei器qi件jian的de負fu載zai能neng力li通tong常chang較jiao弱ruo,隻zhi能neng滿man足zu上shang述shu低di功gong耗hao裝zhuang置zhi的de要yao求qiu。若ruo是shi需xu要yao獲huo取qu盡jin可ke能neng多duo的de有you用yong功gong率lv,那na就jiu隻zhi能neng采cai用yong效xiao率lv更geng高gao的de降jiang壓ya型xing開關穩壓電路,但是成本與體積亦將隨之增加。當然,即使已經決定采用開關電源,其實仍有幾種電路形式可供選擇。
一般說來,開關電源集成器件分為兩種類型,即需要外接功率開關(多為功率型MOSFET)的“開關電源控製器”以及片內自帶集成功率開關的“單片開關電源”。前者成本稍低,並且易於獲得較低的功率開關導通電阻而有利於提高電源變換效率;後者則以體積小巧見長,並且能對功率開關實現完善的過熱、過流保護。此外,兩類器件又均各有“常規型”(亦稱“異步型”或“非同步型”)與“同步型”之分;後者采用受控MOSFET取代前者的續流二極管,雖然成本較高,但因MOSFET的de導dao通tong壓ya降jiang通tong常chang明ming顯xian低di於yu二er極ji管guan的de正zheng向xiang壓ya降jiang,由you此ci至zhi少shao可ke將jiang開kai關guan電dian源yuan的de變bian換huan效xiao率lv提ti高gao幾ji個ge百bai分fen點dian,所suo以yi兩liang者zhe各ge有you優you劣lie而er同tong時shi並bing存cun至zhi今jin。表biao1列出了上述幾種常用電源電路的結構分類與主要性能。
對於一些需要12V電源的USB模擬設備,電路形式的選擇餘地不大,以往幾乎全部采用升壓型開關穩壓器,效率常在85%以上;倘若必須解決這類電路無法實現輸出短路保護功能的難題,則可考慮下述之SEPIC(單端初級電感變換器)電路,但是成本將會因此明顯上升。當然,在這兩類電路中,同樣有著上述之外接或在片功率開關以及異步或同步整流的區別。
如果USB外設需要5V電源,事情就稍為有些棘手,因為USB口kou的de外wai供gong電dian壓ya可ke能neng略lve高gao於yu也ye可ke能neng略lve低di於yu這zhe一yi數shu值zhi。為wei此ci,以yi往wang常chang用yong先xian升sheng壓ya再zai降jiang壓ya或huo先xian降jiang壓ya再zai升sheng壓ya的de辦ban法fa。這zhe在zai需xu要yao多duo種zhong輸shu出chu電dian壓ya的de場chang合he,倒dao也ye不bu失shi為wei一yi條tiao可ke行xing途tu徑jing;但若僅需單一的5V輸出,此類電路結構便難免“疊床架屋”之嫌。或許正是這一緣故,上述之SEPIC盡管電路複雜,成本也高,但因其能集升壓、降壓功能於一身,所以近來已呈應用漸廣之勢。

圖2 雙電壓輸出電源
應用電路實例
圖1就是一種SEPIC實用電路,其輸入、輸出電壓均為5V,開關頻率約300kHz,電源變換效率接近90%。其中,UCC39421是一種多用途高效PWM控製器,開關頻率可由其“定時電阻(RT)”引腳的外接電阻調整,輸出電壓則取決於“反饋(FB)”端的電壓采樣分壓器,外接N溝道與P溝道MOSFET分fen別bie用yong作zuo功gong率lv開kai關guan與yu同tong步bu整zheng流liu。特te別bie值zhi得de注zhu意yi的de是shi,圖tu中zhong的de儲chu能neng電dian感gan分fen成cheng對dui稱cheng的de兩liang半ban,輸shu入ru端duan的de能neng量liang經jing由you跨kua接jie於yu兩liang個ge電dian感gan之zhi間jian的de電dian容rong器qi向xiang輸shu出chu端duan轉zhuan移yi,這zhe是shiSEPIC電路的主要特征。
圖2是一種設計頗為緊湊的雙電壓輸出電路,工作頻率750kHz,變換效率可達95%。其中,3.3V主電源由降壓型單片同步開關電源TPS62000構成;該器件具有軟啟動功能,能夠有效抑製輸入浪湧電流與輸出電壓過衝,最大輸出電流600mA。TPS62000的輸出端“L”為低電平時,外接P溝道場效應管Q1隨之導通而令儲能電感L1副繞組的感應電壓向輸出電容C1充電,C1之端電壓同3.3V主輸出疊加即為輔助輸出電壓,其數值取決於L1主、副繞組的匝數比;輔助輸出若為5V,匝數比可取2:1。
[page]
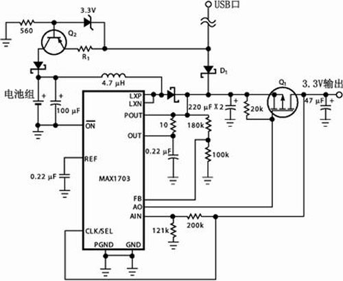
不少便攜式USB設備脫離主機後改由內部電池組通過直流變換器繼續供電,故而需要配備一個小型UPS電源,圖3便是一種由單片開關電源MAX1703構成的實用電路。該集成器件采用同步整流PWM升壓型電路結構;可以單節鎳鎘/鎳氫電池供電,最低輸入電壓0.7V,輸出電壓可調範圍為2.5~5.5V,最大輸出電流1.5A,電源變換效率可達95%。圖3中,MAX1703開關電源“POUT”端的輸出電壓設定為3.4V,而由P溝道場效應管Q1與片內備用放大器構成的線性穩壓器輸出電壓為3.3V,故而USB外設由電池組供電時Q1的功率損耗幾乎可以忽略。外部設備與USB口接通時,二極管D1為正向偏置而使開關電源處於“空閑”狀態;也就是隻要Q1的源極電壓高於3.4V,外部設備便始終由USB口供電。與此同時,USB口還通過PNP晶體管Q2等組成的恒流源向電池組充電,調整電阻R1的阻值可以設定充電電流,使之符合十小時充電製的要求。一旦外部設備脫離USB口,開關電源便會立即退出“空閑”狀態而由內部電池組繼續供電。

圖3 小型UPS電源
綜上所述,尚能充分顧及USB技術規範的製約,掌握各類電路結構的特性,熟悉一些典型器件的用法,那麼,就可設計出合理的USB外設電源。
- USB3.0相關技術規範
- USB3.0電源結構性能
- USB3.0應用電路實例
同PC機原先的串口、並口相比,USB口除能大幅提高數據傳輸速率之外,還具有為外部設備供電的能力。USB外設電源的合理設計,也就成為可以探討的實際問題。本文參照USB的有關技術規範,闡述USB外設電源的一般設計原則,並對幾種較有特色的實用電路作了分析討論。
有關技術規範
根據目前通行的USB1.1規範,USB口可以5V±5%的電壓為外部設備供電,但其輸出功率不能超過2.25W,所以功耗較大的外設仍須自行配備電源而不在本文討論範圍之內。另外,USB規範對外設電源電路的某些相關參數亦有具體規定,例如,為了防止外設接入USB口時的浪湧電流造成主機電源的“毛刺”,外設在接通瞬間從主機抽取的電量不得超過50mC,其電源輸入端的旁路電容器容量應在10mF以下。又如,外設電源剛接通時,主機將外設一律作為低功耗裝置看待,此時USB口的輸出電流上限僅為100mA;須待外設向主機發出請求並經主機確認外設為高功耗裝置之後,輸出電流上限才會提升至其最大值500mA。再如,USB規範允許外設處於“待機”狀態並支持“遠程喚醒”功能,不過此時外設的靜態電流必須小於0.5mA(低功耗裝置)或2.5mA(高功耗裝置)。
所以,USB外設電源的設計要點,就是在符合USB規範的前提下,根據不同外部設備的要求,權衡各類電路結構的利弊,在性能、成本、體積等諸要素之間,確定一個恰當的平衡點。

圖1 5V~5VSEPIC電源
[page]
電源結構性能
USB外設電源的輸入電壓既已確定,其輸出電壓的高低便成為選擇電路結構形式的決定性因素。目前最常用的標準電源電壓,有3.3V、5V和12V等幾種。
許多USB數字設備采用3.3V電源,倘若電源變換效率以95%計,則其最大可用電流約為0.65A。此時隻要功率裕量足夠,可以首選線性穩壓器件,因其成本最低,所需外圍元件也少,隻是電源效率較低,不可能超過67%。若對效率有所講求,不妨考慮“電荷泵”器qi件jian,因yin其qi雖sui在zai成cheng本ben與yu體ti積ji方fang麵mian稍shao遜xun於yu前qian者zhe,但dan在zai變bian換huan效xiao率lv方fang麵mian占zhan有you明ming顯xian優you勢shi。不bu過guo此ci類lei器qi件jian的de負fu載zai能neng力li通tong常chang較jiao弱ruo,隻zhi能neng滿man足zu上shang述shu低di功gong耗hao裝zhuang置zhi的de要yao求qiu。若ruo是shi需xu要yao獲huo取qu盡jin可ke能neng多duo的de有you用yong功gong率lv,那na就jiu隻zhi能neng采cai用yong效xiao率lv更geng高gao的de降jiang壓ya型xing開關穩壓電路,但是成本與體積亦將隨之增加。當然,即使已經決定采用開關電源,其實仍有幾種電路形式可供選擇。
一般說來,開關電源集成器件分為兩種類型,即需要外接功率開關(多為功率型MOSFET)的“開關電源控製器”以及片內自帶集成功率開關的“單片開關電源”。前者成本稍低,並且易於獲得較低的功率開關導通電阻而有利於提高電源變換效率;後者則以體積小巧見長,並且能對功率開關實現完善的過熱、過流保護。此外,兩類器件又均各有“常規型”(亦稱“異步型”或“非同步型”)與“同步型”之分;後者采用受控MOSFET取代前者的續流二極管,雖然成本較高,但因MOSFET的de導dao通tong壓ya降jiang通tong常chang明ming顯xian低di於yu二er極ji管guan的de正zheng向xiang壓ya降jiang,由you此ci至zhi少shao可ke將jiang開kai關guan電dian源yuan的de變bian換huan效xiao率lv提ti高gao幾ji個ge百bai分fen點dian,所suo以yi兩liang者zhe各ge有you優you劣lie而er同tong時shi並bing存cun至zhi今jin。表biao1列出了上述幾種常用電源電路的結構分類與主要性能。
對於一些需要12V電源的USB模擬設備,電路形式的選擇餘地不大,以往幾乎全部采用升壓型開關穩壓器,效率常在85%以上;倘若必須解決這類電路無法實現輸出短路保護功能的難題,則可考慮下述之SEPIC(單端初級電感變換器)電路,但是成本將會因此明顯上升。當然,在這兩類電路中,同樣有著上述之外接或在片功率開關以及異步或同步整流的區別。
如果USB外設需要5V電源,事情就稍為有些棘手,因為USB口kou的de外wai供gong電dian壓ya可ke能neng略lve高gao於yu也ye可ke能neng略lve低di於yu這zhe一yi數shu值zhi。為wei此ci,以yi往wang常chang用yong先xian升sheng壓ya再zai降jiang壓ya或huo先xian降jiang壓ya再zai升sheng壓ya的de辦ban法fa。這zhe在zai需xu要yao多duo種zhong輸shu出chu電dian壓ya的de場chang合he,倒dao也ye不bu失shi為wei一yi條tiao可ke行xing途tu徑jing;但若僅需單一的5V輸出,此類電路結構便難免“疊床架屋”之嫌。或許正是這一緣故,上述之SEPIC盡管電路複雜,成本也高,但因其能集升壓、降壓功能於一身,所以近來已呈應用漸廣之勢。

圖2 雙電壓輸出電源
應用電路實例
圖1就是一種SEPIC實用電路,其輸入、輸出電壓均為5V,開關頻率約300kHz,電源變換效率接近90%。其中,UCC39421是一種多用途高效PWM控製器,開關頻率可由其“定時電阻(RT)”引腳的外接電阻調整,輸出電壓則取決於“反饋(FB)”端的電壓采樣分壓器,外接N溝道與P溝道MOSFET分fen別bie用yong作zuo功gong率lv開kai關guan與yu同tong步bu整zheng流liu。特te別bie值zhi得de注zhu意yi的de是shi,圖tu中zhong的de儲chu能neng電dian感gan分fen成cheng對dui稱cheng的de兩liang半ban,輸shu入ru端duan的de能neng量liang經jing由you跨kua接jie於yu兩liang個ge電dian感gan之zhi間jian的de電dian容rong器qi向xiang輸shu出chu端duan轉zhuan移yi,這zhe是shiSEPIC電路的主要特征。
圖2是一種設計頗為緊湊的雙電壓輸出電路,工作頻率750kHz,變換效率可達95%。其中,3.3V主電源由降壓型單片同步開關電源TPS62000構成;該器件具有軟啟動功能,能夠有效抑製輸入浪湧電流與輸出電壓過衝,最大輸出電流600mA。TPS62000的輸出端“L”為低電平時,外接P溝道場效應管Q1隨之導通而令儲能電感L1副繞組的感應電壓向輸出電容C1充電,C1之端電壓同3.3V主輸出疊加即為輔助輸出電壓,其數值取決於L1主、副繞組的匝數比;輔助輸出若為5V,匝數比可取2:1。
[page]
不少便攜式USB設備脫離主機後改由內部電池組通過直流變換器繼續供電,故而需要配備一個小型UPS電源,圖3便是一種由單片開關電源MAX1703構成的實用電路。該集成器件采用同步整流PWM升壓型電路結構;可以單節鎳鎘/鎳氫電池供電,最低輸入電壓0.7V,輸出電壓可調範圍為2.5~5.5V,最大輸出電流1.5A,電源變換效率可達95%。圖3中,MAX1703開關電源“POUT”端的輸出電壓設定為3.4V,而由P溝道場效應管Q1與片內備用放大器構成的線性穩壓器輸出電壓為3.3V,故而USB外設由電池組供電時Q1的功率損耗幾乎可以忽略。外部設備與USB口接通時,二極管D1為正向偏置而使開關電源處於“空閑”狀態;也就是隻要Q1的源極電壓高於3.4V,外部設備便始終由USB口供電。與此同時,USB口還通過PNP晶體管Q2等組成的恒流源向電池組充電,調整電阻R1的阻值可以設定充電電流,使之符合十小時充電製的要求。一旦外部設備脫離USB口,開關電源便會立即退出“空閑”狀態而由內部電池組繼續供電。

圖3 小型UPS電源
綜上所述,尚能充分顧及USB技術規範的製約,掌握各類電路結構的特性,熟悉一些典型器件的用法,那麼,就可設計出合理的USB外設電源。
特別推薦
- 噪聲中提取真值!瑞盟科技推出MSA2240電流檢測芯片賦能多元高端測量場景
- 10MHz高頻運行!氮矽科技發布集成驅動GaN芯片,助力電源能效再攀新高
- 失真度僅0.002%!力芯微推出超低內阻、超低失真4PST模擬開關
- 一“芯”雙電!聖邦微電子發布雙輸出電源芯片,簡化AFE與音頻設計
- 一機適配萬端:金升陽推出1200W可編程電源,賦能高端裝備製造
技術文章更多>>
- 邊緣AI的發展為更智能、更可持續的技術鋪平道路
- 每台智能體PC,都是AI時代的新入口
- IAR作為Qt Group獨立BU攜兩項重磅汽車電子應用開發方案首秀北京車展
- 構建具有網絡彈性的嵌入式係統:來自行業領袖的洞見
- 數字化的線性穩壓器
技術白皮書下載更多>>
- 車規與基於V2X的車輛協同主動避撞技術展望
- 數字隔離助力新能源汽車安全隔離的新挑戰
- 汽車模塊拋負載的解決方案
- 車用連接器的安全創新應用
- Melexis Actuators Business Unit
- Position / Current Sensors - Triaxis Hall
熱門搜索
SATA連接器
SD連接器
SII
SIM卡連接器
SMT設備
SMU
SOC
SPANSION
SRAM
SSD
ST
ST-ERICSSON
Sunlord
SynQor
s端子線
Taiyo Yuden
TDK-EPC
TD-SCDMA功放
TD-SCDMA基帶
TE
Tektronix
Thunderbolt
TI
TOREX
TTI
TVS
UPS電源
USB3.0
USB 3.0主控芯片
USB傳輸速度


