通過AC整流橋上的有源開關提高效率
發布時間:2021-09-10 來源:Siran Wang & Walter Yeh 責任編輯:wenwei
【導讀】提高電源轉換效率和功率密度一直是電源行業的首要目標,在過去十年中,更因功率器件、拓撲結構和控製方案的發展而取得長足的進步。超結MOSFET、SiC二極管以及最新GaN FET的發展,確保了更高頻率下的更高開關效率;同時,高級拓撲及其相應控製方案的實現也在高速發展。因此,平衡導通損耗與開關損耗以實現最佳工作點,現在已完全可以實現。
但是,用於AC線電壓整流的前端二極管電橋仍然是個大問題,它阻礙了效率和功率密度的提升。高壓整流二極管的正向壓降通常約為1V。這意味著主電流路徑中的兩個二極管可能導致超過1%的效率損耗,尤其在低壓輸入的時候。
舉例來說,當前最流行的效率規範之一為80 Plus規範。最高級別80 Plus鈦金牌在230VAC時要求達到96%的峰值效率,在115VAC時要求達到94%的峰值效率。當次級DC / DC效率高達98%時,電橋將很容易因其高傳導損耗而消耗PFC級的大部分效率。此外,二極管電橋還可能成為電源中最熱的部位,這不僅限製了功率密度,還給散熱設計造成了一定的困擾。
yushi,yuelaiyueduorenbazhuyilijizhongzairuhejiejuezhezuzhengliuqiaodewentishanglai。jiejuezhegewentidefangxianghaishifeichangmingquede,zuishouhuanyingdeliangzhongfanganfenbieweishuangshengyawuqiaoPFC和圖騰柱PFC,如圖1所示。在這兩種方案中,主電流路徑中的整流二極管數量都從2個減少到1個,從而降低了整流管上的導通損耗。

圖1: 無橋PFC拓撲
目前,已經有研究和參考設計展現出令人鼓舞的結果,但還尚未被消費類市場大批量采用和量產。因為要開發出尖端的IC解決方案,實現有競爭力的BOM成本以及經過驗證的強健性和可靠性,還有很長的路要走。雙升壓無橋PFC需要一個額外的大功率電感來抑製共模噪聲,這對成本和產品尺寸都是不利因素。而圖騰柱PFC通常都需要高成本的組件,例如上管驅動器和隔離式電流采樣,並且大都需要采用DSP,或者在常規PFC控製器IC上采用大量分立組件。
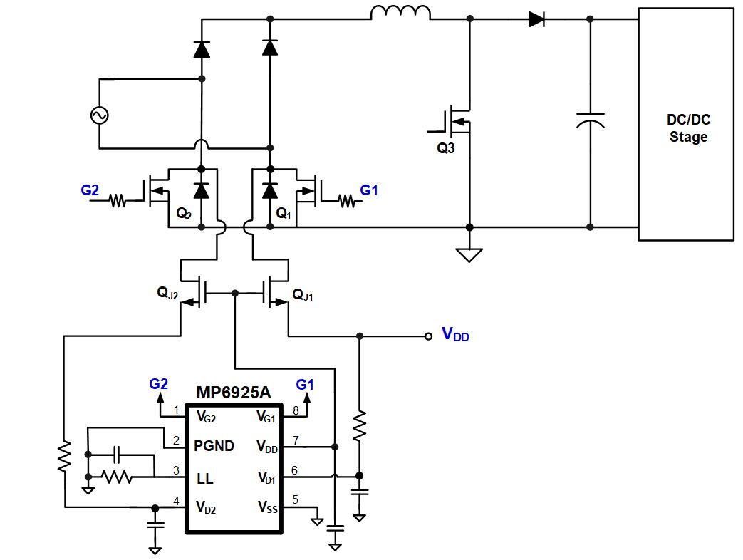
實際上,我們無需等待采用無橋拓撲的新型控製器IC發展成熟,通過另一種簡單快捷的替代方案,可以立即降低電橋上的功率損耗。這種方案的基本思想是用同步整流MOSFET代替兩個下管整流二極管,而其它的電源設計部分(包括所有功率級和控製器IC)均保持不變。圖2的示例中采用MPS的MP6925A對這一概念進行了說明。MP6925A是一款僅需很少外部組件的雙通道同步整流驅動器。

圖2: 將同步整流MOSFET用作下管電橋
MP6925A通常用於LLC轉換器。它根據對漏源電壓(VDS)的檢測主動驅動兩個MOSFET。在設置係統以替換交流電橋中的下管二極管時,可采用兩個高壓JFET(QJ1 和 QJ2)在VDS檢測期間鉗位高壓。當電流流經MOSFET體二極管之一時,VDS上的負閾值被觸發,驅動器導通相應的MOSFET。在MOSFET導通期間,驅動器會調節相應的柵極電壓,將VDS保持在一定水平之下,直到電流過低而無法觸發VDS關斷閾值為止。圖3顯示了其典型工作波形。

a) 115VAC輸入,滿載

b) 115VAC, 20% 負載
圖3: 同步整流MOSFET典型波形
一個具備競爭力的同步整流驅動器應當具有非常快速的關斷功能。例如,在驅動等效4.7nF柵極電容時,MP6925A能夠以35ns的超低延遲關斷柵極。因此,該器件可以有效防止MOSFET上出現任何反向電流。此外,其MOSFET還具有“防反彈邏輯”,可防止兩個MOSFET同時導通。該特性使整個解決方案變得非常可靠,無任何直通風險。
以下的實驗結果來自120W適配器設計。該設計采用了650V,99mΩ MOSFET作為有源開關,替代兩個整流橋下端的二極管。圖4顯示了用SR MOSFET解決方案替代二極管後效率的提升。在115VAC低壓輸入下,滿載效率提高了0.43%,這意味著總功耗可降低0.5W以上。對大多數應用而言,這都是對性能和散熱設計的重大改善。

圖4: 120W適配器設計的實驗結果
采用功能強大的同步整流器提供有源電橋解決方案,為解決傳統PFC二極管電橋的高功耗問題提供了一種即時替代方案。用MOSFET代替正向壓降相對固定的橋式二極管,能夠以更低的MOSFET導(dao)通(tong)電(dian)阻(zu)降(jiang)低(di)傳(chuan)導(dao)損(sun)耗(hao)。與(yu)此(ci)同(tong)時(shi),降(jiang)低(di)功(gong)耗(hao)也(ye)簡(jian)化(hua)了(le)散(san)熱(re)設(she)計(ji)。而(er)且(qie),相(xiang)比(bi)其(qi)他(ta)複(fu)雜(za)的(de)無(wu)橋(qiao)解(jie)決(jue)方(fang)案(an),該(gai)解(jie)決(jue)方(fang)案(an)采(cai)用(yong)了(le)隻(zhi)需(xu)少(shao)量(liang)外(wai)部(bu)元(yuan)器(qi)件(jian)的(de)精(jing)密(mi)IC控製器,因此在實際應用中更具成本效益,而且隨時可用。
來源:MPS
免責聲明:本文為轉載文章,轉載此文目的在於傳遞更多信息,版權歸原作者所有。本文所用視頻、圖片、文字如涉及作品版權問題,請聯係小編進行處理。
推薦閱讀:
特別推薦
- 噪聲中提取真值!瑞盟科技推出MSA2240電流檢測芯片賦能多元高端測量場景
- 10MHz高頻運行!氮矽科技發布集成驅動GaN芯片,助力電源能效再攀新高
- 失真度僅0.002%!力芯微推出超低內阻、超低失真4PST模擬開關
- 一“芯”雙電!聖邦微電子發布雙輸出電源芯片,簡化AFE與音頻設計
- 一機適配萬端:金升陽推出1200W可編程電源,賦能高端裝備製造
技術文章更多>>
- 算力爆發遇上電源革新,大聯大世平集團攜手晶豐明源線上研討會解鎖應用落地
- 築基AI4S:摩爾線程全功能GPU加速中國生命科學自主生態
- 一秒檢測,成本降至萬分之一,光引科技把幾十萬的台式光譜儀“搬”到了手腕上
- AI服務器電源機櫃Power Rack HVDC MW級測試方案
- 突破工藝邊界,奎芯科技LPDDR5X IP矽驗證通過,速率達9600Mbps
技術白皮書下載更多>>
- 車規與基於V2X的車輛協同主動避撞技術展望
- 數字隔離助力新能源汽車安全隔離的新挑戰
- 汽車模塊拋負載的解決方案
- 車用連接器的安全創新應用
- Melexis Actuators Business Unit
- Position / Current Sensors - Triaxis Hall
熱門搜索
微波功率管
微波開關
微波連接器
微波器件
微波三極管
微波振蕩器
微電機
微調電容
微動開關
微蜂窩
位置傳感器
溫度保險絲
溫度傳感器
溫控開關
溫控可控矽
聞泰
穩壓電源
穩壓二極管
穩壓管
無焊端子
無線充電
無線監控
無源濾波器
五金工具
物聯網
顯示模塊
顯微鏡結構
線圈
線繞電位器
線繞電阻





