如何選擇並設計最佳RTD溫度檢測係統
發布時間:2021-08-01 來源:Jellenie Rodriguez 和 Mary McCarthy 責任編輯:wenwei
【導讀】本文討論基於電阻溫度檢測器(RTD)的溫度測量係統的曆史和設計挑戰。本文還涉及RTD選型和配置上的權衡。最後,本文詳細介紹了RTD係統優化和評估。
RTD溫度測量為什麼很重要?
溫度測量在很多不同的終端應用中發揮著重要作用,例如工業自動化、儀器儀表、狀態監控(CbM)和(he)醫(yi)療(liao)設(she)備(bei)。不(bu)管(guan)監(jian)控(kong)環(huan)境(jing)條(tiao)件(jian)或(huo)校(xiao)正(zheng)係(xi)統(tong)的(de)漂(piao)移(yi)性(xing)能(neng)如(ru)何(he),高(gao)準(zhun)確(que)度(du)和(he)高(gao)精(jing)度(du)都(dou)非(fei)常(chang)重(zhong)要(yao)。有(you)多(duo)種(zhong)類(lei)型(xing)的(de)溫(wen)度(du)傳(chuan)感(gan)器(qi)可(ke)以(yi)使(shi)用(yong),例(li)如(ru)熱(re)電(dian)偶(ou)、電阻溫度檢測器(RTD)、電子帶隙傳感器和熱敏電阻。具體選擇何種溫度傳感器及如何設計,取決於所測量的溫度範圍和所需的精度。對於-200°C至+850°C之間的溫度,RTD可提供高精度和良好穩定性的出色特性組合。
溫度測量的主要挑戰有哪些?
挑戰包括:
● 電流和電壓選擇。RTD傳chuan感gan器qi是shi無wu源yuan器qi件jian,不bu會hui自zi行xing產chan生sheng電dian氣qi輸shu出chu。使shi用yong激ji勵li電dian流liu或huo電dian壓ya來lai測ce量liang傳chuan感gan器qi的de電dian阻zu,即ji讓rang一yi個ge小xiao電dian流liu經jing過guo傳chuan感gan器qi以yi產chan生sheng電dian壓ya。如ru何he選xuan擇ze電dian流liu/電壓?
● 具體設計的最佳選擇是2線式、3線式還是4線式?
● RTD信號應如何調理?
● 如何調整上述變量,以便在規格範圍內使用轉換器或其他構建模塊?
● 在係統中連接多個RTD——如何連接傳感器?不同傳感器之間是否能共享一些模塊?對係統整體性能有何影響?
● 設計的預期誤差是多少?
RTD選型指南
RTD概述
RTD傳感器的阻值是以某種精確定義的方式隨溫度變化的函數。最廣泛使用的RTD是鉑Pt100和Pt1000,其提供2線、3線和4線配置。其他RTD類型由鎳和銅製成。
表1.常見RTD類型

最常見的Pt100 RTD有兩種形狀:線繞和薄膜。每種類型都按照若幹標準化曲線和容差構建。最常見的標準化曲線是DIN曲線。DIN代表"Deutsches Institut für Normung",意思是"德國標準化研究所"。曲線定義了鉑100Ω傳感器的阻值與溫度的關係、標準化容差和工作溫度範圍。其定義的RTD精度從0°C時100Ω的基本電阻開始。DIN RTD有不同的標準容差分類。這些容差顯示在表2中,它們也適用於低功耗應用中使用的Pt1000 RTD。
表2.RTD精度—A類、B類、1/3 DIN

選擇RTD傳感器時,RTD本身及其精度都要考慮。溫度範圍隨元件類型而變化,以校準溫度(通常在0°C)顯(xian)示(shi)的(de)精(jing)度(du)隨(sui)溫(wen)度(du)而(er)變(bian)化(hua)。因(yin)此(ci),必(bi)須(xu)定(ding)義(yi)所(suo)測(ce)量(liang)的(de)溫(wen)度(du)範(fan)圍(wei),並(bing)要(yao)考(kao)慮(lv)到(dao)任(ren)何(he)低(di)於(yu)或(huo)高(gao)於(yu)校(xiao)準(zhun)溫(wen)度(du)的(de)溫(wen)度(du)都(dou)會(hui)有(you)更(geng)寬(kuan)的(de)容(rong)差(cha)和(he)更(geng)低(di)的(de)精(jing)度(du)。
RTD按照0°C時的標稱電阻來分類。Pt100傳感器的溫度係數約為0.385Ω/℃,Pt1000的溫度係數比Pt100大10倍。許多係統設計人員使用這些係數來獲得近似的電阻到溫度轉換,但Callendar-Van Dusen方程提供了更準確的轉換。
溫度t ≤ 0°C時,公式為:
溫度t ≥ 0°C時,公式為:
其中:
● t為RTD溫度(°C)
● RRTD(t)為RTD在溫度(t)時的電阻
● R0為RTD在0°C時的電阻(本例中R0 = 100 Ω)
● A = 3.9083 × 10−3
● B = −5.775 × 10−7
● C = −4.183 × 10−12
RTD接線配置
選擇RTD時需要考慮的另一個傳感器參數是其接線配置,這會影響係統精度。市場上有三種不同的RTD接線配置,每種配置都有自己的優點和缺點,可能需要采用不同技術來減小測量誤差。
2線(xian)配(pei)置(zhi)是(shi)最(zui)簡(jian)單(dan)但(dan)精(jing)度(du)最(zui)低(di)的(de)配(pei)置(zhi),原(yuan)因(yin)是(shi)引(yin)線(xian)電(dian)阻(zu)的(de)誤(wu)差(cha)及(ji)其(qi)隨(sui)溫(wen)度(du)的(de)變(bian)化(hua)導(dao)致(zhi)了(le)顯(xian)著(zhu)的(de)測(ce)量(liang)誤(wu)差(cha)。因(yin)此(ci),這(zhe)種(zhong)配(pei)置(zhi)僅(jin)用(yong)於(yu)引(yin)線(xian)很(hen)短(duan)的(de)應(ying)用(yong)或(huo)使(shi)用(yong)高(gao)電(dian)阻(zu)傳(chuan)感(gan)器(qi)(例如Pt1000)的應用,這樣可以最大程度地減小引線電阻對精度的影響。
3線配置使用三個引腳,優勢突出,因而是使用最多的配置,在連接器尺寸最小化的設計中很有用(僅需要3個連接端子,而4線RTD需要4線端子)。相對於2線配置,3線配置在精度上也有顯著改善。3線配置中的引線電阻誤差可以通過不同的校準技術來補償,本文稍後會介紹這些技術。
4線是最昂貴但最準確的配置。這種配置消除了引線電阻及溫度變化效應引起的誤差。因此,4線配置可實現最佳性能。
RTD配置電路
高精度RTD傳感器測量需要精密信號調理、模數轉換、線性化和校準。RTD測量係統的典型設計由不同電路級組成,如圖2所示。雖然信號鏈看起來很簡單,但其中涉及到幾個複雜因素,設計人員必須考慮複雜的元件選擇、連接圖、誤差分析和模擬信號調理挑戰。由於相關模塊數量較多,上述因素會影響整體係統電路板尺寸和物料清單(BOM)成本。但好消息是,ADI公司提供了大量集成式解決方案。該完整的係統解決方案可幫助設計人員簡化設計,減小電路板尺寸,縮短產品上市時間,並降低整個RTD測量係統的成本。

圖1.RTD接線配置

圖2.典型RTD測量信號鏈模塊
三種RTD接線配置需要不同的接線技術來將RTD連接到ADC,另外還要考慮其他外部元件以及ADC的要求,例如激勵電流和靈活的多路複用器。本節將更深入地討論每種RTD配置電路設計及注意事項。
Σ-Δ型ADC
當設計RTD係統時,Sigma-Delta(Σ-Δ)型ADC能提供多方麵優勢。首先,Σ-Δ型ADC能夠對模擬輸入過采樣,從而最大程度地減少外部濾波,隻需要一個簡單的RC濾lv波bo器qi。另ling外wai,它ta們men支zhi持chi靈ling活huo地di選xuan擇ze濾lv波bo器qi類lei型xing和he輸shu出chu數shu據ju速su率lv。在zai采cai用yong市shi電dian供gong電dian的de設she計ji中zhong,內nei置zhi數shu字zi濾lv波bo可ke用yong來lai抑yi製zhi交jiao流liu電dian源yuan的de幹gan擾rao。24位高分辨率ADC(如 AD7124-4/AD7124-8 )具有21.7位(最大值)的峰值分辨率。其他優點包括:
● 寬共模範圍的模擬輸入
● 寬共模範圍的基準輸入
● 能夠支持比率式配置
● 緩衝基準電壓和模擬輸入
有些Σ-Δ型ADC集成了很多功能,包括:
● 可編程增益放大器(PGA)
● 激勵電流
● 基準電壓源/模擬輸入緩衝器
● 校準功能
此類ADC顯著簡化了RTD設計,並且減少了BOM,降低了係統成本,縮小了電路板空間,縮短了產品上市時間。
對於本文,AD7124-4/AD7124-8用作ADC。這兩款器件是低噪聲、低電流精密ADC,集成了PGA、激勵電流、模擬輸入和基準電壓緩衝器。
比率測量
比率式配置是使用RTDhuoremindianzudengdianzuchuanganqidexitongdeheshiqiegaoxingjiabidejiejuefangan。caiyongbilvshifangfa,jizhundianyahechuanganqidianyacongtongyijiliyuanhuode。yinci,jiliyuanbuxuyaohenjingque。tu3顯示了4線RTD應用中的比率式配置示例。恒定的激勵電流為RTD和精密電阻RREF供電,RREF上產生的電壓就是RTDceliangdejizhundianya。jilidianliuderenhebianhuadoubuhuiyingxiangceliangdejingdu。yinci,caiyongbilvshifangfashi,yunxushiyongzaoshengjiaodaqiebunamewendingdejilidianliu。jilidianliujuyougenghaodekangraodu,youyudianyajili。benwenshaohouhuitaolunxuanzejiliyuanzhishixuyaokaolvdezhuyaoyinsu。

圖3.4線RTD比率測量
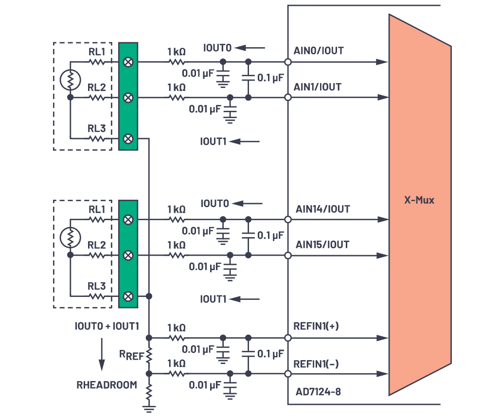
IOUT/AIN共用引腳
許多RTD係統設計人員使用集成多路複用器和激勵電流的Σ-Δ型ADC,以支持多通道測量和靈活地將激勵電流連接到各傳感器。AD7124等ADC允許單個引腳同時用作激勵電流和模擬輸入引腳(參見圖4)。由於IOUT和AIN共用引腳,因此每個3線RTD傳感器隻需要兩個引腳,這有利於增加通道數。但在這種配置中,抗混疊或電磁幹擾(EMI)濾波中的大值電阻R與RTD串聯,會給RTD電阻值帶來誤差,因此R值受到限製。正因如此,通常建議為每個激勵電流源提供專用引腳,以避免給RTD測量帶來誤差。

圖4.3線RTD,IOUT/AIN引腳共用
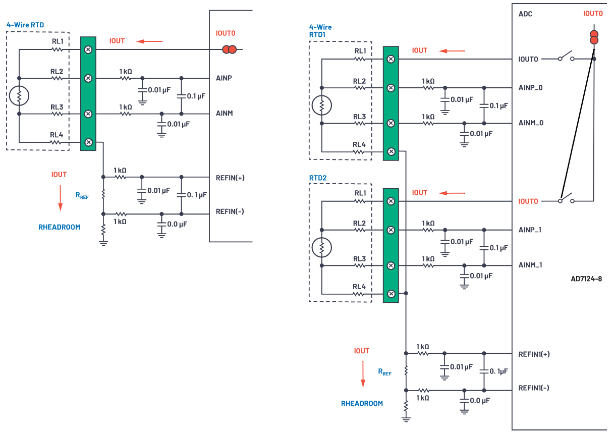
4線RTD連接圖
4線RTD配置性能最佳。相比於其他兩種配置,係統設計人員麵臨的唯一問題是傳感器本身的成本和4引腳連接器的尺寸。在這種配置中,引線引起的誤差通過返回線路消除。4線配置使用開爾文檢測,兩條線承載往返RTD的激勵電流,其餘兩條線檢測RTD元件本身的電流。引腳電阻引起的誤差會被係統本身消除。4線配置隻需要一個激勵電流IOUT,如圖5所示。來自ADC的三個模擬引腳用於實現單個4線RTD配置:一個引腳用於激勵電流IOUT,兩個引腳作為全差分輸入通道(AINP和AINM)用於檢測RTD上的電壓。
當設計使用多個4線RTD時,可以使用單個激勵電流源,並將激勵電流導向係統中的不同RTD。將基準電阻放在RTD的低端,單個基準電阻便可支持所有RTD測量。也就是說,該基準電阻由所有RTD共享。請注意,如果ADC的基準輸入具有寬共模範圍,則基準電阻可以放在高端或低端。因此,對於單個4線RTD,可以使用高端或低端上的基準電阻。但是,當係統中使用多個4線RTD時,將基準電阻放在低端是有利的,因為一個基準電阻可以由所有RTD共享。請注意,某些ADCneizhijizhundianyahuanchongqi。zhexiehuanchongqikenengxuyaoyidingdeyuliang,yinciruguoshinenghuanchongqi,zexuyaoyuliangdianzu。shinenghuanchongqiyiweizhekeyijianggengqiangdadelvbolianjiedaojizhunyinjiaoerbuhuiyinqiwucha,liruADC內的增益錯誤。
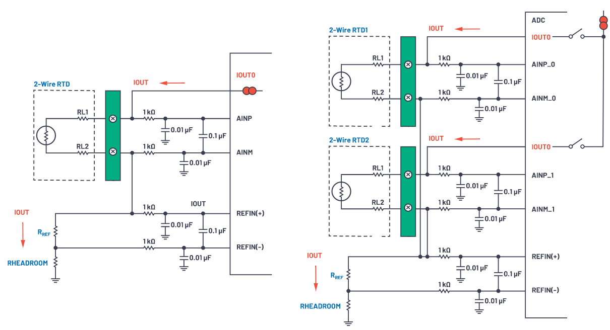
2線RTD連接圖
2線RTD配置是最簡單的配置,如圖6所示。2線配置隻需要一個激勵電流源。來自ADC的三個模擬引腳用於實現單個2線RTD配置:一個引腳用於激勵電流IOUT,兩個引腳作為全差分輸入通道(AINP和AINM)用於檢測RTD上的電壓。當設計使用多個2線RTD時,可以使用單個激勵電流源,並將激勵電流導向係統中的不同RTD。按照4線配置將基準電阻放在RTD的低端,單個基準電阻便可支持所有RTD測量。也就是說,該基準電阻由所有RTD共享。
2線配置是三種接線配置中精度最低的配置,原因是測量的實際電阻值既包括傳感器的電阻值,也包括引線RL1和RL2的電阻值,從而增大了ADC上的電壓測量結果。如果傳感器在遠程,係統使用非常長的導線,則誤差將很大。例如,25英尺長的24 AWG銅線的等效電阻為:0.026Ω/英尺(0.08Ω/米)× 2 × 25英尺 = 1.3Ω。因此,1.3Ω導線電阻產生的誤差為:(1.3/0.385) = 3.38°C(近似值)。導線電阻還會隨溫度而變化,這又會增加誤差。

圖5.單個和多個4線RTD模擬輸入配置測量
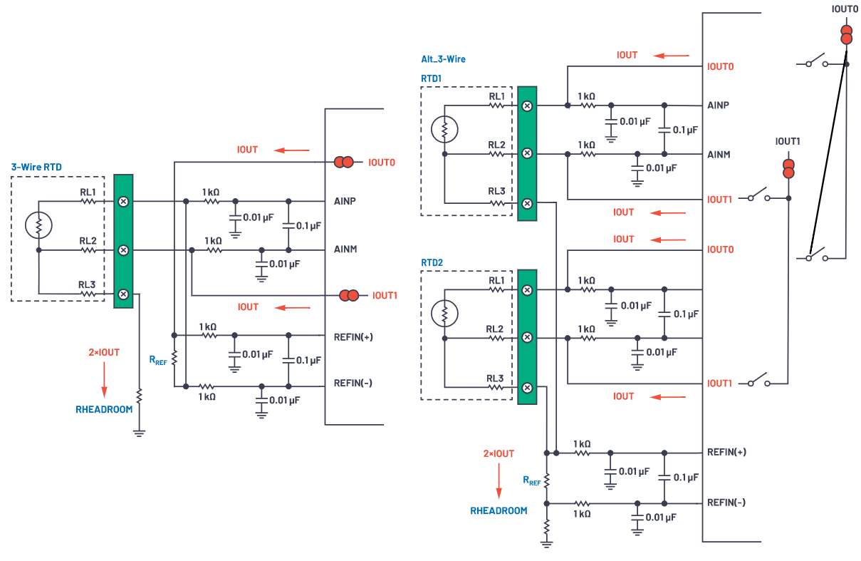
3線RTD連接圖
使用3線RTD配置可以大幅改善2線RTD配置的引線電阻所引起的較大誤差。本文使用第二激勵電流(如圖7所示)來抵消RL1和RL2所產生的引線電阻誤差。因此,來自ADC的四個模擬引腳用於實現單個3線RTD配置:兩個引腳用於激勵電流(IOUT0和IOUT1),兩個引腳作為全差分輸入通道(AINP和AINM)用於檢測RTD上的電壓。

圖6.單個和多個2線RTD模擬輸入配置測量

圖7.單個和多個3線RTD模擬輸入配置測量
有兩種方法可以配置3線RTD電路。方法1將基準電阻放在頂邊,使得第一激勵電流IOUT0流到RREF、RL1,然後流到RTD;第二電流流經RL2引線電阻,產生的電壓抵消RL1引yin線xian電dian阻zu上shang的de壓ya降jiang。因yin此ci,匹pi配pei良liang好hao的de激ji勵li電dian流liu可ke完wan全quan消xiao除chu引yin線xian電dian阻zu導dao致zhi的de誤wu差cha。如ru果guo激ji勵li電dian流liu匹pi配pei得de不bu是shi那na麼me好hao,使shi用yong這zhe種zhong配pei置zhi可ke使shi不bu匹pi配pei的de影ying響xiang最zui小xiao化hua。同tong一yi電dian流liu流liu到daoRTD和RREF;因此,兩個IOUT之間的任何不匹配隻會影響引線電阻計算。測量單個RTD時,此配置很有用。
測量多個3線RTD時,建議將基準電阻放在底邊(方法2),這樣隻能使用單個基準電阻,從而最大限度地降低總成本。然而,在這種配置中,一個電流流過RTD,但有兩個電流流過基準電阻。因此,IOUT的任何不匹配都會影響基準電壓的值和引線電阻的抵消。當存在激勵電流不匹配時,該配置的誤差會比方法1更大。有兩種可能的方法可以校準IOUT之間的不匹配和不匹配漂移,從而提高第二種配置的精度。第一種方法是對激勵電流斬波(交換),在zai每mei個ge階jie段duan執zhi行xing一yi次ci測ce量liang,然ran後hou將jiang兩liang個ge測ce量liang值zhi平ping均jun,從cong而er實shi現xian校xiao準zhun。另ling一yi種zhong辦ban法fa是shi測ce量liang實shi際ji激ji勵li電dian流liu本ben身shen,然ran後hou在zai微wei控kong製zhi器qi使shi用yong計ji算suan的de不bu匹pi配pei來lai補bu償chang該gai不bu匹pi配pei。關guan於yu這zhe些xie校xiao準zhun的de更geng多duo細xi節jie在zai CN0383中討論。
RTD係統優化
檢查係統設計人員的問題,可發現設計和優化RTD應用解決方案存在不同的挑戰。挑戰一是上麵討論的傳感器選型和連接圖。挑戰二是測量的配置,包括ADC配置、設置激勵電流、設置增益和選擇外部元件,同時確保係統優化並在ADC規格範圍內運行。最後,最關鍵的問題是如何實現目標性能,確定有哪些誤差源貢獻了整體係統誤差。
幸運的是,有一款新工具 RTD_Configurator_and_Error_Budget_Calculator ,它為設計和優化RTD測量係統提供從概念到原型製作的實操解決方案。
該工具
● 有助於了解正確的配置、接線和電路圖
● 有助於了解不同誤差源並支持設計優化
該工具圍繞AD7124-4/AD7124-8設計,允許客戶調整激勵電流、增益、外部元件等設置。它會指出超邊界狀況,以確保最終解決方案在ADC的規格範圍內。

圖8.RTD配置程序
激勵電流、增益和外部元件的選擇
理想情況下,我們傾向於選擇較高的激勵電流以產生較高的輸出電壓,並使ADCshurufanweizuidahua。raner,youyuchuanganqiweizuxing,shejirenyuanhaibixuquebaodazhijilidianliudegonghaohuozifarexiaoyingbuhuiyingxiangceliangjieguo。xitongshejirenyuankenengxuanzegaojilidianliu。danshi,weishizifarezuixiaohua,zailiangciceliangzhijianxuyaoguanbijilidianliu。shejirenyuanxuyaokaolvshixuduixitongdeyingxiang。lingyizhongfangfashixuanzejiaodijilidianliu,yishizifarezuixiao。shixuxianyizuixiaohua,danshejirenyuanxuyaoquedingxitongxingnengshifoushoudaoyingxiang。suoyoufangandoukeyitongguo RTD_Configurator_and_Error_Budget_Calculator進行測試。該工具允許用戶平衡激勵電流、增益和外部元件的選擇,以確保模擬輸入電壓得到優化,同時調整ADC增益和速度,以提供更好的分辨率和係統性能,即噪聲和失調誤差更低。
要了解所得到的濾波曲線,或者要更深入地了解轉換時序,VirtualEval在線工具 可提供相關細節。
Σ-Δ型ADC的ADC輸入和基準輸入均由開關電容前端連續采樣。對於所討論的RTD係統,基準輸入也受外部基準電阻驅動。建議在Σ-Δ型ADC的模擬輸入端使用一個外部RC濾波器用於抗混疊。為了EMC目的,係統設計人員可以在模擬輸入端和基準輸入端使用較大R和C值。大RC值(zhi)在(zai)測(ce)量(liang)中(zhong)可(ke)能(neng)引(yin)起(qi)增(zeng)益(yi)誤(wu)差(cha),因(yin)為(wei)在(zai)兩(liang)個(ge)采(cai)樣(yang)時(shi)刻(ke)之(zhi)間(jian)的(de)時(shi)間(jian)裏(li),前(qian)端(duan)電(dian)路(lu)沒(mei)有(you)充(chong)足(zu)的(de)時(shi)間(jian)來(lai)建(jian)立(li)。緩(huan)衝(chong)模(mo)擬(ni)和(he)基(ji)準(zhun)輸(shu)入(ru)可(ke)防(fang)止(zhi)此(ci)類(lei)增(zeng)益(yi)誤(wu)差(cha),從(cong)而(er)允(yun)許(xu)使(shi)用(yong)不(bu)受(shou)限(xian)製(zhi)的(de)R和C值。
對於AD7124-4/AD7124-8,當使用大於1的內部增益時,模擬輸入緩衝器自動使能,由於PGA放置在輸入緩衝器的前麵,並且PGA是軌到軌的,所以模擬輸入也是軌到軌的。但是,對於基準緩衝器,或者在增益為1時使用ADC且使能模擬輸入緩衝器,則有必要確保提供正確運行所需的裕量。
Pt100輸出的信號電平很低,大約為幾百mV。為獲得最佳性能,可以使用寬動態範圍的ADC。或者使用一個增益級來放大信號,再將其應用於ADC。AD7124-4/AD7124-8支持1到128的增益,因而可以針對各種激勵電流優化設計。PGA增益的多個選項允許設計人員在激勵電流值與增益、外部元件、性能之間取舍。RTD配置工具會指示新的激勵電流值是否能與所選RTD傳感器一起使用。它還會給出精密基準電阻和基準裕量電阻的適當建議值。請注意,該工具可確保ADC在規格範圍內使用——它會顯示支持相關配置的可能增益。AD7124激勵電流具有輸出順從性;也就是說,提供激勵電流的引腳上的電壓相對於AVDD需要一些裕量。該工具也會確保符合該順從規格。
借助RTD工具,係統設計人員可以保證係統在ADC和RTD傳感器的工作限值內運行。基準電阻等外部元件的精度及其對係統誤差的貢獻將在稍後討論。
濾波選項(模擬和數字50 Hz/60 Hz抑製)
如前所述,建議將抗混疊濾波器配合Σ-Δ型(xing)轉(zhuan)換(huan)器(qi)使(shi)用(yong)。嵌(qian)入(ru)式(shi)濾(lv)波(bo)器(qi)是(shi)數(shu)字(zi)式(shi),所(suo)以(yi)頻(pin)率(lv)響(xiang)應(ying)在(zai)采(cai)樣(yang)頻(pin)率(lv)附(fu)近(jin)折(zhe)回(hui)。為(wei)了(le)充(chong)分(fen)衰(shuai)減(jian)調(tiao)製(zhi)器(qi)頻(pin)率(lv)及(ji)其(qi)倍(bei)數(shu)處(chu)的(de)幹(gan)擾(rao),必(bi)須(xu)使(shi)用(yong)抗(kang)混(hun)疊(die)濾(lv)波(bo)。Σ-Δ型轉換器會對模擬輸入過采樣,因此抗混疊濾波器的設計大大簡化,隻需要一個簡單的單極點RC濾波器。
當最終係統投入現場使用時,處理來自係統所處環境的噪聲或幹擾可能非常有挑戰性,尤其是在工業自動化、儀器儀表、過程控製或功率控製等應用領域,這些應用要求耐噪,同時不能產生太大噪聲而影響到相鄰元器件。噪聲、瞬態或其他幹擾源會影響係統精度和分辨率。當係統由交流電源供電時,也會產生幹擾。交流電源頻率在歐洲是50 Hz及其倍數,在美國是60 Hz及其倍數。因此,當設計RTD係統時,必須考慮具有50 Hz/60 Hz抑製能力的濾波電路。許多係統設計人員希望設計一個能夠同時抑製50 Hz和60 Hz的通用係統。
大多數較低帶寬ADC(包括AD7124-4/AD7124-8)提供多種數字濾波選項,通過編程可將陷波頻率設置為50 Hz/60 Hz。所選濾波器選項會影響輸出數據速率、建立時間以及50 Hz/60 Hz抑製。使能多個通道時,每次切換通道都需要一個建立時間以便產生轉換結果。因此,選擇具有較長建立時間的濾波器類型(即sinc4或sinc3)會降低整體吞吐速率。在這種情況下,可使用後置濾波器或FIR濾波器以較短的建立時間提供合理的50 Hz/60 Hz同時抑製,從而提高吞吐速率。
功耗考慮
係統的電流消耗或功耗預算分配高度依賴於最終應用。AD7124-4/AD7124-8具有三種功耗模式,支持在性能、速度和功耗之間進行權衡。便攜式或遠程應用須使用低功耗器件和配置。對於某些工業自動化應用,整個係統都由4 mA到20 mA環路供電,因此允許的電流預算最大值僅有4 mA。對於此類應用,可以將器件設置為中功率或低功耗模式。速度要低得多,但ADC仍(reng)能(neng)提(ti)供(gong)高(gao)性(xing)能(neng)。如(ru)果(guo)應(ying)用(yong)是(shi)由(you)交(jiao)流(liu)電(dian)源(yuan)供(gong)電(dian)的(de)過(guo)程(cheng)控(kong)製(zhi),則(ze)電(dian)流(liu)消(xiao)耗(hao)可(ke)以(yi)高(gao)得(de)多(duo),因(yin)此(ci)器(qi)件(jian)可(ke)以(yi)設(she)置(zhi)為(wei)全(quan)功(gong)率(lv)模(mo)式(shi),該(gai)係(xi)統(tong)可(ke)以(yi)實(shi)現(xian)高(gao)得(de)多(duo)的(de)輸(shu)出(chu)數(shu)據(ju)速(su)率(lv)和(he)更(geng)高(gao)的(de)性(xing)能(neng)。
誤差源和校準選項
知道所需的係統配置之後,下一步是估算與ADC相關的誤差和係統誤差。這些誤差可幫助係統設計人員了解前端和ADC配置是否滿足整體目標精度和性能。 RTD_Configurator_and_Error_Budget_Calculator 允許用戶修改係統配置以獲得最佳性能。例如,圖9xianshilesuoyouwuchadezhaiyao。xitongwuchabingtubiaoming,waibujizhundianzudechushijingdujiqiwenduxishushixitongzongwuchadezhuyaogongxianyinsu。yinci,bixukaolvshiyonggenggaojingduhegenghaowenduxishudewaibujizhundianzu。
ADC引起的誤差不是係統總誤差的最重要貢獻因素。但是,使用AD7124-4/AD7124-8的內部校準模式可以進一步減小ADC的誤差貢獻。建議在上電或軟件初始化時進行內部校準,以消除ADC增益和失調誤差。請注意,這些校準不會消除外部電路造成的誤差。但是,ADC還支持係統校準,使得係統失調和增益錯誤可以最小化,但這可能會增加額外的成本,大多數應用可能不需要。
故障檢測
對於惡劣環境或安全很重要的應用,診斷正成為行業要求的一部分。AD7124-4/AD7124-8中的嵌入式診斷減少了對外部元件實現診斷的需求,使得解決方案尺寸更小、時間更短且成本更低。診斷包括:
● 檢查模擬引腳上的電壓電平,確保其在額定工作範圍內
● 串行外設接口(SPI)總線的循環冗餘校驗(CRC)
● 存儲器映射的CRC
● 信號鏈檢查
這些診斷使得解決方案更強大。根據IEC 61508,典型3線RTD應用的失效模式、影響和診斷分析(FMEDA)表明安全失效比率(SFF)大於90%。
RTD係統評估
圖10顯示了來自電路筆記CN-0383的一些測量數據。該測量數據是利用AD7124-4/AD7124-8評估板獲得,其中包括2-/3-/4-線RTD的演示模式,並計算了相應的攝氏溫度值。結果表明,2線RTD實現方案的誤差更接近誤差邊界的下限,而3線或4線RTD實現方案的總體誤差完全在允許限值以內。2線測量中的較高誤差源於前麵所述的引線電阻誤差。

圖9.RTD誤差源計算程序
這些例子說明,當與ADI公司的較低帶寬Σ-Δ型ADC(如AD7124-4/AD7124-8)一起使用時,遵循上述RTD指南將能實現高精度、高性能設計。電路筆記(CN0383)也(ye)可(ke)用(yong)作(zuo)參(can)考(kao)設(she)計(ji),幫(bang)助(zhu)係(xi)統(tong)設(she)計(ji)人(ren)員(yuan)快(kuai)速(su)實(shi)現(xian)原(yuan)型(xing)。評(ping)估(gu)板(ban)允(yun)許(xu)用(yong)戶(hu)評(ping)估(gu)係(xi)統(tong)性(xing)能(neng),每(mei)種(zhong)示(shi)例(li)配(pei)置(zhi)演(yan)示(shi)模(mo)式(shi)都(dou)可(ke)以(yi)使(shi)用(yong)。進(jin)一(yi)步(bu)說(shuo),使(shi)用(yong)ADI生成的示例代碼(可從AD7124-4/AD7124-8產品頁麵獲得),可以輕鬆開發出不同RTD配置的固件。
采用Σ-Δ架構的ADC(例如AD7124-4/AD7124-8)適合於RTD測量應用,因為其解決了諸如50 Hz/60 Hz抑製之類的問題,並且模擬輸入具有寬共模範圍(基準輸入也可能有)。另外,這些器件具有高集成度,包含RTD係xi統tong設she計ji所suo需xu的de全quan部bu功gong能neng。它ta們men還hai提ti供gong增zeng強qiang特te性xing,如ru校xiao準zhun能neng力li和he嵌qian入ru式shi診zhen斷duan。這zhe種zhong集ji成cheng度du加jia上shang完wan整zheng的de係xi統tong資zi料liao或huo生sheng態tai係xi統tong,將jiang能neng簡jian化hua整zheng體ti係xi統tong設she計ji,降jiang低di成cheng本ben,縮suo短duan從cong概gai念nian到dao原yuan型xing的de設she計ji周zhou期qi。
為使係統設計人員的設計之旅更輕鬆,可以使用 RTD_Configurator_and_Error_Budget_Calculator 工具和在線工具VirtualEval、評估板硬件和軟件以及CN-0383來解決不同的挑戰,例如連接問題和整體誤差預算,將用戶的設計體驗提升到更高層次。
結論
本文已說明,設計RTD溫度測量係統是一個具挑戰性的多步驟過程。它需要選擇不同的傳感器配置、ADC和優化,並考慮這些決策如何影響整體係統性能。ADI公司的RTD_Configurator_and_Error_Budget_Calculator工具和在線工具VirtualEval、評估板硬件和軟件以及CN-0383,通過解決連接和整體誤差預算問題來簡化該過程。



圖10.2-/3-/4-線RTD溫度精度測量後置濾波器,低功耗模式,25 SPS
免責聲明:本文為轉載文章,轉載此文目的在於傳遞更多信息,版權歸原作者所有。本文所用視頻、圖片、文字如涉及作品版權問題,請聯係小編進行處理。
推薦閱讀:
特別推薦
- 噪聲中提取真值!瑞盟科技推出MSA2240電流檢測芯片賦能多元高端測量場景
- 10MHz高頻運行!氮矽科技發布集成驅動GaN芯片,助力電源能效再攀新高
- 失真度僅0.002%!力芯微推出超低內阻、超低失真4PST模擬開關
- 一“芯”雙電!聖邦微電子發布雙輸出電源芯片,簡化AFE與音頻設計
- 一機適配萬端:金升陽推出1200W可編程電源,賦能高端裝備製造
技術文章更多>>
- 突破工藝邊界,奎芯科技LPDDR5X IP矽驗證通過,速率達9600Mbps
- 通過直接、準確、自動測量超低範圍的氯殘留來推動反滲透膜保護
- 從技術研發到規模量產:恩智浦第三代成像雷達平台,賦能下一代自動駕駛!
- 從機械執行到智能互動:移遠Q-Robotbox助力具身智能加速落地
- 品英Pickering將亮相2026航空電子國際論壇,展示航電與電池測試前沿方案
技術白皮書下載更多>>
- 車規與基於V2X的車輛協同主動避撞技術展望
- 數字隔離助力新能源汽車安全隔離的新挑戰
- 汽車模塊拋負載的解決方案
- 車用連接器的安全創新應用
- Melexis Actuators Business Unit
- Position / Current Sensors - Triaxis Hall
熱門搜索
按鈕開關
白色家電
保護器件
保險絲管
北鬥定位
北高智
貝能科技
背板連接器
背光器件
編碼器型號
便攜產品
便攜醫療
變容二極管
變壓器
檳城電子
並網
撥動開關
玻璃釉電容
剝線機
薄膜電容
薄膜電阻
薄膜開關
捕魚器
步進電機
測力傳感器
測試測量
測試設備
拆解
場效應管
超霸科技


