電源開關電路
發布時間:2021-07-01 來源:卓晴 責任編輯:wenwei
【導讀】在電路中的電子開關電路可以提供比機械開關更加耐用可靠並且可以實現自動開、關機的功能。下麵是一款電源開關電路的設計方案。基於此可以設計出更加一般性的開關電路。
在 電子小幫手電路中的設計原理[1] 中,給出了實現電路電子開關電路分析。
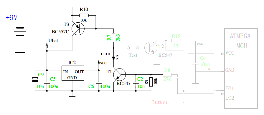
電路的原理圖如下圖所示。

▲ 開關電路簡化後的電路
在電路上電之前。開關"TEST"斷開,單片機也沒有通過VCC加電。此時,T1的基極通過R9(100k)接地,處於截止狀態。T3的基級電阻R7所連接的Test,T1都處於截止狀態,所以T3也處於截止狀態。
電源+9V被T3隔離,沒有加載穩壓芯片IC2上,IC2的輸出VCC保持低電平。

▲ 電路關閉狀態
按動按鈕“TEST”啟動電路,T3的基極通過R7,Test,T2的b-e接地,從而使得T3導通。此時+9V通過T3加到IC2穩壓芯片。IC2輸出VCC是加到單片機上。
單片機工作後,通過IO2輸出高電壓,通過R8使得T1導通。此時即使Test鬆開,T3的基極也可以通過R7,LED1,T1接地,實現電源自鎖打開。

▲ 按動TEST,啟動電路

▲ 電路啟動後,由MCU提供T1基極電壓,從而維持T3導通
之後,單片機軟件可以來使得IO2端口重新變成低電平,使得T1截止,進而使得T3截止。
可以根據IO1端口,讀取T2的開關狀態,進而判斷用戶是否按動功能鍵。判斷用戶按動Test之後,等到用戶釋放Test之後,便可以將IO2置低電平。
也可以根據軟件功能,實現自動延遲掉電,進而減少對供電電源的消耗。
參考資料
[1]電子小幫手電路中的設計原理: https://zhuoqing.blog.csdn.net/article/details/109238622
免責聲明:本文為轉載文章,轉載此文目的在於傳遞更多信息,版權歸原作者所有。本文所用視頻、圖片、文字如涉及作品版權問題,請聯係小編進行處理。
推薦閱讀:
特別推薦
- 噪聲中提取真值!瑞盟科技推出MSA2240電流檢測芯片賦能多元高端測量場景
- 10MHz高頻運行!氮矽科技發布集成驅動GaN芯片,助力電源能效再攀新高
- 失真度僅0.002%!力芯微推出超低內阻、超低失真4PST模擬開關
- 一“芯”雙電!聖邦微電子發布雙輸出電源芯片,簡化AFE與音頻設計
- 一機適配萬端:金升陽推出1200W可編程電源,賦能高端裝備製造
技術文章更多>>
- 一秒檢測,成本降至萬分之一,光引科技把幾十萬的台式光譜儀“搬”到了手腕上
- AI服務器電源機櫃Power Rack HVDC MW級測試方案
- 突破工藝邊界,奎芯科技LPDDR5X IP矽驗證通過,速率達9600Mbps
- 通過直接、準確、自動測量超低範圍的氯殘留來推動反滲透膜保護
- 從技術研發到規模量產:恩智浦第三代成像雷達平台,賦能下一代自動駕駛!
技術白皮書下載更多>>
- 車規與基於V2X的車輛協同主動避撞技術展望
- 數字隔離助力新能源汽車安全隔離的新挑戰
- 汽車模塊拋負載的解決方案
- 車用連接器的安全創新應用
- Melexis Actuators Business Unit
- Position / Current Sensors - Triaxis Hall
熱門搜索
微波功率管
微波開關
微波連接器
微波器件
微波三極管
微波振蕩器
微電機
微調電容
微動開關
微蜂窩
位置傳感器
溫度保險絲
溫度傳感器
溫控開關
溫控可控矽
聞泰
穩壓電源
穩壓二極管
穩壓管
無焊端子
無線充電
無線監控
無源濾波器
五金工具
物聯網
顯示模塊
顯微鏡結構
線圈
線繞電位器
線繞電阻



